Hamburger Menu Button
Thermo Fisher Scientific Logo
登录
没有账号?建立账号 注册
  • 产品
    • 抗体
    • 引物合成
    • GeneArt Gene Synthesis Instant Designer
    • TaqMan Assay and Array Search
    • PCR 设备和耗材
    • 色谱柱和纯化柱
    • 实验室离心机
    • 分子生物学试剂和试剂盒
    • 实验室塑料耗材及用品
    • 查看所有产品分类
  • 应用和技术
    • 色谱
    • 细胞转染和培养
    • 实时荧光定量PCR
    • 质谱
    • 实验室塑料耗材及用品
    • 电子显微镜
    • 蛋白质生物学
    • PCR
    • RNAi
    • 环境
    • 查看所有应用和技术
  • 服务
    • 定制服务
    • 企业级实验室信息化服务
    • 金融&租赁服务
    • 仪器服务
    • OEM和商业供应
    • 培训服务
    • 360° CDMO 和 CRO 服务
    • CDMO 服务
    • 临床试验 CRO 服务
    • Unity Lab Services
    • 查看所有帮助和支持
  • 帮助和支持
    • 学习中心
    • 联系我们
    • 更改国家或地区
    • 查看所有帮助和支持
  • 热门产品
    • TaqMan Real-Time PCR Assays
      TaqMan 实时荧光定量 PCR 试剂盒
    • Antibodies
      抗体
    • Oligos, Primers & Probes
      寡核苷酸、引物、探针
    • GeneArt Gene Synthesis
      GeneArt 基因合成
    • Cell Culture Plastics
      细胞培养耗材
  • Who We Serve
    • 抗体治疗解决方案
    • 细胞与基因治疗解决方案
    • 学术科研
    • 工业与应用
  • 联系我们
  • 货号直购
  • 订单查询
  • 查找文件&证书
Thermo Fisher Scientific Logo

Search

搜索全部或下列指定分类
Search button
          • 联系我们
          • 货号直购
          • 登录
            登录
            没有账号?建立账号 注册
            • 我的账号
            • 订单
            • 会员中心
            • 账单及发票查询
            • 定制产品及项目
          • Primary Antibodies ›
          • CD11b/c Antibodies

          Invitrogen

          CD11b/c Monoclonal Antibody (OX42), PerCP-eFluor™ 710, eBioscience™

          高级验证
          5个已发表图片
          9 篇参考文献
          查看其他14个CD11b/c抗体

          {{$productOrderCtrl.translations['antibody.pdp.commerceCard.promotion.promotions']}}

          {{$productOrderCtrl.translations['antibody.pdp.commerceCard.promotion.viewpromo']}}

          {{$productOrderCtrl.translations['antibody.pdp.commerceCard.promotion.promocode']}}: {{promo.promoCode}} {{promo.promoTitle}} {{promo.promoDescription}}. {{$productOrderCtrl.translations['antibody.pdp.commerceCard.promotion.learnmore']}}

          说明书
          证书
          实验方案
          问题与答案
          技术支持
          说明书
          证书
          实验方案
          问题与答案
          技术支持
          说明书
          证书
          实验方案
          问题与答案
          技术支持

          Cite CD11b/c Monoclonal Antibody (OX42), PerCP-eFluor™ 710, eBioscience™

          Additional Information:
          {{banner.description}}
          {{$ctrl.isSkuNotesCollapsed ? 'View more' : 'View less'}}
          • 抗体检测数据 (1)
          • 已发表图片 (5)
          • 高级验证 (1)
          CD11b/c Antibody in Flow Cytometry (Flow)
          Group 53 Created with Sketch.
          CD11b/c Antibody in Flow Cytometry (Flow)
          Group 53 Created with Sketch.

          图: 1 / 7

          {{ $ctrl.currentElement.advancedVerification.fullName }}
          {{ $ctrl.currentElement.advancedVerification.text }}

          CD11b/c Antibody (46-0110-82) in Flow

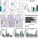
          Staining of rat splenocytes with Anti-Rat Granulocyte Marker FITC (Product # 11-0570-82) and 0.06 µg of Mouse IgG2a K Isotype Control PerCP-eFluor® 710 (Product # 46-4724-82) (left) or 0.06 µg of Anti-Rat CD11b/c PerCP-eFluor® 710 (right). Cells in the lymphocyte gate were used for analysis. {{ $ctrl.currentElement.advancedVerification.fullName }} 验证信息 View more
          已发表图片由___提供 benchsci-logo
          PMID: {{$ctrl.currentElement.benchSciPubmedId}}
          查看产品

          {{$ctrl.videoDesc}}

          {{$ctrl.videoLongDesc}}

          CD11b/c Antibody in Flow Cytometry (Flow)
          CD11b/c Antibody in Flow Cytometry (Flow)
          CD11b/c Antibody in Flow Cytometry (Flow)
          CD11b/c Antibody in Flow Cytometry (Flow)
          CD11b/c Antibody in Flow Cytometry (Flow)
          CD11b/c Antibody in Flow Cytometry (Flow)
          CD11b/c Antibody

          产品信息

          46-0110-82

          应用
          建议稀释比
          已发表文章

          流式细胞分析 (Flow)

          0.125 µg/test
          查看9篇已发表文章 9篇已发表文章
          产品规格

          种属反应

          Rat

          已发表种属

          Rat

          宿主/亚型

          Mouse / IgG2a, kappa

          推荐的同型对照

          Mouse IgG2a kappa Isotype Control (eBM2a), PerCP-eFluor™ 710, eBioscience™

          分类

          Monoclonal

          类型

          Antibody

          克隆号

          OX42

          偶联物

          PerCP-eFluor™ 710 PerCP-eFluor™ 710 PerCP-eFluor™ 710
          • eFluor 660
          • PE 
          • Request custom conjugation

          激发/发射光谱

          482/708 nm 查看光谱 spectra

          形式

          Liquid

          浓度

          0.2 mg/mL

          规格

          100 µg

          纯化类型

          Affinity chromatography

          保存液

          PBS, pH 7.2

          内含物

          0.09% sodium azide

          保存条件

          4°C, store in dark, DO NOT FREEZE!

          运输条件

          Ambient (domestic); Wet ice (international)

          RRID

          AB_10735261

          产品详细信息

          Description: This OX42 monoclonal antibody reacts with rat CD11b and CD11c. CD11b, also known as integrin alpha M or Mac-1, is a component of complement receptor 3 (CR3). CD11c, also known as integrin alpha X, is a component of complement receptor 4 (CR4). CD11b and CD11c are expressed on immune cells such as macrophages, monocytes, granulocytes, and dendritic cells. OX42 has also been shown to detect microglia in the brain, as well as cells of the liver and epidermis.

          The OX42 antibody has been reported to inhibit complement-mediated rosette formation by granulocytes and macrophages. Moreover, studies demonstrate that OX42 can inhibit granulocyte aggregation.

          Applications Reported: This OX42 antibody has been reported for use in flow cytometric analysis.

          Applications Tested: This OX42 antibody has been tested by flow cytometric analysis of rat splenocytes. This can be used at less than or equal to 0.125 µg per test. A test is defined as the amount (µg) of antibody that will stain a cell sample in a final volume of 100 µL. Cell number should be determined empirically but can range from 10^5 to 10^8 cells/test. It is recommended that the antibody be carefully titrated for optimal performance in the assay of interest.

          PerCP-eFluor® 710 emits at 710 nm and is excited with the blue laser (488 nm); it can be used in place of PerCP-Cyanine5.5. We recommend using a 710/50 bandpass filter, however, the 695/40 bandpass filter is an acceptable alternative. Please make sure that your instrument is capable of detecting this fluorochrome.

          Fixation: Samples can be stored in IC Fixation Buffer (Product # 00-8222) (100 µL cell sample + 100 µL IC Fixation Buffer) or 1-step Fix/Lyse Solution (Product # 00-5333) for up to 3 days in the dark at 4°C with minimal impact on brightness and FRET efficiency/compensation. Some generalizations regarding fluorophore performance after fixation can be made, but clone specific performance should be determined empirically.

          Excitation: 488 nm; Emission: 710 nm; Laser: Blue Laser.

          Filtration: 0.2 µm post-manufacturing filtered.

          靶标信息

          Integrins are heterodimeric integral membrane proteins composed of an alpha chain and a beta chain. CD11b is implicated in various adhesive interactions of monocytes, macrophages and granulocytes as well as in mediating the uptake of complement coated particles. It is identical to CR3, the receptor for the iC3b fragment of the third complement component. CD11b is also a receptor for fibrogen, factor X and ICAM1. It recognizes P1 and P2 peptides of fibrogen gamma chain. The Mac1 CD11b antigen is present on macrophages, granulocytes, natural killer cells, blood monocytes. CD11b is expressed on 8% spleen cells, 44% bone marrow cells and less than 1% thymocytes and is commonly used as a microgial marker in nervous tissue. CD11c encodes the integrin alpha X chain protein. This protein combines with the beta 2 chain (ITGB2) to form a leukocyte-specific integrin referred to as inactivated-C3b (iC3b) receptor 4 (CR4). The alpha X beta 2 complex seems to overlap the properties of the alpha M beta 2 integrin in the adherence of neutrophils and monocytes to stimulated endothelium cells, and in the phagocytosis of complement coated particles. Mutations affecting the CD11b/c gene lead to systemic lupus erythematosus 6.

          仅用于科研。不用于诊断过程。未经明确授权不得转售。

          How to use the Panel Builder

          Watch the video to learn how to use the Invitrogen Flow Cytometry Panel Builder to build your next flow cytometry panel in 5 easy steps.

          生物信息学

          蛋白别名: CD11bc; CR3A; Integrin alpha M; integrin alpha-M; integrin alpha-X; integrin, alpha X; MAC-1; MAC1A; MGC117044; MO1A; OX-42; OX42; SLEB6

          查看更多 收起

          基因别名: Cd11b; RGD1561123

          查看更多 收起

          Entrez Gene ID: (Rat) 25021, (Rat) 499271

          查看更多 收起

          功能
          opsonin binding glycoprotein binding heparin binding heparan sulfate proteoglycan binding protein heterodimerization activity integrin
          参与通路
          leukocyte migration involved in inflammatory response cell adhesion leukocyte cell-cell adhesion integrin-mediated signaling pathway ectodermal cell differentiation microglia development single organismal cell-cell adhesion neutrophil chemotaxis cellular extravasation activated T cell proliferation heterotypic cell-cell adhesion defense response to virus
          It has to be done as per old AB suggested Products section.

          Disclaimer

          Close

          Clicking the images or links will redirect you to a website hosted by BenchSci that provides third-party scientific content. Neither the content nor the BenchSci technology and processes for selection have been evaluated by us; we are providing them as-is and without warranty of any kind, including for use or application of the Thermo Fisher Scientific products presented.

          guarantee_icon

          性能保障

          只要您发现Invitrogen抗体在实验中的表现与网站或说明书的所述内容不符,您即可享受免费退换货服务。*

          了解更多
          help_icon

          随时为您服务

          获取常见问题的专家解答,或者直接联系我们的技术专家,咨询应用、设备、常规产品使用问题。

          联系技术支持
          订购 Plus Icon Minus Icon
          • 订单状态查询
          • 订单支持
          • 货号直购
          • 现货供应中心
          • 电子采购
          支持 Plus Icon Minus Icon
          • 帮助&支持
          • 联系我们 - 400 820 8982
          • 技术支持中心
          • 查找文件&证书
          • 报告网站问题
          资源 Plus Icon Minus Icon
          • 学习中心
          • 促销
          • 活动&研讨会
          • 社交媒体
          关于赛默飞 Plus Icon Minus Icon
          • 关于我们
          • 招聘 招聘
          • 投资者关系 投资者关系
          • 新闻 新闻
          • 社会责任 社会责任
          • 商标
          • 政策和通知
          品牌 Plus Icon Minus Icon
          • Thermo Scientific
          • Applied Biosystems
          • Invitrogen
          • Gibco
          • Ion Torrent
          • Unity Lab Services
          • Patheon
          • PPD
          • 服务条款
          • 隐私政策
          • 定价和运输保险政策
          © 2006-2026 Thermo Fisher Scientific Inc. All rights reserved. All trademarks are the property of Thermo Fisher Scientific and its subsidiaries unless otherwise specified.
          China flag icon
          China
          本网站销售的所有产品均不得用于人类或动物之临床诊断或治疗,仅可用于工业或者科研等非医疗目的。
             电子营业执照 | 经营证照公示 | ICP备案号:沪ICP备11003924号 | 沪公网安备 31011502006935号

          Your items have has been added!


          Host server : magellan-search-green-6479c7f679-sz4vp:80/100.66.76.236:80.
          git-commit: b70c0dceb888abc3b0dcebb5bc3a5b8753e7e816
          git-url: https://github.com/thermofisher/magellan-search
          git-branch: release/2.50.0-Offline