Hamburger Menu Button
Thermo Fisher Scientific Logo
登录
没有账号?建立账号 注册
  • 产品
    • 抗体
    • 引物合成
    • GeneArt Gene Synthesis Instant Designer
    • TaqMan Assay and Array Search
    • PCR 设备和耗材
    • 色谱柱和纯化柱
    • 实验室离心机
    • 分子生物学试剂和试剂盒
    • 实验室塑料耗材及用品
    • 查看所有产品分类
  • 应用和技术
    • 色谱
    • 细胞转染和培养
    • 实时荧光定量PCR
    • 质谱
    • 实验室塑料耗材及用品
    • 电子显微镜
    • 蛋白质生物学
    • PCR
    • RNAi
    • 环境
    • 查看所有应用和技术
  • 服务
    • 定制服务
    • 企业级实验室信息化服务
    • 金融&租赁服务
    • 仪器服务
    • OEM和商业供应
    • 培训服务
    • 360° CDMO 和 CRO 服务
    • CDMO 服务
    • 临床试验 CRO 服务
    • Unity Lab Services
    • 查看所有帮助和支持
  • 帮助和支持
    • 学习中心
    • 联系我们
    • 更改国家或地区
    • 查看所有帮助和支持
  • 热门产品
    • TaqMan Real-Time PCR Assays
      TaqMan 实时荧光定量 PCR 试剂盒
    • Antibodies
      抗体
    • Oligos, Primers & Probes
      寡核苷酸、引物、探针
    • GeneArt Gene Synthesis
      GeneArt 基因合成
    • Cell Culture Plastics
      细胞培养耗材
  • Who We Serve
    • 抗体治疗解决方案
    • 细胞与基因治疗解决方案
    • 学术科研
    • 工业与应用
  • 联系我们
  • 货号直购
  • 订单查询
  • 查找文件&证书
Thermo Fisher Scientific Logo

Search

搜索全部或下列指定分类
Search button
          • 联系我们
          • 货号直购
          • 登录
            登录
            没有账号?建立账号 注册
            • 我的账号
            • 订单
            • 会员中心
            • 账单及发票查询
            • 定制产品及项目
          • Primary Antibodies ›
          • CD133 (Prominin-1) Antibodies

          Invitrogen

          CD133 (Prominin-1) Monoclonal Antibody (TMP4), PerCP-eFluor™ 710, eBioscience™

          11个已发表图片
          9 篇参考文献
          查看其他37个CD133 (Prominin-1)抗体

          {{$productOrderCtrl.translations['antibody.pdp.commerceCard.promotion.promotions']}}

          {{$productOrderCtrl.translations['antibody.pdp.commerceCard.promotion.viewpromo']}}

          {{$productOrderCtrl.translations['antibody.pdp.commerceCard.promotion.promocode']}}: {{promo.promoCode}} {{promo.promoTitle}} {{promo.promoDescription}}. {{$productOrderCtrl.translations['antibody.pdp.commerceCard.promotion.learnmore']}}

          说明书
          证书
          实验方案
          问题与答案
          技术支持
          说明书
          证书
          实验方案
          问题与答案
          技术支持
          说明书
          证书
          实验方案
          问题与答案
          技术支持

          Cite CD133 (Prominin-1) Monoclonal Antibody (TMP4), PerCP-eFluor™ 710, eBioscience™

          Additional Information:
          {{banner.description}}
          {{$ctrl.isSkuNotesCollapsed ? 'View more' : 'View less'}}
          • 抗体检测数据 (1)
          • 已发表图片 (11)
          CD133 (Prominin-1) Antibody in Flow Cytometry (Flow)
          Group 53 Created with Sketch.
          CD133 (Prominin-1) Antibody in Flow Cytometry (Flow)
          Group 53 Created with Sketch.

          图: 1 / 12

          {{ $ctrl.currentElement.advancedVerification.fullName }}
          {{ $ctrl.currentElement.advancedVerification.text }}

          CD133 (Prominin-1) Antibody (46-1338-42) in Flow

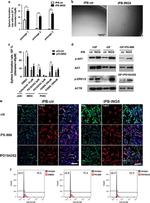
          Staining of normal human peripheral blood cells with Anti-Human CD45 FITC (Product # 11-9459-42) and Mouse IgG1 K Isotype Control PerCP-eFluor® 710 (Product # 46-4714-82) (left) or Anti-Human CD133 PerCP-eFluor® 710 (right). Total viable cells were used for analysis. {{ $ctrl.currentElement.advancedVerification.fullName }} 验证信息 View more
          已发表图片由___提供 benchsci-logo
          PMID: {{$ctrl.currentElement.benchSciPubmedId}}
          查看产品

          {{$ctrl.videoDesc}}

          {{$ctrl.videoLongDesc}}

          CD133 (Prominin-1) Antibody in Flow Cytometry (Flow)
          CD133 (Prominin-1) Antibody in Flow Cytometry (Flow)
          CD133 (Prominin-1) Antibody in Flow Cytometry (Flow)
          CD133 (Prominin-1) Antibody in Flow Cytometry (Flow)
          CD133 (Prominin-1) Antibody in Flow Cytometry (Flow)
          CD133 (Prominin-1) Antibody in Flow Cytometry (Flow)
          CD133 (Prominin-1) Antibody in Flow Cytometry (Flow)
          CD133 (Prominin-1) Antibody in Flow Cytometry (Flow)
          CD133 (Prominin-1) Antibody in Flow Cytometry (Flow)
          CD133 (Prominin-1) Antibody in Flow Cytometry (Flow)
          CD133 (Prominin-1) Antibody in Flow Cytometry (Flow)
          CD133 (Prominin-1) Antibody in Flow Cytometry (Flow)

          产品信息

          46-1338-42

          应用
          建议稀释比
          已发表文章

          流式细胞分析 (Flow)

          5 µL (0.25 µg)/test
          查看9篇已发表文章 9篇已发表文章
          产品规格

          种属反应

          Human

          已发表种属

          Human

          宿主/亚型

          Mouse / IgG1, kappa

          推荐的同型对照

          Mouse IgG1 kappa Isotype Control (P3.6.2.8.1), PerCP-eFluor™ 710, eBioscience™

          分类

          Monoclonal

          类型

          Antibody

          克隆号

          TMP4

          偶联物

          PerCP-eFluor™ 710 PerCP-eFluor™ 710 PerCP-eFluor™ 710
          • Alexa Fluor 488 
          • APC 
          • PE 
          • PE-eFluor 610
          • Super Bright 436
          • Super Bright 600
          • Request custom conjugation

          激发/发射光谱

          482/708 nm 查看光谱 spectra

          形式

          Liquid

          浓度

          5 µL/Test

          纯化类型

          Affinity chromatography

          保存液

          PBS, pH 7.2, with BSA

          内含物

          0.09% sodium azide

          保存条件

          4°C, store in dark, DO NOT FREEZE!

          运输条件

          Ambient (domestic); Wet ice (international)

          RRID

          AB_1834385

          产品详细信息

          Description: The TMP4 monoclonal antibody reacts with human CD133 (Prominin-1), a 120 kDa member of the pentaspan family of proteins, which also includes Prominin-2. Their expression is found within plasma membrane protrusions such as epithelial microvilli. CD133 can exist in a number of alternatively spliced isoforms, and the protein has several N-linked glycosylation sites: the occurrence of both may be tissue-dependent. Human CD133 was first identified as an epitope expressed on CD34+ hematopoietic progenitors. Although the ligand and function of CD133 remain unknown, it has since proven to be very useful as a marker for both stem cells and cancer stem cells. In addition to its expression on hematopoietic precursors, CD133 has been used to identify tumorigenic colon cancer stem cells, brain cancer stem cells, prostate cancer stem cells, in addition to others.

          The binding of the TMP4 antibody does not block the binding of another anti-human CD133 antibody, EMK08 (Product # 12-1339) indicating that they recognize distinct epitopes.

          Applications Reported: This TMP4 antibody has been reported for use in flow cytometric analysis.

          Applications Tested: This TMP4 antibody has been pre-titrated and tested by flow cytometric analysis of normal human peripheral blood cells. This can be used at 5 µL (0.25 µg) per test. A test is defined as the amount (µg) of antibody that will stain a cell sample in a final volume of 100 µL. Cell number should be determined empirically but can range from 10^5 to 10^8 cells/test.

          PerCP-eFluor® 710 emits at 710 nm and is excited with the blue laser (488 nm); it can be used in place of PerCP-Cyanine5.5. We recommend using a 710/50 bandpass filter, however, the 695/40 bandpass filter is an acceptable alternative. Please make sure that your instrument is capable of detecting this fluorochrome.

          Light sensitivity: This tandem dye is sensitive to photo-induced oxidation. Please protect this vial and stained samples from light.

          Fixation: Samples can be stored in IC Fixation Buffer (Product # 00-8222) (100 µL of cell sample + 100 µL of IC Fixation Buffer) or 1-step Fix/Lyse Solution (Product # 00-5333) for up to 3 days in the dark at 4°C with minimal impact on brightness and FRET efficiency/compensation. Some generalizations regarding fluorophore performance after fixation can be made, but clone specific performance should be determined empirically.

          Excitation: 488 nm; Emission: 710 nm; Laser: Blue Laser.

          Filtration: 0.2 µm post-manufacturing filtered.

          靶标信息

          The CD133 (AC133) antigen is a 97 kDa glycoprotein, with 5 transmembrane domains, that shows up as a 120 kDa band on protein gels due to glycosylation. CD133 is a cell surface marker expressed by immature hematopoietic stem cells but not mature blood cells. In addition to hematopoietic stem and progenitor cells, CD133 has been found to be a marker for other stem and progenitor cells including neural and embryonic stem cells. CD133 has been shown to be expressed in cancers, including some leukemias and brain tumors, that may be derived from stem cells. Low level expression could also be detected in the kidney, pancreas, placenta, and fetal liver. Mutations in this gene have been shown to result in retinitis pigmentosa and Stargardt disease. Expression of the CD133 gene is also associated with several types of cancer. CD133 is expressed from at least five alternative promoters that are expressed in a tissue-dependent manner, and multiple transcript variants encoding different isoforms have been found.

          仅用于科研。不用于诊断过程。未经明确授权不得转售。

          How to use the Panel Builder

          Watch the video to learn how to use the Invitrogen Flow Cytometry Panel Builder to build your next flow cytometry panel in 5 easy steps.

          生物信息学

          蛋白别名: 5-transmembrane cell surface receptor; AC133 antigen; Antigen AC133; antigen CD133; CD107b; CD133; hematopoietic stem cell antigen; hematopoitic stem cell surface marker; hProminin; Lamp II; LAMP-2; Lamp-2a; Lamp-2b; Lamp-2c; Lamp2; LGP-96; LGP-B; Mac3; membrane glycoprotein; Prominin-1; Prominin-like protein 1; Prominin1; Retinitis pigmentosa 41, Cone-rod dystrophy 12; unnamed protein product

          查看更多 收起

          基因别名: AC133; CD133; CORD12; MCDR2; MSTP061; PROM1; PROML1; RP41; STGD4

          查看更多 收起

          UniProt ID: (Human) Q6SV51

          查看更多 收起

          Entrez Gene ID: (Human) 8842

          查看更多 收起

          功能
          protein binding cholesterol binding actinin binding cadherin binding
          参与通路
          retina layer formation photoreceptor cell maintenance retina morphogenesis in camera-type eye camera-type eye photoreceptor cell differentiation glomerular visceral epithelial cell differentiation glomerular parietal epithelial cell differentiation positive regulation of nephron tubule epithelial cell differentiation
          It has to be done as per old AB suggested Products section.

          Disclaimer

          Close

          Clicking the images or links will redirect you to a website hosted by BenchSci that provides third-party scientific content. Neither the content nor the BenchSci technology and processes for selection have been evaluated by us; we are providing them as-is and without warranty of any kind, including for use or application of the Thermo Fisher Scientific products presented.

          guarantee_icon

          性能保障

          只要您发现Invitrogen抗体在实验中的表现与网站或说明书的所述内容不符,您即可享受免费退换货服务。*

          了解更多
          help_icon

          随时为您服务

          获取常见问题的专家解答,或者直接联系我们的技术专家,咨询应用、设备、常规产品使用问题。

          联系技术支持
          订购 Plus Icon Minus Icon
          • 订单状态查询
          • 订单支持
          • 货号直购
          • 现货供应中心
          • 电子采购
          支持 Plus Icon Minus Icon
          • 帮助&支持
          • 联系我们 - 400 820 8982
          • 技术支持中心
          • 查找文件&证书
          • 报告网站问题
          资源 Plus Icon Minus Icon
          • 学习中心
          • 促销
          • 活动&研讨会
          • 社交媒体
          关于赛默飞 Plus Icon Minus Icon
          • 关于我们
          • 招聘 招聘
          • 投资者关系 投资者关系
          • 新闻 新闻
          • 社会责任 社会责任
          • 商标
          • 政策和通知
          品牌 Plus Icon Minus Icon
          • Thermo Scientific
          • Applied Biosystems
          • Invitrogen
          • Gibco
          • Ion Torrent
          • Unity Lab Services
          • Patheon
          • PPD
          • 服务条款
          • 隐私政策
          • 定价和运输保险政策
          © 2006-2026 Thermo Fisher Scientific Inc. All rights reserved. All trademarks are the property of Thermo Fisher Scientific and its subsidiaries unless otherwise specified.
          China flag icon
          China
          本网站销售的所有产品均不得用于人类或动物之临床诊断或治疗,仅可用于工业或者科研等非医疗目的。
             电子营业执照 | 经营证照公示 | ICP备案号:沪ICP备11003924号 | 沪公网安备 31011502006935号

          Your items have has been added!


          Host server : magellan-search-green-6479c7f679-sz4vp:80/100.66.76.236:80.
          git-commit: b70c0dceb888abc3b0dcebb5bc3a5b8753e7e816
          git-url: https://github.com/thermofisher/magellan-search
          git-branch: release/2.50.0-Offline