Hamburger Menu Button
Thermo Fisher Scientific Logo
登录
没有账号?建立账号 注册
  • 产品
    • 抗体
    • 引物合成
    • GeneArt Gene Synthesis Instant Designer
    • TaqMan Assay and Array Search
    • PCR 设备和耗材
    • 色谱柱和纯化柱
    • 实验室离心机
    • 分子生物学试剂和试剂盒
    • 实验室塑料耗材及用品
    • 查看所有产品分类
  • 应用和技术
    • 色谱
    • 细胞转染和培养
    • 实时荧光定量PCR
    • 质谱
    • 实验室塑料耗材及用品
    • 电子显微镜
    • 蛋白质生物学
    • PCR
    • RNAi
    • 环境
    • 查看所有应用和技术
  • 服务
    • 定制服务
    • 企业级实验室信息化服务
    • 企业服务
    • 金融&租赁服务
    • 仪器服务
    • OEM和商业供应
    • 培训服务
    • 360° CDMO 和 CRO 服务
    • CDMO 服务
    • 临床试验 CRO 服务
    • 查看所有帮助和支持
  • 帮助和支持
    • 学习中心
    • 联系我们
    • 更改国家或地区
    • 查看所有帮助和支持
  • 热门产品
    • TaqMan Real-Time PCR Assays
      TaqMan 实时荧光定量 PCR 试剂盒
    • Antibodies
      抗体
    • Oligos, Primers & Probes
      寡核苷酸、引物、探针
    • GeneArt Gene Synthesis
      GeneArt 基因合成
    • Cell Culture Plastics
      细胞培养耗材
  • 联系我们
  • 货号直购
  • 订单查询
  • 查找文件&证书
Thermo Fisher Scientific Logo

Search

搜索全部或下列指定分类
Search button
          • 联系我们
          • 货号直购
          • 登录
            登录
            没有账号?建立账号 注册
            • 我的账号
            • 订单
            • 账单及发票查询
            • 定制产品及项目

          Disclaimer

          Clicking the images or links will redirect you to a website hosted by BenchSci that provides third-party scientific content. Neither the content nor the BenchSci technology and processes for selection have been evaluated by us; we are providing them as-is and without warranty of any kind, including for use or application of the Thermo Fisher Scientific products presented.

          • Primary Antibodies ›
          • CD138 (Syndecan-1) Antibodies

          Invitrogen

          CD138 Polyclonal Antibody

          2个已发表图片
          1 篇参考文献
          查看其他63个CD138 (Syndecan-1)抗体

          {{$productOrderCtrl.translations['antibody.pdp.commerceCard.promotion.promotions']}}

          {{$productOrderCtrl.translations['antibody.pdp.commerceCard.promotion.viewpromo']}}

          {{$productOrderCtrl.translations['antibody.pdp.commerceCard.promotion.promocode']}}: {{promo.promoCode}} {{promo.promoTitle}} {{promo.promoDescription}}. {{$productOrderCtrl.translations['antibody.pdp.commerceCard.promotion.learnmore']}}

          说明书
          证书
          实验方案
          问题与答案
          技术支持
          说明书
          证书
          实验方案
          问题与答案
          技术支持
          说明书
          证书
          实验方案
          问题与答案
          技术支持

          Cite CD138 Polyclonal Antibody

          • 已发表图片 (2)
          CD138 Antibody in Immunocytochemistry (ICC/IF)
          Group 53 Created with Sketch.
          CD138 Antibody in Immunocytochemistry (ICC/IF)
          Group 53 Created with Sketch.

          图: 1 / 2

          {{ $ctrl.currentElement.advancedVerification.fullName }}
          {{ $ctrl.currentElement.advancedVerification.text }}

          CD138 Antibody (PA5-47395) in ICC/IF

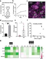
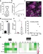
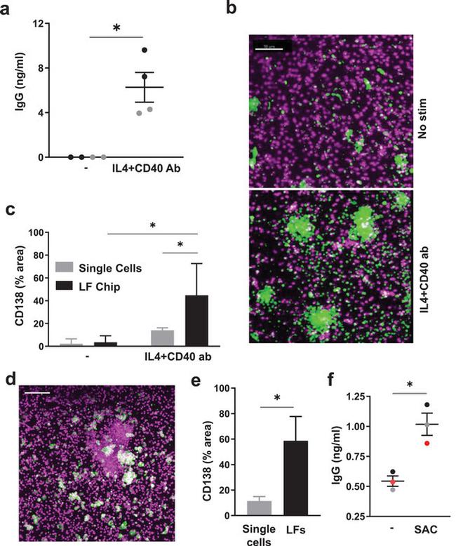
          Advanced science (Weinheim, Baden-Wurttemberg, Germany) 2022 - Figure 3 B cells exhibit class switching and undergo plasma cell formation in the LF chip. a) Total IgG production measured in the effluents of LF chips when engineered with naive B cells and bulk T cells after 6 days culture in the presence or absence (-) of IL4 and anti-CD40 Ab Each dot indicates results from an individual chip ( n = 2) created with cells from two donors (black and gray); *, p < 0.05 usin... View More {{ $ctrl.currentElement.advancedVerification.fullName }} 验证信息 View more
          已发表图片由___提供 benchsci-logo
          PMID: {{$ctrl.currentElement.benchSciPubmedId}}
          查看产品

          {{$ctrl.videoDesc}}

          {{$ctrl.videoLongDesc}}

          CD138 Antibody in Immunocytochemistry (ICC/IF)
          CD138 Antibody in Immunocytochemistry (ICC/IF)
          CD138 Polyclonal Antibody

          产品信息

          PA5-47395

          应用
          建议稀释比
          已发表文章

          免疫印迹 (WB)

          0.1 µg/mL
          -

          免疫组化(石蜡) (IHC (P))

          5-15 µg/mL
          -

          免疫细胞化学 (ICC/IF)

          -
          查看1篇已发表文章 1篇已发表文章

          酶联免疫吸附实验 (ELISA)

          0.1-0.4 µg/mL (Detection), 0.2-0.8 µg/mL (Capture)
          -
          产品规格

          种属反应

          Human

          已发表种属

          Human

          宿主/亚型

          Goat / IgG

          分类

          Polyclonal

          类型

          Antibody

          抗原

          Mouse myeloma cell line NS0-derived recombinant human Syndecan-1/CD138 Gln18-Glu251
          查看免疫原

          偶联物

          Unconjugated Unconjugated Unconjugated

          形式

          Lyophilized

          浓度

          0.2 mg/mL

          纯化类型

          Antigen affinity chromatography

          保存液

          PBS, pH 7.4, with 5% trehalose

          内含物

          No Preservative

          保存条件

          -20°C, Avoid Freeze/Thaw Cycles

          运输条件

          Ambient (domestic); Wet ice (international)

          RRID

          AB_2609284

          产品详细信息

          In sandwich ELISAs, less than 0.3% cross-reactivity with recombinant human (rh) Syndecan-2, rhSyndecan-3, rhSyndecan-4, and recombinant mouse Syndecan-1 is observed.

          Reconstitute at 0.2 mg/mL in sterile PBS.

          靶标信息

          CD138 (syndecan 1) is a transmembrane proteoglycan that can bind a variety of cytokines and modulate their activity, as well as the activity of extracellular matrix components and influence many developmental processes. CD138 is expressed mainly in differentiating keratinocytes and is transiently upregulated in all layers of the epidermis upon tissue injury. It is also highly expressed on plasma cells and can be detected even on fibroblasts, vascular smooth muscle cells and endothelial cells. Up-regulation and down-regulation of CD138 on the cell surface often correlates with the gain of cancerous characteristics. Serum levels of the shedded soluble sCD138 are used as a prognostic factor of cancerogenesis.

          仅用于科研。不用于诊断过程。未经明确授权不得转售。

          生物信息学

          蛋白别名: CD antigen 138; CD138; CD138 antigen; heparan sulfate proteoglycan fibroblast growth factor receptor; sCD138; soluble CD138; SYND1; syndecan proteoglycan 1; Syndecan-1; Syndecan1

          查看更多 收起

          基因别名: CD138; SDC; SDC1; SYND1; syndecan

          查看更多 收起

          UniProt ID: (Human) P18827

          查看更多 收起

          Entrez Gene ID: (Human) 6382

          查看更多 收起

          功能
          glycoprotein binding protein binding protein C-terminus binding transmembrane signal receptor
          参与通路
          retinoid metabolic process ureteric bud development glycosaminoglycan biosynthetic process glycosaminoglycan catabolic process inflammatory response response to toxic substance cell migration glycosaminoglycan metabolic process wound healing lipoprotein metabolic process odontogenesis response to hydrogen peroxide myoblast development response to glucocorticoid response to cAMP response to calcium ion striated muscle cell development Sertoli cell development canonical Wnt signaling pathway positive regulation of exosomal secretion positive regulation of extracellular exosome assembly
          It has to be done as per old AB suggested Products section.
          guarantee_icon

          性能保障

          只要您发现Invitrogen抗体在实验中的表现与网站或说明书的所述内容不符,您即可享受免费退换货服务。*

          了解更多
          help_icon

          随时为您服务

          获取常见问题的专家解答,或者直接联系我们的技术专家,咨询应用、设备、常规产品使用问题。

          联系技术支持
          订购 Plus Icon Minus Icon
          • 订单状态查询
          • 订单支持
          • 货号直购
          • 现货供应中心
          • 电子采购
          支持 Plus Icon Minus Icon
          • 帮助&支持
          • 联系我们 - 400 820 8982
          • 技术支持中心
          • 查找文件&证书
          • 报告网站问题
          资源 Plus Icon Minus Icon
          • 学习中心
          • 促销
          • 活动&研讨会
          • 社交媒体
          关于赛默飞 Plus Icon Minus Icon
          • 关于我们
          • 招聘 招聘
          • 投资者关系 投资者关系
          • 新闻 新闻
          • 社会责任 社会责任
          • 商标
          • 政策和通知
          品牌 Plus Icon Minus Icon
          • Thermo Scientific
          • Applied Biosystems
          • Invitrogen
          • Gibco
          • Ion Torrent
          • Patheon
          • PPD
          • 服务条款
          • 隐私政策
          • 定价和运输保险政策
          © 2006-2026 Thermo Fisher Scientific Inc. All rights reserved. All trademarks are the property of Thermo Fisher Scientific and its subsidiaries unless otherwise specified.
          China flag icon
          China
          本网站销售的所有产品均不得用于人类或动物之临床诊断或治疗,仅可用于工业或者科研等非医疗目的。
             电子营业执照 | 经营证照公示 | ICP备案号:沪ICP备11003924号 | 沪公网安备 31011502006935号

          Your items have has been added!


          Host server : magellan-search-blue-55ff9ddd88-rxtr2:80/100.66.76.133:80.
          git-commit: d366ff9721d93504b2ac26a183b2b3e3d0e7d9ec
          git-url: https://github.com/thermofisher/magellan-search
          git-branch: release/2.42.0-2026.01.03-1.0