Hamburger Menu Button
Thermo Fisher Scientific Logo
登录
没有账号?建立账号 注册
  • 产品
    • 抗体
    • 引物合成
    • GeneArt Gene Synthesis Instant Designer
    • TaqMan Assay and Array Search
    • PCR 设备和耗材
    • 色谱柱和纯化柱
    • 实验室离心机
    • 分子生物学试剂和试剂盒
    • 实验室塑料耗材及用品
    • 查看所有产品分类
  • 应用和技术
    • 色谱
    • 细胞转染和培养
    • 实时荧光定量PCR
    • 质谱
    • 实验室塑料耗材及用品
    • 电子显微镜
    • 蛋白质生物学
    • PCR
    • RNAi
    • 环境
    • 查看所有应用和技术
  • 服务
    • 定制服务
    • 企业级实验室信息化服务
    • 金融&租赁服务
    • 仪器服务
    • OEM和商业供应
    • 培训服务
    • 360° CDMO 和 CRO 服务
    • CDMO 服务
    • 临床试验 CRO 服务
    • Unity Lab Services
    • 查看所有帮助和支持
  • 帮助和支持
    • 学习中心
    • 联系我们
    • 更改国家或地区
    • 查看所有帮助和支持
  • 热门产品
    • TaqMan Real-Time PCR Assays
      TaqMan 实时荧光定量 PCR 试剂盒
    • Antibodies
      抗体
    • Oligos, Primers & Probes
      寡核苷酸、引物、探针
    • GeneArt Gene Synthesis
      GeneArt 基因合成
    • Cell Culture Plastics
      细胞培养耗材
  • Who We Serve
    • 抗体治疗解决方案
    • 细胞与基因治疗解决方案
    • 学术科研
    • 工业与应用
  • 联系我们
  • 货号直购
  • 订单查询
  • 查找文件&证书
Thermo Fisher Scientific Logo

Search

搜索全部或下列指定分类
Search button
          • 联系我们
          • 货号直购
          • 登录
            登录
            没有账号?建立账号 注册
            • 我的账号
            • 订单
            • 会员中心
            • 账单及发票查询
            • 定制产品及项目
          • Primary Antibodies ›
          • CD18 Antibodies

          Invitrogen

          CD18 (LFA-1 beta) Monoclonal Antibody (M18/2), Functional Grade, eBioscience™

          3个已发表图片
          5 篇参考文献
          查看其他72个CD18抗体

          {{$productOrderCtrl.translations['antibody.pdp.commerceCard.promotion.promotions']}}

          {{$productOrderCtrl.translations['antibody.pdp.commerceCard.promotion.viewpromo']}}

          {{$productOrderCtrl.translations['antibody.pdp.commerceCard.promotion.promocode']}}: {{promo.promoCode}} {{promo.promoTitle}} {{promo.promoDescription}}. {{$productOrderCtrl.translations['antibody.pdp.commerceCard.promotion.learnmore']}}

          说明书
          证书
          实验方案
          问题与答案
          技术支持
          说明书
          证书
          实验方案
          问题与答案
          技术支持
          说明书
          证书
          实验方案
          问题与答案
          技术支持

          Cite CD18 (LFA-1 beta) Monoclonal Antibody (M18/2), Functional Grade, eBioscience™

          Additional Information:
          {{banner.description}}
          {{$ctrl.isSkuNotesCollapsed ? 'View more' : 'View less'}}
          • 已发表图片 (3)
          CD18 (LFA-1 beta) Antibody in Immunohistochemistry, Immunohistochemistry (PFA fixed) (IHC, IHC (PFA))
          Group 53 Created with Sketch.
          CD18 (LFA-1 beta) Antibody in Immunohistochemistry, Immunohistochemistry (PFA fixed) (IHC, IHC (PFA))
          Group 53 Created with Sketch.

          图: 1 / 3

          {{ $ctrl.currentElement.advancedVerification.fullName }}
          {{ $ctrl.currentElement.advancedVerification.text }}

          CD18 (LFA-1 beta) Antibody (16-0181-81) in IHC, IHC (PFA)

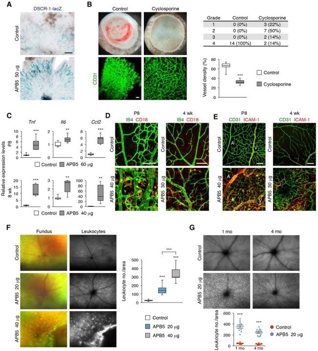
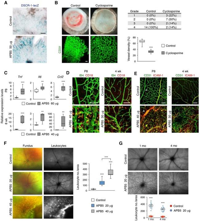
          JCI insight 2017 - Published figure using CD18 (LFA-1 beta) monoclonal antibody (Product # 16-0181-81) in Immunohistochemistry and Immunohistochemistry (PFA fixed) {{ $ctrl.currentElement.advancedVerification.fullName }} 验证信息 View more
          已发表图片由___提供 benchsci-logo
          PMID: {{$ctrl.currentElement.benchSciPubmedId}}
          查看产品

          {{$ctrl.videoDesc}}

          {{$ctrl.videoLongDesc}}

          CD18 (LFA-1 beta) Antibody in Immunohistochemistry, Immunohistochemistry (PFA fixed) (IHC, IHC (PFA))
          CD18 (LFA-1 beta) Antibody in Flow Cytometry (Flow)
          CD18 (LFA-1 beta) Antibody in Flow Cytometry (Flow)

          产品信息

          16-0181-81

          应用
          建议稀释比
          已发表文章

          免疫组化 (IHC)

          -
          查看1篇已发表文章 1篇已发表文章

          免疫组织化学(多聚甲醛固定) (IHC (PFA))

          -
          查看1篇已发表文章 1篇已发表文章

          流式细胞分析 (Flow)

          0.5 µg/test
          查看3篇已发表文章 3篇已发表文章

          中和实验 (Neu)

          Assay-Dependent
          -

          功能检测 (Functional)

          Assay-Dependent
          -
          产品规格

          种属反应

          Mouse

          宿主/亚型

          Rat / IgG2a, kappa

          推荐的同型对照

          Rat IgG2a kappa Isotype Control (eBR2a), Functional Grade, eBioscience™

          分类

          Monoclonal

          类型

          Antibody

          克隆号

          M18/2

          偶联物

          Functional Grade Functional Grade Functional Grade
          • Unconjugated
          • Biotin 
          • FITC
          • PE 
          • Request custom conjugation

          形式

          Liquid

          浓度

          1 mg/mL

          规格

          50 µg

          纯化类型

          Affinity chromatography

          保存液

          PBS, pH 7.2

          内含物

          no preservative

          保存条件

          4°C

          运输条件

          Ambient (domestic); Wet ice (international)

          RRID

          AB_468901

          产品详细信息

          Description: The M18/2 monoclonal antibody reacts with mouse CD18, the 90-95 kDa integrin beta 2 glycoprotein. CD18 is the common beta subunit that non-covalently associates with CD11a (alpha L), CD11b (alpha M) and CD11c (alpha X) to form LFA-1, Mac-1 and gp150/95. Heterodimers of CD18 and the a subunits are expressed broadly by all leukocytes with NK and T cells showing higher density of surface expression. Through the interactions of LFA-1, Mac-1 and gp150/95 with their counter-receptors, CD18 is involved in cellular adhesion and the immune response.

          Applications Reported: The M18/2 antibody has been reported for use in flow cytometric analysis. It has also been reported in blocking of CD18 in functional studies.

          Applications Tested: The M18/2 antibody has been tested by flow cytometric analysis of mouse splenocytes and bone marrow cells. This can be used at less than or equal to 0.5 µg per test. A test is defined as the amount (µg) of antibody that will stain a cell sample in a final volume of 100 µL. Cell number should be determined empirically but can range from 10^5 to 10^8 cells/test. It is recommended that the antibody be carefully titrated for optimal performance in the assay of interest.

          Storage and handling: Use in a sterile environment.

          Filtration: 0.2 µm post-manufacturing filtered.

          Purity: Greater than 90%, as determined by SDS-PAGE.

          Endotoxin Level: Less than 0.001 ng/µg antibody, as determined by LAL assay.

          Aggregation: Less than 10%, as determined by HPLC.

          靶标信息

          CD18, also known as the integrin beta 2 subunit, is a 90-95 kDa type I transmembrane protein expressed on all leukocytes. It heterodimerizes with the alpha chains of CD11a, CD11b, CD11c, and CD11d to form various leukocyte (beta2) integrins, which are crucial for cellular adhesion and signaling. The CD18/CD11a complex, known as lymphocyte function-associated antigen-1 (LFA-1), plays a significant role in cellular adhesion and inflammatory reactions. CD18 also forms heterodimers with CD11b (Mac-1, CR3), CD11c, and CD11d, contributing to the processes of cell adhesion and cell-surface mediated signaling. These integrins are essential for proper leukocyte migration and mediating intercellular contacts. The absence of CD18 leads to leukocyte adhesion deficiency type I (LAD1), a condition characterized by impaired leukocyte migration. Severe reduction in CD18 expression can result in the development of a psoriasiform skin disease. CD18 is also a target of Mannheimia (Pasteurella) haemolytica leukotoxin, which can mediate leukotoxin-induced cytolysis. Defects in the CD18 gene are the cause of LAD1, and two transcript variants encoding the CD18 protein have been identified. The integrin-mediated responses are often a composite of the functions of its individual subunits, highlighting the importance of CD18 in immune function and disease.

          仅用于科研。不用于诊断过程。未经明确授权不得转售。

          生物信息学

          蛋白别名: CD18; Cell surface adhesion glycoproteins LFA-1/CR3/p150,95 subunit beta; Complement receptor C3 subunit beta; Integrin beta-2; lymphocyte function associated antigen 1; Mac-1 beta; macrophage antigen-1 beta

          查看更多 收起

          基因别名: 2E6; AI528527; Cd18; Itgb2; LAD; LCAMB; Lfa1; MF17

          查看更多 收起

          UniProt ID: (Mouse) P11835

          查看更多 收起

          Entrez Gene ID: (Mouse) 16414

          查看更多 收起

          功能
          glycoprotein binding receptor activity protein binding protein kinase binding ICAM-3 receptor activity protein complex binding metal ion binding protein heterodimerization activity cell adhesion molecule binding integrin
          参与通路
          leukocyte migration involved in inflammatory response cell adhesion leukocyte cell-cell adhesion cell-matrix adhesion signal transduction integrin-mediated signaling pathway single organismal cell-cell adhesion natural killer cell activation neutrophil chemotaxis heterotypic cell-cell adhesion receptor clustering endothelial cell migration cellular extravasation positive regulation of nitric oxide biosynthetic process positive regulation of angiogenesis regulation of peptidyl-tyrosine phosphorylation activated T cell proliferation positive regulation of NF-kappaB transcription factor activity
          It has to be done as per old AB suggested Products section.

          Disclaimer

          Close

          Clicking the images or links will redirect you to a website hosted by BenchSci that provides third-party scientific content. Neither the content nor the BenchSci technology and processes for selection have been evaluated by us; we are providing them as-is and without warranty of any kind, including for use or application of the Thermo Fisher Scientific products presented.

          guarantee_icon

          性能保障

          只要您发现Invitrogen抗体在实验中的表现与网站或说明书的所述内容不符,您即可享受免费退换货服务。*

          了解更多
          help_icon

          随时为您服务

          获取常见问题的专家解答,或者直接联系我们的技术专家,咨询应用、设备、常规产品使用问题。

          联系技术支持
          订购 Plus Icon Minus Icon
          • 订单状态查询
          • 订单支持
          • 货号直购
          • 现货供应中心
          • 电子采购
          支持 Plus Icon Minus Icon
          • 帮助&支持
          • 联系我们 - 400 820 8982
          • 技术支持中心
          • 查找文件&证书
          • 报告网站问题
          资源 Plus Icon Minus Icon
          • 学习中心
          • 促销
          • 活动&研讨会
          • 社交媒体
          关于赛默飞 Plus Icon Minus Icon
          • 关于我们
          • 招聘 招聘
          • 投资者关系 投资者关系
          • 新闻 新闻
          • 社会责任 社会责任
          • 商标
          • 政策和通知
          品牌 Plus Icon Minus Icon
          • Thermo Scientific
          • Applied Biosystems
          • Invitrogen
          • Gibco
          • Ion Torrent
          • Unity Lab Services
          • Patheon
          • PPD
          • 服务条款
          • 隐私政策
          • 定价和运输保险政策
          © 2006-2026 Thermo Fisher Scientific Inc. All rights reserved. All trademarks are the property of Thermo Fisher Scientific and its subsidiaries unless otherwise specified.
          China flag icon
          China
          本网站销售的所有产品均不得用于人类或动物之临床诊断或治疗,仅可用于工业或者科研等非医疗目的。
             电子营业执照 | 经营证照公示 | ICP备案号:沪ICP备11003924号 | 沪公网安备 31011502006935号

          Your items have has been added!


          Host server : magellan-search-green-6479c7f679-zb4k5:80/100.66.74.142:80.
          git-commit: b70c0dceb888abc3b0dcebb5bc3a5b8753e7e816
          git-url: https://github.com/thermofisher/magellan-search
          git-branch: release/2.50.0-Offline