Hamburger Menu Button
Thermo Fisher Scientific Logo
登录
没有账号?建立账号 注册
  • 产品
    • 抗体
    • 引物合成
    • GeneArt Gene Synthesis Instant Designer
    • TaqMan Assay and Array Search
    • PCR 设备和耗材
    • 色谱柱和纯化柱
    • 实验室离心机
    • 分子生物学试剂和试剂盒
    • 实验室塑料耗材及用品
    • 查看所有产品分类
  • 应用和技术
    • 色谱
    • 细胞转染和培养
    • 实时荧光定量PCR
    • 质谱
    • 实验室塑料耗材及用品
    • 电子显微镜
    • 蛋白质生物学
    • PCR
    • RNAi
    • 环境
    • 查看所有应用和技术
  • 服务
    • 定制服务
    • 企业级实验室信息化服务
    • 金融&租赁服务
    • 仪器服务
    • OEM和商业供应
    • 培训服务
    • 360° CDMO 和 CRO 服务
    • CDMO 服务
    • 临床试验 CRO 服务
    • Unity Lab Services
    • 查看所有帮助和支持
  • 帮助和支持
    • 学习中心
    • 联系我们
    • 更改国家或地区
    • 查看所有帮助和支持
  • 热门产品
    • TaqMan Real-Time PCR Assays
      TaqMan 实时荧光定量 PCR 试剂盒
    • Antibodies
      抗体
    • Oligos, Primers & Probes
      寡核苷酸、引物、探针
    • GeneArt Gene Synthesis
      GeneArt 基因合成
    • Cell Culture Plastics
      细胞培养耗材
  • Who We Serve
    • 抗体治疗解决方案
    • 细胞与基因治疗解决方案
    • 学术科研
    • 工业与应用
  • 联系我们
  • 货号直购
  • 订单查询
  • 查找文件&证书
Thermo Fisher Scientific Logo

Search

搜索全部或下列指定分类
Search button
          • 联系我们
          • 货号直购
          • 登录
            登录
            没有账号?建立账号 注册
            • 我的账号
            • 订单
            • 会员中心
            • 账单及发票查询
            • 定制产品及项目
          • Primary Antibodies ›
          • CXCR4 (CD184) Antibodies

          Invitrogen

          CD184 (CXCR4) Monoclonal Antibody (2B11), Functional Grade, eBioscience™

          25个已发表图片
          24 篇参考文献
          查看其他67个CXCR4 (CD184)抗体

          {{$productOrderCtrl.translations['antibody.pdp.commerceCard.promotion.promotions']}}

          {{$productOrderCtrl.translations['antibody.pdp.commerceCard.promotion.viewpromo']}}

          {{$productOrderCtrl.translations['antibody.pdp.commerceCard.promotion.promocode']}}: {{promo.promoCode}} {{promo.promoTitle}} {{promo.promoDescription}}. {{$productOrderCtrl.translations['antibody.pdp.commerceCard.promotion.learnmore']}}

          说明书
          证书
          实验方案
          问题与答案
          技术支持
          说明书
          证书
          实验方案
          问题与答案
          技术支持
          说明书
          证书
          实验方案
          问题与答案
          技术支持

          Cite CD184 (CXCR4) Monoclonal Antibody (2B11), Functional Grade, eBioscience™

          Additional Information:
          {{banner.description}}
          {{$ctrl.isSkuNotesCollapsed ? 'View more' : 'View less'}}
          • 已发表图片 (25)
          CD184 (CXCR4) Antibody in Flow Cytometry (Flow)
          Group 53 Created with Sketch.
          CD184 (CXCR4) Antibody in Flow Cytometry (Flow)
          Group 53 Created with Sketch.

          图: 1 / 25

          {{ $ctrl.currentElement.advancedVerification.fullName }}
          {{ $ctrl.currentElement.advancedVerification.text }}

          CD184 (CXCR4) Antibody (16-9991-85) in Flow

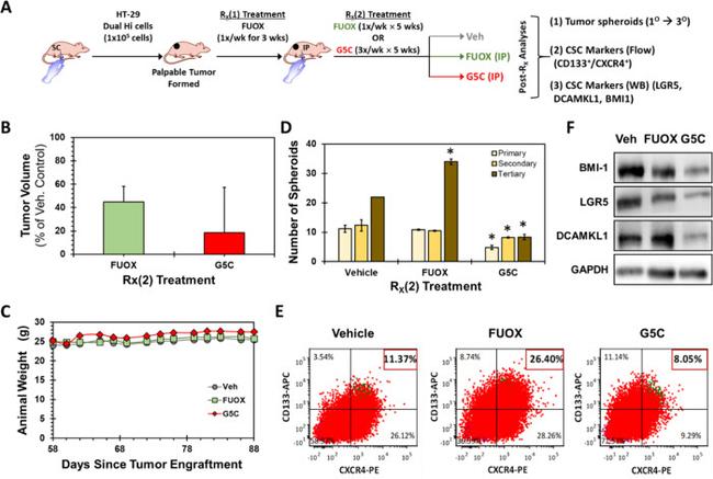
          Journal of medicinal chemistry 2023 - In vivo CSC targeting by cholesterol-modified G2.2. (A) Schematic of the study. 1 x 10 5 CD133 + /CXCR4 + (Dual Hi) HT-29 cells were injected subcutaneously to generate xenografts in NCr nude mice. Once the palpable tumors were observed, the animals were treated with vehicle (Veh) or FUOX (25 mg/kg 5- f luoro u racil (FU) & 2 mg/kg ox aliplatin (OX); IP weekly for 3 weeks) followed by randomization to vehic... View More {{ $ctrl.currentElement.advancedVerification.fullName }} 验证信息 View more
          已发表图片由___提供 benchsci-logo
          PMID: {{$ctrl.currentElement.benchSciPubmedId}}
          查看产品

          {{$ctrl.videoDesc}}

          {{$ctrl.videoLongDesc}}

          CD184 (CXCR4) Antibody in Immunocytochemistry (ICC/IF)
          CD184 (CXCR4) Antibody in Immunocytochemistry (ICC/IF)
          CD184 (CXCR4) Antibody in Immunocytochemistry (ICC/IF)
          CD184 (CXCR4) Antibody in Western Blot (WB)
          CD184 (CXCR4) Antibody in Western Blot (WB)
          CD184 (CXCR4) Antibody in Western Blot (WB)
          CD184 (CXCR4) Antibody in Flow Cytometry (Flow)
          CD184 (CXCR4) Antibody in Flow Cytometry (Flow)
          CD184 (CXCR4) Antibody in Flow Cytometry (Flow)
          CD184 (CXCR4) Antibody in Flow Cytometry (Flow)
          CD184 (CXCR4) Antibody in Flow Cytometry (Flow)
          CD184 (CXCR4) Antibody in Flow Cytometry (Flow)
          CD184 (CXCR4) Antibody in Flow Cytometry (Flow)
          CD184 (CXCR4) Antibody in Flow Cytometry (Flow)
          CD184 (CXCR4) Antibody in Flow Cytometry (Flow)
          CD184 (CXCR4) Antibody in Flow Cytometry (Flow)
          CD184 (CXCR4) Antibody in Flow Cytometry (Flow)
          CD184 (CXCR4) Antibody in Flow Cytometry (Flow)
          CD184 (CXCR4) Antibody in Flow Cytometry (Flow)
          CD184 (CXCR4) Antibody in Flow Cytometry (Flow)
          CD184 (CXCR4) Antibody in Flow Cytometry (Flow)
          CD184 (CXCR4) Antibody in Flow Cytometry (Flow)
          CD184 (CXCR4) Antibody in Flow Cytometry (Flow)
          CD184 (CXCR4) Antibody in Flow Cytometry (Flow)
          CD184 (CXCR4) Antibody in Flow Cytometry (Flow)

          产品信息

          16-9991-85

          应用
          建议稀释比
          已发表文章

          免疫印迹 (WB)

          -
          查看1篇已发表文章 1篇已发表文章

          免疫细胞化学 (ICC/IF)

          -
          查看3篇已发表文章 3篇已发表文章

          流式细胞分析 (Flow)

          0.5 µg/test
          查看20篇已发表文章 20篇已发表文章

          功能检测 (Functional)

          Assay-Dependent
          -
          产品规格

          种属反应

          Mouse

          已发表种属

          Human, Mouse

          宿主/亚型

          Rat / IgG2b, kappa

          推荐的同型对照

          Rat IgG2b kappa Isotype Control (eB149/10H5), Functional Grade, eBioscience™

          分类

          Monoclonal

          类型

          Antibody

          克隆号

          2B11

          偶联物

          Functional Grade Functional Grade Functional Grade
          • Unconjugated
          • Alexa Fluor 488 
          • APC 
          • APC-eFluor 780
          • Biotin 
          • Brilliant UV 805
          • eFluor 450
          • PE 
          • PE-Cyanine5.5
          • PE-Cyanine7
          • PE-eFluor 610
          • PerCP-eFluor 710
          • Super Bright 600
          • Request custom conjugation

          形式

          Liquid

          浓度

          1 mg/mL

          规格

          500 µg

          纯化类型

          Affinity chromatography

          保存液

          PBS, pH 7.2

          内含物

          no preservative

          保存条件

          4°C

          运输条件

          Ambient (domestic); Wet ice (international)

          RRID

          AB_842781

          产品详细信息

          Description: The 2B11 monoclonal antibody reacts with mouse and human CXCR4, also known as CD184, Fusin, LESTR, or HUMSTR. Fusin is a member of the G-protein-coupled chemokine receptor family with seven membrane-spanning domains, and functions as a coreceptor for X4 HIV-1 entry into CD4+ cells. In addition it has been shown to play a role in lymphocyte migration. The ligand for CXCR4 is SDF1. CXCR4 is required for maintenance of granulocyte progenitors in the bone marrow and essential for B cell development. Expression of CXCR4 is different between mice and human. In the thymus CXCR4 is restricted to CD4+CD8+ cells while in the spleen predominant expression is found on B lymphocytes.

          The monoclonal antibody 2B11 recognizes the amino terminus of CXCR4 and has been reported to have functional activity; it does not block SDF1a but causes internalization of the receptor.

          Applications Reported: This 2B11 antibody has been reported for use in flow cytometric analysis and functional assays.

          Applications Tested: This 2B11 antibody has been tested by flow cytometric analysis of mouse splenocytes. This can be used at less than or equal to 0.5 µg per test. A test is defined as the amount (µg) of antibody that will stain a cell sample in a final volume of 100 µL. Cell number should be determined empirically but can range from 10^5 to 10^8 cells/test. It is recommended that the antibody be carefully titrated for optimal performance in the assay of interest.

          Storage and handling: Use in a sterile environment.

          Filtration: 0.2 µm post-manufacturing filtered.

          Purity: Greater than 90%, as determined by SDS-PAGE.

          Endotoxin Level: Less than 0.001 ng/µg antibody, as determined by LAL assay.

          Aggregation: Less than 10%, as determined by HPLC.

          靶标信息

          CXCR4 (Fusin, LESTR, HUMSTR) is a member of the G-protein-coupled chemokine receptor family with seven membrane-spanning domains, and functions as a co-receptor for X4 HIV-1 entry into CD4+ cells. CXCR4 has been proved to be the co-receptor for HIV-2's binding to CD4 through envelope glycoprotein gp 120 and promotes Env-mediated fusion of the virus. In other cases, CXCR4 can even function as the only receptor for HIV-2's binding to the CD4 host cells. CXCR4 is the receptor for the C-X-C chemokine CXCL12/SDF-1 that transduces a signal by increasing intracellular calcium ion levels and enhancing MAPK1/MAPK3 activation. CXCR4 acts as a receptor for extracellular ubiquitin; leading to enhanced intracellular calcium ions and reduced cellular cAMP levels. Also, CXCR4 is involved in hematopoiesis and in cardiac ventricular septum formation, and plays an essential role in vascularization of the gastrointestinal tract, probably by regulating vascular branching and/or remodeling processes in endothelial cells. In the CNS, CXCR4 could mediate hippocampal-neuron survival and is involved in cerebellar development. CXCR4 binds bacterial lipopolysaccharide (LPS) and mediates LPS-induced inflammatory response, including TNF secretion by monocytes. Antibodies to CXCR4 block HIV-1 and HIV-2 fusion and infection of human target cells. The amino-terminal domain and the second extracellular loop of CXCR4 serve as HIV biding sites.

          仅用于科研。不用于诊断过程。未经明确授权不得转售。

          生物信息学

          蛋白别名: C Cmotif chemokine; C X C motif chemokine; C-X-C chemokine receptor type 4; CC motif chemokine; CCmotif chemokine; CD antigen CD184; CD184; chemokine (C-X-C) receptor 4; chemokine receptor 4; CXC; CXC motif chemokine; CXC-R4; CXCR-4; Fusin; HUMSTR; LESTR; Leukocyte-derived seven transmembrane domain receptor; leukocyte-expressed seven-transmembrane-domain; PB-CKR; Pre-B-cell-derived chemokine receptor; SDF-1 receptor; Stromal cell-derived factor 1 receptor

          查看更多 收起

          基因别名: b2b220Clo; CD184; Cmkar4; Cxcr4; LESTR; PB-CKR; PBSF/SDF-1; Sdf1r

          查看更多 收起

          UniProt ID: (Mouse) P70658

          查看更多 收起

          Entrez Gene ID: (Mouse) 12767

          查看更多 收起

          功能
          actin binding signal transducer activity G-protein coupled receptor activity chemokine receptor activity protein binding drug binding C-X-C chemokine receptor activity cytokine binding ubiquitin protein ligase binding myosin light chain binding ubiquitin binding
          参与通路
          patterning of blood vessels ameboidal-type cell migration neuron migration epithelial cell development chemotaxis signal transduction G-protein coupled receptor signaling pathway germ cell development nervous system development brain development motor neuron axon guidance germ cell migration organ morphogenesis cell migration calcium-mediated signaling telencephalon cell migration regulation of cell migration T cell proliferation neutrophil activation regulation of programmed cell death myelin maintenance positive regulation of oligodendrocyte differentiation regulation of chemotaxis regulation of calcium ion transport cardiac muscle contraction chemokine-mediated signaling pathway cellular response to cytokine stimulus
          It has to be done as per old AB suggested Products section.

          Disclaimer

          Close

          Clicking the images or links will redirect you to a website hosted by BenchSci that provides third-party scientific content. Neither the content nor the BenchSci technology and processes for selection have been evaluated by us; we are providing them as-is and without warranty of any kind, including for use or application of the Thermo Fisher Scientific products presented.

          guarantee_icon

          性能保障

          只要您发现Invitrogen抗体在实验中的表现与网站或说明书的所述内容不符,您即可享受免费退换货服务。*

          了解更多
          help_icon

          随时为您服务

          获取常见问题的专家解答,或者直接联系我们的技术专家,咨询应用、设备、常规产品使用问题。

          联系技术支持
          订购 Plus Icon Minus Icon
          • 订单状态查询
          • 订单支持
          • 货号直购
          • 现货供应中心
          • 电子采购
          支持 Plus Icon Minus Icon
          • 帮助&支持
          • 联系我们 - 400 820 8982
          • 技术支持中心
          • 查找文件&证书
          • 报告网站问题
          资源 Plus Icon Minus Icon
          • 学习中心
          • 促销
          • 活动&研讨会
          • 社交媒体
          关于赛默飞 Plus Icon Minus Icon
          • 关于我们
          • 招聘 招聘
          • 投资者关系 投资者关系
          • 新闻 新闻
          • 社会责任 社会责任
          • 商标
          • 政策和通知
          品牌 Plus Icon Minus Icon
          • Thermo Scientific
          • Applied Biosystems
          • Invitrogen
          • Gibco
          • Ion Torrent
          • Unity Lab Services
          • Patheon
          • PPD
          • 服务条款
          • 隐私政策
          • 定价和运输保险政策
          © 2006-2026 Thermo Fisher Scientific Inc. All rights reserved. All trademarks are the property of Thermo Fisher Scientific and its subsidiaries unless otherwise specified.
          China flag icon
          China
          本网站销售的所有产品均不得用于人类或动物之临床诊断或治疗,仅可用于工业或者科研等非医疗目的。
             电子营业执照 | 经营证照公示 | ICP备案号:沪ICP备11003924号 | 沪公网安备 31011502006935号

          Your items have has been added!


          Host server : magellan-search-green-6479c7f679-jmhj8:80/100.66.74.142:80.
          git-commit: b70c0dceb888abc3b0dcebb5bc3a5b8753e7e816
          git-url: https://github.com/thermofisher/magellan-search
          git-branch: release/2.50.0-Offline