Hamburger Menu Button
Thermo Fisher Scientific Logo
登录
没有账号?建立账号 注册
  • 产品
    • 抗体
    • 引物合成
    • GeneArt Gene Synthesis Instant Designer
    • TaqMan Assay and Array Search
    • PCR 设备和耗材
    • 色谱柱和纯化柱
    • 实验室离心机
    • 分子生物学试剂和试剂盒
    • 实验室塑料耗材及用品
    • 查看所有产品分类
  • 应用和技术
    • 色谱
    • 细胞转染和培养
    • 实时荧光定量PCR
    • 质谱
    • 实验室塑料耗材及用品
    • 电子显微镜
    • 蛋白质生物学
    • PCR
    • RNAi
    • 环境
    • 查看所有应用和技术
  • 服务
    • 定制服务
    • 企业级实验室信息化服务
    • 金融&租赁服务
    • 仪器服务
    • OEM和商业供应
    • 培训服务
    • 360° CDMO 和 CRO 服务
    • CDMO 服务
    • 临床试验 CRO 服务
    • Unity Lab Services
    • 查看所有帮助和支持
  • 帮助和支持
    • 学习中心
    • 联系我们
    • 更改国家或地区
    • 查看所有帮助和支持
  • 热门产品
    • TaqMan Real-Time PCR Assays
      TaqMan 实时荧光定量 PCR 试剂盒
    • Antibodies
      抗体
    • Oligos, Primers & Probes
      寡核苷酸、引物、探针
    • GeneArt Gene Synthesis
      GeneArt 基因合成
    • Cell Culture Plastics
      细胞培养耗材
  • Who We Serve
    • 抗体治疗解决方案
    • 细胞与基因治疗解决方案
    • 学术科研
    • 工业与应用
  • 联系我们
  • 货号直购
  • 订单查询
  • 查找文件&证书
Thermo Fisher Scientific Logo

Search

搜索全部或下列指定分类
Search button
          • 联系我们
          • 货号直购
          • 登录
            登录
            没有账号?建立账号 注册
            • 我的账号
            • 订单
            • 会员中心
            • 账单及发票查询
            • 定制产品及项目
          • Primary Antibodies ›
          • CD19 Antibodies

          Invitrogen

          CD19 Monoclonal Antibody (eBio1D3 (1D3)), Functional Grade, eBioscience™

          72个已发表图片
          134 篇参考文献
          查看其他291个CD19抗体

          {{$productOrderCtrl.translations['antibody.pdp.commerceCard.promotion.promotions']}}

          {{$productOrderCtrl.translations['antibody.pdp.commerceCard.promotion.viewpromo']}}

          {{$productOrderCtrl.translations['antibody.pdp.commerceCard.promotion.promocode']}}: {{promo.promoCode}} {{promo.promoTitle}} {{promo.promoDescription}}. {{$productOrderCtrl.translations['antibody.pdp.commerceCard.promotion.learnmore']}}

          说明书
          证书
          实验方案
          问题与答案
          技术支持
          说明书
          证书
          实验方案
          问题与答案
          技术支持
          说明书
          证书
          实验方案
          问题与答案
          技术支持

          Cite CD19 Monoclonal Antibody (eBio1D3 (1D3)), Functional Grade, eBioscience™

          Additional Information:
          {{banner.description}}
          {{$ctrl.isSkuNotesCollapsed ? 'View more' : 'View less'}}
          • 抗体检测数据 (1)
          • 已发表图片 (72)
          CD19 Antibody in Flow Cytometry (Flow)
          Group 53 Created with Sketch.
          CD19 Antibody in Flow Cytometry (Flow)
          Group 53 Created with Sketch.

          图: 1 / 73

          {{ $ctrl.currentElement.advancedVerification.fullName }}
          {{ $ctrl.currentElement.advancedVerification.text }}

          CD19 Antibody (16-0193-81) in Flow

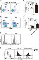
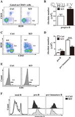
          Staining of C57Bl/6 splenocytes with 0.25 µg of Rat IgG2a kappa Isotype Control Functional Grade Purified (Product # 16-4321-82) (open histogram) or 0.25 µg of Anti-Mouse CD19 Functional Grade Purified (filled histogram) followed by Anti-Rat IgG Biotin (Product # 13-4813-85) and Streptavidin PE (Product # 12-4317-87).Cells in the lymphocyte gate were used for analysis. {{ $ctrl.currentElement.advancedVerification.fullName }} 验证信息 View more
          已发表图片由___提供 benchsci-logo
          PMID: {{$ctrl.currentElement.benchSciPubmedId}}
          查看产品

          {{$ctrl.videoDesc}}

          {{$ctrl.videoLongDesc}}

          CD19 Antibody in Flow Cytometry (Flow)
          CD19 Antibody in Immunohistochemistry (IHC)
          CD19 Antibody in Immunohistochemistry, Flow Cytometry (IHC, Flow)
          CD19 Antibody in Flow Cytometry (Flow)
          CD19 Antibody in Flow Cytometry (Flow)
          CD19 Antibody in Flow Cytometry (Flow)
          CD19 Antibody in Flow Cytometry (Flow)
          CD19 Antibody in Flow Cytometry (Flow)
          CD19 Antibody in Flow Cytometry (Flow)
          CD19 Antibody in Flow Cytometry (Flow)
          CD19 Antibody in Flow Cytometry (Flow)
          CD19 Antibody in Flow Cytometry (Flow)
          CD19 Antibody in Flow Cytometry (Flow)
          CD19 Antibody in Flow Cytometry (Flow)
          CD19 Antibody in Flow Cytometry (Flow)
          CD19 Antibody in Flow Cytometry (Flow)
          CD19 Antibody in Flow Cytometry (Flow)
          CD19 Antibody in Flow Cytometry (Flow)
          CD19 Antibody in Flow Cytometry (Flow)
          CD19 Antibody in Flow Cytometry (Flow)
          CD19 Antibody in Flow Cytometry (Flow)
          CD19 Antibody in Flow Cytometry (Flow)
          CD19 Antibody in Flow Cytometry (Flow)
          CD19 Antibody in Flow Cytometry (Flow)
          CD19 Antibody in Flow Cytometry (Flow)
          CD19 Antibody in Flow Cytometry (Flow)
          CD19 Antibody in Flow Cytometry (Flow)
          CD19 Antibody in Flow Cytometry (Flow)
          CD19 Antibody in Flow Cytometry (Flow)
          CD19 Antibody in Flow Cytometry (Flow)
          CD19 Antibody in Flow Cytometry (Flow)
          CD19 Antibody in Flow Cytometry (Flow)
          CD19 Antibody in Flow Cytometry (Flow)
          CD19 Antibody in Flow Cytometry (Flow)
          CD19 Antibody in Flow Cytometry (Flow)
          CD19 Antibody in Flow Cytometry (Flow)
          CD19 Antibody in Flow Cytometry (Flow)
          CD19 Antibody in Flow Cytometry (Flow)
          CD19 Antibody in Flow Cytometry (Flow)
          CD19 Antibody in Flow Cytometry (Flow)
          CD19 Antibody in Flow Cytometry (Flow)
          CD19 Antibody in Flow Cytometry (Flow)
          CD19 Antibody in Flow Cytometry (Flow)
          CD19 Antibody in Flow Cytometry (Flow)
          CD19 Antibody in Flow Cytometry (Flow)
          CD19 Antibody in Flow Cytometry (Flow)
          CD19 Antibody in Flow Cytometry (Flow)
          CD19 Antibody in Flow Cytometry (Flow)
          CD19 Antibody in Flow Cytometry (Flow)
          CD19 Antibody in Flow Cytometry (Flow)
          CD19 Antibody in Flow Cytometry (Flow)
          CD19 Antibody in Flow Cytometry (Flow)
          CD19 Antibody in Flow Cytometry (Flow)
          CD19 Antibody in Flow Cytometry (Flow)
          CD19 Antibody in Flow Cytometry (Flow)
          CD19 Antibody in Flow Cytometry (Flow)
          CD19 Antibody in Flow Cytometry (Flow)
          CD19 Antibody in Flow Cytometry (Flow)
          CD19 Antibody in Flow Cytometry (Flow)
          CD19 Antibody in Flow Cytometry (Flow)
          CD19 Antibody in Flow Cytometry (Flow)
          CD19 Antibody in Flow Cytometry (Flow)
          CD19 Antibody in Flow Cytometry (Flow)
          CD19 Antibody in Flow Cytometry (Flow)
          CD19 Antibody in Flow Cytometry (Flow)
          CD19 Antibody in Flow Cytometry (Flow)
          CD19 Antibody in Flow Cytometry (Flow)
          CD19 Antibody in Flow Cytometry (Flow)
          CD19 Antibody in Flow Cytometry (Flow)
          CD19 Antibody in Flow Cytometry (Flow)
          CD19 Antibody in Flow Cytometry (Flow)
          CD19 Antibody in Flow Cytometry (Flow)
          CD19 Antibody in Flow Cytometry (Flow)

          产品信息

          16-0193-81

          应用
          建议稀释比
          已发表文章

          免疫组化 (IHC)

          -
          查看4篇已发表文章 4篇已发表文章

          免疫组化(冰冻) (IHC (F))

          Assay-Dependent
          查看2篇已发表文章 2篇已发表文章

          流式细胞分析 (Flow)

          0.5 µg/test
          查看126篇已发表文章 126篇已发表文章

          功能检测 (Functional)

          Assay-Dependent
          查看1篇已发表文章 1篇已发表文章

          其他PubMed (Misc)

          -
          查看1篇已发表文章 1篇已发表文章
          产品规格

          种属反应

          Mouse

          已发表种属

          Human, Mouse, Rat

          宿主/亚型

          Rat / IgG2a, kappa

          推荐的同型对照

          Rat IgG2a kappa Isotype Control (eBR2a), Functional Grade, eBioscience™

          分类

          Monoclonal

          类型

          Antibody

          克隆号

          eBio1D3 (1D3)

          偶联物

          Functional Grade Functional Grade Functional Grade
          • Unconjugated
          • Alexa Fluor 561
          • Alexa Fluor 660 
          • Alexa Fluor 700 
          • APC 
          • APC-eFluor 780
          • Biotin 
          • Brilliant UV 395
          • Brilliant UV 496
          • Brilliant UV 563
          • Brilliant UV 615
          • Brilliant UV 661
          • Brilliant UV 737
          • Brilliant UV 805
          • Brilliant Violet 421
          • Brilliant Violet 480
          • Brilliant Violet 605
          • Brilliant Violet 650
          • Brilliant Violet 711
          • Brilliant Violet 786
          • eFluor 450
          • eFluor 506
          • eFluor 660
          • FITC
          • NovaFluor Blue 510
          • NovaFluor Blue 585
          • NovaFluor Blue 610-70S
          • NovaFluor Blue 660-120S
          • NovaFluor Blue 690
          • NovaFluor Blue 725
          • NovaFluor Blue 760
          • NovaFluor Blue 800
          • NovaFluor Red 710
          • NovaFluor UV 765
          • NovaFluor Violet 690
          • NovaFluor Violet 745
          • NovaFluor Violet 800
          • NovaFluor Yellow 570
          • NovaFluor Yellow 590
          • NovaFluor Yellow 610
          • NovaFluor Yellow 660
          • NovaFluor Yellow 690
          • NovaFluor Yellow 700
          • NovaFluor Yellow 730
          • NovaFluor Yellow 755
          • NovaFluor Yellow 810
          • PE 
          • PE-Cyanine5
          • PE-Cyanine5.5
          • PE-Cyanine7
          • PE-eFluor 610
          • PerCP-Cyanine5.5
          • Super Bright 436
          • Super Bright 600
          • Super Bright 645
          • Super Bright 702
          • Super Bright 780
          • Request custom conjugation

          形式

          Liquid

          浓度

          1 mg/mL

          规格

          50 µg

          纯化类型

          Affinity chromatography

          保存液

          PBS, pH 7.2

          内含物

          no preservative

          保存条件

          4°C

          运输条件

          Ambient (domestic); Wet ice (international)

          RRID

          AB_657669

          产品详细信息

          Description: The eBio1D3 monoclonal antibody reacts with mouse CD19, a 95 kDa transmembrane glycoprotein. CD19 is expressed by B cells during all stages of development excluding the terminally differentiated plasma cells. Follicular dendritic cells also express CD19. Together CD21, CD81, MHC class II, and CD19 form a multimolecular complex that associates with the BCR. Signaling through CD19 induces tyrosine phosphorylation, calcium flux and proliferation of B cells.

          Applications Reported: This eBio1D3 (1D3) antibody has been reported for use in flow cytometric analysis, and immunohistology staining of frozen tissue sections. The eBio1D3 monoclonal antibody has also been reported to induce down-regulation of CD19, affecting the proportions of B-1a and B-2 B cells in mice.

          Applications Tested: This eBio1D3 (1D3) antibody has been tested by flow cytometric analysis of mouse splenocytes. This can be used at less than or equal to 0.5 µg per test. A test is defined as the amount (µg) of antibody that will stain a cell sample in a final volume of 100 µL. Cell number should be determined empirically but can range from 10^5 to 10^8 cells/test. It is recommended that the antibody be carefully titrated for optimal performance in the assay of interest.

          Storage and handling: Use in a sterile environment.

          Filtration: 0.2 µm post-manufacturing filtered.

          Purity: Greater than 90%, as determined by SDS-PAGE.

          Endotoxin Level: Less than 0.001 ng/µg antibody, as determined by LAL assay.

          Aggregation: Less than 10%, as determined by HPLC.

          靶标信息

          CD19 is a member of the immunoglobulin superfamily, characterized by two Ig-like domains, and is expressed on B cells throughout all stages of development, excluding terminally differentiated plasma cells. It is also expressed on follicular dendritic cells and has been observed on myeloid leukemia cells, particularly those of monocytic lineage. CD19 is considered the earliest and broadest B cell-restricted antigen, and its expression is found in all B cell precursor leukemias. CD19 forms a multimolecular complex with CD21, CD81, Leu13, MHC class II, and the B cell receptor (BCR), playing a crucial role in B cell signaling. As a signal-amplifying coreceptor for the BCR, CD19 lowers the threshold for antigen receptor-dependent stimulation, allowing B cells to respond specifically and sensitively to various antigens through low-affinity antigen receptors. Signaling through CD19 induces tyrosine phosphorylation, calcium flux, and proliferation of B cells. Beyond its role as a BCR coreceptor, CD19 can also signal independently of BCR co-ligation, serving as a central regulatory component upon which multiple signaling pathways converge. This makes CD19 an important functional regulator of both normal and malignant B cell proliferation. Mutations in the CD19 gene can result in hypogammaglobulinemia, a condition characterized by low levels of immunoglobulins, while CD19 overexpression can lead to B cell hyperactivity. CD19 is expressed on 100% of peripheral B cells, as defined by the expression of kappa or lambda light chains, underscoring its significance in B cell function and immune regulation.

          仅用于科研。不用于诊断过程。未经明确授权不得转售。

          生物信息学

          蛋白别名: B-lymphocyte antigen CD19; CD19; Differentiation antigen CD19; Leu-12

          查看更多 收起

          基因别名: AW495831; Cd19

          查看更多 收起

          UniProt ID: (Mouse) P25918

          查看更多 收起

          Entrez Gene ID: (Mouse) 12478

          查看更多 收起

          参与通路
          chromosome breakage B cell receptor signaling pathway positive regulation of release of sequestered calcium ion into cytosol
          It has to be done as per old AB suggested Products section.

          Disclaimer

          Close

          Clicking the images or links will redirect you to a website hosted by BenchSci that provides third-party scientific content. Neither the content nor the BenchSci technology and processes for selection have been evaluated by us; we are providing them as-is and without warranty of any kind, including for use or application of the Thermo Fisher Scientific products presented.

          guarantee_icon

          性能保障

          只要您发现Invitrogen抗体在实验中的表现与网站或说明书的所述内容不符,您即可享受免费退换货服务。*

          了解更多
          help_icon

          随时为您服务

          获取常见问题的专家解答,或者直接联系我们的技术专家,咨询应用、设备、常规产品使用问题。

          联系技术支持
          订购 Plus Icon Minus Icon
          • 订单状态查询
          • 订单支持
          • 货号直购
          • 现货供应中心
          • 电子采购
          支持 Plus Icon Minus Icon
          • 帮助&支持
          • 联系我们 - 400 820 8982
          • 技术支持中心
          • 查找文件&证书
          • 报告网站问题
          资源 Plus Icon Minus Icon
          • 学习中心
          • 促销
          • 活动&研讨会
          • 社交媒体
          关于赛默飞 Plus Icon Minus Icon
          • 关于我们
          • 招聘 招聘
          • 投资者关系 投资者关系
          • 新闻 新闻
          • 社会责任 社会责任
          • 商标
          • 政策和通知
          品牌 Plus Icon Minus Icon
          • Thermo Scientific
          • Applied Biosystems
          • Invitrogen
          • Gibco
          • Ion Torrent
          • Unity Lab Services
          • Patheon
          • PPD
          • 服务条款
          • 隐私政策
          • 定价和运输保险政策
          © 2006-2026 Thermo Fisher Scientific Inc. All rights reserved. All trademarks are the property of Thermo Fisher Scientific and its subsidiaries unless otherwise specified.
          China flag icon
          China
          本网站销售的所有产品均不得用于人类或动物之临床诊断或治疗,仅可用于工业或者科研等非医疗目的。
             电子营业执照 | 经营证照公示 | ICP备案号:沪ICP备11003924号 | 沪公网安备 31011502006935号

          Your items have has been added!


          Host server : magellan-search-green-6479c7f679-2z78h:80/100.66.76.236:80.
          git-commit: b70c0dceb888abc3b0dcebb5bc3a5b8753e7e816
          git-url: https://github.com/thermofisher/magellan-search
          git-branch: release/2.50.0-Offline