Hamburger Menu Button
Thermo Fisher Scientific Logo
登录
没有账号?建立账号 注册
  • 产品
    • 抗体
    • 引物合成
    • GeneArt Gene Synthesis Instant Designer
    • TaqMan Assay and Array Search
    • PCR 设备和耗材
    • 色谱柱和纯化柱
    • 实验室离心机
    • 分子生物学试剂和试剂盒
    • 实验室塑料耗材及用品
    • 查看所有产品分类
  • 应用和技术
    • 色谱
    • 细胞转染和培养
    • 实时荧光定量PCR
    • 质谱
    • 实验室塑料耗材及用品
    • 电子显微镜
    • 蛋白质生物学
    • PCR
    • RNAi
    • 环境
    • 查看所有应用和技术
  • 服务
    • 定制服务
    • 企业级实验室信息化服务
    • 金融&租赁服务
    • 仪器服务
    • OEM和商业供应
    • 培训服务
    • 360° CDMO 和 CRO 服务
    • CDMO 服务
    • 临床试验 CRO 服务
    • Unity Lab Services
    • 查看所有帮助和支持
  • 帮助和支持
    • 学习中心
    • 联系我们
    • 更改国家或地区
    • 查看所有帮助和支持
  • 热门产品
    • TaqMan Real-Time PCR Assays
      TaqMan 实时荧光定量 PCR 试剂盒
    • Antibodies
      抗体
    • Oligos, Primers & Probes
      寡核苷酸、引物、探针
    • GeneArt Gene Synthesis
      GeneArt 基因合成
    • Cell Culture Plastics
      细胞培养耗材
  • Who We Serve
    • 抗体治疗解决方案
    • 细胞与基因治疗解决方案
    • 学术科研
    • 工业与应用
  • 联系我们
  • 货号直购
  • 订单查询
  • 查找文件&证书
Thermo Fisher Scientific Logo

Search

搜索全部或下列指定分类
Search button
          • 联系我们
          • 货号直购
          • 登录
            登录
            没有账号?建立账号 注册
            • 我的账号
            • 订单
            • 账单及发票查询
            • 定制产品及项目
          • Primary Antibodies ›
          • CD24 Antibodies

          Invitrogen

          CD24 Monoclonal Antibody (SN3), FITC

          高级验证
          2 篇参考文献
          查看其他97个CD24抗体

          {{$productOrderCtrl.translations['antibody.pdp.commerceCard.promotion.promotions']}}

          {{$productOrderCtrl.translations['antibody.pdp.commerceCard.promotion.viewpromo']}}

          {{$productOrderCtrl.translations['antibody.pdp.commerceCard.promotion.promocode']}}: {{promo.promoCode}} {{promo.promoTitle}} {{promo.promoDescription}}. {{$productOrderCtrl.translations['antibody.pdp.commerceCard.promotion.learnmore']}}

          说明书
          证书
          实验方案
          问题与答案
          技术支持
          说明书
          证书
          实验方案
          问题与答案
          技术支持
          说明书
          证书
          实验方案
          问题与答案
          技术支持

          Cite CD24 Monoclonal Antibody (SN3), FITC

          Additional Information:
          {{banner.description}}
          {{$ctrl.isSkuNotesCollapsed ? 'View more' : 'View less'}}
          • 高级验证 (1)
          CD24 Antibody
          Group 53 Created with Sketch.
          CD24 Antibody
          Group 53 Created with Sketch.

          图: 1 / 1

          {{ $ctrl.currentElement.advancedVerification.fullName }}
          {{ $ctrl.currentElement.advancedVerification.text }}

          CD24 Antibody (MHCD2401)

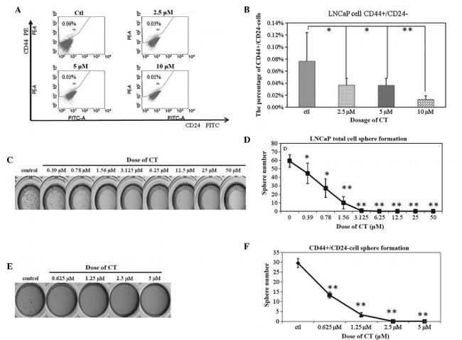
          Figure 3. CT targets LNCaP TICs. (A) FACS analysis was performed to determine the percentage of CD44+CD24- cells after treatment with increasing doses of CT (2.5, 5 and 10 uM). Data from a representative experiment (from a total of three) are shown. (B) Percentage of CD44 + CD24 - LNCaP cells compared to untreated control. The percentage reduced in a dose dependent manner, however no statistically significa... View More {{ $ctrl.currentElement.advancedVerification.fullName }} 验证信息 View more
          已发表图片由___提供 benchsci-logo
          PMID: {{$ctrl.currentElement.benchSciPubmedId}}
          查看产品

          {{$ctrl.videoDesc}}

          {{$ctrl.videoLongDesc}}

          CD24 Antibody

          产品信息

          MHCD2401

          应用
          建议稀释比
          已发表文章

          流式细胞分析 (Flow)

          Assay-Dependent
          查看2篇已发表文章 2篇已发表文章
          产品规格

          种属反应

          Human

          已发表种属

          Human

          宿主/亚型

          Mouse / IgG1

          分类

          Monoclonal

          类型

          Antibody

          克隆号

          SN3

          抗原

          Human CD24

          偶联物

          FITC FITC FITC
          • PE 
          • PE-Alexa Fluor 610
          • Request custom conjugation

          激发/发射光谱

          498/517 nm 查看光谱 spectra

          形式

          Liquid

          纯化类型

          purified

          保存液

          PBS with 4mg/mL BSA

          内含物

          0.1% sodium azide

          保存条件

          4°C, store in dark

          运输条件

          Ambient (domestic); Wet ice (international)

          RRID

          AB_10372045

          产品详细信息

          Commonly used, FITC conjugates provide relatively high absorptivity, excellent fluorescence quantum yield, and good water solubility.

          靶标信息

          CD24 is a 35-50 kDa glycosylphosphatidylinositol (GPI)-anchored glycoprotein expressed on a variety of cell types, including erythrocytes, thymocytes, peripheral lymphocytes, and cells of the myeloid lineage. It is variably glycosylated, resulting in heterogeneity in molecular mass across different cell lineages, which can affect antibody staining levels on lymphocyte populations. In the context of B-cell development, CD24 is expressed from the pro-B-cell stage in the bone marrow through to mature, surface Ig-positive B cells, with very low or negative expression on plasma cells. It is also present on the majority of B-lineage acute lymphoblastic leukemias, B-cell chronic lymphocytic leukemias (CCLs), and B-cell non-Hodgkin's lymphomas. CD24 is thought to play a role in regulating B-cell proliferation and maturation, as well as in controlling autoimmunity. Additionally, CD24 has been reported to interact with P-selectin (CD62P), indicating a potential role in cell adhesion and signaling. CD24 is a valuable marker for studying B-cell development, leukemia, lymphoma, and autoimmune regulation, as well as its interactions with other molecules like P-selectin.

          Analyte Specific Reagent

          How to use the Panel Builder

          Watch the video to learn how to use the Invitrogen Flow Cytometry Panel Builder to build your next flow cytometry panel in 5 easy steps.

          生物信息学

          蛋白别名: CD24; CD24 antigen (small cell lung carcinoma cluster 4 antigen); FLJ22950; FLJ43543; MGC75043; Signal transducer CD24; Small cell lung carcinoma cluster 4 antigen

          查看更多 收起

          基因别名: CD24; CD24A

          查看更多 收起

          UniProt ID: (Human) P25063

          查看更多 收起

          Entrez Gene ID: (Human) 100133941

          查看更多 收起

          功能
          protein binding protein kinase binding protein tyrosine kinase activator activity
          参与通路
          response to hypoxia cell activation regulation of cytokine-mediated signaling pathway response to molecule of bacterial origin immune response-regulating cell surface receptor signaling pathway cell adhesion positive regulation of cytosolic calcium ion concentration Wnt signaling pathway cell migration regulation of cell-cell adhesion regulation of epithelial cell differentiation T cell costimulation B cell receptor transport into membrane raft chemokine receptor transport out of membrane raft negative regulation of transforming growth factor beta3 production positive regulation of activated T cell proliferation cholesterol homeostasis regulation of MAPK cascade response to estrogen respiratory burst glomerular visceral epithelial cell differentiation glomerular parietal epithelial cell differentiation intrinsic apoptotic signaling pathway cell-cell adhesion positive regulation of nephron tubule epithelial cell differentiation
          It has to be done as per old AB suggested Products section.

          Disclaimer

          Close

          Clicking the images or links will redirect you to a website hosted by BenchSci that provides third-party scientific content. Neither the content nor the BenchSci technology and processes for selection have been evaluated by us; we are providing them as-is and without warranty of any kind, including for use or application of the Thermo Fisher Scientific products presented.

          guarantee_icon

          性能保障

          只要您发现Invitrogen抗体在实验中的表现与网站或说明书的所述内容不符,您即可享受免费退换货服务。*

          了解更多
          help_icon

          随时为您服务

          获取常见问题的专家解答,或者直接联系我们的技术专家,咨询应用、设备、常规产品使用问题。

          联系技术支持
          订购 Plus Icon Minus Icon
          • 订单状态查询
          • 订单支持
          • 货号直购
          • 现货供应中心
          • 电子采购
          支持 Plus Icon Minus Icon
          • 帮助&支持
          • 联系我们 - 400 820 8982
          • 技术支持中心
          • 查找文件&证书
          • 报告网站问题
          资源 Plus Icon Minus Icon
          • 学习中心
          • 促销
          • 活动&研讨会
          • 社交媒体
          关于赛默飞 Plus Icon Minus Icon
          • 关于我们
          • 招聘 招聘
          • 投资者关系 投资者关系
          • 新闻 新闻
          • 社会责任 社会责任
          • 商标
          • 政策和通知
          品牌 Plus Icon Minus Icon
          • Thermo Scientific
          • Applied Biosystems
          • Invitrogen
          • Gibco
          • Ion Torrent
          • Unity Lab Services
          • Patheon
          • PPD
          • 服务条款
          • 隐私政策
          • 定价和运输保险政策
          © 2006-2026 Thermo Fisher Scientific Inc. All rights reserved. All trademarks are the property of Thermo Fisher Scientific and its subsidiaries unless otherwise specified.
          China flag icon
          China
          本网站销售的所有产品均不得用于人类或动物之临床诊断或治疗,仅可用于工业或者科研等非医疗目的。
             电子营业执照 | 经营证照公示 | ICP备案号:沪ICP备11003924号 | 沪公网安备 31011502006935号

          Your items have has been added!


          Host server : magellan-search-green-6b469b8bb7-b97mm:80/100.66.72.101:80.
          git-commit: a334af76dff23450325448aedefe62379591458a
          git-url: https://github.com/thermofisher/magellan-search
          git-branch: release/2.48.1-2026.04.16-1.0