Hamburger Menu Button
Thermo Fisher Scientific Logo
登录
没有账号?建立账号 注册
  • 产品
    • 抗体
    • 引物合成
    • GeneArt Gene Synthesis Instant Designer
    • TaqMan Assay and Array Search
    • PCR 设备和耗材
    • 色谱柱和纯化柱
    • 实验室离心机
    • 分子生物学试剂和试剂盒
    • 实验室塑料耗材及用品
    • 查看所有产品分类
  • 应用和技术
    • 色谱
    • 细胞转染和培养
    • 实时荧光定量PCR
    • 质谱
    • 实验室塑料耗材及用品
    • 电子显微镜
    • 蛋白质生物学
    • PCR
    • RNAi
    • 环境
    • 查看所有应用和技术
  • 服务
    • 定制服务
    • 企业级实验室信息化服务
    • 金融&租赁服务
    • 仪器服务
    • OEM和商业供应
    • 培训服务
    • 360° CDMO 和 CRO 服务
    • CDMO 服务
    • 临床试验 CRO 服务
    • Unity Lab Services
    • 查看所有帮助和支持
  • 帮助和支持
    • 学习中心
    • 联系我们
    • 更改国家或地区
    • 查看所有帮助和支持
  • 热门产品
    • TaqMan Real-Time PCR Assays
      TaqMan 实时荧光定量 PCR 试剂盒
    • Antibodies
      抗体
    • Oligos, Primers & Probes
      寡核苷酸、引物、探针
    • GeneArt Gene Synthesis
      GeneArt 基因合成
    • Cell Culture Plastics
      细胞培养耗材
  • Who We Serve
    • 抗体治疗解决方案
    • 细胞与基因治疗解决方案
    • 学术科研
    • 工业与应用
  • 联系我们
  • 货号直购
  • 订单查询
  • 查找文件&证书
Thermo Fisher Scientific Logo

Search

搜索全部或下列指定分类
Search button
          • 联系我们
          • 货号直购
          • 登录
            登录
            没有账号?建立账号 注册
            • 我的账号
            • 订单
            • 会员中心
            • 账单及发票查询
            • 定制产品及项目
          • Primary Antibodies ›
          • CD25 Antibodies

          Invitrogen

          CD25 Monoclonal Antibody (BC96), PE-Cyanine7, eBioscience™

          31个已发表图片
          59 篇参考文献
          查看其他238个CD25抗体

          {{$productOrderCtrl.translations['antibody.pdp.commerceCard.promotion.promotions']}}

          {{$productOrderCtrl.translations['antibody.pdp.commerceCard.promotion.viewpromo']}}

          {{$productOrderCtrl.translations['antibody.pdp.commerceCard.promotion.promocode']}}: {{promo.promoCode}} {{promo.promoTitle}} {{promo.promoDescription}}. {{$productOrderCtrl.translations['antibody.pdp.commerceCard.promotion.learnmore']}}

          说明书
          证书
          实验方案
          问题与答案
          技术支持
          说明书
          证书
          实验方案
          问题与答案
          技术支持
          说明书
          证书
          实验方案
          问题与答案
          技术支持

          Cite CD25 Monoclonal Antibody (BC96), PE-Cyanine7, eBioscience™

          Additional Information:
          {{banner.description}}
          {{$ctrl.isSkuNotesCollapsed ? 'View more' : 'View less'}}
          • 抗体检测数据 (1)
          • 已发表图片 (31)
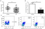
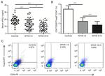
          CD25 Antibody in Flow Cytometry (Flow)
          Group 53 Created with Sketch.
          CD25 Antibody in Flow Cytometry (Flow)
          Group 53 Created with Sketch.

          图: 1 / 32

          {{ $ctrl.currentElement.advancedVerification.fullName }}
          {{ $ctrl.currentElement.advancedVerification.text }}

          CD25 Antibody (25-0259-42) in Flow

          Staining of normal human peripheral blood cells with Anti-Human CD4 PE (Product # 12-0049-42) and Mouse IgG1 kappa Isotype Control PE-Cyanine7 (Product # 25-4714-80) (left) or Anti-Human CD25 PE-Cyanine7 (right). Cells in the lymphocyte gate were used for analysis. {{ $ctrl.currentElement.advancedVerification.fullName }} 验证信息 View more
          已发表图片由___提供 benchsci-logo
          PMID: {{$ctrl.currentElement.benchSciPubmedId}}
          查看产品

          {{$ctrl.videoDesc}}

          {{$ctrl.videoLongDesc}}

          CD25 Antibody in Flow Cytometry (Flow)
          CD25 Antibody in Flow Cytometry (Flow)
          CD25 Antibody in Flow Cytometry (Flow)
          CD25 Antibody in Flow Cytometry (Flow)
          CD25 Antibody in Flow Cytometry (Flow)
          CD25 Antibody in Flow Cytometry (Flow)
          CD25 Antibody in Flow Cytometry (Flow)
          CD25 Antibody in Flow Cytometry (Flow)
          CD25 Antibody in Flow Cytometry (Flow)
          CD25 Antibody in Flow Cytometry (Flow)
          CD25 Antibody in Flow Cytometry (Flow)
          CD25 Antibody in Flow Cytometry (Flow)
          CD25 Antibody in Flow Cytometry (Flow)
          CD25 Antibody in Flow Cytometry (Flow)
          CD25 Antibody in Flow Cytometry (Flow)
          CD25 Antibody in Flow Cytometry (Flow)
          CD25 Antibody in Flow Cytometry (Flow)
          CD25 Antibody in Flow Cytometry (Flow)
          CD25 Antibody in Flow Cytometry (Flow)
          CD25 Antibody in Flow Cytometry (Flow)
          CD25 Antibody in Flow Cytometry (Flow)
          CD25 Antibody in Flow Cytometry (Flow)
          CD25 Antibody in Flow Cytometry (Flow)
          CD25 Antibody in Flow Cytometry (Flow)
          CD25 Antibody in Flow Cytometry (Flow)
          CD25 Antibody in Flow Cytometry (Flow)
          CD25 Antibody in Flow Cytometry (Flow)
          CD25 Antibody in Flow Cytometry (Flow)
          CD25 Antibody in Flow Cytometry (Flow)
          CD25 Antibody in Flow Cytometry (Flow)
          CD25 Antibody in Flow Cytometry (Flow)
          CD25 Antibody in Flow Cytometry (Flow)

          产品信息

          25-0259-42

          应用
          建议稀释比
          已发表文章

          流式细胞分析 (Flow)

          5 µL (0.25 µg)/test
          查看59篇已发表文章 59篇已发表文章
          产品规格

          种属反应

          Human

          已发表种属

          Human, Mouse, Rhesus monkey

          宿主/亚型

          Mouse / IgG1, kappa

          推荐的同型对照

          Mouse IgG1 kappa Isotype Control (P3.6.2.8.1), PE-Cyanine7, eBioscience™

          分类

          Monoclonal

          类型

          Antibody

          克隆号

          BC96

          偶联物

          PE-Cyanine7 PE-Cyanine7 PE-Cyanine7
          • Unconjugated
          • Alexa Fluor 488 
          • Alexa Fluor 532 
          • Alexa Fluor 561
          • Alexa Fluor 647 
          • Alexa Fluor 660 
          • Alexa Fluor 700 
          • APC 
          • APC-eFluor 780
          • Biotin 
          • Brilliant UV 615
          • Brilliant UV 737
          • Brilliant UV 805
          • Brilliant Violet 421
          • Brilliant Violet 711
          • eFluor 450
          • FITC
          • NovaFluor Red 685
          • NovaFluor Red 700
          • NovaFluor Yellow 700
          • PE 
          • PE-Cyanine5
          • PE-Cyanine5.5
          • PE-eFluor 610
          • PerCP-Cyanine5.5
          • PerCP-eFluor 710
          • Super Bright 436
          • Super Bright 600
          • Super Bright 645
          • Super Bright 702
          • Super Bright 780
          • Request custom conjugation

          激发/发射光谱

          569/780 nm 查看光谱 spectra

          形式

          Liquid

          浓度

          5 µL/Test

          纯化类型

          Affinity chromatography

          保存液

          PBS, pH 7.2, with BSA

          内含物

          0.09% sodium azide

          保存条件

          4°C, store in dark, DO NOT FREEZE!

          运输条件

          Ambient (domestic); Wet ice (international)

          RRID

          AB_1257140

          产品详细信息

          Description: The BC96 monoclonal antibody reacts with human CD25, the 55 kDa interleukin-2 receptor alpha chain (IL-2Ralpha). CD25 is expressed by early progenitors of T and B lineage as well as by activated mature T and B lymphocytes. By itself, CD25 binds IL-2 only with low affinity. However, CD25 associates with CD122 (IL-2 receptor beta chain) and CD132 (common gamma chain) to form the high affinity IL-2 receptor. CD25 plays a role in lymphocyte differentiating and activation/proliferation.

          Applications Reported: The BC96 antibody has been reported for use in flow cytometric analysis.

          Applications Tested: This BC96 antibody has been pre-titrated and tested by flow cytometric analysis of human peripheral blood. This can be used at 5 µL (0.25 µg) per test. A test is defined as the amount (µg) of antibody that will stain a cell sample in a final volume of 100 µL. Cell number should be determined empirically but can range from 10^5 to 10^8 cells/test.

          Light sensitivity: This tandem dye is sensitive photo-induced oxidation. Please protect this vial and stained samples from light.

          Fixation: Samples can be stored in IC Fixation Buffer (Product # 00-822-49) (100 µL cell sample + 100 µL IC Fixation Buffer) or 1-step Fix/Lyse Solution (Product # 00-5333-54) for up to 3 days in the dark at 4°C with minimal impact on brightness and FRET efficiency/compensation. Some generalizations regarding fluorophore performance after fixation can be made, but clone specific performance should be determined empirically.

          Excitation: 488-561 nm; Emission: 775 nm; Laser: Blue Laser, Green Laser, Yellow-Green Laser.

          Filtration: 0.2 µm post-manufacturing filtered.

          靶标信息

          CD25 (IL2 receptor alpha chain/IL2RA) is a cytokine that plays a role in the proliferation of T and B lymphocytes. The receptor of this cytokine (IL2RA) is a heterotrimeric protein complex with a gamma chain also shared by interleukin 4 (IL4) and interleukin 7 (IL7). IL2RA, IL2R beta chain (IL2RB), and the IL2R gamma chain (IL2RG), constitute the high-affinity IL2 receptor. Homodimeric IL2RA chains result in low-affinity receptor, while homodimeric IL2RB chains produce a medium-affinity receptor. The expression of IL2 in mature thymocytes is monoallelic, which represents an unusual regulatory mode for controlling the precise expression of a single gene. IL2 is primarily produced by mature T cells. IL2 plays an important role as a growth factor, differentiation factor, and regulator of cell death. IL-2 stimulates the proliferation of B cells, augments natural killer cell activity, and inhibits granulocyte macrophage colony formation. The targeted disruption of a similar gene in mice leads to ulcerative colitis-like disease, which suggests a role in the immune response to antigenic stimuli. Mutations in this gene are associated with interleukin 2 receptor alpha deficiency.

          仅用于科研。不用于诊断过程。未经明确授权不得转售。

          How to use the Panel Builder

          Watch the video to learn how to use the Invitrogen Flow Cytometry Panel Builder to build your next flow cytometry panel in 5 easy steps.

          生物信息学

          蛋白别名: CD25; IL 2 RA; IL 2 receptor; IL 2R; IL 2R subunit alpha; il-2 receptor alpha; IL-2 receptor subunit alpha; IL-2R subunit alpha; IL2 RA; IL2 RA antibody; IL2 receptor; IL2 receptor subunit alpha; IL2R subunit alpha; Il2ra antibody; interleukin 2 receptor, alpha; interleukin-2 receptor alpha; interleukin-2 receptor precursor; Interleukin-2 receptor subunit alpha; Interleukin2 receptor subunit alpha; p55; sIL 2R; soluble IL 2 receptor; TAC antigen; unnamed protein product

          查看更多 收起

          基因别名: CD25; IDDM10; IL2R; IL2RA; IMD41; p55; TCGFR

          查看更多 收起

          UniProt ID: (Human) P01589

          查看更多 收起

          Entrez Gene ID: (Human) 3559

          查看更多 收起

          功能
          interleukin-2 receptor activity protein binding interleukin-2 binding
          参与通路
          immune system process inflammatory response to antigenic stimulus regulation of T cell tolerance induction regulation of immune system process apoptotic process activation-induced cell death of T cells inflammatory response immune response cell surface receptor signaling pathway Notch signaling pathway interleukin-2-mediated signaling pathway positive regulation of T cell proliferation positive regulation of activated T cell proliferation negative regulation of T cell proliferation T cell homeostasis positive regulation of T cell differentiation regulation of T cell homeostatic proliferation lymphocyte proliferation negative regulation of lymphocyte proliferation negative regulation of inflammatory response activated T cell proliferation regulation of CD4-positive, alpha-beta T cell proliferation
          It has to be done as per old AB suggested Products section.

          Disclaimer

          Close

          Clicking the images or links will redirect you to a website hosted by BenchSci that provides third-party scientific content. Neither the content nor the BenchSci technology and processes for selection have been evaluated by us; we are providing them as-is and without warranty of any kind, including for use or application of the Thermo Fisher Scientific products presented.

          guarantee_icon

          性能保障

          只要您发现Invitrogen抗体在实验中的表现与网站或说明书的所述内容不符,您即可享受免费退换货服务。*

          了解更多
          help_icon

          随时为您服务

          获取常见问题的专家解答,或者直接联系我们的技术专家,咨询应用、设备、常规产品使用问题。

          联系技术支持
          订购 Plus Icon Minus Icon
          • 订单状态查询
          • 订单支持
          • 货号直购
          • 现货供应中心
          • 电子采购
          支持 Plus Icon Minus Icon
          • 帮助&支持
          • 联系我们 - 400 820 8982
          • 技术支持中心
          • 查找文件&证书
          • 报告网站问题
          资源 Plus Icon Minus Icon
          • 学习中心
          • 促销
          • 活动&研讨会
          • 社交媒体
          关于赛默飞 Plus Icon Minus Icon
          • 关于我们
          • 招聘 招聘
          • 投资者关系 投资者关系
          • 新闻 新闻
          • 社会责任 社会责任
          • 商标
          • 政策和通知
          品牌 Plus Icon Minus Icon
          • Thermo Scientific
          • Applied Biosystems
          • Invitrogen
          • Gibco
          • Ion Torrent
          • Unity Lab Services
          • Patheon
          • PPD
          • 服务条款
          • 隐私政策
          • 定价和运输保险政策
          © 2006-2026 Thermo Fisher Scientific Inc. All rights reserved. All trademarks are the property of Thermo Fisher Scientific and its subsidiaries unless otherwise specified.
          China flag icon
          China
          本网站销售的所有产品均不得用于人类或动物之临床诊断或治疗,仅可用于工业或者科研等非医疗目的。
             电子营业执照 | 经营证照公示 | ICP备案号:沪ICP备11003924号 | 沪公网安备 31011502006935号

          Your items have has been added!


          Host server : magellan-search-green-6479c7f679-2z78h:80/100.66.76.236:80.
          git-commit: b70c0dceb888abc3b0dcebb5bc3a5b8753e7e816
          git-url: https://github.com/thermofisher/magellan-search
          git-branch: release/2.50.0-Offline