Hamburger Menu Button
Thermo Fisher Scientific Logo
登录
没有账号?建立账号 注册
  • 产品
    • 抗体
    • 引物合成
    • GeneArt Gene Synthesis Instant Designer
    • TaqMan Assay and Array Search
    • PCR 设备和耗材
    • 色谱柱和纯化柱
    • 实验室离心机
    • 分子生物学试剂和试剂盒
    • 实验室塑料耗材及用品
    • 查看所有产品分类
  • 应用和技术
    • 色谱
    • 细胞转染和培养
    • 实时荧光定量PCR
    • 质谱
    • 实验室塑料耗材及用品
    • 电子显微镜
    • 蛋白质生物学
    • PCR
    • RNAi
    • 环境
    • 查看所有应用和技术
  • 服务
    • 定制服务
    • 企业级实验室信息化服务
    • 金融&租赁服务
    • 仪器服务
    • OEM和商业供应
    • 培训服务
    • 360° CDMO 和 CRO 服务
    • CDMO 服务
    • 临床试验 CRO 服务
    • Unity Lab Services
    • 查看所有帮助和支持
  • 帮助和支持
    • 学习中心
    • 联系我们
    • 更改国家或地区
    • 查看所有帮助和支持
  • 热门产品
    • TaqMan Real-Time PCR Assays
      TaqMan 实时荧光定量 PCR 试剂盒
    • Antibodies
      抗体
    • Oligos, Primers & Probes
      寡核苷酸、引物、探针
    • GeneArt Gene Synthesis
      GeneArt 基因合成
    • Cell Culture Plastics
      细胞培养耗材
  • Who We Serve
    • 抗体治疗解决方案
    • 细胞与基因治疗解决方案
    • 学术科研
    • 工业与应用
  • 联系我们
  • 货号直购
  • 订单查询
  • 查找文件&证书
Thermo Fisher Scientific Logo

Search

搜索全部或下列指定分类
Search button
          • 联系我们
          • 货号直购
          • 登录
            登录
            没有账号?建立账号 注册
            • 我的账号
            • 订单
            • 会员中心
            • 账单及发票查询
            • 定制产品及项目
          • Primary Antibodies ›
          • TRAIL-R2 (DR5) Antibodies

          Invitrogen

          CD262 (DR5) Monoclonal Antibody (DJR2-4 (7-8)), Biotin, eBioscience™

          高级验证
          10个已发表图片
          14 篇参考文献
          查看其他54个TRAIL-R2 (DR5)抗体

          {{$productOrderCtrl.translations['antibody.pdp.commerceCard.promotion.promotions']}}

          {{$productOrderCtrl.translations['antibody.pdp.commerceCard.promotion.viewpromo']}}

          {{$productOrderCtrl.translations['antibody.pdp.commerceCard.promotion.promocode']}}: {{promo.promoCode}} {{promo.promoTitle}} {{promo.promoDescription}}. {{$productOrderCtrl.translations['antibody.pdp.commerceCard.promotion.learnmore']}}

          说明书
          证书
          实验方案
          问题与答案
          技术支持
          说明书
          证书
          实验方案
          问题与答案
          技术支持
          说明书
          证书
          实验方案
          问题与答案
          技术支持

          Cite CD262 (DR5) Monoclonal Antibody (DJR2-4 (7-8)), Biotin, eBioscience™

          Additional Information:
          {{banner.description}}
          {{$ctrl.isSkuNotesCollapsed ? 'View more' : 'View less'}}
          • 抗体检测数据 (1)
          • 已发表图片 (10)
          • 高级验证 (1)
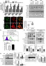
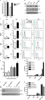
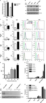
          CD262 (DR5) Antibody in Flow Cytometry (Flow)
          Group 53 Created with Sketch.
          CD262 (DR5) Antibody in Flow Cytometry (Flow)
          Group 53 Created with Sketch.

          图: 1 / 12

          {{ $ctrl.currentElement.advancedVerification.fullName }}
          {{ $ctrl.currentElement.advancedVerification.text }}

          CD262 (DR5) Antibody (13-9908-82) in Flow

          Staining of human DR5 transfected cells with Anti-Human CD262 (DR5) PE. Appropriate isotype controls were used (open histogram). Total viable cells were used for analysis. {{ $ctrl.currentElement.advancedVerification.fullName }} 验证信息 View more
          已发表图片由___提供 benchsci-logo
          PMID: {{$ctrl.currentElement.benchSciPubmedId}}
          查看产品

          {{$ctrl.videoDesc}}

          {{$ctrl.videoLongDesc}}

          CD262 (DR5) Antibody in Flow Cytometry (Flow)
          CD262 (DR5) Antibody in Western Blot, Flow Cytometry (WB, Flow)
          CD262 (DR5) Antibody in Western Blot (WB)
          CD262 (DR5) Antibody in Immunocytochemistry (ICC/IF)
          CD262 (DR5) Antibody in Flow Cytometry (Flow)
          CD262 (DR5) Antibody in Flow Cytometry (Flow)
          CD262 (DR5) Antibody in Flow Cytometry (Flow)
          CD262 (DR5) Antibody in Flow Cytometry (Flow)
          CD262 (DR5) Antibody in Flow Cytometry (Flow)
          CD262 (DR5) Antibody in Radioimmune assays (RIA)
          CD262 (DR5) Antibody in Radioimmune assays (RIA)
          CD262 (DR5) Antibody

          产品信息

          13-9908-82

          应用
          建议稀释比
          已发表文章

          免疫印迹 (WB)

          -
          查看2篇已发表文章 2篇已发表文章

          免疫细胞化学 (ICC/IF)

          -
          查看1篇已发表文章 1篇已发表文章

          流式细胞分析 (Flow)

          0.5 µg/test
          查看10篇已发表文章 10篇已发表文章

          放射免疫测定 (RIA)

          -
          查看1篇已发表文章 1篇已发表文章
          产品规格

          种属反应

          Human

          已发表种属

          Human

          宿主/亚型

          Mouse / IgG1, kappa

          推荐的同型对照

          Mouse IgG1 kappa Isotype Control (P3.6.2.8.1), Biotin, eBioscience™

          分类

          Monoclonal

          类型

          Antibody

          克隆号

          DJR2-4 (7-8)

          偶联物

          Biotin Biotin Biotin
          • Unconjugated
          • PE 
          • Request custom conjugation

          形式

          Liquid

          浓度

          0.5 mg/mL

          规格

          100 µg

          纯化类型

          Affinity chromatography

          保存液

          PBS, pH 7.2

          内含物

          0.09% sodium azide

          保存条件

          4°C, store in dark, DO NOT FREEZE!

          运输条件

          Ambient (domestic); Wet ice (international)

          RRID

          AB_466975

          产品详细信息

          Description: The DJR2-4 monoclonal antibody reacts with human DR5, also known as TRAIL-R2, Apo2, TRICK2 and KILLER. DR5 binds to TRAIL, activates NF-kappaB, and induces TRAIL-mediated apoptosis. DR5 is expressed broadly by normal tissues as well as several tumor cells.

          Applications Reported: The DJR2-4 (a.k.a. 7-8) antibody has been reported for use in flow cytometric analysis.

          Applications Tested: The DJR2-4 (a.k.a. 7-8) antibody has been tested by flow cytometric analysis of human MOLT-4 cell line and human DR5-transfected cells. This can be used at less than or equal to 0.5 µg per test. A test is defined as the amount (µg) of antibody that will stain a cell sample in a final volume of 100 µL. Cell number should be determined empirically but can range from 10^5 to 10^8 cells/test. It is recommended that the antibody be carefully titrated for optimal performance in the assay of interest.

          Filtration: 0.2 µm post-manufacturing filtered.

          靶标信息

          DR5 (Apo2, TRAIL-R2, TRICK2, KILLER) is a recently identified death domain containing receptor for TRAIL, which mediates TRAIL induced apoptosis. DR5 is a member of the TNF-receptor superfamily, and contains an intracellular death domain. DR5 can be activated by tumor necrosis factor-related apoptosis inducing ligand (TNFSF10/TRAIL/APO-2L), and transduces an apoptosis signal. Studies with FADD-deficient mice suggested that FADD, a death domain containing adaptor protein, is required for the apoptosis mediated by DR5. Two transcript variants encoding different isoforms of DR5 and one non-coding transcript have been found. Overexpression of DR5 induces apoptosis and activates NF-kappa-B. DR5 is expressed in a number of cell types, and to particularly high levels in lymphocytes and spleen. Diseases associated with DR5 dysfunction include squamous cell carcinoma, and diffuse infiltrative lymphocytosis syndrome.

          仅用于科研。不用于诊断过程。未经明确授权不得转售。

          生物信息学

          蛋白别名: apoptosis inducing protein TRICK2A/2B; apoptosis inducing receptor TRAIL-R2; CD262; cytotoxic TRAIL receptor-2; death domain containing receptor for TRAIL/Apo-2L; Death receptor 5; dr-5; DR4 homolog; Fas-like protein; p53-regulated DNA damage-inducible cell death receptor(killer); sCD262; second apoptosis inducing receptor for TRAIL; apoptosis-mediating receptor for TRAIL; soluble CD262; TNF-related apoptosis-inducing ligand receptor 2; TNFR family member; TNFRSF10B; TRAIL receptor 2; Tumor necrosis factor receptor superfamily member 10B; tumor necrosis factor receptor superfamily, member 10b; tumor necrosis factor receptor-like protein ZTNFR9; unnamed protein product

          查看更多 收起

          基因别名: CD262; DR5; KILLER; KILLER/DR5; TNFRSF10B; TRAIL-R2; TRAILR2; TRICK2; TRICK2A; TRICK2B; TRICKB; UNQ160/PRO186; ZTNFR9

          查看更多 收起

          UniProt ID: (Human) O14763

          查看更多 收起

          Entrez Gene ID: (Human) 8795

          查看更多 收起

          功能
          death receptor activity protein binding TRAIL receptor activity signaling receptor activity TRAIL binding
          参与通路
          defense response to tumor cell apoptotic process signal transduction cell surface receptor signaling pathway activation of NF-kappaB-inducing kinase activity extrinsic apoptotic signaling pathway via death domain receptors response to endoplasmic reticulum stress TRAIL-activated apoptotic signaling pathway regulation of apoptotic process positive regulation of apoptotic process positive regulation of I-kappaB kinase/NF-kappaB signaling intrinsic apoptotic signaling pathway in response to endoplasmic reticulum stress cellular response to mechanical stimulus
          It has to be done as per old AB suggested Products section.

          Disclaimer

          Close

          Clicking the images or links will redirect you to a website hosted by BenchSci that provides third-party scientific content. Neither the content nor the BenchSci technology and processes for selection have been evaluated by us; we are providing them as-is and without warranty of any kind, including for use or application of the Thermo Fisher Scientific products presented.

          guarantee_icon

          性能保障

          只要您发现Invitrogen抗体在实验中的表现与网站或说明书的所述内容不符,您即可享受免费退换货服务。*

          了解更多
          help_icon

          随时为您服务

          获取常见问题的专家解答,或者直接联系我们的技术专家,咨询应用、设备、常规产品使用问题。

          联系技术支持
          订购 Plus Icon Minus Icon
          • 订单状态查询
          • 订单支持
          • 货号直购
          • 现货供应中心
          • 电子采购
          支持 Plus Icon Minus Icon
          • 帮助&支持
          • 联系我们 - 400 820 8982
          • 技术支持中心
          • 查找文件&证书
          • 报告网站问题
          资源 Plus Icon Minus Icon
          • 学习中心
          • 促销
          • 活动&研讨会
          • 社交媒体
          关于赛默飞 Plus Icon Minus Icon
          • 关于我们
          • 招聘 招聘
          • 投资者关系 投资者关系
          • 新闻 新闻
          • 社会责任 社会责任
          • 商标
          • 政策和通知
          品牌 Plus Icon Minus Icon
          • Thermo Scientific
          • Applied Biosystems
          • Invitrogen
          • Gibco
          • Ion Torrent
          • Unity Lab Services
          • Patheon
          • PPD
          • 服务条款
          • 隐私政策
          • 定价和运输保险政策
          © 2006-2026 Thermo Fisher Scientific Inc. All rights reserved. All trademarks are the property of Thermo Fisher Scientific and its subsidiaries unless otherwise specified.
          China flag icon
          China
          本网站销售的所有产品均不得用于人类或动物之临床诊断或治疗,仅可用于工业或者科研等非医疗目的。
             电子营业执照 | 经营证照公示 | ICP备案号:沪ICP备11003924号 | 沪公网安备 31011502006935号

          Your items have has been added!


          Host server : magellan-search-green-6479c7f679-sz4vp:80/100.66.76.236:80.
          git-commit: b70c0dceb888abc3b0dcebb5bc3a5b8753e7e816
          git-url: https://github.com/thermofisher/magellan-search
          git-branch: release/2.50.0-Offline