Hamburger Menu Button
Thermo Fisher Scientific Logo
登录
没有账号?建立账号 注册
  • 产品
    • 抗体
    • 引物合成
    • GeneArt Gene Synthesis Instant Designer
    • TaqMan Assay and Array Search
    • PCR 设备和耗材
    • 色谱柱和纯化柱
    • 实验室离心机
    • 分子生物学试剂和试剂盒
    • 实验室塑料耗材及用品
    • 查看所有产品分类
  • 应用和技术
    • 色谱
    • 细胞转染和培养
    • 实时荧光定量PCR
    • 质谱
    • 实验室塑料耗材及用品
    • 电子显微镜
    • 蛋白质生物学
    • PCR
    • RNAi
    • 环境
    • 查看所有应用和技术
  • 服务
    • 定制服务
    • 企业级实验室信息化服务
    • 金融&租赁服务
    • 仪器服务
    • OEM和商业供应
    • 培训服务
    • 360° CDMO 和 CRO 服务
    • CDMO 服务
    • 临床试验 CRO 服务
    • Unity Lab Services
    • 查看所有帮助和支持
  • 帮助和支持
    • 学习中心
    • 联系我们
    • 更改国家或地区
    • 查看所有帮助和支持
  • 热门产品
    • TaqMan Real-Time PCR Assays
      TaqMan 实时荧光定量 PCR 试剂盒
    • Antibodies
      抗体
    • Oligos, Primers & Probes
      寡核苷酸、引物、探针
    • GeneArt Gene Synthesis
      GeneArt 基因合成
    • Cell Culture Plastics
      细胞培养耗材
  • Who We Serve
    • 抗体治疗解决方案
    • 细胞与基因治疗解决方案
    • 学术科研
    • 工业与应用
  • 联系我们
  • 货号直购
  • 订单查询
  • 查找文件&证书
Thermo Fisher Scientific Logo

Search

搜索全部或下列指定分类
Search button
          • 联系我们
          • 货号直购
          • 登录
            登录
            没有账号?建立账号 注册
            • 我的账号
            • 订单
            • 会员中心
            • 账单及发票查询
            • 定制产品及项目
          • Primary Antibodies ›
          • TLR4 (CD284) Antibodies

          Invitrogen

          CD284 (TLR4) Monoclonal Antibody (UT41), eBioscience™

          22个已发表图片
          18 篇参考文献
          查看其他65个TLR4 (CD284)抗体

          {{$productOrderCtrl.translations['antibody.pdp.commerceCard.promotion.promotions']}}

          {{$productOrderCtrl.translations['antibody.pdp.commerceCard.promotion.viewpromo']}}

          {{$productOrderCtrl.translations['antibody.pdp.commerceCard.promotion.promocode']}}: {{promo.promoCode}} {{promo.promoTitle}} {{promo.promoDescription}}. {{$productOrderCtrl.translations['antibody.pdp.commerceCard.promotion.learnmore']}}

          说明书
          证书
          实验方案
          问题与答案
          技术支持
          说明书
          证书
          实验方案
          问题与答案
          技术支持
          说明书
          证书
          实验方案
          问题与答案
          技术支持

          Cite CD284 (TLR4) Monoclonal Antibody (UT41), eBioscience™

          Additional Information:
          {{banner.description}}
          {{$ctrl.isSkuNotesCollapsed ? 'View more' : 'View less'}}
          • 已发表图片 (22)
          CD284 (TLR4) Antibody in Immunocytochemistry, Flow Cytometry (ICC/IF, Flow)
          Group 53 Created with Sketch.
          CD284 (TLR4) Antibody in Immunocytochemistry, Flow Cytometry (ICC/IF, Flow)
          Group 53 Created with Sketch.

          图: 1 / 22

          {{ $ctrl.currentElement.advancedVerification.fullName }}
          {{ $ctrl.currentElement.advancedVerification.text }}

          CD284 (TLR4) Antibody (14-9041-80) in ICC/IF, Flow

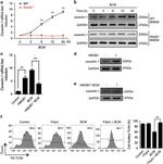
          Scientific reports 2016 - Figure 6 Chronic morphine treatment increases TLR-4 expression. ( A ) TLR4 promoter activity as measured by luciferase. J774 cells were transfected using Fugene HD transfection reagent (roche) with a plasmid containing firefly luciferase, driven by the TLR4 full-length (~2.2 kb) promoter. Chronic morphine treatment was started 24 hours post-transfection. Promoter activity was measured by luciferase activity... View More {{ $ctrl.currentElement.advancedVerification.fullName }} 验证信息 View more
          已发表图片由___提供 benchsci-logo
          PMID: {{$ctrl.currentElement.benchSciPubmedId}}
          查看产品

          {{$ctrl.videoDesc}}

          {{$ctrl.videoLongDesc}}

          CD284 (TLR4) Antibody in Immunocytochemistry, Flow Cytometry (ICC/IF, Flow)
          CD284 (TLR4) Antibody in Immunohistochemistry (IHC)
          CD284 (TLR4) Antibody in Western Blot, Flow Cytometry (WB, Flow)
          CD284 (TLR4) Antibody in Flow Cytometry (Flow)
          CD284 (TLR4) Antibody in Flow Cytometry (Flow)
          CD284 (TLR4) Antibody in Flow Cytometry (Flow)
          CD284 (TLR4) Antibody in Flow Cytometry (Flow)
          CD284 (TLR4) Antibody in Flow Cytometry (Flow)
          CD284 (TLR4) Antibody in Flow Cytometry (Flow)
          CD284 (TLR4) Antibody in Flow Cytometry (Flow)
          CD284 (TLR4) Antibody in Flow Cytometry (Flow)
          CD284 (TLR4) Antibody in Flow Cytometry (Flow)
          CD284 (TLR4) Antibody in Flow Cytometry (Flow)
          CD284 (TLR4) Antibody in Flow Cytometry (Flow)
          CD284 (TLR4) Antibody in Flow Cytometry (Flow)
          CD284 (TLR4) Antibody in Flow Cytometry (Flow)
          CD284 (TLR4) Antibody in Flow Cytometry (Flow)
          CD284 (TLR4) Antibody in Flow Cytometry (Flow)
          CD284 (TLR4) Antibody in Flow Cytometry (Flow)
          CD284 (TLR4) Antibody in Flow Cytometry (Flow)
          CD284 (TLR4) Antibody in Flow Cytometry (Flow)
          CD284 (TLR4) Antibody in Flow Cytometry (Flow)

          产品信息

          14-9041-80

          应用
          建议稀释比
          已发表文章

          免疫印迹 (WB)

          -
          查看1篇已发表文章 1篇已发表文章

          免疫组化 (IHC)

          -
          查看1篇已发表文章 1篇已发表文章

          免疫细胞化学 (ICC/IF)

          -
          查看1篇已发表文章 1篇已发表文章

          流式细胞分析 (Flow)

          0.5 µg/test
          查看13篇已发表文章 13篇已发表文章

          功能检测 (Functional)

          -
          查看2篇已发表文章 2篇已发表文章
          产品规格

          种属反应

          Mouse

          已发表种属

          Human, Mouse

          宿主/亚型

          Mouse / IgG1, kappa

          分类

          Monoclonal

          类型

          Antibody

          克隆号

          UT41

          偶联物

          Unconjugated Unconjugated Unconjugated
          • Alexa Fluor 488 
          • Biotin 
          • PE 
          • PE-Cyanine7
          • Super Bright 436
          • Request custom conjugation

          形式

          Liquid

          浓度

          0.5 mg/mL

          规格

          25 µg

          纯化类型

          Affinity chromatography

          保存液

          PBS, pH 7.2

          内含物

          0.09% sodium azide

          保存条件

          4°C

          运输条件

          Ambient (domestic); Wet ice (international)

          RRID

          AB_468557

          产品详细信息

          Description: The UT41 monoclonal antibody was generated against BaF3 cells overexpressing mouse TLR4. So far, at least twelve members of the Toll family have been identified. This family of type I transmembrane protein is characterized by an extracellular domain with leucine-rich repeats and a cytoplasmic domain with homology to the type I IL-1 receptor. Two of these receptors, TLR2 and TLR4, are pattern recognition receptors and signaling molecules in response to bacterial lipoproteins and have been implicated in innate immunity and inflammation. TLR4 physically associates with another molecule called MD-2, and together with CD14, this complex is responsible for LPS recognition and signaling. TLR4, which is approximately 100 kDa, is expressed by myeloid lineage cells.

          The MTS510 monoclonal antibody co-immunoprecipitates MD-2 (~30 kDa) and TLR4 (~100 kDa), and preferentially reacts with TLR4 that is associated with MD-2. In comparison, binding of the UT41 monoclonal antibody occurs with and without formation of the TLR4/MD-2 complex. Please contact eBioscience Technical Support for further information.

          Applications Reported: This UT41 antibody has been reported for use in flow cytometric analysis.

          Applications Tested: This UT41 antibody has been tested by flow cytometric analysis of mouse thioglycolate-elicited peritoneal exudate cells. This can be used at less than or equal to 0.5 µg per test. A test is defined as the amount (µg) of antibody that will stain a cell sample in a final volume of 100 µL. Cell number should be determined empirically but can range from 10^5 to 10^8 cells/test. It is recommended that the antibody be carefully titrated for optimal performance in the assay of interest.

          Purity: Greater than 90%, as determined by SDS-PAGE.

          Aggregation: Less than 10%, as determined by HPLC.

          Filtration: 0.2 µm post-manufacturing filtered.

          靶标信息

          TLR4 is member of the Toll like receptor (TLR) family which plays a fundamental role in pathogen recognition and activation of innate immunity. TLRs are highly conserved from Drosophila to humans and share structural and functional similarities. This receptor is most abundantly expressed in placenta, and in myelomonocytic subpopulation of the leukocytes. Mammalian cells respond to LPS by activating TLR4. TLR4 belongs to the multi-protein complex of lipopolysaccharide (LPS) receptor, containing CD14, LY96 and TLR4, and is involved in signal transduction events induced by lipopolysaccharide (LPS) found in most gram-negative bacteria. TLR4 aids in the recognition of pathogen-associated molecular patterns (PAMPs) that are expressed on infectious agents, and mediate the production of cytokines necessary for the development of effective immunity. The various TLRs exhibit different patterns of expression. Mutations in the TLR4 gene have been associated with differences in LPS responsiveness. Also, several transcript variants of the TLR4 gene have been found, but the protein coding potential of most of them is uncertain. TLR4 is expressed by peripheral blood monocytes and a small population of B-cells and is also expressed in human placenta. Studies with TLR4-deficient mice indicate that the main ligand for TLR is lipopolysaccharide. Consequently, these mice also showed increased susceptibility to Gram-negative sepsis.

          仅用于科研。不用于诊断过程。未经明确授权不得转售。

          生物信息学

          蛋白别名: CD284; lipopolysaccharide response; Toll-like receptor 4

          查看更多 收起

          基因别名: Lps; Ly87; Ran/M1; Rasl2-8; Tlr4

          查看更多 收起

          UniProt ID: (Mouse) Q9QUK6

          查看更多 收起

          Entrez Gene ID: (Mouse) 21898

          查看更多 收起

          功能
          lipopolysaccharide binding lipopolysaccharide receptor activity receptor activity transmembrane signaling receptor activity protein binding phosphatidylinositol 3-kinase binding
          参与通路
          activation of MAPK activity microglial cell activation activation of innate immune response toll-like receptor signaling pathway B cell proliferation involved in immune response immune system process nitric oxide production involved in inflammatory response regulation of dendritic cell cytokine production MyD88-dependent toll-like receptor signaling pathway innate immune response-activating signal transduction leukotriene metabolic process inflammatory response response to oxidative stress signal transduction activation of NF-kappaB-inducing kinase activity I-kappaB phosphorylation response to bacterium positive regulation of platelet activation positive regulation of B cell proliferation lipopolysaccharide-mediated signaling pathway response to lipopolysaccharide detection of lipopolysaccharide interferon-gamma production negative regulation of interferon-gamma production negative regulation of interleukin-17 production negative regulation of interleukin-23 production negative regulation of interleukin-6 production negative regulation of tumor necrosis factor production positive regulation of chemokine production positive regulation of interferon-alpha production positive regulation of interferon-beta production positive regulation of interferon-gamma production positive regulation of interleukin-1 production positive regulation of interleukin-10 production positive regulation of interleukin-12 production positive regulation of interleukin-6 production positive regulation of interleukin-8 production positive regulation of tumor necrosis factor production positive regulation of stress-activated MAPK cascade toll-like receptor 4 signaling pathway macrophage activation positive regulation of NF-kappaB import into nucleus positive regulation of tumor necrosis factor biosynthetic process positive regulation of apoptotic process positive regulation of I-kappaB kinase/NF-kappaB signaling positive regulation of DNA binding positive regulation of interleukin-12 biosynthetic process innate immune response positive regulation of MHC class II biosynthetic process positive regulation of interferon-beta biosynthetic process positive regulation of interleukin-1 biosynthetic process positive regulation of interleukin-13 biosynthetic process positive regulation of interleukin-6 biosynthetic process positive regulation of interleukin-8 biosynthetic process positive regulation of nitric oxide biosynthetic process response to ethanol mast cell activation positive regulation of transcription from RNA polymerase II promoter positive regulation of JNK cascade positive regulation of lymphocyte proliferation regulation of cytokine secretion regulation of inflammatory response positive regulation of inflammatory response positive regulation of peptidyl-tyrosine phosphorylation defense response to Gram-negative bacterium positive regulation of sequence-specific DNA binding transcription factor activity positive regulation of NF-kappaB transcription factor activity positive regulation of nitric-oxide synthase biosynthetic process regulation of sensory perception of pain intestinal epithelial structure maintenance positive regulation of macrophage cytokine production negative regulation of ERK1 and ERK2 cascade positive regulation of ERK1 and ERK2 cascade positive regulation of nucleotide-binding oligomerization domain containing 1 signaling pathway positive regulation of nucleotide-binding oligomerization domain containing 2 signaling pathway response to fatty acid cellular response to lipopolysaccharide cellular response to lipoteichoic acid
          It has to be done as per old AB suggested Products section.

          Disclaimer

          Close

          Clicking the images or links will redirect you to a website hosted by BenchSci that provides third-party scientific content. Neither the content nor the BenchSci technology and processes for selection have been evaluated by us; we are providing them as-is and without warranty of any kind, including for use or application of the Thermo Fisher Scientific products presented.

          guarantee_icon

          性能保障

          只要您发现Invitrogen抗体在实验中的表现与网站或说明书的所述内容不符,您即可享受免费退换货服务。*

          了解更多
          help_icon

          随时为您服务

          获取常见问题的专家解答,或者直接联系我们的技术专家,咨询应用、设备、常规产品使用问题。

          联系技术支持
          订购 Plus Icon Minus Icon
          • 订单状态查询
          • 订单支持
          • 货号直购
          • 现货供应中心
          • 电子采购
          支持 Plus Icon Minus Icon
          • 帮助&支持
          • 联系我们 - 400 820 8982
          • 技术支持中心
          • 查找文件&证书
          • 报告网站问题
          资源 Plus Icon Minus Icon
          • 学习中心
          • 促销
          • 活动&研讨会
          • 社交媒体
          关于赛默飞 Plus Icon Minus Icon
          • 关于我们
          • 招聘 招聘
          • 投资者关系 投资者关系
          • 新闻 新闻
          • 社会责任 社会责任
          • 商标
          • 政策和通知
          品牌 Plus Icon Minus Icon
          • Thermo Scientific
          • Applied Biosystems
          • Invitrogen
          • Gibco
          • Ion Torrent
          • Unity Lab Services
          • Patheon
          • PPD
          • 服务条款
          • 隐私政策
          • 定价和运输保险政策
          © 2006-2026 Thermo Fisher Scientific Inc. All rights reserved. All trademarks are the property of Thermo Fisher Scientific and its subsidiaries unless otherwise specified.
          China flag icon
          China
          本网站销售的所有产品均不得用于人类或动物之临床诊断或治疗,仅可用于工业或者科研等非医疗目的。
             电子营业执照 | 经营证照公示 | ICP备案号:沪ICP备11003924号 | 沪公网安备 31011502006935号

          Your items have has been added!


          Host server : magellan-search-green-6479c7f679-v472f:80/100.66.78.195:80.
          git-commit: b70c0dceb888abc3b0dcebb5bc3a5b8753e7e816
          git-url: https://github.com/thermofisher/magellan-search
          git-branch: release/2.50.0-Offline