Hamburger Menu Button
Thermo Fisher Scientific Logo
登录
没有账号?建立账号 注册
  • 产品
    • 抗体
    • 引物合成
    • GeneArt Gene Synthesis Instant Designer
    • TaqMan Assay and Array Search
    • PCR 设备和耗材
    • 色谱柱和纯化柱
    • 实验室离心机
    • 分子生物学试剂和试剂盒
    • 实验室塑料耗材及用品
    • 查看所有产品分类
  • 应用和技术
    • 色谱
    • 细胞转染和培养
    • 实时荧光定量PCR
    • 质谱
    • 实验室塑料耗材及用品
    • 电子显微镜
    • 蛋白质生物学
    • PCR
    • RNAi
    • 环境
    • 查看所有应用和技术
  • 服务
    • 定制服务
    • 企业级实验室信息化服务
    • 企业服务
    • 金融&租赁服务
    • 仪器服务
    • OEM和商业供应
    • 培训服务
    • 360° CDMO 和 CRO 服务
    • CDMO 服务
    • 临床试验 CRO 服务
    • 查看所有帮助和支持
  • 帮助和支持
    • 学习中心
    • 联系我们
    • 更改国家或地区
    • 查看所有帮助和支持
  • 热门产品
    • TaqMan Real-Time PCR Assays
      TaqMan 实时荧光定量 PCR 试剂盒
    • Antibodies
      抗体
    • Oligos, Primers & Probes
      寡核苷酸、引物、探针
    • GeneArt Gene Synthesis
      GeneArt 基因合成
    • Cell Culture Plastics
      细胞培养耗材
  • 联系我们
  • 货号直购
  • 订单查询
  • 查找文件&证书
Thermo Fisher Scientific Logo

Search

搜索全部或下列指定分类
Search button
          • 联系我们
          • 货号直购
          • 登录
            登录
            没有账号?建立账号 注册
            • 我的账号
            • 订单
            • 账单及发票查询
            • 定制产品及项目

          Disclaimer

          Clicking the images or links will redirect you to a website hosted by BenchSci that provides third-party scientific content. Neither the content nor the BenchSci technology and processes for selection have been evaluated by us; we are providing them as-is and without warranty of any kind, including for use or application of the Thermo Fisher Scientific products presented.

          • Primary Antibodies ›
          • FCRL4 Antibodies

          Invitrogen

          CD307d (FcRL4) Monoclonal Antibody (413D12), APC, eBioscience™

          4个已发表图片
          3 篇参考文献
          查看其他7个FCRL4抗体

          {{$productOrderCtrl.translations['antibody.pdp.commerceCard.promotion.promotions']}}

          {{$productOrderCtrl.translations['antibody.pdp.commerceCard.promotion.viewpromo']}}

          {{$productOrderCtrl.translations['antibody.pdp.commerceCard.promotion.promocode']}}: {{promo.promoCode}} {{promo.promoTitle}} {{promo.promoDescription}}. {{$productOrderCtrl.translations['antibody.pdp.commerceCard.promotion.learnmore']}}

          说明书
          证书
          实验方案
          问题与答案
          技术支持
          说明书
          证书
          实验方案
          问题与答案
          技术支持
          说明书
          证书
          实验方案
          问题与答案
          技术支持

          Cite CD307d (FcRL4) Monoclonal Antibody (413D12), APC, eBioscience™

          • 抗体检测数据 (2)
          • 已发表图片 (4)
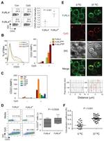
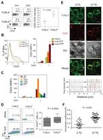
          CD307d (FcRL4) Antibody in Flow Cytometry (Flow)
          Group 53 Created with Sketch.
          CD307d (FcRL4) Antibody in Flow Cytometry (Flow)
          Group 53 Created with Sketch.

          图: 1 / 6

          {{ $ctrl.currentElement.advancedVerification.fullName }}
          {{ $ctrl.currentElement.advancedVerification.text }}

          CD307d (FcRL4) Antibody (17-3079-42) in Flow

          Normal human peripheral blood cells were unstimulated (left) or stimulated overnight with Human CD40 Ligand Recombinant Protein, Human IL-2 Recombinant Protein, and CpG 2006 (right). Cells were then stained with CD20 Monoclonal Antibody, FITC (Product # 11-0209-42) and CD307d (FcRL4) Monoclonal Antibody, APC. Viable cells in the lymphocyte gate were used for analysis, as determined by Fixable Viability Dye eFluor 450 (Product # 65-0863-18). {{ $ctrl.currentElement.advancedVerification.fullName }} 验证信息 View more
          已发表图片由___提供 benchsci-logo
          PMID: {{$ctrl.currentElement.benchSciPubmedId}}
          查看产品

          {{$ctrl.videoDesc}}

          {{$ctrl.videoLongDesc}}

          CD307d (FcRL4) Antibody in Flow Cytometry (Flow)
          CD307d (FcRL4) Antibody in Flow Cytometry (Flow)
          CD307d (FcRL4) Antibody in Flow Cytometry (Flow)
          CD307d (FcRL4) Antibody in Flow Cytometry (Flow)
          CD307d (FcRL4) Antibody in Flow Cytometry (Flow)
          CD307d (FcRL4) Antibody in Flow Cytometry (Flow)

          产品信息

          17-3079-42

          应用
          建议稀释比
          已发表文章

          流式细胞分析 (Flow)

          5 µL (0.25 µg)/test
          查看3篇已发表文章 3篇已发表文章
          产品规格

          种属反应

          Human

          宿主/亚型

          Mouse / IgG2b, kappa

          推荐的同型对照

          Mouse IgG2b kappa Isotype Control (eBMG2b), APC, eBioscience™

          分类

          Monoclonal

          类型

          Antibody

          克隆号

          413D12

          偶联物

          APC APC APC
          • PerCP-eFluor 710
          • Request custom conjugation

          激发/发射光谱

          651/660 nm 查看光谱 spectra

          形式

          Liquid

          浓度

          5 µL/Test

          纯化类型

          Affinity chromatography

          保存液

          PBS, pH 7.2, with BSA

          内含物

          0.09% sodium azide

          保存条件

          4°C, store in dark, DO NOT FREEZE!

          运输条件

          Ambient (domestic); Wet ice (international)

          RRID

          AB_2815088

          产品详细信息

          Description: The 413D12 monoclonal antibody reacts with human CD307d, which is also known as FcRL4, Fc receptor-like 4, FcRH4, IRTA4, or IGFP2. CD307d is an inhibitory receptor that is highly expressed on a subset of memory B cells resident in epithelial tissues and marginal zones of mucosal lymphoid tissues such as tonsils. CD307d has been shown to recruit the phosphatase SHP-1, thereby acting as an inhibitory receptor in B cells. CD307d is homologous to FcgammaRI and specifically binds IgA. To date, CD307d is the only known inhibitory receptor for IgA. Expression of CD307d is increased on memory B cells from patients with chronic infections such as HIV, suggesting that enhanced expression of inhibitory receptors, such as CD307d, may contribute to the inefficiency of antibody responses against HIV.

          Applications Reported: This 413D12 antibody has been reported for use in flow cytometric analysis.

          Applications Tested: This 413D12 antibody has been pre-diluted and tested by flow cytometric analysis of stimulated normal human peripheral blood cells and transfected 293T cells. This may be used at 5 µL (0.25 µg) per test. A test is defined as the amount (µg) of antibody that will stain a cell sample in a final volume of 100 µL. Cell number should be determined empirically but can range from 10^5 to 10^8 cells/test.

          Excitation: 633-647 nm; Emission: 660 nm; Laser: Red Laser

          靶标信息

          This gene encodes a member of the immunoglobulin receptor superfamily and is one of several Fc receptor-like glycoproteins clustered on the long arm of chromosome 1. The encoded protein has four extracellular C2-type immunoglobulin domains, a transmembrane domain and a cytoplasmic domain that contains three immune-receptor tyrosine-based inhibitory motifs. This protein may play a role in the function of memory B-cells in the epithelia. Aberrations in the chromosomal region encoding this gene are associated with non-Hodgkin lymphoma and multiple myeloma.

          仅用于科研。不用于诊断过程。未经明确授权不得转售。

          How to use the Panel Builder

          Watch the video to learn how to use the Invitrogen Flow Cytometry Panel Builder to build your next flow cytometry panel in 5 easy steps.

          生物信息学

          蛋白别名: CD307d; Fc receptor homolog 4; Fc receptor-like 4; Fc receptor-like protein 4; FcR-like protein 4; FcRH4; hIFGP2; IFGP family protein 2; Immune receptor translocation-associated protein 1; immunoglobulin superfamily Fc receptor, gp42; immunoglobulin superfamily receptor translocation associated 1; MGC150522; MGC150523

          查看更多 收起

          基因别名: CD307d; FCRH4; FCRL4; IFGP2; IGFP2; IRTA1

          查看更多 收起

          UniProt ID: (Human) Q96PJ5

          查看更多 收起

          Entrez Gene ID: (Human) 83417

          查看更多 收起

          功能
          protein binding immunoglobulin receptor superfamily
          参与通路
          adaptive immune response
          It has to be done as per old AB suggested Products section.
          guarantee_icon

          性能保障

          只要您发现Invitrogen抗体在实验中的表现与网站或说明书的所述内容不符,您即可享受免费退换货服务。*

          了解更多
          help_icon

          随时为您服务

          获取常见问题的专家解答,或者直接联系我们的技术专家,咨询应用、设备、常规产品使用问题。

          联系技术支持
          订购 Plus Icon Minus Icon
          • 订单状态查询
          • 订单支持
          • 货号直购
          • 现货供应中心
          • 电子采购
          支持 Plus Icon Minus Icon
          • 帮助&支持
          • 联系我们 - 400 820 8982
          • 技术支持中心
          • 查找文件&证书
          • 报告网站问题
          资源 Plus Icon Minus Icon
          • 学习中心
          • 促销
          • 活动&研讨会
          • 社交媒体
          关于赛默飞 Plus Icon Minus Icon
          • 关于我们
          • 招聘 招聘
          • 投资者关系 投资者关系
          • 新闻 新闻
          • 社会责任 社会责任
          • 商标
          • 政策和通知
          品牌 Plus Icon Minus Icon
          • Thermo Scientific
          • Applied Biosystems
          • Invitrogen
          • Gibco
          • Ion Torrent
          • Patheon
          • PPD
          • 服务条款
          • 隐私政策
          • 定价和运输保险政策
          © 2006-2026 Thermo Fisher Scientific Inc. All rights reserved. All trademarks are the property of Thermo Fisher Scientific and its subsidiaries unless otherwise specified.
          China flag icon
          China
          本网站销售的所有产品均不得用于人类或动物之临床诊断或治疗,仅可用于工业或者科研等非医疗目的。
             电子营业执照 | 经营证照公示 | ICP备案号:沪ICP备11003924号 | 沪公网安备 31011502006935号

          Your items have has been added!


          Host server : magellan-search-blue-55ff9ddd88-bp22c:80/100.66.72.204:80.
          git-commit: d366ff9721d93504b2ac26a183b2b3e3d0e7d9ec
          git-url: https://github.com/thermofisher/magellan-search
          git-branch: release/2.42.0-2026.01.03-1.0