Hamburger Menu Button
Thermo Fisher Scientific Logo
登录
没有账号?建立账号 注册
  • 产品
    • 抗体
    • 引物合成
    • GeneArt Gene Synthesis Instant Designer
    • TaqMan Assay and Array Search
    • PCR 设备和耗材
    • 色谱柱和纯化柱
    • 实验室离心机
    • 分子生物学试剂和试剂盒
    • 实验室塑料耗材及用品
    • 查看所有产品分类
  • 应用和技术
    • 色谱
    • 细胞转染和培养
    • 实时荧光定量PCR
    • 质谱
    • 实验室塑料耗材及用品
    • 电子显微镜
    • 蛋白质生物学
    • PCR
    • RNAi
    • 环境
    • 查看所有应用和技术
  • 服务
    • 定制服务
    • 企业级实验室信息化服务
    • 金融&租赁服务
    • 仪器服务
    • OEM和商业供应
    • 培训服务
    • 360° CDMO 和 CRO 服务
    • CDMO 服务
    • 临床试验 CRO 服务
    • Unity Lab Services
    • 查看所有帮助和支持
  • 帮助和支持
    • 学习中心
    • 联系我们
    • 更改国家或地区
    • 查看所有帮助和支持
  • 热门产品
    • TaqMan Real-Time PCR Assays
      TaqMan 实时荧光定量 PCR 试剂盒
    • Antibodies
      抗体
    • Oligos, Primers & Probes
      寡核苷酸、引物、探针
    • GeneArt Gene Synthesis
      GeneArt 基因合成
    • Cell Culture Plastics
      细胞培养耗材
  • Who We Serve
    • 抗体治疗解决方案
    • 细胞与基因治疗解决方案
    • 学术科研
    • 工业与应用
  • 联系我们
  • 货号直购
  • 订单查询
  • 查找文件&证书
Thermo Fisher Scientific Logo

Search

搜索全部或下列指定分类
Search button
          • 联系我们
          • 货号直购
          • 登录
            登录
            没有账号?建立账号 注册
            • 我的账号
            • 订单
            • 会员中心
            • 账单及发票查询
            • 定制产品及项目
          • Primary Antibodies ›
          • CD31 (PECAM-1) Antibodies

          Invitrogen

          CD31 Monoclonal Antibody (HEC7)

          高级验证
          21个已发表图片
          45 篇参考文献
          查看其他200个CD31 (PECAM-1)抗体

          {{$productOrderCtrl.translations['antibody.pdp.commerceCard.promotion.promotions']}}

          {{$productOrderCtrl.translations['antibody.pdp.commerceCard.promotion.viewpromo']}}

          {{$productOrderCtrl.translations['antibody.pdp.commerceCard.promotion.promocode']}}: {{promo.promoCode}} {{promo.promoTitle}} {{promo.promoDescription}}. {{$productOrderCtrl.translations['antibody.pdp.commerceCard.promotion.learnmore']}}

          说明书
          证书
          实验方案
          问题与答案
          技术支持
          说明书
          证书
          实验方案
          问题与答案
          技术支持
          说明书
          证书
          实验方案
          问题与答案
          技术支持

          Cite CD31 Monoclonal Antibody (HEC7)

          Additional Information:
          {{banner.description}}
          {{$ctrl.isSkuNotesCollapsed ? 'View more' : 'View less'}}
          • 抗体检测数据 (6)
          • 已发表图片 (21)
          • 高级验证 (2)
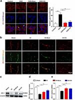
          CD31 Antibody in Immunocytochemistry (ICC/IF)
          Group 53 Created with Sketch.
          CD31 Antibody in Immunocytochemistry (ICC/IF)
          Group 53 Created with Sketch.

          图: 1 / 29

          {{ $ctrl.currentElement.advancedVerification.fullName }}
          {{ $ctrl.currentElement.advancedVerification.text }}

          CD31 Antibody (MA3100) in ICC/IF

          Immunofluorescence analysis of Platelet endothelial cell adhesion molecule was performed using 70% confluent log phase HUVEC cells. The cells were fixed with 4% paraformaldehyde for 10 minutes, permeabilized with 0.1% Triton™ X-100 for 15 minutes, and blocked with 2% BSA for 45 minutes at room temperature. The cells were labeled with CD31 Monoclonal Antibody (HEC7) (Product # MA3100) at 1:100 dilution in 0.1% BSA, incubated at 4 degree celsius overnight and then labeled with Donkey anti-Mouse IgG (H+L) Highly Cross-Adsorbed Secondary Antib... View More {{ $ctrl.currentElement.advancedVerification.fullName }} 验证信息 View more
          已发表图片由___提供 benchsci-logo
          PMID: {{$ctrl.currentElement.benchSciPubmedId}}
          查看产品

          {{$ctrl.videoDesc}}

          {{$ctrl.videoLongDesc}}

          CD31 Antibody in Immunocytochemistry (ICC/IF)
          CD31 Antibody in Immunocytochemistry (ICC/IF)
          CD31 Antibody in Western Blot (WB)
          CD31 Antibody in Flow Cytometry (Flow)
          CD31 Antibody in Flow Cytometry (Flow)
          CD31 Antibody in Flow Cytometry (Flow)
          CD31 Antibody in Immunocytochemistry (ICC/IF)
          CD31 Antibody in Immunocytochemistry (ICC/IF)
          CD31 Antibody in Immunohistochemistry, Immunocytochemistry (IHC, ICC/IF)
          CD31 Antibody in Immunocytochemistry (ICC/IF)
          CD31 Antibody in Immunocytochemistry (ICC/IF)
          CD31 Antibody in Immunocytochemistry (ICC/IF)
          CD31 Antibody in Immunocytochemistry (ICC/IF)
          CD31 Antibody in Western Blot, Immunocytochemistry (WB, ICC/IF)
          CD31 Antibody in Immunocytochemistry (ICC/IF)
          CD31 Antibody in Immunohistochemistry (IHC)
          CD31 Antibody in Immunohistochemistry (IHC)
          CD31 Antibody in Immunohistochemistry (IHC)
          CD31 Antibody in Immunohistochemistry (IHC)
          CD31 Antibody in Immunohistochemistry (IHC)
          CD31 Antibody in Immunohistochemistry (IHC)
          CD31 Antibody in Immunohistochemistry (IHC)
          CD31 Antibody in Immunohistochemistry (IHC)
          CD31 Antibody in Immunohistochemistry (IHC)
          CD31 Antibody in Flow Cytometry (Flow)
          CD31 Antibody in Neutralization (Neu)
          CD31 Antibody in Neutralization (Neu)
          CD31 Antibody
          CD31 Antibody

          产品信息

          MA3100

          应用
          建议稀释比
          已发表文章

          免疫印迹 (WB)

          1:1,000
          查看3篇已发表文章 3篇已发表文章

          免疫组化 (IHC)

          -
          查看14篇已发表文章 14篇已发表文章

          免疫细胞化学 (ICC/IF)

          1:50-1:500
          查看13篇已发表文章 13篇已发表文章

          流式细胞分析 (Flow)

          3-5 µg/1x10^6 cells
          查看6篇已发表文章 6篇已发表文章

          酶联免疫吸附实验 (ELISA)

          -
          查看1篇已发表文章 1篇已发表文章

          免疫沉淀 (IP)

          -
          查看1篇已发表文章 1篇已发表文章

          中和实验 (Neu)

          -
          查看7篇已发表文章 7篇已发表文章
          产品规格

          种属反应

          Bovine, Human

          已发表种属

          Bovine, Human, Mouse, Rat

          宿主/亚型

          Mouse / IgG2a

          分类

          Monoclonal

          类型

          Antibody

          克隆号

          HEC7

          抗原

          Human PECAM-1

          偶联物

          Unconjugated Unconjugated Unconjugated

          形式

          Liquid

          浓度

          1 mg/mL

          规格

          200 µg

          纯化类型

          Protein G

          保存液

          PBS

          内含物

          no preservative

          保存条件

          -20°C

          运输条件

          Ambient (domestic); Wet ice (international)

          RRID

          AB_223516

          产品详细信息

          MA3100 targets CD31 in ICC/IF and ACS applications and shows reactivity with Human and Bovine samples.



          The MA3100 immunogen is human PECAM-1.



          MA3100 detects CD31 which has a predicted molecular weight of approximately 80 kDa.



          This product has been tested for endotoxins by limulus amoebocyte lysate (LAL) assay and contains an endotoxin concentration of less than or equal to 10 endotoxin units per milligram (EU/mg).

          靶标信息

          CD31 (platelet endothelial cell adhesion molecule-1, PECAM-1) is an inhibitory coreceptor involved in regulation of T cell and B cell signaling by a dual immunoreceptor tyrosine-based inhibitory motif (ITIM) that upon associated kinases-mediated phosphorylation provide docking sites for protein-tyrosine phosphatases. CD31 is expressed ubiquitously within the vascular compartment and is located mainly at junctions between adjacent cells. N-terminal Ig-like domain of CD31 is responsible for its homophilic binding, which plays an important role in cell-cell interactions. CD31 is a multifunctional molecule with diverse roles in modulation of integrin-mediated cell adhesion, transendothelial migration, angiogenesis, apoptosis, negative regulation of immunoreceptor signaling, autoimmunity, macrophage phagocytosis, IgE-mediated anaphylaxis and thrombosis. It is one of key regulatory molecules in vascular system.

          仅用于科研。不用于诊断过程。未经明确授权不得转售。

          生物信息学

          蛋白别名: adhesion molecule; CD31; CD31 antigen; EndoCAM; GPIIA'; PECA1; PECAM-1; PECAM-1 precursor; Platelet endothelial cell adhesion molecule; platelet endothelial cell adhesion molecule-1; platelet/endothelial cell adhesion molecule (CD31 antigen); unnamed protein product

          查看更多 收起

          基因别名: CD31; CD31/EndoCAM; endoCAM; GPIIA'; PECA1; PECAM-1; PECAM1

          查看更多 收起

          UniProt ID: (Human) P16284

          查看更多 收起

          Entrez Gene ID: (Bovine) 282303, (Human) 5175

          查看更多 收起

          功能
          transmembrane signaling receptor activity protein binding protein homodimerization activity immunoglobulin receptor superfamily
          参与通路
          positive regulation of protein phosphorylation angiogenesis blood vessel development endothelial cell development endothelial cell morphogenesis phagocytosis immune response cell adhesion homophilic cell adhesion via plasma membrane adhesion molecules leukocyte cell-cell adhesion signal transduction cell surface receptor signaling pathway Rho protein signal transduction cell recognition cell migration regulation of cell migration positive regulation of cell migration maintenance of blood-brain barrier monocyte extravasation wound healing vasodilation positive regulation of MAPK cascade endothelial cell migration diapedesis detection of mechanical stimulus positive regulation of protein kinase B signaling establishment of endothelial barrier bicellular tight junction assembly cellular response to mechanical stimulus glomerular endothelium development neutrophil extravasation endothelial cell-matrix adhesion cell-cell adhesion cell-cell adhesion via plasma-membrane adhesion molecules positive regulation of protein localization to cell-cell junction positive regulation of intracellular signal transduction
          It has to be done as per old AB suggested Products section.

          Disclaimer

          Close

          Clicking the images or links will redirect you to a website hosted by BenchSci that provides third-party scientific content. Neither the content nor the BenchSci technology and processes for selection have been evaluated by us; we are providing them as-is and without warranty of any kind, including for use or application of the Thermo Fisher Scientific products presented.

          guarantee_icon

          性能保障

          只要您发现Invitrogen抗体在实验中的表现与网站或说明书的所述内容不符,您即可享受免费退换货服务。*

          了解更多
          help_icon

          随时为您服务

          获取常见问题的专家解答,或者直接联系我们的技术专家,咨询应用、设备、常规产品使用问题。

          联系技术支持
          订购 Plus Icon Minus Icon
          • 订单状态查询
          • 订单支持
          • 货号直购
          • 现货供应中心
          • 电子采购
          支持 Plus Icon Minus Icon
          • 帮助&支持
          • 联系我们 - 400 820 8982
          • 技术支持中心
          • 查找文件&证书
          • 报告网站问题
          资源 Plus Icon Minus Icon
          • 学习中心
          • 促销
          • 活动&研讨会
          • 社交媒体
          关于赛默飞 Plus Icon Minus Icon
          • 关于我们
          • 招聘 招聘
          • 投资者关系 投资者关系
          • 新闻 新闻
          • 社会责任 社会责任
          • 商标
          • 政策和通知
          品牌 Plus Icon Minus Icon
          • Thermo Scientific
          • Applied Biosystems
          • Invitrogen
          • Gibco
          • Ion Torrent
          • Unity Lab Services
          • Patheon
          • PPD
          • 服务条款
          • 隐私政策
          • 定价和运输保险政策
          © 2006-2026 Thermo Fisher Scientific Inc. All rights reserved. All trademarks are the property of Thermo Fisher Scientific and its subsidiaries unless otherwise specified.
          China flag icon
          China
          本网站销售的所有产品均不得用于人类或动物之临床诊断或治疗,仅可用于工业或者科研等非医疗目的。
             电子营业执照 | 经营证照公示 | ICP备案号:沪ICP备11003924号 | 沪公网安备 31011502006935号

          Your items have has been added!


          Host server : magellan-search-blue-7c59b9b899-49tpj:80/100.66.77.222:80.
          git-commit: 8ef7cf686e3c81d28b13492708ce56d167b2f995
          git-url: https://github.com/thermofisher/magellan-search
          git-branch: release/2.49.0-Offline