Hamburger Menu Button
Thermo Fisher Scientific Logo
登录
没有账号?建立账号 注册
  • 产品
    • 抗体
    • 引物合成
    • GeneArt Gene Synthesis Instant Designer
    • TaqMan Assay and Array Search
    • PCR 设备和耗材
    • 色谱柱和纯化柱
    • 实验室离心机
    • 分子生物学试剂和试剂盒
    • 实验室塑料耗材及用品
    • 查看所有产品分类
  • 应用和技术
    • 色谱
    • 细胞转染和培养
    • 实时荧光定量PCR
    • 质谱
    • 实验室塑料耗材及用品
    • 电子显微镜
    • 蛋白质生物学
    • PCR
    • RNAi
    • 环境
    • 查看所有应用和技术
  • 服务
    • 定制服务
    • 企业级实验室信息化服务
    • 金融&租赁服务
    • 仪器服务
    • OEM和商业供应
    • 培训服务
    • 360° CDMO 和 CRO 服务
    • CDMO 服务
    • 临床试验 CRO 服务
    • Unity Lab Services
    • 查看所有帮助和支持
  • 帮助和支持
    • 学习中心
    • 联系我们
    • 更改国家或地区
    • 查看所有帮助和支持
  • 热门产品
    • TaqMan Real-Time PCR Assays
      TaqMan 实时荧光定量 PCR 试剂盒
    • Antibodies
      抗体
    • Oligos, Primers & Probes
      寡核苷酸、引物、探针
    • GeneArt Gene Synthesis
      GeneArt 基因合成
    • Cell Culture Plastics
      细胞培养耗材
  • Who We Serve
    • 抗体治疗解决方案
    • 细胞与基因治疗解决方案
    • 学术科研
    • 工业与应用
  • 联系我们
  • 货号直购
  • 订单查询
  • 查找文件&证书
Thermo Fisher Scientific Logo

Search

搜索全部或下列指定分类
Search button
          • 联系我们
          • 货号直购
          • 登录
            登录
            没有账号?建立账号 注册
            • 我的账号
            • 订单
            • 会员中心
            • 账单及发票查询
            • 定制产品及项目
          • Primary Antibodies ›
          • CD31 (PECAM-1) Antibodies

          Invitrogen

          CD31 (PECAM-1) Monoclonal Antibody (WM-59 (WM59)), eBioscience™

          高级验证
          52个已发表图片
          62 篇参考文献
          查看其他200个CD31 (PECAM-1)抗体

          {{$productOrderCtrl.translations['antibody.pdp.commerceCard.promotion.promotions']}}

          {{$productOrderCtrl.translations['antibody.pdp.commerceCard.promotion.viewpromo']}}

          {{$productOrderCtrl.translations['antibody.pdp.commerceCard.promotion.promocode']}}: {{promo.promoCode}} {{promo.promoTitle}} {{promo.promoDescription}}. {{$productOrderCtrl.translations['antibody.pdp.commerceCard.promotion.learnmore']}}

          说明书
          证书
          实验方案
          问题与答案
          技术支持
          说明书
          证书
          实验方案
          问题与答案
          技术支持
          说明书
          证书
          实验方案
          问题与答案
          技术支持

          Cite CD31 (PECAM-1) Monoclonal Antibody (WM-59 (WM59)), eBioscience™

          Additional Information:
          {{banner.description}}
          {{$ctrl.isSkuNotesCollapsed ? 'View more' : 'View less'}}
          • 抗体检测数据 (1)
          • 已发表图片 (52)
          • 高级验证 (2)
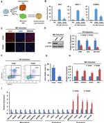
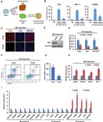
          CD31 (PECAM-1) Antibody in Flow Cytometry (Flow)
          Group 53 Created with Sketch.
          CD31 (PECAM-1) Antibody in Flow Cytometry (Flow)
          Group 53 Created with Sketch.

          图: 1 / 55

          {{ $ctrl.currentElement.advancedVerification.fullName }}
          {{ $ctrl.currentElement.advancedVerification.text }}

          CD31 (PECAM-1) Antibody (14-0319-82) in Flow

          Surface staining of normal human peripheral blood cells with Anti-Human CD31 (PECAM-1) FITC (left) and PE (right). Appropriate isotype controls were used (open histogram). Cells in the monocyte population were used for analysis. {{ $ctrl.currentElement.advancedVerification.fullName }} 验证信息 View more
          已发表图片由___提供 benchsci-logo
          PMID: {{$ctrl.currentElement.benchSciPubmedId}}
          查看产品

          {{$ctrl.videoDesc}}

          {{$ctrl.videoLongDesc}}

          CD31 (PECAM-1) Antibody in Flow Cytometry (Flow)
          CD31 (PECAM-1) Antibody in Immunocytochemistry (ICC/IF)
          CD31 (PECAM-1) Antibody in Immunocytochemistry (ICC/IF)
          CD31 (PECAM-1) Antibody in Immunocytochemistry (ICC/IF)
          CD31 (PECAM-1) Antibody in Immunocytochemistry (ICC/IF)
          CD31 (PECAM-1) Antibody in Immunocytochemistry (ICC/IF)
          CD31 (PECAM-1) Antibody in Immunocytochemistry (ICC/IF)
          CD31 (PECAM-1) Antibody in Immunohistochemistry, Immunocytochemistry (IHC, ICC/IF)
          CD31 (PECAM-1) Antibody in Immunocytochemistry (ICC/IF)
          CD31 (PECAM-1) Antibody in Immunocytochemistry (ICC/IF)
          CD31 (PECAM-1) Antibody in Immunocytochemistry (ICC/IF)
          CD31 (PECAM-1) Antibody in Immunohistochemistry, Immunocytochemistry (IHC, ICC/IF)
          CD31 (PECAM-1) Antibody in Immunocytochemistry (ICC/IF)
          CD31 (PECAM-1) Antibody in Immunohistochemistry (Paraffin) (IHC (P))
          CD31 (PECAM-1) Antibody in Immunohistochemistry (IHC)
          CD31 (PECAM-1) Antibody in Immunohistochemistry (IHC)
          CD31 (PECAM-1) Antibody in Immunohistochemistry (IHC)
          CD31 (PECAM-1) Antibody in Immunohistochemistry (IHC)
          CD31 (PECAM-1) Antibody in Flow Cytometry (Flow)
          CD31 (PECAM-1) Antibody in Flow Cytometry (Flow)
          CD31 (PECAM-1) Antibody in Flow Cytometry (Flow)
          CD31 (PECAM-1) Antibody in Flow Cytometry (Flow)
          CD31 (PECAM-1) Antibody in Flow Cytometry (Flow)
          CD31 (PECAM-1) Antibody in Flow Cytometry (Flow)
          CD31 (PECAM-1) Antibody in Flow Cytometry (Flow)
          CD31 (PECAM-1) Antibody in Flow Cytometry (Flow)
          CD31 (PECAM-1) Antibody in Flow Cytometry (Flow)
          CD31 (PECAM-1) Antibody in Flow Cytometry (Flow)
          CD31 (PECAM-1) Antibody in Flow Cytometry (Flow)
          CD31 (PECAM-1) Antibody in Flow Cytometry (Flow)
          CD31 (PECAM-1) Antibody in Flow Cytometry (Flow)
          CD31 (PECAM-1) Antibody in Flow Cytometry (Flow)
          CD31 (PECAM-1) Antibody in Flow Cytometry (Flow)
          CD31 (PECAM-1) Antibody in Flow Cytometry (Flow)
          CD31 (PECAM-1) Antibody in Flow Cytometry (Flow)
          CD31 (PECAM-1) Antibody in Flow Cytometry (Flow)
          CD31 (PECAM-1) Antibody in Flow Cytometry (Flow)
          CD31 (PECAM-1) Antibody in Flow Cytometry (Flow)
          CD31 (PECAM-1) Antibody in Flow Cytometry (Flow)
          CD31 (PECAM-1) Antibody in Flow Cytometry (Flow)
          CD31 (PECAM-1) Antibody in Flow Cytometry (Flow)
          CD31 (PECAM-1) Antibody in Flow Cytometry (Flow)
          CD31 (PECAM-1) Antibody in Flow Cytometry (Flow)
          CD31 (PECAM-1) Antibody in Flow Cytometry (Flow)
          CD31 (PECAM-1) Antibody in Flow Cytometry (Flow)
          CD31 (PECAM-1) Antibody in Flow Cytometry (Flow)
          CD31 (PECAM-1) Antibody in Flow Cytometry (Flow)
          CD31 (PECAM-1) Antibody in Flow Cytometry (Flow)
          CD31 (PECAM-1) Antibody in Flow Cytometry (Flow)
          CD31 (PECAM-1) Antibody in Flow Cytometry (Flow)
          CD31 (PECAM-1) Antibody in Flow Cytometry (Flow)
          CD31 (PECAM-1) Antibody in Flow Cytometry (Flow)
          CD31 (PECAM-1) Antibody in Flow Cytometry (Flow)
          CD31 (PECAM-1) Antibody
          CD31 (PECAM-1) Antibody

          产品信息

          14-0319-82

          应用
          建议稀释比
          已发表文章

          免疫组化 (IHC)

          -
          查看11篇已发表文章 11篇已发表文章

          免疫组化(石蜡) (IHC (P))

          -
          查看1篇已发表文章 1篇已发表文章

          免疫组织化学(多聚甲醛固定) (IHC (PFA))

          -
          查看1篇已发表文章 1篇已发表文章

          免疫组化(冰冻) (IHC (F))

          Assay-Dependent
          -

          免疫细胞化学 (ICC/IF)

          -
          查看8篇已发表文章 8篇已发表文章

          流式细胞分析 (Flow)

          0.25 µg/test
          查看40篇已发表文章 40篇已发表文章

          功能检测 (Functional)

          -
          查看1篇已发表文章 1篇已发表文章
          产品规格

          种属反应

          Human

          已发表种属

          Human, Mouse

          宿主/亚型

          Mouse / IgG1, kappa

          分类

          Monoclonal

          类型

          Antibody

          克隆号

          WM-59 (WM59)

          偶联物

          Unconjugated Unconjugated Unconjugated
          • APC 
          • APC-eFluor 780
          • Biotin 
          • Brilliant UV 395
          • Brilliant UV 496
          • Brilliant UV 661
          • eFluor 450
          • FITC
          • Functional Grade
          • PE 
          • PE-Cyanine7
          • PerCP-eFluor 710
          • Super Bright 436
          • Super Bright 600
          • Super Bright 645
          • Request custom conjugation

          形式

          Liquid

          浓度

          0.5 mg/mL

          规格

          100 µg

          纯化类型

          Affinity chromatography

          保存液

          PBS, pH 7.2

          内含物

          0.09% sodium azide

          保存条件

          4°C

          运输条件

          Ambient (domestic); Wet ice (international)

          RRID

          AB_467204

          产品详细信息

          Description: The WM59 monoclonal antibody reacts with human CD31, also known as platelet-endothelial cell adhesion molecule-1 (PECAM-1) and gpIIa. This 130-140 kDa surface protein is expressed by endothelial cells and at low levels on leukocytes and platelets. It has been reported that CD38 binds to CD31. Homotypic interaction of CD31 is important in adhesion, cell-cell and cell-matrix interaction, and signal transduction.

          Applications Reported: The WM-59 (WM59) antibody has been reported for use in flow cytometric analysis, and immunohistochemical staining of frozen tissue sections.

          Applications Tested: The WM-59 (WM59) antibody has been tested by flow cytometric analysis of normal human peripheral blood cells. This can be used at less than or equal to 0.25 µg per test. A test is defined as the amount (µg) of antibody that will stain a cell sample in a final volume of 100 µL. Cell number should be determined empirically but can range from 10^5 to 10^8 cells/test. It is recommended that the antibody be carefully titrated for optimal performance in the assay of interest.

          Purity: Greater than 90%, as determined by SDS-PAGE.

          Aggregation: Less than 10%, as determined by HPLC.

          Filtration: 0.2 µm post-manufacturing filtered.

          靶标信息

          CD31 (platelet endothelial cell adhesion molecule-1, PECAM-1) is an inhibitory coreceptor involved in regulation of T cell and B cell signaling by a dual immunoreceptor tyrosine-based inhibitory motif (ITIM) that upon associated kinases-mediated phosphorylation provide docking sites for protein-tyrosine phosphatases. CD31 is expressed ubiquitously within the vascular compartment and is located mainly at junctions between adjacent cells. N-terminal Ig-like domain of CD31 is responsible for its homophilic binding, which plays an important role in cell-cell interactions. CD31 is a multifunctional molecule with diverse roles in modulation of integrin-mediated cell adhesion, transendothelial migration, angiogenesis, apoptosis, negative regulation of immunoreceptor signaling, autoimmunity, macrophage phagocytosis, IgE-mediated anaphylaxis and thrombosis. It is one of key regulatory molecules in vascular system.

          仅用于科研。不用于诊断过程。未经明确授权不得转售。

          生物信息学

          蛋白别名: adhesion molecule; CD31; CD31 antigen; EndoCAM; GPIIA'; PECA1; PECAM-1; PECAM-1 precursor; Platelet endothelial cell adhesion molecule; platelet endothelial cell adhesion molecule-1; unnamed protein product

          查看更多 收起

          基因别名: CD31; CD31/EndoCAM; endoCAM; GPIIA'; PECA1; PECAM-1; PECAM1

          查看更多 收起

          UniProt ID: (Human) P16284

          查看更多 收起

          Entrez Gene ID: (Human) 5175

          查看更多 收起

          功能
          transmembrane signaling receptor activity protein binding protein homodimerization activity
          参与通路
          angiogenesis blood vessel development endothelial cell development endothelial cell morphogenesis phagocytosis immune response cell adhesion homophilic cell adhesion via plasma membrane adhesion molecules leukocyte cell-cell adhesion signal transduction cell surface receptor signaling pathway Rho protein signal transduction cell recognition cell migration regulation of cell migration positive regulation of cell migration maintenance of blood-brain barrier monocyte extravasation wound healing vasodilation positive regulation of MAPK cascade endothelial cell migration diapedesis detection of mechanical stimulus positive regulation of protein kinase B signaling establishment of endothelial barrier bicellular tight junction assembly cellular response to mechanical stimulus glomerular endothelium development neutrophil extravasation endothelial cell-matrix adhesion cell-cell adhesion cell-cell adhesion via plasma-membrane adhesion molecules positive regulation of protein localization to cell-cell junction positive regulation of intracellular signal transduction
          It has to be done as per old AB suggested Products section.

          Disclaimer

          Close

          Clicking the images or links will redirect you to a website hosted by BenchSci that provides third-party scientific content. Neither the content nor the BenchSci technology and processes for selection have been evaluated by us; we are providing them as-is and without warranty of any kind, including for use or application of the Thermo Fisher Scientific products presented.

          guarantee_icon

          性能保障

          只要您发现Invitrogen抗体在实验中的表现与网站或说明书的所述内容不符,您即可享受免费退换货服务。*

          了解更多
          help_icon

          随时为您服务

          获取常见问题的专家解答,或者直接联系我们的技术专家,咨询应用、设备、常规产品使用问题。

          联系技术支持
          订购 Plus Icon Minus Icon
          • 订单状态查询
          • 订单支持
          • 货号直购
          • 现货供应中心
          • 电子采购
          支持 Plus Icon Minus Icon
          • 帮助&支持
          • 联系我们 - 400 820 8982
          • 技术支持中心
          • 查找文件&证书
          • 报告网站问题
          资源 Plus Icon Minus Icon
          • 学习中心
          • 促销
          • 活动&研讨会
          • 社交媒体
          关于赛默飞 Plus Icon Minus Icon
          • 关于我们
          • 招聘 招聘
          • 投资者关系 投资者关系
          • 新闻 新闻
          • 社会责任 社会责任
          • 商标
          • 政策和通知
          品牌 Plus Icon Minus Icon
          • Thermo Scientific
          • Applied Biosystems
          • Invitrogen
          • Gibco
          • Ion Torrent
          • Unity Lab Services
          • Patheon
          • PPD
          • 服务条款
          • 隐私政策
          • 定价和运输保险政策
          © 2006-2026 Thermo Fisher Scientific Inc. All rights reserved. All trademarks are the property of Thermo Fisher Scientific and its subsidiaries unless otherwise specified.
          China flag icon
          China
          本网站销售的所有产品均不得用于人类或动物之临床诊断或治疗,仅可用于工业或者科研等非医疗目的。
             电子营业执照 | 经营证照公示 | ICP备案号:沪ICP备11003924号 | 沪公网安备 31011502006935号

          Your items have has been added!


          Host server : magellan-search-green-6479c7f679-sz4vp:80/100.66.76.236:80.
          git-commit: b70c0dceb888abc3b0dcebb5bc3a5b8753e7e816
          git-url: https://github.com/thermofisher/magellan-search
          git-branch: release/2.50.0-Offline