Hamburger Menu Button
Thermo Fisher Scientific Logo
登录
没有账号?建立账号 注册
  • 产品
    • 抗体
    • 引物合成
    • GeneArt Gene Synthesis Instant Designer
    • TaqMan Assay and Array Search
    • PCR 设备和耗材
    • 色谱柱和纯化柱
    • 实验室离心机
    • 分子生物学试剂和试剂盒
    • 实验室塑料耗材及用品
    • 查看所有产品分类
  • 应用和技术
    • 色谱
    • 细胞转染和培养
    • 实时荧光定量PCR
    • 质谱
    • 实验室塑料耗材及用品
    • 电子显微镜
    • 蛋白质生物学
    • PCR
    • RNAi
    • 环境
    • 查看所有应用和技术
  • 服务
    • 定制服务
    • 企业级实验室信息化服务
    • 金融&租赁服务
    • 仪器服务
    • OEM和商业供应
    • 培训服务
    • 360° CDMO 和 CRO 服务
    • CDMO 服务
    • 临床试验 CRO 服务
    • Unity Lab Services
    • 查看所有帮助和支持
  • 帮助和支持
    • 学习中心
    • 联系我们
    • 更改国家或地区
    • 查看所有帮助和支持
  • 热门产品
    • TaqMan Real-Time PCR Assays
      TaqMan 实时荧光定量 PCR 试剂盒
    • Antibodies
      抗体
    • Oligos, Primers & Probes
      寡核苷酸、引物、探针
    • GeneArt Gene Synthesis
      GeneArt 基因合成
    • Cell Culture Plastics
      细胞培养耗材
  • Who We Serve
    • 抗体治疗解决方案
    • 细胞与基因治疗解决方案
    • 学术科研
    • 工业与应用
  • 联系我们
  • 货号直购
  • 订单查询
  • 查找文件&证书
Thermo Fisher Scientific Logo

Search

搜索全部或下列指定分类
Search button
          • 联系我们
          • 货号直购
          • 登录
            登录
            没有账号?建立账号 注册
            • 我的账号
            • 订单
            • 会员中心
            • 账单及发票查询
            • 定制产品及项目
          • Primary Antibodies ›
          • EpCAM (CD326) Antibodies

          Invitrogen

          CD326 (EpCAM) Monoclonal Antibody (1B7), eFluor™ 660, eBioscience™

          27个已发表图片
          26 篇参考文献
          查看其他169个EpCAM (CD326)抗体

          {{$productOrderCtrl.translations['antibody.pdp.commerceCard.promotion.promotions']}}

          {{$productOrderCtrl.translations['antibody.pdp.commerceCard.promotion.viewpromo']}}

          {{$productOrderCtrl.translations['antibody.pdp.commerceCard.promotion.promocode']}}: {{promo.promoCode}} {{promo.promoTitle}} {{promo.promoDescription}}. {{$productOrderCtrl.translations['antibody.pdp.commerceCard.promotion.learnmore']}}

          说明书
          证书
          实验方案
          问题与答案
          技术支持
          说明书
          证书
          实验方案
          问题与答案
          技术支持
          说明书
          证书
          实验方案
          问题与答案
          技术支持

          Cite CD326 (EpCAM) Monoclonal Antibody (1B7), eFluor™ 660, eBioscience™

          Additional Information:
          {{banner.description}}
          {{$ctrl.isSkuNotesCollapsed ? 'View more' : 'View less'}}
          • 抗体检测数据 (2)
          • 已发表图片 (27)
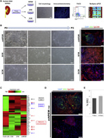
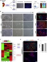
          CD326 (EpCAM) Antibody in Immunocytochemistry (ICC/IF)
          Group 53 Created with Sketch.
          CD326 (EpCAM) Antibody in Immunocytochemistry (ICC/IF)
          Group 53 Created with Sketch.

          图: 1 / 29

          {{ $ctrl.currentElement.advancedVerification.fullName }}
          {{ $ctrl.currentElement.advancedVerification.text }}

          CD326 (EpCAM) Antibody (50-9326-42) in ICC/IF

          Immunofluorescence analysis of CD326 (EpCAM) was performed using 90% confluent log phase A-431 cells. The cells were fixed with 4% paraformaldehyde for 10 minutes, permeabilized with 0.1% Triton™ X-100 for 15 minutes, and blocked with 2% BSA for 1 hour at room temperature. The cells were labeled with CD326 (EpCAM) Monoclonal Antibody (1B7), eFluor™ 660, eBioscience™ (Product # 50-9326-42, 1:100) in 0.1% BSA... View More {{ $ctrl.currentElement.advancedVerification.fullName }} 验证信息 View more
          已发表图片由___提供 benchsci-logo
          PMID: {{$ctrl.currentElement.benchSciPubmedId}}
          查看产品

          {{$ctrl.videoDesc}}

          {{$ctrl.videoLongDesc}}

          CD326 (EpCAM) Antibody in Immunocytochemistry (ICC/IF)
          CD326 (EpCAM) Antibody in Flow Cytometry (Flow)
          CD326 (EpCAM) Antibody in Immunocytochemistry, Flow Cytometry (ICC/IF, Flow)
          CD326 (EpCAM) Antibody in Immunocytochemistry (ICC/IF)
          CD326 (EpCAM) Antibody in Immunocytochemistry (ICC/IF)
          CD326 (EpCAM) Antibody in Immunocytochemistry (ICC/IF)
          CD326 (EpCAM) Antibody in Immunocytochemistry (ICC/IF)
          CD326 (EpCAM) Antibody in Immunocytochemistry (ICC/IF)
          CD326 (EpCAM) Antibody in Immunohistochemistry, Flow Cytometry (IHC, Flow)
          CD326 (EpCAM) Antibody in Immunohistochemistry (IHC)
          CD326 (EpCAM) Antibody in Immunohistochemistry (IHC)
          CD326 (EpCAM) Antibody in Flow Cytometry (Flow)
          CD326 (EpCAM) Antibody in Flow Cytometry (Flow)
          CD326 (EpCAM) Antibody in Flow Cytometry (Flow)
          CD326 (EpCAM) Antibody in Flow Cytometry (Flow)
          CD326 (EpCAM) Antibody in Flow Cytometry (Flow)
          CD326 (EpCAM) Antibody in Flow Cytometry (Flow)
          CD326 (EpCAM) Antibody in Flow Cytometry (Flow)
          CD326 (EpCAM) Antibody in Flow Cytometry (Flow)
          CD326 (EpCAM) Antibody in Flow Cytometry (Flow)
          CD326 (EpCAM) Antibody in Flow Cytometry (Flow)
          CD326 (EpCAM) Antibody in Flow Cytometry (Flow)
          CD326 (EpCAM) Antibody in Flow Cytometry (Flow)
          CD326 (EpCAM) Antibody in Flow Cytometry (Flow)
          CD326 (EpCAM) Antibody in Flow Cytometry (Flow)
          CD326 (EpCAM) Antibody in Flow Cytometry (Flow)
          CD326 (EpCAM) Antibody in Flow Cytometry (Flow)
          CD326 (EpCAM) Antibody in Flow Cytometry (Flow)
          CD326 (EpCAM) Antibody in Flow Cytometry (Flow)

          产品信息

          50-9326-42

          应用
          建议稀释比
          已发表文章

          免疫组化 (IHC)

          -
          查看3篇已发表文章 3篇已发表文章

          免疫细胞化学 (ICC/IF)

          1:100
          查看4篇已发表文章 4篇已发表文章

          流式细胞分析 (Flow)

          5 µL (0.06 µg)/test
          查看19篇已发表文章 19篇已发表文章
          产品规格

          种属反应

          Human

          已发表种属

          Human, Mouse

          宿主/亚型

          Mouse / IgG1, kappa

          推荐的同型对照

          Mouse IgG1 kappa Isotype Control (P3.6.2.8.1), eFluor™ 660, eBioscience™

          分类

          Monoclonal

          类型

          Antibody

          克隆号

          1B7

          偶联物

          eFluor™ 660 eFluor™ 660 eFluor™ 660
          • Unconjugated
          • Alexa Fluor 488 
          • Alexa Fluor 700 
          • Biotin 
          • PE 
          • PE-Cyanine7
          • PerCP-eFluor 710
          • Super Bright 436
          • Super Bright 600
          • Super Bright 645
          • Super Bright 702
          • Request custom conjugation

          激发/发射光谱

          651/668 nm 查看光谱 spectra

          形式

          Liquid

          浓度

          5 µL/Test

          纯化类型

          Affinity chromatography

          保存液

          PBS, pH 7.2, with BSA

          内含物

          0.09% sodium azide

          保存条件

          4°C, store in dark, DO NOT FREEZE!

          运输条件

          Ambient (domestic); Wet ice (international)

          RRID

          AB_10598658

          产品详细信息

          Description: EpCAM (Epithelial cell adhesion molecule, CD326, KSA, TROP1) is a 40 kD cell-surface adhesion molecule participating in homophilic, calcium-independent cell-cell interactions. EpCAM is a type-I transmembrane protein, and is expressed primarily on the basolateral surface of most epithelia. Although normal epithelia express low levels of EpCAM, increased expression has been correlated with increased proliferation and progression to a mesenchymal phenotype. EpCAM has also been used as a diagnostic marker on circulating metastatic carcinoma cells, while cancer cells of non-epithelial origin do not express EpCAM.

          Applications Reported: This 1B7 antibody has been reported for use in flow cytometric analysis.

          Applications Tested: This 1B7 antibody has been pre-titrated and tested by flow cytometric analysis of human A549 cell line. This can be used at 5 µL (0.06 µg) per test. A test is defined as the amount (µg) of antibody that will stain a cell sample in a final volume of 100 µL. Cell number should be determined empirically but can range from 10^5 to 10^8 cells/test.

          eFluor® 660 is a replacement for Alexa Fluor® 647. eFluor® 660 emits at 659 nm and is excited with the red laser (633 nm). Please make sure that your instrument is capable of detecting this fluorochome.

          Excitation: 633-647 nm; Emission: 668 nm; Laser: Red Laser.

          Filtration: 0.2 µm post-manufacturing filtered.

          靶标信息

          Ep-CAM (epithelial adhesion molecule, epithelial specific antigen, ESA) is a transmembrane glycoprotein expressed in the epithelium with a molecular weight of approximately 40 kDa, which functions as an epithelial cell adhesion molecule. Ep-CAM functions as a homotypic calcium-independent cell adhesion molecule, and has a direct impact on cell cycle, proliferation and metabolism of epithelial cells and fibroblasts due to its ability to rapidly induce the proto-oncogene c-myc and the cell cycle regulating genes cyclin A and E. Ep-CAM mediates Ca2+-independent homotypic interactions. Formation of Ep-CAM-mediated adhesions have a negative regulatory effect on adhesions mediated by classic cadherins, which may have strong effects on the differentiation and growth of epithelial cells. Ep-CAM overexpression was suggested to be associated with enhanced epithelial proliferation. Ep-CAM is highly expressed in human carcinomas, and is a marker for tumors of epithelial lineage. Ep-CAM is expressed on baso-lateral cell surface in most simple epithelia and many carcinoma types. Also, Ep-CAM reportedly distinguishes adenocarcinomas from pleural mesotheliomas.

          仅用于科研。不用于诊断过程。未经明确授权不得转售。

          How to use the Panel Builder

          Watch the video to learn how to use the Invitrogen Flow Cytometry Panel Builder to build your next flow cytometry panel in 5 easy steps.

          生物信息学

          蛋白别名: Adenocarcinoma-associated antigen; adenocarcinoma-associated antigen precursor (KSA); CD326; Cell surface glycoprotein Trop-1; EGP; EGP314; Ep-CAM; Epithelial cell adhesion molecule; Epithelial cell surface antigen; Epithelial glycoprotein; epithelial glycoprotein (EGP) precursor; Epithelial glycoprotein 314; hEGP314; human epithelial glycoprotein-2; KS 1/4 antigen; KSA; Major gastrointestinal tumor-associated protein GA733-2; membrane component, chromosome 4, surface marker (35kD glycoprotein); TACSTD1; trophoblast cell surface antigen 1; Tumor-associated calcium signal transducer 1; unnamed protein product

          查看更多 收起

          基因别名: Ber-Ep4; BerEp4; DIAR5; EGP-2; EGP314; EGP40; EPCAM; ESA; GA733-2; HNPCC8; KS1/4; KSA; LYNCH8; M1S2; M4S1; MIC18; MK-1; MOC-31; TACSTD1; TROP1

          查看更多 收起

          UniProt ID: (Human) P16422

          查看更多 收起

          Entrez Gene ID: (Human) 4072

          查看更多 收起

          功能
          protein binding macromolecular complex binding cadherin binding involved in cell-cell adhesion
          参与通路
          ureteric bud development positive regulation of cell proliferation signal transduction involved in regulation of gene expression positive regulation of transcription from RNA polymerase II promoter stem cell differentiation cell-cell adhesion negative regulation of cell-cell adhesion mediated by cadherin positive regulation of stem cell proliferation
          It has to be done as per old AB suggested Products section.

          Disclaimer

          Close

          Clicking the images or links will redirect you to a website hosted by BenchSci that provides third-party scientific content. Neither the content nor the BenchSci technology and processes for selection have been evaluated by us; we are providing them as-is and without warranty of any kind, including for use or application of the Thermo Fisher Scientific products presented.

          guarantee_icon

          性能保障

          只要您发现Invitrogen抗体在实验中的表现与网站或说明书的所述内容不符,您即可享受免费退换货服务。*

          了解更多
          help_icon

          随时为您服务

          获取常见问题的专家解答,或者直接联系我们的技术专家,咨询应用、设备、常规产品使用问题。

          联系技术支持
          订购 Plus Icon Minus Icon
          • 订单状态查询
          • 订单支持
          • 货号直购
          • 现货供应中心
          • 电子采购
          支持 Plus Icon Minus Icon
          • 帮助&支持
          • 联系我们 - 400 820 8982
          • 技术支持中心
          • 查找文件&证书
          • 报告网站问题
          资源 Plus Icon Minus Icon
          • 学习中心
          • 促销
          • 活动&研讨会
          • 社交媒体
          关于赛默飞 Plus Icon Minus Icon
          • 关于我们
          • 招聘 招聘
          • 投资者关系 投资者关系
          • 新闻 新闻
          • 社会责任 社会责任
          • 商标
          • 政策和通知
          品牌 Plus Icon Minus Icon
          • Thermo Scientific
          • Applied Biosystems
          • Invitrogen
          • Gibco
          • Ion Torrent
          • Unity Lab Services
          • Patheon
          • PPD
          • 服务条款
          • 隐私政策
          • 定价和运输保险政策
          © 2006-2026 Thermo Fisher Scientific Inc. All rights reserved. All trademarks are the property of Thermo Fisher Scientific and its subsidiaries unless otherwise specified.
          China flag icon
          China
          本网站销售的所有产品均不得用于人类或动物之临床诊断或治疗,仅可用于工业或者科研等非医疗目的。
             电子营业执照 | 经营证照公示 | ICP备案号:沪ICP备11003924号 | 沪公网安备 31011502006935号

          Your items have has been added!


          Host server : magellan-search-green-6479c7f679-v472f:80/100.66.78.195:80.
          git-commit: b70c0dceb888abc3b0dcebb5bc3a5b8753e7e816
          git-url: https://github.com/thermofisher/magellan-search
          git-branch: release/2.50.0-Offline