Hamburger Menu Button
Thermo Fisher Scientific Logo
登录
没有账号?建立账号 注册
  • 产品
    • 抗体
    • 引物合成
    • GeneArt Gene Synthesis Instant Designer
    • TaqMan Assay and Array Search
    • PCR 设备和耗材
    • 色谱柱和纯化柱
    • 实验室离心机
    • 分子生物学试剂和试剂盒
    • 实验室塑料耗材及用品
    • 查看所有产品分类
  • 应用和技术
    • 色谱
    • 细胞转染和培养
    • 实时荧光定量PCR
    • 质谱
    • 实验室塑料耗材及用品
    • 电子显微镜
    • 蛋白质生物学
    • PCR
    • RNAi
    • 环境
    • 查看所有应用和技术
  • 服务
    • 定制服务
    • 企业级实验室信息化服务
    • 金融&租赁服务
    • 仪器服务
    • OEM和商业供应
    • 培训服务
    • 360° CDMO 和 CRO 服务
    • CDMO 服务
    • 临床试验 CRO 服务
    • Unity Lab Services
    • 查看所有帮助和支持
  • 帮助和支持
    • 学习中心
    • 联系我们
    • 更改国家或地区
    • 查看所有帮助和支持
  • 热门产品
    • TaqMan Real-Time PCR Assays
      TaqMan 实时荧光定量 PCR 试剂盒
    • Antibodies
      抗体
    • Oligos, Primers & Probes
      寡核苷酸、引物、探针
    • GeneArt Gene Synthesis
      GeneArt 基因合成
    • Cell Culture Plastics
      细胞培养耗材
  • 联系我们
  • 货号直购
  • 订单查询
  • 查找文件&证书
Thermo Fisher Scientific Logo

Search

搜索全部或下列指定分类
Search button
          • 联系我们
          • 货号直购
          • 登录
            登录
            没有账号?建立账号 注册
            • 我的账号
            • 订单
            • 账单及发票查询
            • 定制产品及项目

          Disclaimer

          Clicking the images or links will redirect you to a website hosted by BenchSci that provides third-party scientific content. Neither the content nor the BenchSci technology and processes for selection have been evaluated by us; we are providing them as-is and without warranty of any kind, including for use or application of the Thermo Fisher Scientific products presented.

          • Primary Antibodies ›
          • CD34 Antibodies

          Invitrogen

          CD34 Monoclonal Antibody (4H11), eFluor™ 450, eBioscience™

          59个已发表图片
          58 篇参考文献
          查看其他132个CD34抗体

          {{$productOrderCtrl.translations['antibody.pdp.commerceCard.promotion.promotions']}}

          {{$productOrderCtrl.translations['antibody.pdp.commerceCard.promotion.viewpromo']}}

          {{$productOrderCtrl.translations['antibody.pdp.commerceCard.promotion.promocode']}}: {{promo.promoCode}} {{promo.promoTitle}} {{promo.promoDescription}}. {{$productOrderCtrl.translations['antibody.pdp.commerceCard.promotion.learnmore']}}

          说明书
          证书
          实验方案
          问题与答案
          技术支持
          说明书
          证书
          实验方案
          问题与答案
          技术支持
          说明书
          证书
          实验方案
          问题与答案
          技术支持

          Cite CD34 Monoclonal Antibody (4H11), eFluor™ 450, eBioscience™

          Additional Information:
          {{banner.description}}
          {{$ctrl.isSkuNotesCollapsed ? 'View more' : 'View less'}}
          • 抗体检测数据 (1)
          • 已发表图片 (59)
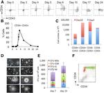
          CD34 Antibody in Flow Cytometry (Flow)
          Group 53 Created with Sketch.
          CD34 Antibody in Flow Cytometry (Flow)
          Group 53 Created with Sketch.

          图: 1 / 60

          {{ $ctrl.currentElement.advancedVerification.fullName }}
          {{ $ctrl.currentElement.advancedVerification.text }}

          CD34 Antibody (48-0349-42) in Flow

          Staining of normal human peripheral blood cells with Anti-Human CD45 APC (Product # 17-0459-42) and Mouse IgG1 K Isotype Control eFluor® 450 (Product # 48-4714-82) (left) or Anti-Human CD34 eFluor® 450 (right). Cells in the lymphocyte gate were used for analysis. {{ $ctrl.currentElement.advancedVerification.fullName }} 验证信息 View more
          已发表图片由___提供 benchsci-logo
          PMID: {{$ctrl.currentElement.benchSciPubmedId}}
          查看产品

          {{$ctrl.videoDesc}}

          {{$ctrl.videoLongDesc}}

          CD34 Antibody in Flow Cytometry (Flow)
          CD34 Antibody in Immunocytochemistry (ICC/IF)
          CD34 Antibody in Flow Cytometry (Flow)
          CD34 Antibody in Flow Cytometry (Flow)
          CD34 Antibody in Flow Cytometry (Flow)
          CD34 Antibody in Flow Cytometry (Flow)
          CD34 Antibody in Flow Cytometry (Flow)
          CD34 Antibody in Flow Cytometry (Flow)
          CD34 Antibody in Flow Cytometry (Flow)
          CD34 Antibody in Flow Cytometry (Flow)
          CD34 Antibody in Flow Cytometry (Flow)
          CD34 Antibody in Flow Cytometry (Flow)
          CD34 Antibody in Flow Cytometry (Flow)
          CD34 Antibody in Flow Cytometry (Flow)
          CD34 Antibody in Flow Cytometry (Flow)
          CD34 Antibody in Flow Cytometry (Flow)
          CD34 Antibody in Flow Cytometry (Flow)
          CD34 Antibody in Flow Cytometry (Flow)
          CD34 Antibody in Flow Cytometry (Flow)
          CD34 Antibody in Flow Cytometry (Flow)
          CD34 Antibody in Flow Cytometry (Flow)
          CD34 Antibody in Flow Cytometry (Flow)
          CD34 Antibody in Flow Cytometry (Flow)
          CD34 Antibody in Flow Cytometry (Flow)
          CD34 Antibody in Flow Cytometry (Flow)
          CD34 Antibody in Flow Cytometry (Flow)
          CD34 Antibody in Flow Cytometry (Flow)
          CD34 Antibody in Flow Cytometry (Flow)
          CD34 Antibody in Flow Cytometry (Flow)
          CD34 Antibody in Flow Cytometry (Flow)
          CD34 Antibody in Flow Cytometry (Flow)
          CD34 Antibody in Flow Cytometry (Flow)
          CD34 Antibody in Flow Cytometry (Flow)
          CD34 Antibody in Flow Cytometry (Flow)
          CD34 Antibody in Flow Cytometry (Flow)
          CD34 Antibody in Flow Cytometry (Flow)
          CD34 Antibody in Flow Cytometry (Flow)
          CD34 Antibody in Flow Cytometry (Flow)
          CD34 Antibody in Flow Cytometry (Flow)
          CD34 Antibody in Flow Cytometry (Flow)
          CD34 Antibody in Flow Cytometry (Flow)
          CD34 Antibody in Flow Cytometry (Flow)
          CD34 Antibody in Flow Cytometry (Flow)
          CD34 Antibody in Flow Cytometry (Flow)
          CD34 Antibody in Flow Cytometry (Flow)
          CD34 Antibody in Flow Cytometry (Flow)
          CD34 Antibody in Flow Cytometry (Flow)
          CD34 Antibody in Flow Cytometry (Flow)
          CD34 Antibody in Flow Cytometry (Flow)
          CD34 Antibody in Flow Cytometry (Flow)
          CD34 Antibody in Flow Cytometry (Flow)
          CD34 Antibody in Flow Cytometry (Flow)
          CD34 Antibody in Flow Cytometry (Flow)
          CD34 Antibody in Flow Cytometry (Flow)
          CD34 Antibody in Flow Cytometry (Flow)
          CD34 Antibody in Flow Cytometry (Flow)
          CD34 Antibody in Flow Cytometry (Flow)
          CD34 Antibody in Flow Cytometry (Flow)
          CD34 Antibody in Flow Cytometry (Flow)
          CD34 Antibody in Flow Cytometry (Flow)

          产品信息

          48-0349-42

          应用
          建议稀释比
          已发表文章

          免疫细胞化学 (ICC/IF)

          -
          查看2篇已发表文章 2篇已发表文章

          流式细胞分析 (Flow)

          5 µL (1 µg)/test
          查看54篇已发表文章 54篇已发表文章

          其他PubMed (Misc)

          -
          查看2篇已发表文章 2篇已发表文章
          产品规格

          种属反应

          Human

          已发表种属

          Human

          宿主/亚型

          Mouse / IgG1, kappa

          推荐的同型对照

          Mouse IgG1 kappa Isotype Control (P3.6.2.8.1), eFluor™ 450, eBioscience™

          分类

          Monoclonal

          类型

          Antibody

          克隆号

          4H11

          偶联物

          eFluor™ 450 eFluor™ 450 eFluor™ 450
          • Unconjugated
          • Alexa Fluor 700 
          • APC 
          • APC-eFluor 780
          • Biotin 
          • FITC
          • PE 
          • PE-Cyanine5
          • PE-Cyanine7
          • PE-eFluor 610
          • PerCP-eFluor 710
          • Super Bright 600
          • Super Bright 645
          • Request custom conjugation

          激发/发射光谱

          405/445 nm 查看光谱 spectra

          形式

          Liquid

          浓度

          5 µL/Test

          纯化类型

          Affinity chromatography

          保存液

          PBS, pH 7.2, with BSA

          内含物

          0.09% sodium azide

          保存条件

          4°C, store in dark, DO NOT FREEZE!

          运输条件

          Ambient (domestic); Wet ice (international)

          RRID

          AB_10733282

          产品详细信息

          Description: The 4H11 monoclonal antibody reacts with human CD34, also known as mucosialin. CD34 belongs to a protein family which also includes endoglycan and podocalyxin. Members of this family are single pass transmembrane proteins with a heavily glycosylated extracellular and N-terminal mucin domain. CD34 was first identified as an antigen expressed on hematopoietic progenitors, and has since been extensively used as a marker to isolate cells capable of hematopoietic cell engraftment. In spite of this, the function of CD34 remains unresolved. In addition to expression on hematopoietic progenitors, CD34 is expressed on some populations of mesenchymal stem cells, tumor cell lines, and by vascular endothelia in the adult. Epitopes of CD34 have been assigned to three classes (class I, II or III) based on their differential sensitivity to enzymatic cleavage by neuraminidase, chymopapain, or O-glycoprotease. According to this analysis, the 4H11 antibody belongs to class III, indicating that it reacts with a protein epitope.

          Applications Reported: This 4H11 (APG) antibody has been reported for use in flow cytometric analysis.

          Applications Tested: This 4H11 (APG) antibody has been pre-titrated and tested by flow cytometric analysis of normal human peripheral blood cells. This can be used at 5 µL (1 µg) per test. A test is defined as the amount (µg) of antibody that will stain a cell sample in a final volume of 100 µL. Cell number should be determined empirically but can range from 10^5 to 10^8 cells/test.

          eFluor® 450 is an alternative to Pacific Blue®. eFluor® 450 emits at 445 nm and is excited with the Violet laser (405 nm). Please make sure that your instrument is capable of detecting this fluorochome.

          Excitation: 405 nm; Emission: 445 nm; Laser: Violet Laser.

          Filtration: 0.2 µm post-manufacturing filtered.

          靶标信息

          CD34 is a highly glycosylated monomeric with a molecular weight range of 111-115 kDa surface protein that is present on many stem cell populations. CD34 is a stem cell marker although its expression on human hematopoietic stem cells is reversible. CD34 may serve as a surface receptor that undergoes receptor-mediated endocytosis and regulates adhesion, differentiation and proliferation of hematopoietic stem cells and other progenitors. CD34 expression is likely to represent a specific state of hematopoietic development that may have altered adhering properties with expanding and differentiating capabilities in both in vitro and in vivo conditions. CD34 is possibly an adhesion molecule with a putative role for mediating the attachment of stem cells to the bone marrow extracellular matrix or directly to stromal cells. Further, CD34 could act as a scaffold for the attachment of lineage specific glycans, allowing stem cells to bind to lectins expressed by stromal cells or other marrow components. CD34 is thought to have a role in presenting carbohydrate ligands to selectins. The intracellular chain of the CD34 antigen is a site of phosphorylation by activated protein kinase C suggesting a putative role in signal transduction. Diseases associated with CD34 dysfunction include dermatofibrosarcoma and neurofibroma.

          仅用于科研。不用于诊断过程。未经明确授权不得转售。

          How to use the Panel Builder

          Watch the video to learn how to use the Invitrogen Flow Cytometry Panel Builder to build your next flow cytometry panel in 5 easy steps.

          生物信息学

          蛋白别名: CD34; CD34 antigen; Hematopoietic progenitor cell antigen CD34; Mucosialin; RP11-328D5.2

          查看更多 收起

          基因别名: CD34

          查看更多 收起

          UniProt ID: (Human) P28906

          查看更多 收起

          Entrez Gene ID: (Human) 947

          查看更多 收起

          功能
          transcription factor binding carbohydrate binding sulfate binding cell adhesion molecule
          参与通路
          tissue homeostasis endothelial cell proliferation glomerular filtration endothelium development cell-matrix adhesion signal transduction regulation of blood pressure cell proliferation positive regulation of gene expression negative regulation of gene expression single organismal cell-cell adhesion hemopoiesis negative regulation of blood coagulation negative regulation of tumor necrosis factor production positive regulation of interleukin-10 production mesangial cell-matrix adhesion paracrine signaling positive regulation of odontogenesis negative regulation of nitric oxide biosynthetic process positive regulation of angiogenesis cell motility regulation of immune response leukocyte migration transdifferentiation vascular wound healing hematopoietic stem cell proliferation positive regulation of transforming growth factor beta production positive regulation of granulocyte colony-stimulating factor production extracellular exosome assembly glomerular endothelium development stem cell proliferation metanephric glomerular mesangial cell differentiation negative regulation of cellular response to heat negative regulation of cellular response to hypoxia negative regulation of interleukin-2 secretion positive regulation of glial cell-derived neurotrophic factor secretion negative regulation of neuron death positive regulation of vasculogenesis
          It has to be done as per old AB suggested Products section.
          guarantee_icon

          性能保障

          只要您发现Invitrogen抗体在实验中的表现与网站或说明书的所述内容不符,您即可享受免费退换货服务。*

          了解更多
          help_icon

          随时为您服务

          获取常见问题的专家解答,或者直接联系我们的技术专家,咨询应用、设备、常规产品使用问题。

          联系技术支持
          订购 Plus Icon Minus Icon
          • 订单状态查询
          • 订单支持
          • 货号直购
          • 现货供应中心
          • 电子采购
          支持 Plus Icon Minus Icon
          • 帮助&支持
          • 联系我们 - 400 820 8982
          • 技术支持中心
          • 查找文件&证书
          • 报告网站问题
          资源 Plus Icon Minus Icon
          • 学习中心
          • 促销
          • 活动&研讨会
          • 社交媒体
          关于赛默飞 Plus Icon Minus Icon
          • 关于我们
          • 招聘 招聘
          • 投资者关系 投资者关系
          • 新闻 新闻
          • 社会责任 社会责任
          • 商标
          • 政策和通知
          品牌 Plus Icon Minus Icon
          • Thermo Scientific
          • Applied Biosystems
          • Invitrogen
          • Gibco
          • Ion Torrent
          • Patheon
          • PPD
          • 服务条款
          • 隐私政策
          • 定价和运输保险政策
          © 2006-2026 Thermo Fisher Scientific Inc. All rights reserved. All trademarks are the property of Thermo Fisher Scientific and its subsidiaries unless otherwise specified.
          China flag icon
          China
          本网站销售的所有产品均不得用于人类或动物之临床诊断或治疗,仅可用于工业或者科研等非医疗目的。
             电子营业执照 | 经营证照公示 | ICP备案号:沪ICP备11003924号 | 沪公网安备 31011502006935号

          Your items have has been added!


          Host server : magellan-search-green-659f68c6f4-mvcqg:80/100.66.75.199:80.
          git-commit: 208ebf2ce40f07c29af7b8d1bec64c518c8c0cf8
          git-url: https://github.com/thermofisher/magellan-search
          git-branch: release/2.43.0-2026.01.05-1.0