Hamburger Menu Button
Thermo Fisher Scientific Logo
登录
没有账号?建立账号 注册
  • 产品
    • 抗体
    • 引物合成
    • GeneArt Gene Synthesis Instant Designer
    • TaqMan Assay and Array Search
    • PCR 设备和耗材
    • 色谱柱和纯化柱
    • 实验室离心机
    • 分子生物学试剂和试剂盒
    • 实验室塑料耗材及用品
    • 查看所有产品分类
  • 应用和技术
    • 色谱
    • 细胞转染和培养
    • 实时荧光定量PCR
    • 质谱
    • 实验室塑料耗材及用品
    • 电子显微镜
    • 蛋白质生物学
    • PCR
    • RNAi
    • 环境
    • 查看所有应用和技术
  • 服务
    • 定制服务
    • 企业级实验室信息化服务
    • 金融&租赁服务
    • 仪器服务
    • OEM和商业供应
    • 培训服务
    • 360° CDMO 和 CRO 服务
    • CDMO 服务
    • 临床试验 CRO 服务
    • Unity Lab Services
    • 查看所有帮助和支持
  • 帮助和支持
    • 学习中心
    • 联系我们
    • 更改国家或地区
    • 查看所有帮助和支持
  • 热门产品
    • TaqMan Real-Time PCR Assays
      TaqMan 实时荧光定量 PCR 试剂盒
    • Antibodies
      抗体
    • Oligos, Primers & Probes
      寡核苷酸、引物、探针
    • GeneArt Gene Synthesis
      GeneArt 基因合成
    • Cell Culture Plastics
      细胞培养耗材
  • Who We Serve
    • 抗体治疗解决方案
    • 细胞与基因治疗解决方案
    • 学术科研
    • 工业与应用
  • 联系我们
  • 货号直购
  • 订单查询
  • 查找文件&证书
Thermo Fisher Scientific Logo

Search

搜索全部或下列指定分类
Search button
          • 联系我们
          • 货号直购
          • 登录
            登录
            没有账号?建立账号 注册
            • 我的账号
            • 订单
            • 会员中心
            • 账单及发票查询
            • 定制产品及项目
          • Primary Antibodies ›
          • CD36 Antibodies

          Invitrogen

          CD36 Polyclonal Antibody, HRP

          1个已发表图片
          1 篇参考文献
          查看其他72个CD36抗体

          {{$productOrderCtrl.translations['antibody.pdp.commerceCard.promotion.promotions']}}

          {{$productOrderCtrl.translations['antibody.pdp.commerceCard.promotion.viewpromo']}}

          {{$productOrderCtrl.translations['antibody.pdp.commerceCard.promotion.promocode']}}: {{promo.promoCode}} {{promo.promoTitle}} {{promo.promoDescription}}. {{$productOrderCtrl.translations['antibody.pdp.commerceCard.promotion.learnmore']}}

          说明书
          证书
          实验方案
          问题与答案
          技术支持
          说明书
          证书
          实验方案
          问题与答案
          技术支持
          说明书
          证书
          实验方案
          问题与答案
          技术支持

          Cite CD36 Polyclonal Antibody, HRP

          Additional Information:
          {{banner.description}}
          {{$ctrl.isSkuNotesCollapsed ? 'View more' : 'View less'}}
          • 已发表图片 (1)
          CD36 Antibody in Western Blot (WB)
          Group 53 Created with Sketch.
          CD36 Antibody in Western Blot (WB)
          Group 53 Created with Sketch.

          图: 1 / 1

          {{ $ctrl.currentElement.advancedVerification.fullName }}
          {{ $ctrl.currentElement.advancedVerification.text }}

          CD36 Antibody (PA5-33291) in WB

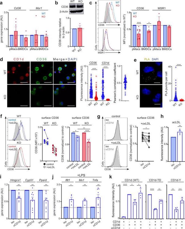
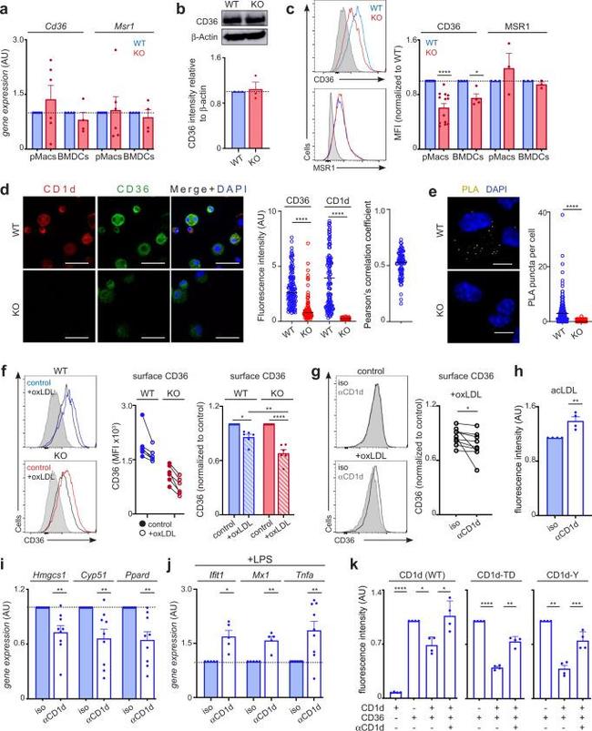
          Nature communications 2022 - Fig. 6 CD1d regulates CD36 internalization and lipid uptake. a qPCR expression data of Cd36 and Msr1 in WT and CD1d-KO cells ( n = 4-6). b Western-blots and quantification for CD36 and beta-actin in WT and CD1d-KO BMDCs ( n = 3). c Flow cytometry images and quantification of Mean fluorescence intensity (MFI) for CD36 and MSR1 in WT and CD1d-KO cells ( n = 3-13). * p < 0.05, *** p < 0.001, one-sample t -test... View More {{ $ctrl.currentElement.advancedVerification.fullName }} 验证信息 View more
          已发表图片由___提供 benchsci-logo
          PMID: {{$ctrl.currentElement.benchSciPubmedId}}
          查看产品

          {{$ctrl.videoDesc}}

          {{$ctrl.videoLongDesc}}

          CD36 Antibody in Western Blot (WB)
          CD36 Polyclonal Antibody, HRP

          产品信息

          PA5-33291

          应用
          建议稀释比
          已发表文章

          免疫印迹 (WB)

          1:500-1:2,000
          查看1篇已发表文章 1篇已发表文章

          免疫组化(石蜡) (IHC (P))

          Assay-Dependent
          -

          免疫组化(冰冻) (IHC (F))

          Assay-Dependent
          -

          免疫细胞化学 (ICC/IF)

          Assay-dependent
          -
          产品规格

          种属反应

          Avian, Bovine, Human, Mouse, Non-human primate, Pig, Rabbit, Rat

          已发表种属

          Mouse

          宿主/亚型

          Rabbit / IgG

          分类

          Polyclonal

          类型

          Antibody

          抗原

          Synthetic peptide mapping to a region of human CD36 between residues 100-200.
          3D表位/免疫原

          偶联物

          HRP HRP HRP

          形式

          Liquid

          浓度

          0.78 mg/mL

          规格

          78 µg

          纯化类型

          Antigen affinity chromatography

          保存液

          PBS

          内含物

          no preservative

          保存条件

          4°C, store in dark

          运输条件

          Ambient (domestic); Wet ice (international)

          RRID

          AB_2550675

          产品详细信息

          Western blot shows a band at approx.

          75-80 kDa.

          The difference in theoretical MW and actual MW as seen in Western blot is most likely due to the heavy glycosylation and palmitoylation of this protein.Suggested positive control: antigen standard for CD36 (transient overexpression lysate).

          靶标信息

          CD36, also known as scavenger receptor class B member 3, is a protein that is expressed on the surface of various cell types, including macrophages, platelets, and adipocytes. It plays a role in lipid metabolism, inflammation, and atherosclerosis, and is involved in the recognition and uptake of various ligands such as oxidized low-density lipoproteins, long-chain fatty acids, and apoptotic cells. CD36 is also implicated in the pathogenesis of malaria. The protein encoded by this gene serves as a receptor for thrombospondin in platelets and various cell lines, and is the fourth major glycoprotein of the platelet surface. It binds to collagen, thrombospondin, anionic phospholipids, and oxidized LDL, and directly mediates cytoadherence of Plasmodium falciparum parasitized erythrocytes. Mutations in this gene cause platelet glycoprotein deficiency. Multiple alternatively spliced transcript variants have been found for this gene. Diseases associated with CD36 include Platelet Glycoprotein IV Deficiency and Coronary Heart Disease 7.

          仅用于科研。不用于诊断过程。未经明确授权不得转售。

          生物信息学

          蛋白别名: 85 kda protein; 88 kda cell surface glycoprotein; adipocyte membrane protein; CD36; CD36 antigen; CD36 antigen (collagen type I receptor, thrombospondin receptor); CD36 molecule (CD36 blood group) transcript; CD36 molecule (thrombospondin receptor); CD36 molecule (thrombospondin receptor) isoform CD36_1; CD36 molecule (thrombospondin receptor) isoform CD36_2; CD36 molecule (thrombospondin receptor) isoform CD36_3; cluster determinant 36; collagen type I receptor thrombospondin receptor; collagen type I receptor, thrombospondin receptor; collagen type I receptor; thrombospondin receptor; FAT; FAT/CD36; Fatty acid translocase; fatty acid translocase/CD36; fatty acid transport protein; glycoprotein GPIIIb/GPIV; Glycoprotein IIIb; GPIIIB; GPIV; Leukocyte differentiation antigen CD36; PAS IV; PAS-4; PAS-4 protein; Platelet collagen receptor; Platelet glycoprotein 4; Platelet glycoprotein IV; scavenger receptor class B, member 3; SR-B3; Thrombospondin receptor; unnamed protein product

          查看更多 收起

          基因别名: BDPLT10; CD36; CHDS7; FAT; GP3B; GP4; GPIIIB; GPIV; PAS-4; PAS4; PASIV; SCARB3

          查看更多 收起

          UniProt ID: (Bovine) P26201, (Human) P16671, (Mouse) Q08857

          查看更多 收起

          Entrez Gene ID: (Bovine) 281052, (Pig) 733702, (Human) 948, (Rabbit) 100008825, (Rat) 29184, (Mouse) 12491

          查看更多 收起

          功能
          beta-amyloid binding low-density lipoprotein receptor activity scavenger receptor activity long-chain fatty acid transporter activity protein binding high-density lipoprotein particle binding lipid binding short-chain fatty acid uptake transporter activity low-density lipoprotein particle binding Toll-like receptor binding cargo receptor activity macromolecular complex binding transforming growth factor beta binding thrombospondin receptor activity lipoteichoic acid receptor activity lipoprotein particle binding oxidised low-density lipoprotein particle receptor activity oleate transmembrane transporter activity oleic acid binding membrane trafficking regulatory protein
          参与通路
          immune response cell adhesion cell surface receptor signaling pathway positive regulation of cytosolic calcium ion concentration intestinal cholesterol absorption receptor internalization interleukin-1 beta production response to lipid triglyceride transport long-chain fatty acid import intestinal absorption sensory perception of taste positive regulation of ERK1 and ERK2 cascade cholesterol import response to fatty acid response to linoleic acid cellular response to low-density lipoprotein particle stimulus cellular response to diacyl bacterial lipopeptide energy homeostasis positive regulation of NLRP3 inflammasome complex assembly amyloid fibril formation negative regulation of transcription from RNA polymerase II promoter MAPK cascade positive regulation of cell-matrix adhesion production of molecular mediator involved in inflammatory response lipid metabolic process fatty acid metabolic process lipid transport receptor-mediated endocytosis phagocytosis, recognition phagocytosis, engulfment blood coagulation response to bacterium positive regulation of gene expression negative regulation of gene expression positive regulation of macrophage derived foam cell differentiation positive regulation of cholesterol storage fatty acid transport long-chain fatty acid transport plasma membrane long-chain fatty acid transport short-chain fatty acid transport negative regulation of angiogenesis lipid storage cGMP-mediated signaling positive regulation of blood coagulation cholesterol transport regulation of lipopolysaccharide-mediated signaling pathway positive regulation of interleukin-1 beta production positive regulation of interleukin-12 production positive regulation of interleukin-6 production positive regulation of tumor necrosis factor production regulation of toll-like receptor signaling pathway plasma lipoprotein particle clearance low-density lipoprotein particle clearance cellular response to oxidative stress response to stilbenoid nitric oxide-cGMP-mediated signaling pathway negative regulation of protein import into nucleus lipoprotein transport positive regulation of I-kappaB kinase/NF-kappaB signaling regulation of protein complex assembly apoptotic cell clearance positive regulation of MAPK cascade positive regulation of nitric oxide biosynthetic process positive regulation of angiogenesis defense response to Gram-positive bacterium low-density lipoprotein particle mediated signaling positive regulation of phagocytosis, engulfment positive regulation of macrophage cytokine production cellular response to bacterial lipopeptide cellular response to lipopolysaccharide cellular response to lipoteichoic acid cellular response to hydroperoxide regulation of action potential positive regulation of cold-induced thermogenesis cellular response to oxidised low-density lipoprotein particle stimulus oxidised low-density lipoprotein particle clearance amyloid-beta clearance by cellular catabolic process positive regulation of protein localization to plasma membrane positive regulation of reactive oxygen species biosynthetic process cellular response to beta-amyloid lipid transport across blood brain barrier regulation of removal of superoxide radicals positive regulation of blood microparticle formation positive regulation of reactive oxygen species metabolic process long-chain fatty acid metabolic process pattern recognition receptor signaling pathway negative regulation of systemic arterial blood pressure triglyceride metabolic process signal transduction nitric oxide mediated signal transduction response to nutrient response to mechanical stimulus response to activity fatty acid oxidation response to estradiol cellular response to insulin stimulus response to drug negative regulation of transcription factor import into nucleus negative regulation of growth of symbiont in host digestive tract development positive regulation of cytokine secretion positive regulation of peptidyl-tyrosine phosphorylation response to growth hormone transport regulation of transcription from RNA polymerase II promoter in response to oxidative stress
          It has to be done as per old AB suggested Products section.

          Disclaimer

          Close

          Clicking the images or links will redirect you to a website hosted by BenchSci that provides third-party scientific content. Neither the content nor the BenchSci technology and processes for selection have been evaluated by us; we are providing them as-is and without warranty of any kind, including for use or application of the Thermo Fisher Scientific products presented.

          guarantee_icon

          性能保障

          只要您发现Invitrogen抗体在实验中的表现与网站或说明书的所述内容不符,您即可享受免费退换货服务。*

          了解更多
          help_icon

          随时为您服务

          获取常见问题的专家解答,或者直接联系我们的技术专家,咨询应用、设备、常规产品使用问题。

          联系技术支持
          订购 Plus Icon Minus Icon
          • 订单状态查询
          • 订单支持
          • 货号直购
          • 现货供应中心
          • 电子采购
          支持 Plus Icon Minus Icon
          • 帮助&支持
          • 联系我们 - 400 820 8982
          • 技术支持中心
          • 查找文件&证书
          • 报告网站问题
          资源 Plus Icon Minus Icon
          • 学习中心
          • 促销
          • 活动&研讨会
          • 社交媒体
          关于赛默飞 Plus Icon Minus Icon
          • 关于我们
          • 招聘 招聘
          • 投资者关系 投资者关系
          • 新闻 新闻
          • 社会责任 社会责任
          • 商标
          • 政策和通知
          品牌 Plus Icon Minus Icon
          • Thermo Scientific
          • Applied Biosystems
          • Invitrogen
          • Gibco
          • Ion Torrent
          • Unity Lab Services
          • Patheon
          • PPD
          • 服务条款
          • 隐私政策
          • 定价和运输保险政策
          © 2006-2026 Thermo Fisher Scientific Inc. All rights reserved. All trademarks are the property of Thermo Fisher Scientific and its subsidiaries unless otherwise specified.
          China flag icon
          China
          本网站销售的所有产品均不得用于人类或动物之临床诊断或治疗,仅可用于工业或者科研等非医疗目的。
             电子营业执照 | 经营证照公示 | ICP备案号:沪ICP备11003924号 | 沪公网安备 31011502006935号

          Your items have has been added!


          Host server : magellan-search-green-6479c7f679-k9lz7:80/100.66.74.142:80.
          git-commit: b70c0dceb888abc3b0dcebb5bc3a5b8753e7e816
          git-url: https://github.com/thermofisher/magellan-search
          git-branch: release/2.50.0-Offline