Hamburger Menu Button
Thermo Fisher Scientific Logo
登录
没有账号?建立账号 注册
  • 产品
    • 抗体
    • 引物合成
    • GeneArt Gene Synthesis Instant Designer
    • TaqMan Assay and Array Search
    • PCR 设备和耗材
    • 色谱柱和纯化柱
    • 实验室离心机
    • 分子生物学试剂和试剂盒
    • 实验室塑料耗材及用品
    • 查看所有产品分类
  • 应用和技术
    • 色谱
    • 细胞转染和培养
    • 实时荧光定量PCR
    • 质谱
    • 实验室塑料耗材及用品
    • 电子显微镜
    • 蛋白质生物学
    • PCR
    • RNAi
    • 环境
    • 查看所有应用和技术
  • 服务
    • 定制服务
    • 企业级实验室信息化服务
    • 金融&租赁服务
    • 仪器服务
    • OEM和商业供应
    • 培训服务
    • 360° CDMO 和 CRO 服务
    • CDMO 服务
    • 临床试验 CRO 服务
    • Unity Lab Services
    • 查看所有帮助和支持
  • 帮助和支持
    • 学习中心
    • 联系我们
    • 更改国家或地区
    • 查看所有帮助和支持
  • 热门产品
    • TaqMan Real-Time PCR Assays
      TaqMan 实时荧光定量 PCR 试剂盒
    • Antibodies
      抗体
    • Oligos, Primers & Probes
      寡核苷酸、引物、探针
    • GeneArt Gene Synthesis
      GeneArt 基因合成
    • Cell Culture Plastics
      细胞培养耗材
  • Who We Serve
    • 抗体治疗解决方案
    • 细胞与基因治疗解决方案
    • 学术科研
    • 工业与应用
  • 联系我们
  • 货号直购
  • 订单查询
  • 查找文件&证书
Thermo Fisher Scientific Logo

Search

搜索全部或下列指定分类
Search button
          • 联系我们
          • 货号直购
          • 登录
            登录
            没有账号?建立账号 注册
            • 我的账号
            • 订单
            • 会员中心
            • 账单及发票查询
            • 定制产品及项目
          • Primary Antibodies ›
          • Dectin 1 (Clec7a) Antibodies

          Invitrogen

          CD369 (Clec7a, Dectin-1) Monoclonal Antibody (15E2), Functional Grade, eBioscience™

          6个已发表图片
          7 篇参考文献
          查看其他29个Dectin 1 (Clec7a)抗体

          {{$productOrderCtrl.translations['antibody.pdp.commerceCard.promotion.promotions']}}

          {{$productOrderCtrl.translations['antibody.pdp.commerceCard.promotion.viewpromo']}}

          {{$productOrderCtrl.translations['antibody.pdp.commerceCard.promotion.promocode']}}: {{promo.promoCode}} {{promo.promoTitle}} {{promo.promoDescription}}. {{$productOrderCtrl.translations['antibody.pdp.commerceCard.promotion.learnmore']}}

          说明书
          证书
          实验方案
          问题与答案
          技术支持
          说明书
          证书
          实验方案
          问题与答案
          技术支持
          说明书
          证书
          实验方案
          问题与答案
          技术支持

          Cite CD369 (Clec7a, Dectin-1) Monoclonal Antibody (15E2), Functional Grade, eBioscience™

          Additional Information:
          {{banner.description}}
          {{$ctrl.isSkuNotesCollapsed ? 'View more' : 'View less'}}
          • 已发表图片 (6)
          CD369 (Clec7a, Dectin-1) Antibody in Western Blot (WB)
          Group 53 Created with Sketch.
          CD369 (Clec7a, Dectin-1) Antibody in Western Blot (WB)
          Group 53 Created with Sketch.

          图: 1 / 6

          {{ $ctrl.currentElement.advancedVerification.fullName }}
          {{ $ctrl.currentElement.advancedVerification.text }}

          CD369 (Clec7a, Dectin-1) Antibody (16-9856-82) in WB

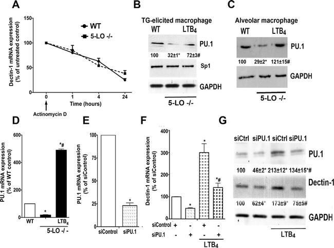
          Journal of immunology (Baltimore, Md. : 1950) 2012 - Published figure using CD369 (Clec7a, Dectin-1) monoclonal antibody (Product # 16-9856-82) in Western Blot {{ $ctrl.currentElement.advancedVerification.fullName }} 验证信息 View more
          已发表图片由___提供 benchsci-logo
          PMID: {{$ctrl.currentElement.benchSciPubmedId}}
          查看产品

          {{$ctrl.videoDesc}}

          {{$ctrl.videoLongDesc}}

          CD369 (Clec7a, Dectin-1) Antibody in Western Blot (WB)
          CD369 (Clec7a, Dectin-1) Antibody in Western Blot, Flow Cytometry (WB, Flow)
          CD369 (Clec7a, Dectin-1) Antibody in Flow Cytometry (Flow)
          CD369 (Clec7a, Dectin-1) Antibody in Flow Cytometry (Flow)
          CD369 (Clec7a, Dectin-1) Antibody in Flow Cytometry (Flow)
          CD369 (Clec7a, Dectin-1) Antibody in Flow Cytometry (Flow)

          产品信息

          16-9856-82

          应用
          建议稀释比
          已发表文章

          免疫印迹 (WB)

          -
          查看1篇已发表文章 1篇已发表文章

          流式细胞分析 (Flow)

          -
          查看6篇已发表文章 6篇已发表文章

          功能检测 (Functional)

          Assay-Dependent
          -
          产品规格

          种属反应

          Human, Non-human primate

          宿主/亚型

          Mouse / IgG2a, kappa

          推荐的同型对照

          Mouse IgG2a kappa Isotype Control (eBM2a), Functional Grade, eBioscience™

          分类

          Monoclonal

          类型

          Antibody

          克隆号

          15E2

          偶联物

          Functional Grade Functional Grade Functional Grade
          • eFluor 660
          • PE 
          • PerCP-eFluor 710
          • Request custom conjugation

          形式

          Liquid

          浓度

          1 mg/mL

          规格

          100 µg

          纯化类型

          Affinity chromatography

          保存液

          PBS, pH 7.2

          内含物

          no preservative

          保存条件

          4°C

          运输条件

          Ambient (domestic); Wet ice (international)

          RRID

          AB_2573129

          产品详细信息

          Description: This 15E2 monoclonal antibody reacts with human and non-human primate CD369, which is also known as the Dectin-1 or beta-glucan receptor or CLEC7A. CD369 is expressed predominantly on monocytes, macrophages, and dendritic cells. Moreover, this receptor can also be detected on neutrophils and lymphocytes, as well as induced by cytokines such as IL-4 or LPS. In humans, CD369 exists as two isoforms that arise due to alternative splicing. CD369 binds beta-1,3-glucan and plays an important role in activating signal transduction involved in the innate immune response to fungal and mycobacterial infections. Studies have also shown the involvement of CD369 in dendritic cell activation.

          The 15E2 monoclonal antibody has been reported to recognize both isoforms of CD369 and activate dendritic cells. It does not crossreact to mouse CD369.

          Applications Reported: The 15E2 antibody has been reported to activate dendritic cells.

          Applications Tested: This 15E2 antibody has been tested by flow cytometric analysis of normal human peripheral blood cells. This can be used at less than or equal to 1 µg per test. A test is defined as the amount (µg) of antibody that will stain a cell sample in a final volume of 100 µL. Cell number should be determined empirically but can range from 10^5 to 10^8 cells/test. It is recommended that the antibody be carefully titrated for optimal performance in the assay of interest.

          Storage and handling: Use in a sterile environment.

          Filtration: 0.2 µm post-manufacturing filtered.

          Purity: Greater than 90%, as determined by SDS-PAGE.

          Endotoxin Level: Less than 0.001 ng/µg antibody, as determined by LAL assay.

          Aggregation: Less than 10%, as determined by HPLC.

          靶标信息

          CLEC7A, also known as dectin-1, is a member of the C-type lectin/C-type lectin-like domain (CTL/CTLD) superfamily and is predominantly expressed on myeloid cells. It is a small glycoprotein type II membrane receptor with an extracellular C-type lectin-like domain fold and a cytoplasmic domain with an immunoreceptor tyrosine-based activation motif (ITAM). CLEC7A functions as a pattern-recognition receptor that recognizes a variety of beta-1,3-linked and beta-1,6-linked glucans from fungi and plants, and in this way plays a role in innate immune response. Upon fungal exposure, CLEC7A activates Syk tyrosine kinase, triggering a massive oxidative burst through the formation of reactive oxygen species.

          仅用于科研。不用于诊断过程。未经明确授权不得转售。

          生物信息学

          蛋白别名: Beta-glucan receptor; C-type (calcium dependent, carbohydrate-recognition domain) lectin, superfamily member 12; C-type lectin BGRA; C-type lectin BGRB; C-type lectin BGRC; C-type lectin BGRD; C-type lectin BGRE; C-type lectin BGRF; C-type lectin BGRG; C-type lectin BGRH; C-type lectin domain family 7 member A; C-type lectin superfamily member 12; CD369; DC-associated C-type lectin 1; dectin-1; dectin-1 beta; dectin-1; C-type lectin receptor; Dendritic cell-associated C-type lectin 1; dendritic cell-associated C-type lectin-1; lectin-like receptor 1; unnamed protein product

          查看更多 收起

          基因别名: BGR; CANDF4; CD369; CLEC7A; CLECSF12; DECTIN1; SCARE2; UNQ539/PRO1082

          查看更多 收起

          UniProt ID: (Human) Q9BXN2

          查看更多 收起

          Entrez Gene ID: (Human) 64581

          查看更多 收起

          功能
          (1->3)-beta-D-glucan binding protein binding carbohydrate binding pattern recognition receptor activity MHC protein binding identical protein binding metal ion binding
          参与通路
          cell activation response to yeast detection of yeast stimulatory C-type lectin receptor signaling pathway immune system process positive regulation of cytokine production involved in immune response positive regulation of dendritic cell cytokine production cell surface pattern recognition receptor signaling pathway phagocytosis, recognition inflammatory response cell recognition positive regulation of cell proliferation carbohydrate mediated signaling positive regulation of gene expression detection of fungus positive regulation of cell migration positive regulation of protein complex assembly detection of molecule of fungal origin positive regulation of interferon-gamma production positive regulation of interleukin-1 beta production positive regulation of interleukin-10 production positive regulation of interleukin-12 production positive regulation of interleukin-2 production positive regulation of interleukin-23 production positive regulation of interleukin-6 production positive regulation of interleukin-8 production positive regulation of tumor necrosis factor production positive regulation of superoxide anion generation T cell activation defense response to protozoan regulation of I-kappaB kinase/NF-kappaB signaling positive regulation of I-kappaB kinase/NF-kappaB signaling positive regulation of MAPK cascade innate immune response leukocyte activation positive regulation of nitric oxide biosynthetic process positive regulation of phagocytosis positive regulation of calcium-mediated signaling positive regulation of lymphocyte activation positive regulation of respiratory burst antifungal innate immune response regulation of calcineurin-NFAT signaling cascade positive regulation of calcineurin-NFAT signaling cascade cellular response to molecule of fungal origin positive regulation of monocyte chemotactic protein-1 production positive regulation of wound healing apoptotic signaling pathway positive regulation of cytokine production involved in inflammatory response positive regulation of cell maturation positive regulation of T-helper 17 type immune response
          It has to be done as per old AB suggested Products section.

          Disclaimer

          Close

          Clicking the images or links will redirect you to a website hosted by BenchSci that provides third-party scientific content. Neither the content nor the BenchSci technology and processes for selection have been evaluated by us; we are providing them as-is and without warranty of any kind, including for use or application of the Thermo Fisher Scientific products presented.

          guarantee_icon

          性能保障

          只要您发现Invitrogen抗体在实验中的表现与网站或说明书的所述内容不符,您即可享受免费退换货服务。*

          了解更多
          help_icon

          随时为您服务

          获取常见问题的专家解答,或者直接联系我们的技术专家,咨询应用、设备、常规产品使用问题。

          联系技术支持
          订购 Plus Icon Minus Icon
          • 订单状态查询
          • 订单支持
          • 货号直购
          • 现货供应中心
          • 电子采购
          支持 Plus Icon Minus Icon
          • 帮助&支持
          • 联系我们 - 400 820 8982
          • 技术支持中心
          • 查找文件&证书
          • 报告网站问题
          资源 Plus Icon Minus Icon
          • 学习中心
          • 促销
          • 活动&研讨会
          • 社交媒体
          关于赛默飞 Plus Icon Minus Icon
          • 关于我们
          • 招聘 招聘
          • 投资者关系 投资者关系
          • 新闻 新闻
          • 社会责任 社会责任
          • 商标
          • 政策和通知
          品牌 Plus Icon Minus Icon
          • Thermo Scientific
          • Applied Biosystems
          • Invitrogen
          • Gibco
          • Ion Torrent
          • Unity Lab Services
          • Patheon
          • PPD
          • 服务条款
          • 隐私政策
          • 定价和运输保险政策
          © 2006-2026 Thermo Fisher Scientific Inc. All rights reserved. All trademarks are the property of Thermo Fisher Scientific and its subsidiaries unless otherwise specified.
          China flag icon
          China
          本网站销售的所有产品均不得用于人类或动物之临床诊断或治疗,仅可用于工业或者科研等非医疗目的。
             电子营业执照 | 经营证照公示 | ICP备案号:沪ICP备11003924号 | 沪公网安备 31011502006935号

          Your items have has been added!


          Host server : magellan-search-green-6479c7f679-jmhj8:80/100.66.74.142:80.
          git-commit: b70c0dceb888abc3b0dcebb5bc3a5b8753e7e816
          git-url: https://github.com/thermofisher/magellan-search
          git-branch: release/2.50.0-Offline