Hamburger Menu Button
Thermo Fisher Scientific Logo
登录
没有账号?建立账号 注册
  • 产品
    • 抗体
    • 引物合成
    • GeneArt Gene Synthesis Instant Designer
    • TaqMan Assay and Array Search
    • PCR 设备和耗材
    • 色谱柱和纯化柱
    • 实验室离心机
    • 分子生物学试剂和试剂盒
    • 实验室塑料耗材及用品
    • 查看所有产品分类
  • 应用和技术
    • 色谱
    • 细胞转染和培养
    • 实时荧光定量PCR
    • 质谱
    • 实验室塑料耗材及用品
    • 电子显微镜
    • 蛋白质生物学
    • PCR
    • RNAi
    • 环境
    • 查看所有应用和技术
  • 服务
    • 定制服务
    • 企业级实验室信息化服务
    • 金融&租赁服务
    • 仪器服务
    • OEM和商业供应
    • 培训服务
    • 360° CDMO 和 CRO 服务
    • CDMO 服务
    • 临床试验 CRO 服务
    • Unity Lab Services
    • 查看所有帮助和支持
  • 帮助和支持
    • 学习中心
    • 联系我们
    • 更改国家或地区
    • 查看所有帮助和支持
  • 热门产品
    • TaqMan Real-Time PCR Assays
      TaqMan 实时荧光定量 PCR 试剂盒
    • Antibodies
      抗体
    • Oligos, Primers & Probes
      寡核苷酸、引物、探针
    • GeneArt Gene Synthesis
      GeneArt 基因合成
    • Cell Culture Plastics
      细胞培养耗材
  • 联系我们
  • 货号直购
  • 订单查询
  • 查找文件&证书
Thermo Fisher Scientific Logo

Search

搜索全部或下列指定分类
Search button
          • 联系我们
          • 货号直购
          • 登录
            登录
            没有账号?建立账号 注册
            • 我的账号
            • 订单
            • 账单及发票查询
            • 定制产品及项目

          Disclaimer

          Clicking the images or links will redirect you to a website hosted by BenchSci that provides third-party scientific content. Neither the content nor the BenchSci technology and processes for selection have been evaluated by us; we are providing them as-is and without warranty of any kind, including for use or application of the Thermo Fisher Scientific products presented.

          • Primary Antibodies ›
          • CD3 Antibodies

          Invitrogen

          CD3e Monoclonal Antibody (145-2C11), PE, eBioscience™

          高级验证
          97个已发表图片
          259 篇参考文献
          查看其他444个CD3抗体

          {{$productOrderCtrl.translations['antibody.pdp.commerceCard.promotion.promotions']}}

          {{$productOrderCtrl.translations['antibody.pdp.commerceCard.promotion.viewpromo']}}

          {{$productOrderCtrl.translations['antibody.pdp.commerceCard.promotion.promocode']}}: {{promo.promoCode}} {{promo.promoTitle}} {{promo.promoDescription}}. {{$productOrderCtrl.translations['antibody.pdp.commerceCard.promotion.learnmore']}}

          说明书
          证书
          实验方案
          问题与答案
          技术支持
          说明书
          证书
          实验方案
          问题与答案
          技术支持
          说明书
          证书
          实验方案
          问题与答案
          技术支持

          Cite CD3e Monoclonal Antibody (145-2C11), PE, eBioscience™

          Additional Information:
          {{banner.description}}
          {{$ctrl.isSkuNotesCollapsed ? 'View more' : 'View less'}}
          • 抗体检测数据 (1)
          • 已发表图片 (97)
          • 高级验证 (1)
          CD3e Antibody in Flow Cytometry (Flow)
          Group 53 Created with Sketch.
          CD3e Antibody in Flow Cytometry (Flow)
          Group 53 Created with Sketch.

          图: 1 / 99

          {{ $ctrl.currentElement.advancedVerification.fullName }}
          {{ $ctrl.currentElement.advancedVerification.text }}

          CD3e Antibody (12-0031-82) in Flow

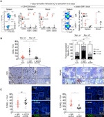
          Staining of C57Bl/6 splenocytes with 0.25 µg of Armenian Hamster IgG Isotype Control PE (Product # 12-4888-81) (blue histogram) or 0.25 µg of Anti-Mouse CD3e PE (purple histogram). Total viable cells were used for analysis. {{ $ctrl.currentElement.advancedVerification.fullName }} 验证信息 View more
          已发表图片由___提供 benchsci-logo
          PMID: {{$ctrl.currentElement.benchSciPubmedId}}
          查看产品

          {{$ctrl.videoDesc}}

          {{$ctrl.videoLongDesc}}

          CD3e Antibody in Flow Cytometry (Flow)
          CD3e Antibody in Flow Cytometry (Flow)
          CD3e Antibody in Flow Cytometry (Flow)
          CD3e Antibody in Flow Cytometry (Flow)
          CD3e Antibody in Flow Cytometry (Flow)
          CD3e Antibody in Flow Cytometry (Flow)
          CD3e Antibody in Flow Cytometry (Flow)
          CD3e Antibody in Flow Cytometry (Flow)
          CD3e Antibody in Flow Cytometry (Flow)
          CD3e Antibody in Flow Cytometry (Flow)
          CD3e Antibody in Flow Cytometry (Flow)
          CD3e Antibody in Flow Cytometry (Flow)
          CD3e Antibody in Flow Cytometry (Flow)
          CD3e Antibody in Flow Cytometry (Flow)
          CD3e Antibody in Flow Cytometry (Flow)
          CD3e Antibody in Flow Cytometry (Flow)
          CD3e Antibody in Flow Cytometry (Flow)
          CD3e Antibody in Flow Cytometry (Flow)
          CD3e Antibody in Flow Cytometry (Flow)
          CD3e Antibody in Flow Cytometry (Flow)
          CD3e Antibody in Flow Cytometry (Flow)
          CD3e Antibody in Flow Cytometry (Flow)
          CD3e Antibody in Flow Cytometry (Flow)
          CD3e Antibody in Flow Cytometry (Flow)
          CD3e Antibody in Flow Cytometry (Flow)
          CD3e Antibody in Flow Cytometry (Flow)
          CD3e Antibody in Flow Cytometry (Flow)
          CD3e Antibody in Flow Cytometry (Flow)
          CD3e Antibody in Flow Cytometry (Flow)
          CD3e Antibody in Flow Cytometry (Flow)
          CD3e Antibody in Flow Cytometry (Flow)
          CD3e Antibody in Flow Cytometry (Flow)
          CD3e Antibody in Flow Cytometry (Flow)
          CD3e Antibody in Flow Cytometry (Flow)
          CD3e Antibody in Flow Cytometry (Flow)
          CD3e Antibody in Flow Cytometry (Flow)
          CD3e Antibody in Flow Cytometry (Flow)
          CD3e Antibody in Flow Cytometry (Flow)
          CD3e Antibody in Flow Cytometry (Flow)
          CD3e Antibody in Flow Cytometry (Flow)
          CD3e Antibody in Flow Cytometry (Flow)
          CD3e Antibody in Flow Cytometry (Flow)
          CD3e Antibody in Flow Cytometry (Flow)
          CD3e Antibody in Flow Cytometry (Flow)
          CD3e Antibody in Flow Cytometry (Flow)
          CD3e Antibody in Flow Cytometry (Flow)
          CD3e Antibody in Flow Cytometry (Flow)
          CD3e Antibody in Flow Cytometry (Flow)
          CD3e Antibody in Flow Cytometry (Flow)
          CD3e Antibody in Flow Cytometry (Flow)
          CD3e Antibody in Flow Cytometry (Flow)
          CD3e Antibody in Flow Cytometry (Flow)
          CD3e Antibody in Flow Cytometry (Flow)
          CD3e Antibody in Flow Cytometry (Flow)
          CD3e Antibody in Flow Cytometry (Flow)
          CD3e Antibody in Flow Cytometry (Flow)
          CD3e Antibody in Flow Cytometry (Flow)
          CD3e Antibody in Flow Cytometry (Flow)
          CD3e Antibody in Flow Cytometry (Flow)
          CD3e Antibody in Flow Cytometry (Flow)
          CD3e Antibody in Flow Cytometry (Flow)
          CD3e Antibody in Flow Cytometry (Flow)
          CD3e Antibody in Flow Cytometry (Flow)
          CD3e Antibody in Flow Cytometry (Flow)
          CD3e Antibody in Flow Cytometry (Flow)
          CD3e Antibody in Flow Cytometry (Flow)
          CD3e Antibody in Flow Cytometry (Flow)
          CD3e Antibody in Flow Cytometry (Flow)
          CD3e Antibody in Flow Cytometry (Flow)
          CD3e Antibody in Flow Cytometry (Flow)
          CD3e Antibody in Flow Cytometry (Flow)
          CD3e Antibody in Flow Cytometry (Flow)
          CD3e Antibody in Flow Cytometry (Flow)
          CD3e Antibody in Flow Cytometry (Flow)
          CD3e Antibody in Flow Cytometry (Flow)
          CD3e Antibody in Flow Cytometry (Flow)
          CD3e Antibody in Flow Cytometry (Flow)
          CD3e Antibody in Flow Cytometry (Flow)
          CD3e Antibody in Flow Cytometry (Flow)
          CD3e Antibody in Flow Cytometry (Flow)
          CD3e Antibody in Flow Cytometry (Flow)
          CD3e Antibody in Flow Cytometry (Flow)
          CD3e Antibody in Flow Cytometry (Flow)
          CD3e Antibody in Flow Cytometry (Flow)
          CD3e Antibody in Flow Cytometry (Flow)
          CD3e Antibody in Flow Cytometry (Flow)
          CD3e Antibody in Flow Cytometry (Flow)
          CD3e Antibody in Flow Cytometry (Flow)
          CD3e Antibody in Flow Cytometry (Flow)
          CD3e Antibody in Flow Cytometry (Flow)
          CD3e Antibody in Flow Cytometry (Flow)
          CD3e Antibody in Flow Cytometry (Flow)
          CD3e Antibody in Flow Cytometry (Flow)
          CD3e Antibody in Flow Cytometry (Flow)
          CD3e Antibody in Flow Cytometry (Flow)
          CD3e Antibody in Flow Cytometry (Flow)
          CD3e Antibody in Flow Cytometry (Flow)
          CD3e Antibody in Flow Cytometry (Flow)
          CD3e Antibody

          产品信息

          12-0031-82

          应用
          建议稀释比
          已发表文章

          免疫组化(冰冻) (IHC (F))

          -
          查看3篇已发表文章 3篇已发表文章

          免疫细胞化学 (ICC/IF)

          -
          查看1篇已发表文章 1篇已发表文章

          流式细胞分析 (Flow)

          0.5 µg/test
          查看253篇已发表文章 253篇已发表文章

          功能检测 (Functional)

          -
          查看1篇已发表文章 1篇已发表文章

          其他PubMed (Misc)

          -
          查看1篇已发表文章 1篇已发表文章
          产品规格

          种属反应

          Mouse

          已发表种属

          Human, Mouse, Rat

          宿主/亚型

          Armenian hamster / IgG

          推荐的同型对照

          Armenian Hamster IgG Isotype Control (eBio299Arm), PE, eBioscience™

          分类

          Monoclonal

          类型

          Antibody

          克隆号

          145-2C11

          偶联物

          PE PE PE
          • Unconjugated
          • Alexa Fluor 488 
          • APC 
          • APC-eFluor 780
          • Biotin 
          • Brilliant UV 496
          • Brilliant UV 563
          • Brilliant UV 615
          • Brilliant UV 661
          • Brilliant UV 737
          • Brilliant Violet 421
          • Brilliant Violet 480
          • Brilliant Violet 605
          • Brilliant Violet 650
          • Brilliant Violet 711
          • Brilliant Violet 786
          • eFluor 450
          • FITC
          • Functional Grade
          • NovaFluor Blue 510
          • NovaFluor Blue 610-70S
          • NovaFluor Blue 660-120S
          • NovaFluor Red 685
          • NovaFluor Red 700
          • NovaFluor Red 710
          • NovaFluor Yellow 610
          • NovaFluor Yellow 660
          • NovaFluor Yellow 690
          • NovaFluor Yellow 700
          • NovaFluor Yellow 730
          • PE-Cyanine5
          • PE-Cyanine5.5
          • PE-Cyanine7
          • PE-eFluor 610
          • PerCP-Cyanine5.5
          • Super Bright 436
          • Super Bright 600
          • Super Bright 780
          • Request custom conjugation

          激发/发射光谱

          565/576 nm 查看光谱 spectra

          形式

          Liquid

          浓度

          0.2 mg/mL

          纯化类型

          Affinity chromatography

          保存液

          PBS, pH 7.2

          内含物

          0.09% sodium azide

          保存条件

          4°C, store in dark, DO NOT FREEZE!

          运输条件

          Ambient (domestic); Wet ice (international)

          RRID

          AB_465496

          产品详细信息

          Description: The 145-2C11 monoclonal antibody reacts with mouse CD3e, a 20 kDa subunit of the TCR complex. Along with the other CD3 subunits, gamma and delta, the epsilon chain is required for proper assembly, trafficking and surface expression of the TCR complex. CD3 is expressed by thymocytes in a developmentally regulated manner and by all mature T cells. Binding of 145-2C11 to TCR initiates the intracellular biochemical pathway resulting in cellular activation, proliferation, and apoptosis depending on specific conditions utilized. 145-2C11 is commonly used as a phenotypic marker for mouse T cells.

          Applications Reported: The 145-2C11 antibody has been reported for use in flow cytometric analysis.

          Applications Tested: The 145-2C11 antibody has been tested by flow cytometric analysis of mouse thymocytes and splenocytes. This can be used at less than or equal to 0.5 µg per test. A test is defined as the amount (µg) of antibody that will stain a cell sample in a final volume of 100 µL. Cell number should be determined empirically but can range from 10^5 to 10^8 cells/test. It is recommended that the antibody be carefully titrated for optimal performance in the assay of interest.

          Excitation: 488-561 nm; Emission: 578 nm; Laser: Blue Laser, Green Laser, Yellow-Green Laser.

          Filtration: 0.2 µm post-manufacturing filtered.

          靶标信息

          The CD3 complex, composed of gamma, delta, epsilon, and zeta subunits, is essential for the assembly, trafficking, and surface expression of the T cell receptor (TCR) complex. These subunits are structurally related members of the immunoglobulin superfamily and are encoded by closely linked genes on human chromosome 11. CD3 is expressed by thymocytes in a developmentally regulated manner and by all mature T cells, but not on B or NK cells. The CD3 subunits play a crucial role in transducing antigen-recognition signals into the cytoplasm of T cells. The cytoplasmic tails of CD3 subunits contain a double tyrosine-based motif that associates with cytoplasmic signal transduction molecules, mediating T cell activation through the TCR. Crosslinking of the TCR initiates intracellular biochemical pathways that result in cellular activation, proliferation, and potentially growth arrest and cell survival. CD3 is present on 68-82% of normal peripheral blood lymphocytes, 65-85% of thymocytes, and Purkinje cells in the cerebellum. Decreased percentages of T lymphocytes may be observed in some autoimmune diseases. Defects in the CD3 gene are associated with CD3 immunodeficiency, highlighting its importance in immune function and regulation.

          仅用于科研。不用于诊断过程。未经明确授权不得转售。

          How to use the Panel Builder

          Watch the video to learn how to use the Invitrogen Flow Cytometry Panel Builder to build your next flow cytometry panel in 5 easy steps.

          生物信息学

          蛋白别名: CD247; CD247 antigen; CD3 antigen, zeta polypeptide; CD3 TCR complex; CD3-zeta/eta; CD3d; CD3e; CD3g; FLJ18683; Leu-4; T cell antigen receptor complex epsilon subunit of T3; T-cell receptor T3 delta chain; T-cell receptor T3 eta chain; T-cell receptor T3 gamma chain; T-cell receptor T3 zeta chain; T-cell surface antigen T3/Leu-4 epsilon chain; T-cell surface glycoprotein CD3 delta chain; T-cell surface glycoprotein CD3 epsilon chain; T-cell surface glycoprotein CD3 gamma chain; T-cell surface glycoprotein CD3 zeta chain; T3/TCR complex

          查看更多 收起

          基因别名: 4930549J05Rik; A430104F18Rik; AI504783; AW552088; Cd247; CD3; Cd3-eta; Cd3-zeta; Cd3d; Cd3e; CD3epsilon; Cd3g; Cd3h; Cd3z; Cd3zeta; Ctg-3; Ctg3; T3d; T3e; T3g; T3z; Tcrk; Tcrz

          查看更多 收起

          UniProt ID: (Mouse) P24161, (Mouse) P04235, (Mouse) P22646, (Mouse) P11942

          查看更多 收起

          Entrez Gene ID: (Mouse) 12503, (Mouse) 12500, (Mouse) 12501, (Mouse) 12502

          查看更多 收起

          功能
          transmembrane signaling receptor activity protein binding identical protein binding protein heterodimerization activity signal transducer activity SH3 domain binding defense/immunity protein immunoglobulin receptor superfamily
          参与通路
          cell surface receptor signaling pathway T cell receptor signaling pathway protein complex assembly T cell activation positive thymic T cell selection positive regulation of T cell anergy response to nutrient T cell costimulation positive regulation of interferon-gamma production positive regulation of interleukin-4 production positive regulation of T cell proliferation negative thymic T cell selection positive regulation of interleukin-2 biosynthetic process negative regulation of smoothened signaling pathway positive regulation of alpha-beta T cell proliferation lymphocyte activation positive regulation of peptidyl-tyrosine phosphorylation positive regulation of calcium-mediated signaling positive regulation of T cell activation apoptotic signaling pathway establishment or maintenance of cell polarity protein transport regulation of lymphocyte apoptotic process
          It has to be done as per old AB suggested Products section.
          guarantee_icon

          性能保障

          只要您发现Invitrogen抗体在实验中的表现与网站或说明书的所述内容不符,您即可享受免费退换货服务。*

          了解更多
          help_icon

          随时为您服务

          获取常见问题的专家解答,或者直接联系我们的技术专家,咨询应用、设备、常规产品使用问题。

          联系技术支持
          订购 Plus Icon Minus Icon
          • 订单状态查询
          • 订单支持
          • 货号直购
          • 现货供应中心
          • 电子采购
          支持 Plus Icon Minus Icon
          • 帮助&支持
          • 联系我们 - 400 820 8982
          • 技术支持中心
          • 查找文件&证书
          • 报告网站问题
          资源 Plus Icon Minus Icon
          • 学习中心
          • 促销
          • 活动&研讨会
          • 社交媒体
          关于赛默飞 Plus Icon Minus Icon
          • 关于我们
          • 招聘 招聘
          • 投资者关系 投资者关系
          • 新闻 新闻
          • 社会责任 社会责任
          • 商标
          • 政策和通知
          品牌 Plus Icon Minus Icon
          • Thermo Scientific
          • Applied Biosystems
          • Invitrogen
          • Gibco
          • Ion Torrent
          • Patheon
          • PPD
          • 服务条款
          • 隐私政策
          • 定价和运输保险政策
          © 2006-2026 Thermo Fisher Scientific Inc. All rights reserved. All trademarks are the property of Thermo Fisher Scientific and its subsidiaries unless otherwise specified.
          China flag icon
          China
          本网站销售的所有产品均不得用于人类或动物之临床诊断或治疗,仅可用于工业或者科研等非医疗目的。
             电子营业执照 | 经营证照公示 | ICP备案号:沪ICP备11003924号 | 沪公网安备 31011502006935号

          Your items have has been added!


          Host server : magellan-search-green-659f68c6f4-vh84l:80/100.66.79.51:80.
          git-commit: 208ebf2ce40f07c29af7b8d1bec64c518c8c0cf8
          git-url: https://github.com/thermofisher/magellan-search
          git-branch: release/2.43.0-2026.01.05-1.0