Hamburger Menu Button
Thermo Fisher Scientific Logo
登录
没有账号?建立账号 注册
  • 产品
    • 抗体
    • 引物合成
    • GeneArt Gene Synthesis Instant Designer
    • TaqMan Assay and Array Search
    • PCR 设备和耗材
    • 色谱柱和纯化柱
    • 实验室离心机
    • 分子生物学试剂和试剂盒
    • 实验室塑料耗材及用品
    • 查看所有产品分类
  • 应用和技术
    • 色谱
    • 细胞转染和培养
    • 实时荧光定量PCR
    • 质谱
    • 实验室塑料耗材及用品
    • 电子显微镜
    • 蛋白质生物学
    • PCR
    • RNAi
    • 环境
    • 查看所有应用和技术
  • 服务
    • 定制服务
    • 企业级实验室信息化服务
    • 金融&租赁服务
    • 仪器服务
    • OEM和商业供应
    • 培训服务
    • 360° CDMO 和 CRO 服务
    • CDMO 服务
    • 临床试验 CRO 服务
    • Unity Lab Services
    • 查看所有帮助和支持
  • 帮助和支持
    • 学习中心
    • 联系我们
    • 更改国家或地区
    • 查看所有帮助和支持
  • 热门产品
    • TaqMan Real-Time PCR Assays
      TaqMan 实时荧光定量 PCR 试剂盒
    • Antibodies
      抗体
    • Oligos, Primers & Probes
      寡核苷酸、引物、探针
    • GeneArt Gene Synthesis
      GeneArt 基因合成
    • Cell Culture Plastics
      细胞培养耗材
  • Who We Serve
    • 抗体治疗解决方案
    • 细胞与基因治疗解决方案
    • 学术科研
    • 工业与应用
  • 联系我们
  • 货号直购
  • 订单查询
  • 查找文件&证书
Thermo Fisher Scientific Logo

Search

搜索全部或下列指定分类
Search button
          • 联系我们
          • 货号直购
          • 登录
            登录
            没有账号?建立账号 注册
            • 我的账号
            • 订单
            • 会员中心
            • 账单及发票查询
            • 定制产品及项目
          • Primary Antibodies ›
          • CD4 Antibodies

          Invitrogen

          CD4 Monoclonal Antibody (OKT4 (OKT-4)), eBioscience™

          35个已发表图片
          80 篇参考文献
          查看其他490个CD4抗体

          {{$productOrderCtrl.translations['antibody.pdp.commerceCard.promotion.promotions']}}

          {{$productOrderCtrl.translations['antibody.pdp.commerceCard.promotion.viewpromo']}}

          {{$productOrderCtrl.translations['antibody.pdp.commerceCard.promotion.promocode']}}: {{promo.promoCode}} {{promo.promoTitle}} {{promo.promoDescription}}. {{$productOrderCtrl.translations['antibody.pdp.commerceCard.promotion.learnmore']}}

          说明书
          证书
          实验方案
          问题与答案
          技术支持
          说明书
          证书
          实验方案
          问题与答案
          技术支持
          说明书
          证书
          实验方案
          问题与答案
          技术支持

          Cite CD4 Monoclonal Antibody (OKT4 (OKT-4)), eBioscience™

          Additional Information:
          {{banner.description}}
          {{$ctrl.isSkuNotesCollapsed ? 'View more' : 'View less'}}
          • 已发表图片 (35)
          CD4 Antibody in Immunocytochemistry, Flow Cytometry (ICC/IF, Flow)
          Group 53 Created with Sketch.
          CD4 Antibody in Immunocytochemistry, Flow Cytometry (ICC/IF, Flow)
          Group 53 Created with Sketch.

          图: 1 / 35

          {{ $ctrl.currentElement.advancedVerification.fullName }}
          {{ $ctrl.currentElement.advancedVerification.text }}

          CD4 Antibody (14-0048-82) in ICC/IF, Flow

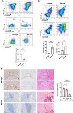
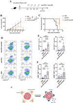
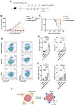
          Blood 2009 - Published figure using CD4 monoclonal antibody (Product # 14-0048-82) in Immunocytochemistry and Flow Cytometry {{ $ctrl.currentElement.advancedVerification.fullName }} 验证信息 View more
          已发表图片由___提供 benchsci-logo
          PMID: {{$ctrl.currentElement.benchSciPubmedId}}
          查看产品

          {{$ctrl.videoDesc}}

          {{$ctrl.videoLongDesc}}

          CD4 Antibody in Immunocytochemistry, Flow Cytometry (ICC/IF, Flow)
          CD4 Antibody in Immunocytochemistry (ICC/IF)
          CD4 Antibody in Immunohistochemistry (IHC)
          CD4 Antibody in Western Blot (WB)
          CD4 Antibody in Flow Cytometry (Flow)
          CD4 Antibody in Flow Cytometry (Flow)
          CD4 Antibody in Flow Cytometry (Flow)
          CD4 Antibody in Flow Cytometry (Flow)
          CD4 Antibody in Flow Cytometry (Flow)
          CD4 Antibody in Flow Cytometry (Flow)
          CD4 Antibody in Flow Cytometry (Flow)
          CD4 Antibody in Flow Cytometry (Flow)
          CD4 Antibody in Flow Cytometry (Flow)
          CD4 Antibody in Flow Cytometry (Flow)
          CD4 Antibody in Flow Cytometry (Flow)
          CD4 Antibody in Flow Cytometry (Flow)
          CD4 Antibody in Flow Cytometry (Flow)
          CD4 Antibody in Flow Cytometry (Flow)
          CD4 Antibody in Flow Cytometry (Flow)
          CD4 Antibody in Flow Cytometry (Flow)
          CD4 Antibody in Flow Cytometry (Flow)
          CD4 Antibody in Flow Cytometry (Flow)
          CD4 Antibody in Flow Cytometry (Flow)
          CD4 Antibody in Flow Cytometry (Flow)
          CD4 Antibody in Flow Cytometry (Flow)
          CD4 Antibody in Flow Cytometry (Flow)
          CD4 Antibody in Flow Cytometry (Flow)
          CD4 Antibody in Flow Cytometry (Flow)
          CD4 Antibody in Flow Cytometry (Flow)
          CD4 Antibody in Flow Cytometry (Flow)
          CD4 Antibody in Flow Cytometry (Flow)
          CD4 Antibody in Flow Cytometry (Flow)
          CD4 Antibody in Flow Cytometry (Flow)
          CD4 Antibody in Flow Cytometry (Flow)
          CD4 Antibody in Flow Cytometry (Flow)

          产品信息

          14-0048-82

          应用
          建议稀释比
          已发表文章

          免疫印迹 (WB)

          -
          查看4篇已发表文章 4篇已发表文章

          免疫组化 (IHC)

          -
          查看2篇已发表文章 2篇已发表文章

          免疫细胞化学 (ICC/IF)

          -
          查看2篇已发表文章 2篇已发表文章

          流式细胞分析 (Flow)

          1 µg/test
          查看58篇已发表文章 58篇已发表文章

          酶联免疫吸附实验 (ELISA)

          -
          查看2篇已发表文章 2篇已发表文章

          免疫沉淀 (IP)

          Assay-Dependent
          查看2篇已发表文章 2篇已发表文章

          中和实验 (Neu)

          -
          查看1篇已发表文章 1篇已发表文章

          功能检测 (Functional)

          -
          查看8篇已发表文章 8篇已发表文章

          其他PubMed (Misc)

          -
          查看1篇已发表文章 1篇已发表文章
          产品规格

          种属反应

          Human

          已发表种属

          Hamster, Human, Mouse, Non-human primate, Rhesus monkey

          宿主/亚型

          Mouse / IgG2b, kappa

          分类

          Monoclonal

          类型

          Antibody

          克隆号

          OKT4 (OKT-4)

          偶联物

          Unconjugated Unconjugated Unconjugated
          • Alexa Fluor 488 
          • Alexa Fluor 700 
          • APC 
          • APC-eFluor 780
          • Biotin 
          • Brilliant UV 661
          • Brilliant Violet 650
          • Brilliant Violet 786
          • eFluor 450
          • eFluor 660
          • FITC
          • Functional Grade
          • NovaFluor Blue 610-70S
          • NovaFluor Blue 660-120S
          • NovaFluor Blue 690
          • NovaFluor Yellow 660
          • PE 
          • PE-Cyanine7
          • PerCP-Cyanine5.5
          • Super Bright 436
          • Super Bright 600
          • Super Bright 702
          • Request custom conjugation

          形式

          Liquid

          浓度

          0.5 mg/mL

          规格

          100 µg

          纯化类型

          Affinity chromatography

          保存液

          PBS, pH 7.2

          内含物

          0.09% sodium azide

          保存条件

          4°C

          运输条件

          Ambient (domestic); Wet ice (international)

          RRID

          AB_467075

          产品详细信息

          Description: The OKT4 monoclonal antibody reacts with human CD4, a 59 kDa cell surface glycoprotein expressed by the majority of thymocytes, a subpopulation of mature T cells (T-helper cells) and in low levels on monocytes. CD4 is a receptor for the human immunodeficiency virus (HIV). The OKT4 antibody recognizes a different epitope than the RPA-T4 monoclonal antibody, and these antibodies do not cross-block binding to each other's respective epitopes.

          Applications Reported: The OKT4 (OKT-4) antibody has been reported for use in flow cytometric analysis and immunoprecipitation.

          Applications Tested: This OKT4 (OKT-4) antibody has been tested by flow cytometric analysis of normal human peripheral blood cells. This can be used at less than or equal to 1 µg per test. A test is defined as the amount (µg) of antibody that will stain a cell sample in a final volume of 100 µL. Cell number should be determined empirically but can range from 10^5 to 10^8 cells/test. It is recommended that the antibody be carefully titrated for optimal performance in the assay of interest.

          Purity: Greater than 90%, as determined by SDS-PAGE.

          Aggregation: Less than 10%, as determined by HPLC.

          Filtration: 0.2 µm post-manufacturing filtered.

          靶标信息

          The CD4 antigen is involved in the recognition of MHC class II molecules and is a co-receptor for HIV. CD4 is primarily expressed in a subset of T-lymphocytes, also referred to as T helper cells, but may also be expressed by other cells in the immune system, such as monocytes, macrophages, and dendritic cells. At the tissue level, CD4 expression may be detected in thymus, lymph nodes, tonsils, and spleen, and also in specific regions of the brain, gut, and other non-lymphoid tissues. CD4 functions to initiate or augment the early phase of T-cell activation through its association with the T-cell receptor complex and protein tyrosine kinase, Lck. It may also function as an important mediator of direct neuronal damage in infectious and immune-mediated diseases of the central nervous system. Multiple alternatively spliced transcripts have been identified in this gene [RefSeq, July 2017].

          仅用于科研。不用于诊断过程。未经明确授权不得转售。

          生物信息学

          蛋白别名: CD4; CD4 antigen (p55); CD4 antigen p55; CD4 receptor; cd4a; fCD4; Leu-3; T-cell surface antigen T4/Leu-3; T-cell surface glycoprotein CD4; T4 surface glycoprotein precursor; unnamed protein product

          查看更多 收起

          基因别名: CD4; CD4mut; IMD79; Leu-3; OKT4D; T4

          查看更多 收起

          UniProt ID: (Human) P01730

          查看更多 收起

          Entrez Gene ID: (Human) 920

          查看更多 收起

          功能
          virus receptor activity transmembrane signaling receptor activity receptor binding extracellular matrix structural constituent protein binding zinc ion binding lipid binding coreceptor activity immunoglobulin binding enzyme binding protein kinase binding MHC class II protein complex binding signaling receptor activity interleukin-16 binding interleukin-16 receptor activity MHC class II protein binding identical protein binding protein homodimerization activity protein tyrosine kinase binding
          参与通路
          positive regulation of protein phosphorylation adaptive immune response immune system process positive regulation of immune system process immune response cell adhesion signal transduction cell surface receptor signaling pathway enzyme linked receptor protein signaling pathway transmembrane receptor protein tyrosine kinase signaling pathway positive regulation of calcium ion transport into cytosol calcium-mediated signaling T cell differentiation macrophage differentiation response to estradiol maintenance of protein location in cell positive regulation of interleukin-2 production response to vitamin D positive regulation of kinase activity helper T cell enhancement of adaptive immune response interleukin-15-mediated signaling pathway positive regulation of T cell proliferation T cell activation positive regulation of I-kappaB kinase/NF-kappaB signaling positive regulation of MAPK cascade T cell selection response to ethanol positive regulation of monocyte differentiation positive regulation of protein kinase activity positive regulation of transcription, DNA-templated positive regulation of viral entry into host cell viral entry into host cell defense response to Gram-negative bacterium positive regulation of calcium-mediated signaling regulation of T cell activation positive regulation of T cell activation positive regulation of multicellular organismal process regulation of calcium ion transport positive regulation of ERK1 and ERK2 cascade cellular response to granulocyte macrophage colony-stimulating factor stimulus response to methamphetamine hydrochloride cellular response to ionomycin
          It has to be done as per old AB suggested Products section.

          Disclaimer

          Close

          Clicking the images or links will redirect you to a website hosted by BenchSci that provides third-party scientific content. Neither the content nor the BenchSci technology and processes for selection have been evaluated by us; we are providing them as-is and without warranty of any kind, including for use or application of the Thermo Fisher Scientific products presented.

          guarantee_icon

          性能保障

          只要您发现Invitrogen抗体在实验中的表现与网站或说明书的所述内容不符,您即可享受免费退换货服务。*

          了解更多
          help_icon

          随时为您服务

          获取常见问题的专家解答,或者直接联系我们的技术专家,咨询应用、设备、常规产品使用问题。

          联系技术支持
          订购 Plus Icon Minus Icon
          • 订单状态查询
          • 订单支持
          • 货号直购
          • 现货供应中心
          • 电子采购
          支持 Plus Icon Minus Icon
          • 帮助&支持
          • 联系我们 - 400 820 8982
          • 技术支持中心
          • 查找文件&证书
          • 报告网站问题
          资源 Plus Icon Minus Icon
          • 学习中心
          • 促销
          • 活动&研讨会
          • 社交媒体
          关于赛默飞 Plus Icon Minus Icon
          • 关于我们
          • 招聘 招聘
          • 投资者关系 投资者关系
          • 新闻 新闻
          • 社会责任 社会责任
          • 商标
          • 政策和通知
          品牌 Plus Icon Minus Icon
          • Thermo Scientific
          • Applied Biosystems
          • Invitrogen
          • Gibco
          • Ion Torrent
          • Unity Lab Services
          • Patheon
          • PPD
          • 服务条款
          • 隐私政策
          • 定价和运输保险政策
          © 2006-2026 Thermo Fisher Scientific Inc. All rights reserved. All trademarks are the property of Thermo Fisher Scientific and its subsidiaries unless otherwise specified.
          China flag icon
          China
          本网站销售的所有产品均不得用于人类或动物之临床诊断或治疗,仅可用于工业或者科研等非医疗目的。
             电子营业执照 | 经营证照公示 | ICP备案号:沪ICP备11003924号 | 沪公网安备 31011502006935号

          Your items have has been added!


          Host server : magellan-search-green-6479c7f679-sz4vp:80/100.66.76.236:80.
          git-commit: b70c0dceb888abc3b0dcebb5bc3a5b8753e7e816
          git-url: https://github.com/thermofisher/magellan-search
          git-branch: release/2.50.0-Offline