Hamburger Menu Button
Thermo Fisher Scientific Logo
登录
没有账号?建立账号 注册
  • 产品
    • 抗体
    • 引物合成
    • GeneArt Gene Synthesis Instant Designer
    • TaqMan Assay and Array Search
    • PCR 设备和耗材
    • 色谱柱和纯化柱
    • 实验室离心机
    • 分子生物学试剂和试剂盒
    • 实验室塑料耗材及用品
    • 查看所有产品分类
  • 应用和技术
    • 色谱
    • 细胞转染和培养
    • 实时荧光定量PCR
    • 质谱
    • 实验室塑料耗材及用品
    • 电子显微镜
    • 蛋白质生物学
    • PCR
    • RNAi
    • 环境
    • 查看所有应用和技术
  • 服务
    • 定制服务
    • 企业级实验室信息化服务
    • 金融&租赁服务
    • 仪器服务
    • OEM和商业供应
    • 培训服务
    • 360° CDMO 和 CRO 服务
    • CDMO 服务
    • 临床试验 CRO 服务
    • Unity Lab Services
    • 查看所有帮助和支持
  • 帮助和支持
    • 学习中心
    • 联系我们
    • 更改国家或地区
    • 查看所有帮助和支持
  • 热门产品
    • TaqMan Real-Time PCR Assays
      TaqMan 实时荧光定量 PCR 试剂盒
    • Antibodies
      抗体
    • Oligos, Primers & Probes
      寡核苷酸、引物、探针
    • GeneArt Gene Synthesis
      GeneArt 基因合成
    • Cell Culture Plastics
      细胞培养耗材
  • Who We Serve
    • 抗体治疗解决方案
    • 细胞与基因治疗解决方案
    • 学术科研
    • 工业与应用
  • 联系我们
  • 货号直购
  • 订单查询
  • 查找文件&证书
Thermo Fisher Scientific Logo

Search

搜索全部或下列指定分类
Search button
          • 联系我们
          • 货号直购
          • 登录
            登录
            没有账号?建立账号 注册
            • 我的账号
            • 订单
            • 会员中心
            • 账单及发票查询
            • 定制产品及项目
          • Primary Antibodies ›
          • CD4 Antibodies

          Invitrogen

          CD4 Monoclonal Antibody (RM4-5), Super Bright™ 702, eBioscience™

          高级验证
          91个已发表图片
          86 篇参考文献
          查看其他490个CD4抗体

          {{$productOrderCtrl.translations['antibody.pdp.commerceCard.promotion.promotions']}}

          {{$productOrderCtrl.translations['antibody.pdp.commerceCard.promotion.viewpromo']}}

          {{$productOrderCtrl.translations['antibody.pdp.commerceCard.promotion.promocode']}}: {{promo.promoCode}} {{promo.promoTitle}} {{promo.promoDescription}}. {{$productOrderCtrl.translations['antibody.pdp.commerceCard.promotion.learnmore']}}

          说明书
          证书
          实验方案
          问题与答案
          技术支持
          说明书
          证书
          实验方案
          问题与答案
          技术支持
          说明书
          证书
          实验方案
          问题与答案
          技术支持

          Cite CD4 Monoclonal Antibody (RM4-5), Super Bright™ 702, eBioscience™

          Additional Information:
          {{banner.description}}
          {{$ctrl.isSkuNotesCollapsed ? 'View more' : 'View less'}}
          • 抗体检测数据 (1)
          • 已发表图片 (91)
          • 高级验证 (1)
          CD4 Antibody in Flow Cytometry (Flow)
          Group 53 Created with Sketch.
          CD4 Antibody in Flow Cytometry (Flow)
          Group 53 Created with Sketch.

          图: 1 / 93

          {{ $ctrl.currentElement.advancedVerification.fullName }}
          {{ $ctrl.currentElement.advancedVerification.text }}

          CD4 Antibody (67-0042-82) in Flow

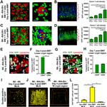
          Staining of BALB/c splenocytes with Anti-Mouse CD8 FITC (Product # 11-0081-82) and Rat IgG2a K Isotype Control (Product # 67-4321-82) (left) or 0.125 µg of Anti-Mouse CD4 Super Bright 702 (right). Cells in the lymphocyte gate were used for analysis. {{ $ctrl.currentElement.advancedVerification.fullName }} 验证信息 View more
          已发表图片由___提供 benchsci-logo
          PMID: {{$ctrl.currentElement.benchSciPubmedId}}
          查看产品

          {{$ctrl.videoDesc}}

          {{$ctrl.videoLongDesc}}

          CD4 Antibody in Flow Cytometry (Flow)
          CD4 Antibody in Immunocytochemistry, Flow Cytometry (ICC/IF, Flow)
          CD4 Antibody in Immunocytochemistry (ICC/IF)
          CD4 Antibody in Immunohistochemistry (PFA fixed), Immunocytochemistry (IHC (PFA), ICC/IF)
          CD4 Antibody in Immunohistochemistry (Frozen) (IHC (F))
          CD4 Antibody in Immunohistochemistry (Frozen) (IHC (F))
          CD4 Antibody in Immunohistochemistry (IHC)
          CD4 Antibody in Immunohistochemistry (IHC)
          CD4 Antibody in Immunohistochemistry (IHC)
          CD4 Antibody in Immunohistochemistry (IHC)
          CD4 Antibody in Immunohistochemistry (IHC)
          CD4 Antibody in Immunohistochemistry (IHC)
          CD4 Antibody in Flow Cytometry (Flow)
          CD4 Antibody in Flow Cytometry (Flow)
          CD4 Antibody in Flow Cytometry (Flow)
          CD4 Antibody in Flow Cytometry (Flow)
          CD4 Antibody in Flow Cytometry (Flow)
          CD4 Antibody in Flow Cytometry (Flow)
          CD4 Antibody in Flow Cytometry (Flow)
          CD4 Antibody in Flow Cytometry (Flow)
          CD4 Antibody in Flow Cytometry (Flow)
          CD4 Antibody in Flow Cytometry (Flow)
          CD4 Antibody in Flow Cytometry (Flow)
          CD4 Antibody in Flow Cytometry (Flow)
          CD4 Antibody in Flow Cytometry (Flow)
          CD4 Antibody in Flow Cytometry (Flow)
          CD4 Antibody in Flow Cytometry (Flow)
          CD4 Antibody in Flow Cytometry (Flow)
          CD4 Antibody in Flow Cytometry (Flow)
          CD4 Antibody in Flow Cytometry (Flow)
          CD4 Antibody in Flow Cytometry (Flow)
          CD4 Antibody in Flow Cytometry (Flow)
          CD4 Antibody in Flow Cytometry (Flow)
          CD4 Antibody in Flow Cytometry (Flow)
          CD4 Antibody in Flow Cytometry (Flow)
          CD4 Antibody in Flow Cytometry (Flow)
          CD4 Antibody in Flow Cytometry (Flow)
          CD4 Antibody in Flow Cytometry (Flow)
          CD4 Antibody in Flow Cytometry (Flow)
          CD4 Antibody in Flow Cytometry (Flow)
          CD4 Antibody in Flow Cytometry (Flow)
          CD4 Antibody in Flow Cytometry (Flow)
          CD4 Antibody in Flow Cytometry (Flow)
          CD4 Antibody in Flow Cytometry (Flow)
          CD4 Antibody in Flow Cytometry (Flow)
          CD4 Antibody in Flow Cytometry (Flow)
          CD4 Antibody in Flow Cytometry (Flow)
          CD4 Antibody in Flow Cytometry (Flow)
          CD4 Antibody in Flow Cytometry (Flow)
          CD4 Antibody in Flow Cytometry (Flow)
          CD4 Antibody in Flow Cytometry (Flow)
          CD4 Antibody in Flow Cytometry (Flow)
          CD4 Antibody in Flow Cytometry (Flow)
          CD4 Antibody in Flow Cytometry (Flow)
          CD4 Antibody in Flow Cytometry (Flow)
          CD4 Antibody in Flow Cytometry (Flow)
          CD4 Antibody in Flow Cytometry (Flow)
          CD4 Antibody in Flow Cytometry (Flow)
          CD4 Antibody in Flow Cytometry (Flow)
          CD4 Antibody in Flow Cytometry (Flow)
          CD4 Antibody in Flow Cytometry (Flow)
          CD4 Antibody in Flow Cytometry (Flow)
          CD4 Antibody in Flow Cytometry (Flow)
          CD4 Antibody in Flow Cytometry (Flow)
          CD4 Antibody in Flow Cytometry (Flow)
          CD4 Antibody in Flow Cytometry (Flow)
          CD4 Antibody in Flow Cytometry (Flow)
          CD4 Antibody in Flow Cytometry (Flow)
          CD4 Antibody in Flow Cytometry (Flow)
          CD4 Antibody in Flow Cytometry (Flow)
          CD4 Antibody in Flow Cytometry (Flow)
          CD4 Antibody in Flow Cytometry (Flow)
          CD4 Antibody in Flow Cytometry (Flow)
          CD4 Antibody in Flow Cytometry (Flow)
          CD4 Antibody in Flow Cytometry (Flow)
          CD4 Antibody in Flow Cytometry (Flow)
          CD4 Antibody in Flow Cytometry (Flow)
          CD4 Antibody in Flow Cytometry (Flow)
          CD4 Antibody in Flow Cytometry (Flow)
          CD4 Antibody in Flow Cytometry (Flow)
          CD4 Antibody in Flow Cytometry (Flow)
          CD4 Antibody in Flow Cytometry (Flow)
          CD4 Antibody in Flow Cytometry (Flow)
          CD4 Antibody in Flow Cytometry (Flow)
          CD4 Antibody in Flow Cytometry (Flow)
          CD4 Antibody in Flow Cytometry (Flow)
          CD4 Antibody in Flow Cytometry (Flow)
          CD4 Antibody in Flow Cytometry (Flow)
          CD4 Antibody in Flow Cytometry (Flow)
          CD4 Antibody in Flow Cytometry (Flow)
          CD4 Antibody in Flow Cytometry (Flow)
          CD4 Antibody in Flow Cytometry (Flow)
          CD4 Antibody

          产品信息

          67-0042-82

          应用
          建议稀释比
          已发表文章

          免疫组化 (IHC)

          -
          查看8篇已发表文章 8篇已发表文章

          免疫组织化学(多聚甲醛固定) (IHC (PFA))

          -
          查看1篇已发表文章 1篇已发表文章

          免疫组化(冰冻) (IHC (F))

          -
          查看1篇已发表文章 1篇已发表文章

          免疫细胞化学 (ICC/IF)

          -
          查看3篇已发表文章 3篇已发表文章

          流式细胞分析 (Flow)

          0.125 µg/test
          查看73篇已发表文章 73篇已发表文章
          产品规格

          种属反应

          Mouse

          已发表种属

          Mouse

          宿主/亚型

          Rat / IgG2a, kappa

          推荐的同型对照

          Rat IgG2a kappa Isotype Control (eBR2a), Super Bright™ 702, eBioscience™

          分类

          Monoclonal

          类型

          Antibody

          克隆号

          RM4-5

          偶联物

          Super Bright™ 702 Super Bright™ 702 Super Bright™ 702
          • Unconjugated
          • Alexa Fluor 532 
          • Alexa Fluor 561
          • Alexa Fluor 647 
          • Alexa Fluor 660 
          • Alexa Fluor 700 
          • APC 
          • APC-eFluor 780
          • Biotin 
          • Brilliant UV 395
          • Brilliant UV 496
          • Brilliant UV 563
          • Brilliant UV 615
          • Brilliant UV 661
          • Brilliant UV 737
          • Brilliant UV 805
          • Brilliant Violet 421
          • Brilliant Violet 480
          • Brilliant Violet 605
          • Brilliant Violet 650
          • Brilliant Violet 711
          • Brilliant Violet 786
          • eFluor 450
          • eFluor 506
          • eFluor 570
          • eFluor 615
          • FITC
          • NovaFluor Blue 585
          • NovaFluor Blue 610-70S
          • NovaFluor Blue 660-120S
          • NovaFluor Blue 760
          • NovaFluor Yellow 590
          • NovaFluor Yellow 610
          • NovaFluor Yellow 660
          • Pacific Orange
          • PE 
          • PE-Cyanine5
          • PE-Cyanine5.5
          • PE-Cyanine7
          • PE-eFluor 610
          • PerCP-Cyanine5.5
          • PerCP-eFluor 710
          • Super Bright 436
          • Super Bright 600
          • Super Bright 645
          • Super Bright 780
          • Request custom conjugation

          激发/发射光谱

          413/702 nm 查看光谱 spectra

          形式

          Liquid

          浓度

          0.2 mg/mL

          规格

          100 µg

          纯化类型

          Affinity chromatography

          保存液

          PBS, pH 7.2, with BSA

          内含物

          0.09% sodium azide

          保存条件

          4°C, store in dark, DO NOT FREEZE!

          运输条件

          Ambient (domestic); Wet ice (international)

          RRID

          AB_2662399

          产品详细信息

          Description: The RM4-5 monoclonal antibody reacts with the mouse CD4 molecule, a 55 kDa cell surface receptor expressed by a majority of thymocytes, subpopulation of mature T cells and dendritic cells. CD4 binds to MHC class II on the surface of antigen presenting cells and plays an important role both in T cell development and in optimal functioning of mature T cells. In T cells, CD4 associates with protein tyrosine kinase p56lck through its cytoplasmic tail. Binding of RM4-5 is blocked by GK1.5.

          Applications Tested: The RM4-5 antibody has been tested by flow cytometric analysis of mouse thymocytes and splenocytes. This can be used at less than or equal to 0.125 µg per test. A test is defined as the amount (µg) of antibody that will stain a cell sample in a final volume of 100 µL. Cell number should be determined empirically but can range from 10^5 to 10^8 cells/test. It is recommended that the antibody be carefully titrated for optimal performance in the assay of interest.

          Super Bright 702 is a tandem dye that can be excited with the violet laser line (405 nm) and emits at 702 nm. We recommend using a 710/50 bandpass filter. Please make sure that your instrument is capable of detecting this fluorochrome.

          When using two or more Super Bright dye-conjugated antibodies in a staining panel, it is recommended to use Super Bright Staining Buffer (Product # SB-4401-42) to minimize any non-specific polymer interactions. Please refer to the datasheet for Super Bright Staining Buffer.

          Light sensitivity: This tandem dye is sensitive to photo-induced oxidation. Protect this vial and stained samples from light.

          Fixation: Samples can be stored in IC Fixation Buffer (Product # 00-8222) (100 µL of cell sample + 100 µL of IC Fixation Buffer) or 1-step Fix/Lyse Solution (Product # 00-5333) for up to 3 days in the dark at 4°C with minimal impact on brightness and FRET efficiency/compensation. Some generalizations regarding fluorophore performance after fixation can be made, but clone specific performance should be determined empirically.

          Excitation: 405 nm; Emission: 702 nm; Laser: Violet Laser

          Super Bright Polymer Dyes are sold under license from Becton, Dickinson and Company.

          靶标信息

          The CD4 antigen is involved in the recognition of MHC class II molecules and is a co-receptor for HIV. CD4 is primarily expressed in a subset of T-lymphocytes, also referred to as T helper cells, but may also be expressed by other cells in the immune system, such as monocytes, macrophages, and dendritic cells. At the tissue level, CD4 expression may be detected in thymus, lymph nodes, tonsils, and spleen, and also in specific regions of the brain, gut, and other non-lymphoid tissues. CD4 functions to initiate or augment the early phase of T-cell activation through its association with the T-cell receptor complex and protein tyrosine kinase, Lck. It may also function as an important mediator of direct neuronal damage in infectious and immune-mediated diseases of the central nervous system. Multiple alternatively spliced transcripts have been identified in this gene [RefSeq, July 2017].

          仅用于科研。不用于诊断过程。未经明确授权不得转售。

          How to use the Panel Builder

          Watch the video to learn how to use the Invitrogen Flow Cytometry Panel Builder to build your next flow cytometry panel in 5 easy steps.

          生物信息学

          蛋白别名: CD4; CD4 antigen p55; cd4a; fCD4; Leu-3; T-cell differentiation antigen L3T4; T-cell surface antigen T4/Leu-3; T-cell surface glycoprotein CD4; T-cell surface glycoprotein CD4 precursor (T-cell surface antigen T4/Leu-3) (T-cell differentiation antigen L3T4)

          查看更多 收起

          基因别名: Cd4; L3T4; Ly-4

          查看更多 收起

          UniProt ID: (Mouse) P06332

          查看更多 收起

          Entrez Gene ID: (Mouse) 12504

          查看更多 收起

          功能
          glycoprotein binding protein binding zinc ion binding coreceptor activity enzyme binding protein kinase binding protein homodimerization activity
          参与通路
          cytokine production immune system process induction by virus of host cell-cell fusion immune response cell adhesion cell surface receptor signaling pathway T cell differentiation maintenance of protein location in cell T cell activation T cell selection protein palmitoleylation positive regulation of protein kinase activity positive regulation of peptidyl-tyrosine phosphorylation defense response to Gram-negative bacterium positive regulation of calcium-mediated signaling regulation of T cell activation positive regulation of T cell activation
          It has to be done as per old AB suggested Products section.

          Disclaimer

          Close

          Clicking the images or links will redirect you to a website hosted by BenchSci that provides third-party scientific content. Neither the content nor the BenchSci technology and processes for selection have been evaluated by us; we are providing them as-is and without warranty of any kind, including for use or application of the Thermo Fisher Scientific products presented.

          guarantee_icon

          性能保障

          只要您发现Invitrogen抗体在实验中的表现与网站或说明书的所述内容不符,您即可享受免费退换货服务。*

          了解更多
          help_icon

          随时为您服务

          获取常见问题的专家解答,或者直接联系我们的技术专家,咨询应用、设备、常规产品使用问题。

          联系技术支持
          订购 Plus Icon Minus Icon
          • 订单状态查询
          • 订单支持
          • 货号直购
          • 现货供应中心
          • 电子采购
          支持 Plus Icon Minus Icon
          • 帮助&支持
          • 联系我们 - 400 820 8982
          • 技术支持中心
          • 查找文件&证书
          • 报告网站问题
          资源 Plus Icon Minus Icon
          • 学习中心
          • 促销
          • 活动&研讨会
          • 社交媒体
          关于赛默飞 Plus Icon Minus Icon
          • 关于我们
          • 招聘 招聘
          • 投资者关系 投资者关系
          • 新闻 新闻
          • 社会责任 社会责任
          • 商标
          • 政策和通知
          品牌 Plus Icon Minus Icon
          • Thermo Scientific
          • Applied Biosystems
          • Invitrogen
          • Gibco
          • Ion Torrent
          • Unity Lab Services
          • Patheon
          • PPD
          • 服务条款
          • 隐私政策
          • 定价和运输保险政策
          © 2006-2026 Thermo Fisher Scientific Inc. All rights reserved. All trademarks are the property of Thermo Fisher Scientific and its subsidiaries unless otherwise specified.
          China flag icon
          China
          本网站销售的所有产品均不得用于人类或动物之临床诊断或治疗,仅可用于工业或者科研等非医疗目的。
             电子营业执照 | 经营证照公示 | ICP备案号:沪ICP备11003924号 | 沪公网安备 31011502006935号

          Your items have has been added!


          Host server : magellan-search-green-6479c7f679-v472f:80/100.66.78.195:80.
          git-commit: b70c0dceb888abc3b0dcebb5bc3a5b8753e7e816
          git-url: https://github.com/thermofisher/magellan-search
          git-branch: release/2.50.0-Offline