Hamburger Menu Button
Thermo Fisher Scientific Logo
登录
没有账号?建立账号 注册
  • 产品
    • 抗体
    • 引物合成
    • GeneArt Gene Synthesis Instant Designer
    • TaqMan Assay and Array Search
    • PCR 设备和耗材
    • 色谱柱和纯化柱
    • 实验室离心机
    • 分子生物学试剂和试剂盒
    • 实验室塑料耗材及用品
    • 查看所有产品分类
  • 应用和技术
    • 色谱
    • 细胞转染和培养
    • 实时荧光定量PCR
    • 质谱
    • 实验室塑料耗材及用品
    • 电子显微镜
    • 蛋白质生物学
    • PCR
    • RNAi
    • 环境
    • 查看所有应用和技术
  • 服务
    • 定制服务
    • 企业级实验室信息化服务
    • 金融&租赁服务
    • 仪器服务
    • OEM和商业供应
    • 培训服务
    • 360° CDMO 和 CRO 服务
    • CDMO 服务
    • 临床试验 CRO 服务
    • Unity Lab Services
    • 查看所有帮助和支持
  • 帮助和支持
    • 学习中心
    • 联系我们
    • 更改国家或地区
    • 查看所有帮助和支持
  • 热门产品
    • TaqMan Real-Time PCR Assays
      TaqMan 实时荧光定量 PCR 试剂盒
    • Antibodies
      抗体
    • Oligos, Primers & Probes
      寡核苷酸、引物、探针
    • GeneArt Gene Synthesis
      GeneArt 基因合成
    • Cell Culture Plastics
      细胞培养耗材
  • Who We Serve
    • 抗体治疗解决方案
    • 细胞与基因治疗解决方案
    • 学术科研
    • 工业与应用
  • 联系我们
  • 货号直购
  • 订单查询
  • 查找文件&证书
Thermo Fisher Scientific Logo

Search

搜索全部或下列指定分类
Search button
          • 联系我们
          • 货号直购
          • 登录
            登录
            没有账号?建立账号 注册
            • 我的账号
            • 订单
            • 会员中心
            • 账单及发票查询
            • 定制产品及项目
          • Primary Antibodies ›
          • CD40 Antibodies

          Invitrogen

          CD40 Monoclonal Antibody (5C3), eBioscience™

          9个已发表图片
          14 篇参考文献
          查看其他161个CD40抗体

          {{$productOrderCtrl.translations['antibody.pdp.commerceCard.promotion.promotions']}}

          {{$productOrderCtrl.translations['antibody.pdp.commerceCard.promotion.viewpromo']}}

          {{$productOrderCtrl.translations['antibody.pdp.commerceCard.promotion.promocode']}}: {{promo.promoCode}} {{promo.promoTitle}} {{promo.promoDescription}}. {{$productOrderCtrl.translations['antibody.pdp.commerceCard.promotion.learnmore']}}

          说明书
          证书
          实验方案
          问题与答案
          技术支持
          说明书
          证书
          实验方案
          问题与答案
          技术支持
          说明书
          证书
          实验方案
          问题与答案
          技术支持

          Cite CD40 Monoclonal Antibody (5C3), eBioscience™

          Additional Information:
          {{banner.description}}
          {{$ctrl.isSkuNotesCollapsed ? 'View more' : 'View less'}}
          • 已发表图片 (9)
          CD40 Antibody in Flow Cytometry (Flow)
          Group 53 Created with Sketch.
          CD40 Antibody in Flow Cytometry (Flow)
          Group 53 Created with Sketch.

          图: 1 / 9

          {{ $ctrl.currentElement.advancedVerification.fullName }}
          {{ $ctrl.currentElement.advancedVerification.text }}

          CD40 Antibody (14-0409-82) in Flow

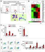
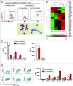
          Reproductive biology and endocrinology : RB&E 2021 - Fig. 2 rhIL-37 increased the serum Th1/Th2 ratio and promoted DCs to mature in the endometriosis mouse model. At 24 h after the last rhIL-37 administration, ( A - C ) the percentages of Th1 and Th2 cells, and the ratio of Th1/Th2 cells in serum were analyzed using flow cytometry; ( D - G ) the percentages of CD40-, CD80-, CD86-, and MHC II-positive DCs in serum were determined using flow cytometry. N = 6. *... View More {{ $ctrl.currentElement.advancedVerification.fullName }} 验证信息 View more
          已发表图片由___提供 benchsci-logo
          PMID: {{$ctrl.currentElement.benchSciPubmedId}}
          查看产品

          {{$ctrl.videoDesc}}

          {{$ctrl.videoLongDesc}}

          CD40 Antibody in Flow Cytometry (Flow)
          CD40 Antibody in Flow Cytometry (Flow)
          CD40 Antibody in Flow Cytometry (Flow)
          CD40 Antibody in Flow Cytometry (Flow)
          CD40 Antibody in Flow Cytometry (Flow)
          CD40 Antibody in Flow Cytometry (Flow)
          CD40 Antibody in Flow Cytometry (Flow)
          CD40 Antibody in Flow Cytometry (Flow)
          CD40 Antibody in Flow Cytometry (Flow)

          产品信息

          14-0409-82

          应用
          建议稀释比
          已发表文章

          免疫组化(冰冻) (IHC (F))

          Assay-Dependent
          -

          免疫细胞化学 (ICC/IF)

          -
          查看1篇已发表文章 1篇已发表文章

          流式细胞分析 (Flow)

          1 µg/test
          查看11篇已发表文章 11篇已发表文章

          其他PubMed (Misc)

          -
          查看2篇已发表文章 2篇已发表文章
          产品规格

          种属反应

          Human

          已发表种属

          Human

          宿主/亚型

          Mouse / IgG1, kappa

          分类

          Monoclonal

          类型

          Antibody

          克隆号

          5C3

          偶联物

          Unconjugated Unconjugated Unconjugated
          • Alexa Fluor 700 
          • APC 
          • APC-eFluor 780
          • Brilliant UV 395
          • Brilliant UV 563
          • Brilliant UV 615
          • Brilliant Violet 786
          • eFluor 450
          • FITC
          • Functional Grade
          • NovaFluor Blue 660-120S
          • NovaFluor Blue 690
          • NovaFluor Red 685
          • NovaFluor Red 755
          • NovaFluor Yellow 610
          • NovaFluor Yellow 660
          • NovaFluor Yellow 690
          • NovaFluor Yellow 755
          • PE 
          • PE-Cyanine7
          • PerCP-eFluor 710
          • Super Bright 436
          • Super Bright 600
          • Super Bright 645
          • Super Bright 702
          • Request custom conjugation

          形式

          Liquid

          浓度

          0.5 mg/mL

          规格

          100 µg

          纯化类型

          Affinity chromatography

          保存液

          PBS, pH 7.2

          内含物

          0.09% sodium azide

          保存条件

          4°C

          运输条件

          Ambient (domestic); Wet ice (international)

          RRID

          AB_467232

          产品详细信息

          Description: The 5C3 monoclonal antibody reacts with human CD40, a 45-50 kDa type I transmembrane glycoprotein. CD40 is a member of the TNFR family and is expressed by B lymphocytes, follicular dendritic cells, thymic epithelium, and a subset of peripheral T cells. CD40 regulates B cell development and maturation by inducing Ig isotype-switching and in combination with other signals such as IL-4, protects B cells from surface Ig-induced apoptosis and promotes proliferation. Interaction of CD40 with CD154 (gp39), its ligand on T cells, is important in T-B cell crosstalk and plays a role in costimulation and immune regulation. 5C3 is reported to be used for activation of B cells in in vitro functional assays.

          Applications Reported: The 5C3 antibody has been reported for use in flow cytometric analysis, and immunohistochemical staining of frozen tissue sections. 5C3 has also been reported in in vitro functional studies. (Please use Functional Grade purified 5C3, Product # 16-0409, in functional assays).

          Applications Tested: The 5C3 antibody has been tested by flow cytometric analysis of normal human peripheral blood cells. This can be used at less than or equal to 1 µg per test. A test is defined as the amount (µg) of antibody that will stain a cell sample in a final volume of 100 µL. Cell number should be determined empirically but can range from 10^5 to 10^8 cells/test. It is recommended that the antibody be carefully titrated for optimal performance in the assay of interest.

          Purity: Greater than 90%, as determined by SDS-PAGE.

          Aggregation: Less than 10%, as determined by HPLC.

          Filtration: 0.2 µm post-manufacturing filtered.

          靶标信息

          CD40 is a single-chain glycoprotein and a member of the tumor necrosis factor receptor (TNFR) family, exhibiting significant homology to the Hodgkin's disease-associated antigen, CD30. It is expressed by B lymphocytes, follicular dendritic cells, thymic epithelium, and a subset of peripheral T cells, as well as some epithelial cells, carcinomas, and lymphoid dendritic cells. Notably, CD40 is present on all B cells except plasma cells. CD40 plays a crucial role in regulating B cell development and maturation, inducing immunoglobulin isotype-switching, and protecting B cells from surface Ig-induced apoptosis when combined with other signals such as IL-4. It promotes proliferation and is essential for T cell-dependent immunoglobulin class switching, memory B cell development, and germinal center formation. The interaction between CD40 and its ligand CD154 (gp39) on T cells is vital for T-B cell crosstalk, costimulation, and immune regulation. Adaptor protein TNFR2 interacts with CD40, mediating signal transduction, while the AT-hook transcription factor AKNA is reported to regulate CD40 expression, which may be important for homotypic cell interactions. Additionally, the interaction between CD40 and its ligand is necessary for amyloid-beta-induced microglial activation, suggesting a role in the early pathogenesis of Alzheimer's disease. Two alternatively spliced transcript variants encoding distinct isoforms of CD40 have been identified. Diseases associated with CD40 dysfunction include Type 3 Hyper-IgM immunodeficiency and CD40 ligand deficiency, highlighting its importance in immune and inflammatory responses.

          仅用于科研。不用于诊断过程。未经明确授权不得转售。

          生物信息学

          蛋白别名: B cell surface antigen CD40; B cell-associated molecule; B-cell surface antigen CD40; Bp50; CD antigen CD40; CD40; CD40 molecule, TNF receptor superfamily member 5; CD40L receptor; CDw40; Immunoglobulin M; ImmunoglobulinM; MGC9013; sCD40; soluble CD40; Tumor necrosis factor receptor superfamily member 5

          查看更多 收起

          基因别名: Bp50; CD40; CDW40; p50; TNFRSF5

          查看更多 收起

          UniProt ID: (Human) P25942

          查看更多 收起

          Entrez Gene ID: (Human) 958

          查看更多 收起

          功能
          antigen binding protein binding enzyme binding protein domain specific binding ubiquitin protein ligase binding signaling receptor activity
          参与通路
          immune system process regulation of immunoglobulin production immune response-regulating cell surface receptor signaling pathway cellular calcium ion homeostasis defense response inflammatory response JAK-STAT cascade response to bacterium regulation of gene expression positive regulation of macromolecule biosynthetic process B cell mediated immunity CD40 signaling pathway platelet activation positive regulation of B cell proliferation response to nutrient levels positive regulation of interleukin-12 production response to cobalamin response to interferon-gamma cellular response to erythropoietin B cell proliferation B cell activation defense response to protozoan positive regulation of I-kappaB kinase/NF-kappaB signaling positive regulation of MAPK cascade protein kinase B signaling positive regulation of blood vessel endothelial cell migration positive regulation of angiogenesis positive regulation of nucleobase-containing compound metabolic process positive regulation of transcription from RNA polymerase II promoter positive regulation of isotype switching to IgG isotypes regulation of immune response positive regulation of developmental process positive regulation of multicellular organismal process defense response to virus protein-containing complex assembly cellular response to lipopolysaccharide cellular response to mechanical stimulus cellular response to interleukin-1 cellular response to tumor necrosis factor positive regulation of protein kinase C signaling response to peptide positive regulation of interleukin-4-mediated signaling pathway positive regulation of endothelial cell apoptotic process
          It has to be done as per old AB suggested Products section.

          Disclaimer

          Close

          Clicking the images or links will redirect you to a website hosted by BenchSci that provides third-party scientific content. Neither the content nor the BenchSci technology and processes for selection have been evaluated by us; we are providing them as-is and without warranty of any kind, including for use or application of the Thermo Fisher Scientific products presented.

          guarantee_icon

          性能保障

          只要您发现Invitrogen抗体在实验中的表现与网站或说明书的所述内容不符,您即可享受免费退换货服务。*

          了解更多
          help_icon

          随时为您服务

          获取常见问题的专家解答,或者直接联系我们的技术专家,咨询应用、设备、常规产品使用问题。

          联系技术支持
          订购 Plus Icon Minus Icon
          • 订单状态查询
          • 订单支持
          • 货号直购
          • 现货供应中心
          • 电子采购
          支持 Plus Icon Minus Icon
          • 帮助&支持
          • 联系我们 - 400 820 8982
          • 技术支持中心
          • 查找文件&证书
          • 报告网站问题
          资源 Plus Icon Minus Icon
          • 学习中心
          • 促销
          • 活动&研讨会
          • 社交媒体
          关于赛默飞 Plus Icon Minus Icon
          • 关于我们
          • 招聘 招聘
          • 投资者关系 投资者关系
          • 新闻 新闻
          • 社会责任 社会责任
          • 商标
          • 政策和通知
          品牌 Plus Icon Minus Icon
          • Thermo Scientific
          • Applied Biosystems
          • Invitrogen
          • Gibco
          • Ion Torrent
          • Unity Lab Services
          • Patheon
          • PPD
          • 服务条款
          • 隐私政策
          • 定价和运输保险政策
          © 2006-2026 Thermo Fisher Scientific Inc. All rights reserved. All trademarks are the property of Thermo Fisher Scientific and its subsidiaries unless otherwise specified.
          China flag icon
          China
          本网站销售的所有产品均不得用于人类或动物之临床诊断或治疗,仅可用于工业或者科研等非医疗目的。
             电子营业执照 | 经营证照公示 | ICP备案号:沪ICP备11003924号 | 沪公网安备 31011502006935号

          Your items have has been added!


          Host server : magellan-search-green-6479c7f679-zb4k5:80/100.66.74.142:80.
          git-commit: b70c0dceb888abc3b0dcebb5bc3a5b8753e7e816
          git-url: https://github.com/thermofisher/magellan-search
          git-branch: release/2.50.0-Offline