Hamburger Menu Button
Thermo Fisher Scientific Logo
登录
没有账号?建立账号 注册
  • 产品
    • 抗体
    • 引物合成
    • GeneArt Gene Synthesis Instant Designer
    • TaqMan Assay and Array Search
    • PCR 设备和耗材
    • 色谱柱和纯化柱
    • 实验室离心机
    • 分子生物学试剂和试剂盒
    • 实验室塑料耗材及用品
    • 查看所有产品分类
  • 应用和技术
    • 色谱
    • 细胞转染和培养
    • 实时荧光定量PCR
    • 质谱
    • 实验室塑料耗材及用品
    • 电子显微镜
    • 蛋白质生物学
    • PCR
    • RNAi
    • 环境
    • 查看所有应用和技术
  • 服务
    • 定制服务
    • 企业级实验室信息化服务
    • 企业服务
    • 金融&租赁服务
    • 仪器服务
    • OEM和商业供应
    • 培训服务
    • 360° CDMO 和 CRO 服务
    • CDMO 服务
    • 临床试验 CRO 服务
    • 查看所有帮助和支持
  • 帮助和支持
    • 学习中心
    • 联系我们
    • 更改国家或地区
    • 查看所有帮助和支持
  • 热门产品
    • TaqMan Real-Time PCR Assays
      TaqMan 实时荧光定量 PCR 试剂盒
    • Antibodies
      抗体
    • Oligos, Primers & Probes
      寡核苷酸、引物、探针
    • GeneArt Gene Synthesis
      GeneArt 基因合成
    • Cell Culture Plastics
      细胞培养耗材
  • 联系我们
  • 货号直购
  • 订单查询
  • 查找文件&证书
Thermo Fisher Scientific Logo

Search

搜索全部或下列指定分类
Search button
          • 联系我们
          • 货号直购
          • 登录
            登录
            没有账号?建立账号 注册
            • 我的账号
            • 订单
            • 账单及发票查询
            • 定制产品及项目

          Disclaimer

          Clicking the images or links will redirect you to a website hosted by BenchSci that provides third-party scientific content. Neither the content nor the BenchSci technology and processes for selection have been evaluated by us; we are providing them as-is and without warranty of any kind, including for use or application of the Thermo Fisher Scientific products presented.

          • Primary Antibodies ›
          • CD43 Antibodies

          NeoBiotechnologies

          CD43 (T-Cell Marker) Monoclonal Antibody (84-3C1)

          查看其他74个CD43抗体

          {{$productOrderCtrl.translations['antibody.pdp.commerceCard.promotion.promotions']}}

          {{$productOrderCtrl.translations['antibody.pdp.commerceCard.promotion.viewpromo']}}

          {{$productOrderCtrl.translations['antibody.pdp.commerceCard.promotion.promocode']}}: {{promo.promoCode}} {{promo.promoTitle}} {{promo.promoDescription}}. {{$productOrderCtrl.translations['antibody.pdp.commerceCard.promotion.learnmore']}}

          说明书
          证书
          实验方案
          问题与答案
          技术支持
          说明书
          证书
          实验方案
          问题与答案
          技术支持
          说明书
          证书
          实验方案
          问题与答案
          技术支持

          Cite CD43 (T-Cell Marker) Monoclonal Antibody (84-3C1)

          • 抗体检测数据 (5)
          CD43 (T-Cell Marker) Antibody in Immunocytochemistry (ICC/IF)
          Group 53 Created with Sketch.
          CD43 (T-Cell Marker) Antibody in Immunocytochemistry (ICC/IF)
          Group 53 Created with Sketch.

          图: 1 / 5

          {{ $ctrl.currentElement.advancedVerification.fullName }}
          {{ $ctrl.currentElement.advancedVerification.text }}

          CD43 (T-Cell Marker) Antibody (6693-MSM3-P1ABX) in ICC/IF

          Immunofluorescence analysis of K562 cells labeling CD43 with CD43 Monoclonal Antibody (84-3C1) followed by Goat anti-Mouse IgG-CF488 (Green). The nuclear counterstain is NucSpot®. {{ $ctrl.currentElement.advancedVerification.fullName }} 验证信息 View more
          已发表图片由___提供 benchsci-logo
          PMID: {{$ctrl.currentElement.benchSciPubmedId}}
          查看产品

          {{$ctrl.videoDesc}}

          {{$ctrl.videoLongDesc}}

          CD43 (T-Cell Marker) Antibody in Immunocytochemistry (ICC/IF)
          CD43 (T-Cell Marker) Antibody in Immunohistochemistry (Paraffin) (IHC (P))
          CD43 (T-Cell Marker) Antibody in Western Blot (WB)
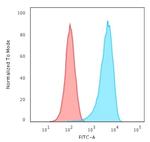
          CD43 (T-Cell Marker) Antibody in Flow Cytometry (Flow)
          CD43 (T-Cell Marker) Antibody in SDS-PAGE (SDS-PAGE)
          CD43 (T-Cell Marker) Monoclonal Antibody (84-3C1)

          产品信息

          6693-MSM3-P1ABX

          应用
          建议稀释比
          已发表文章

          免疫印迹 (WB)

          1-2 µg/mL
          -

          免疫组化(石蜡) (IHC (P))

          Assay-dependent
          -

          免疫组织化学(多聚甲醛固定) (IHC (PFA))

          1-2 µg/mL
          -

          免疫细胞化学 (ICC/IF)

          1-2 µg/mL
          -

          流式细胞分析 (Flow)

          1-2 µg/10^6 cells
          -
          产品规格

          种属反应

          Human

          宿主/亚型

          Mouse / IgG1, kappa

          分类

          Monoclonal

          类型

          Antibody

          克隆号

          84-3C1

          抗原

          Stimulated human leukocytes
          查看免疫原

          偶联物

          Unconjugated Unconjugated Unconjugated

          形式

          Liquid

          浓度

          1 mg/mL

          纯化类型

          Protein A/G

          保存液

          PBS, pH 7.4

          内含物

          no preservative

          保存条件

          -20°C, Avoid Freeze/Thaw Cycles

          运输条件

          Ambient (domestic); Wet ice (international)

          靶标信息

          CD43, also known as leukosialin or sialophorin, is a transmembrane mucin-like protein characterized by a high negative charge. It is expressed on the surface of most hematopoietic cells, excluding resting B lymphocytes. CD43 serves both adhesive and anti-adhesive functions, contributing to a repulsive barrier that can interfere with cellular adhesion while also promoting leukocyte aggregation in certain contexts. CD43 is involved in the activation of T cells, B cells, NK cells, and monocytes. Its expression decreases upon activation due to proteolytic processing. The counter-receptor for CD43 is CD169/SIGLEC-1, which is expressed on macrophages. CD43 interacts with actin-binding proteins ezrin and moesin, playing a regulatory role in remodeling T-cell morphology and regulating cell-cell interactions during lymphocyte traffic. It enhances LFA-1 adhesiveness while counteracting LFA-1 induction via other receptors. CD43 signaling induces the functionally active tumor suppressor p53 protein, but in cases of p53 and ARF deficiency, it can promote tumor proliferation and viability. CD43 is an important modulator of leukocyte functions, with dysfunctions associated with diseases such as Wiscott-Aldrich Syndrome and Adenoid Basal Cell Carcinoma.

          仅用于科研。不用于诊断过程。未经明确授权不得转售。

          篇参考文献 (0)

          您是否在文献中引用过该产品?请点击下方按钮邮件告知我们。
          引用该产品

          生物信息学

          蛋白别名: CD43; Galactoglycoprotein; GALGP; GPL115; Leukocyte sialoglycoprotein; Leukosialin; Sialophorin; sialophorin (gpL115, leukosialin, CD43); sialophorin gpL115

          查看更多 收起

          基因别名: CD43; GALGP; GPL115; LSN; SPN

          查看更多 收起

          UniProt ID: (Human) P16150

          查看更多 收起

          Entrez Gene ID: (Human) 6693

          查看更多 收起

          功能
          transmembrane signaling receptor activity
          参与通路
          response to protozoan negative regulation of type IV hypersensitivity positive regulation of protein phosphorylation chemotaxis immune response cellular defense response negative regulation of cell adhesion establishment or maintenance of cell polarity signal transduction cell surface receptor signaling pathway T cell costimulation positive regulation of T cell proliferation negative regulation of T cell proliferation positive regulation of tumor necrosis factor biosynthetic process defense response to bacterium negative thymic T cell selection regulation of defense response to virus leukocyte migration apoptotic signaling pathway
          It has to be done as per old AB suggested Products section.
          guarantee_icon

          性能保障

          只要您发现Invitrogen抗体在实验中的表现与网站或说明书的所述内容不符,您即可享受免费退换货服务。*

          了解更多
          help_icon

          随时为您服务

          获取常见问题的专家解答,或者直接联系我们的技术专家,咨询应用、设备、常规产品使用问题。

          联系技术支持
          订购 Plus Icon Minus Icon
          • 订单状态查询
          • 订单支持
          • 货号直购
          • 现货供应中心
          • 电子采购
          支持 Plus Icon Minus Icon
          • 帮助&支持
          • 联系我们 - 400 820 8982
          • 技术支持中心
          • 查找文件&证书
          • 报告网站问题
          资源 Plus Icon Minus Icon
          • 学习中心
          • 促销
          • 活动&研讨会
          • 社交媒体
          关于赛默飞 Plus Icon Minus Icon
          • 关于我们
          • 招聘 招聘
          • 投资者关系 投资者关系
          • 新闻 新闻
          • 社会责任 社会责任
          • 商标
          • 政策和通知
          品牌 Plus Icon Minus Icon
          • Thermo Scientific
          • Applied Biosystems
          • Invitrogen
          • Gibco
          • Ion Torrent
          • Patheon
          • PPD
          • 服务条款
          • 隐私政策
          • 定价和运输保险政策
          © 2006-2026 Thermo Fisher Scientific Inc. All rights reserved. All trademarks are the property of Thermo Fisher Scientific and its subsidiaries unless otherwise specified.
          China flag icon
          China
          本网站销售的所有产品均不得用于人类或动物之临床诊断或治疗,仅可用于工业或者科研等非医疗目的。
             电子营业执照 | 经营证照公示 | ICP备案号:沪ICP备11003924号 | 沪公网安备 31011502006935号

          Your items have has been added!


          Host server : magellan-search-blue-55ff9ddd88-2rf75:80/100.66.79.83:80.
          git-commit: d366ff9721d93504b2ac26a183b2b3e3d0e7d9ec
          git-url: https://github.com/thermofisher/magellan-search
          git-branch: release/2.42.0-2026.01.03-1.0