Hamburger Menu Button
Thermo Fisher Scientific Logo
登录
没有账号?建立账号 注册
  • 产品
    • 抗体
    • 引物合成
    • GeneArt Gene Synthesis Instant Designer
    • TaqMan Assay and Array Search
    • PCR 设备和耗材
    • 色谱柱和纯化柱
    • 实验室离心机
    • 分子生物学试剂和试剂盒
    • 实验室塑料耗材及用品
    • 查看所有产品分类
  • 应用和技术
    • 色谱
    • 细胞转染和培养
    • 实时荧光定量PCR
    • 质谱
    • 实验室塑料耗材及用品
    • 电子显微镜
    • 蛋白质生物学
    • PCR
    • RNAi
    • 环境
    • 查看所有应用和技术
  • 服务
    • 定制服务
    • 企业级实验室信息化服务
    • 金融&租赁服务
    • 仪器服务
    • OEM和商业供应
    • 培训服务
    • 360° CDMO 和 CRO 服务
    • CDMO 服务
    • 临床试验 CRO 服务
    • Unity Lab Services
    • 查看所有帮助和支持
  • 帮助和支持
    • 学习中心
    • 联系我们
    • 更改国家或地区
    • 查看所有帮助和支持
  • 热门产品
    • TaqMan Real-Time PCR Assays
      TaqMan 实时荧光定量 PCR 试剂盒
    • Antibodies
      抗体
    • Oligos, Primers & Probes
      寡核苷酸、引物、探针
    • GeneArt Gene Synthesis
      GeneArt 基因合成
    • Cell Culture Plastics
      细胞培养耗材
  • Who We Serve
    • 抗体治疗解决方案
    • 细胞与基因治疗解决方案
    • 学术科研
    • 工业与应用
  • 联系我们
  • 货号直购
  • 订单查询
  • 查找文件&证书
Thermo Fisher Scientific Logo

Search

搜索全部或下列指定分类
Search button
          • 联系我们
          • 货号直购
          • 登录
            登录
            没有账号?建立账号 注册
            • 我的账号
            • 订单
            • 会员中心
            • 账单及发票查询
            • 定制产品及项目
          • Primary Antibodies ›
          • CD44 Antibodies

          Invitrogen

          CD44 Monoclonal Antibody (IM7), Super Bright™ 702, eBioscience™

          98个已发表图片
          128 篇参考文献
          查看其他178个CD44抗体

          {{$productOrderCtrl.translations['antibody.pdp.commerceCard.promotion.promotions']}}

          {{$productOrderCtrl.translations['antibody.pdp.commerceCard.promotion.viewpromo']}}

          {{$productOrderCtrl.translations['antibody.pdp.commerceCard.promotion.promocode']}}: {{promo.promoCode}} {{promo.promoTitle}} {{promo.promoDescription}}. {{$productOrderCtrl.translations['antibody.pdp.commerceCard.promotion.learnmore']}}

          说明书
          证书
          实验方案
          问题与答案
          技术支持
          说明书
          证书
          实验方案
          问题与答案
          技术支持
          说明书
          证书
          实验方案
          问题与答案
          技术支持

          Cite CD44 Monoclonal Antibody (IM7), Super Bright™ 702, eBioscience™

          Additional Information:
          {{banner.description}}
          {{$ctrl.isSkuNotesCollapsed ? 'View more' : 'View less'}}
          • 抗体检测数据 (1)
          • 已发表图片 (98)
          CD44 Antibody in Flow Cytometry (Flow)
          Group 53 Created with Sketch.
          CD44 Antibody in Flow Cytometry (Flow)
          Group 53 Created with Sketch.

          图: 1 / 99

          {{ $ctrl.currentElement.advancedVerification.fullName }}
          {{ $ctrl.currentElement.advancedVerification.text }}

          CD44 Antibody (67-0441-82) in Flow

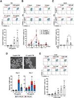
          Staining of SW splenocytes with Anti-Mouse CD3 PE (Product # 12-0032) and Rat IgG2a K Isotype Control (Product # 67-4321-82) (left) or 0.125 µg of Anti-Mouse CD44 Super Bright 702 (right). Cells in the lymphocyte gate were used for analysis. {{ $ctrl.currentElement.advancedVerification.fullName }} 验证信息 View more
          已发表图片由___提供 benchsci-logo
          PMID: {{$ctrl.currentElement.benchSciPubmedId}}
          查看产品

          {{$ctrl.videoDesc}}

          {{$ctrl.videoLongDesc}}

          CD44 Antibody in Flow Cytometry (Flow)
          CD44 Antibody in Flow Cytometry (Flow)
          CD44 Antibody in Immunocytochemistry (ICC/IF)
          CD44 Antibody in Immunocytochemistry (ICC/IF)
          CD44 Antibody in Immunocytochemistry (ICC/IF)
          CD44 Antibody in Immunocytochemistry (ICC/IF)
          CD44 Antibody in Immunocytochemistry (ICC/IF)
          CD44 Antibody in Immunocytochemistry (ICC/IF)
          CD44 Antibody in Immunocytochemistry, Flow Cytometry (ICC/IF, Flow)
          CD44 Antibody in Immunocytochemistry, Flow Cytometry (ICC/IF, Flow)
          CD44 Antibody in Immunocytochemistry, Flow Cytometry (ICC/IF, Flow)
          CD44 Antibody in Immunocytochemistry (ICC/IF)
          CD44 Antibody in Immunocytochemistry (ICC/IF)
          CD44 Antibody in Immunocytochemistry (ICC/IF)
          CD44 Antibody in Immunocytochemistry (ICC/IF)
          CD44 Antibody in Immunocytochemistry (ICC/IF)
          CD44 Antibody in Immunohistochemistry (IHC)
          CD44 Antibody in Immunohistochemistry (IHC)
          CD44 Antibody in Immunohistochemistry (IHC)
          CD44 Antibody in Immunohistochemistry (IHC)
          CD44 Antibody in Immunohistochemistry (IHC)
          CD44 Antibody in Immunohistochemistry (IHC)
          CD44 Antibody in Immunohistochemistry (IHC)
          CD44 Antibody in Immunohistochemistry (IHC)
          CD44 Antibody in Immunohistochemistry (IHC)
          CD44 Antibody in Immunohistochemistry (IHC)
          CD44 Antibody in Immunohistochemistry (IHC)
          CD44 Antibody in Immunohistochemistry (IHC)
          CD44 Antibody in Immunohistochemistry (IHC)
          CD44 Antibody in Flow Cytometry (Flow)
          CD44 Antibody in Flow Cytometry (Flow)
          CD44 Antibody in Flow Cytometry (Flow)
          CD44 Antibody in Flow Cytometry (Flow)
          CD44 Antibody in Flow Cytometry (Flow)
          CD44 Antibody in Flow Cytometry (Flow)
          CD44 Antibody in Flow Cytometry (Flow)
          CD44 Antibody in Flow Cytometry (Flow)
          CD44 Antibody in Flow Cytometry (Flow)
          CD44 Antibody in Flow Cytometry (Flow)
          CD44 Antibody in Flow Cytometry (Flow)
          CD44 Antibody in Flow Cytometry (Flow)
          CD44 Antibody in Flow Cytometry (Flow)
          CD44 Antibody in Flow Cytometry (Flow)
          CD44 Antibody in Flow Cytometry (Flow)
          CD44 Antibody in Flow Cytometry (Flow)
          CD44 Antibody in Flow Cytometry (Flow)
          CD44 Antibody in Flow Cytometry (Flow)
          CD44 Antibody in Flow Cytometry (Flow)
          CD44 Antibody in Flow Cytometry (Flow)
          CD44 Antibody in Flow Cytometry (Flow)
          CD44 Antibody in Flow Cytometry (Flow)
          CD44 Antibody in Flow Cytometry (Flow)
          CD44 Antibody in Flow Cytometry (Flow)
          CD44 Antibody in Flow Cytometry (Flow)
          CD44 Antibody in Flow Cytometry (Flow)
          CD44 Antibody in Flow Cytometry (Flow)
          CD44 Antibody in Flow Cytometry (Flow)
          CD44 Antibody in Flow Cytometry (Flow)
          CD44 Antibody in Flow Cytometry (Flow)
          CD44 Antibody in Flow Cytometry (Flow)
          CD44 Antibody in Flow Cytometry (Flow)
          CD44 Antibody in Flow Cytometry (Flow)
          CD44 Antibody in Flow Cytometry (Flow)
          CD44 Antibody in Flow Cytometry (Flow)
          CD44 Antibody in Flow Cytometry (Flow)
          CD44 Antibody in Flow Cytometry (Flow)
          CD44 Antibody in Flow Cytometry (Flow)
          CD44 Antibody in Flow Cytometry (Flow)
          CD44 Antibody in Flow Cytometry (Flow)
          CD44 Antibody in Flow Cytometry (Flow)
          CD44 Antibody in Flow Cytometry (Flow)
          CD44 Antibody in Flow Cytometry (Flow)
          CD44 Antibody in Flow Cytometry (Flow)
          CD44 Antibody in Flow Cytometry (Flow)
          CD44 Antibody in Flow Cytometry (Flow)
          CD44 Antibody in Flow Cytometry (Flow)
          CD44 Antibody in Flow Cytometry (Flow)
          CD44 Antibody in Flow Cytometry (Flow)
          CD44 Antibody in Flow Cytometry (Flow)
          CD44 Antibody in Flow Cytometry (Flow)
          CD44 Antibody in Flow Cytometry (Flow)
          CD44 Antibody in Flow Cytometry (Flow)
          CD44 Antibody in Flow Cytometry (Flow)
          CD44 Antibody in Flow Cytometry (Flow)
          CD44 Antibody in Flow Cytometry (Flow)
          CD44 Antibody in Flow Cytometry (Flow)
          CD44 Antibody in Flow Cytometry (Flow)
          CD44 Antibody in Flow Cytometry (Flow)
          CD44 Antibody in Flow Cytometry (Flow)
          CD44 Antibody in Flow Cytometry (Flow)
          CD44 Antibody in Flow Cytometry (Flow)
          CD44 Antibody in Flow Cytometry (Flow)
          CD44 Antibody in Flow Cytometry (Flow)
          CD44 Antibody in Flow Cytometry (Flow)
          CD44 Antibody in Flow Cytometry (Flow)
          CD44 Antibody in Flow Cytometry (Flow)
          CD44 Antibody in Flow Cytometry (Flow)
          CD44 Antibody in Flow Cytometry (Flow)
          CD44 Antibody in Flow Cytometry (Flow)

          产品信息

          67-0441-82

          应用
          建议稀释比
          已发表文章

          免疫组化 (IHC)

          -
          查看11篇已发表文章 11篇已发表文章

          免疫细胞化学 (ICC/IF)

          -
          查看9篇已发表文章 9篇已发表文章

          流式细胞分析 (Flow)

          0.25 µg/test
          查看107篇已发表文章 107篇已发表文章

          中和实验 (Neu)

          -
          查看1篇已发表文章 1篇已发表文章
          产品规格

          种属反应

          Human, Mouse

          宿主/亚型

          Rat / IgG2b, kappa

          推荐的同型对照

          Rat IgG2b kappa Isotype Control (eB149/10H5), Super Bright™ 702, eBioscience™

          分类

          Monoclonal

          类型

          Antibody

          克隆号

          IM7

          偶联物

          Super Bright™ 702 Super Bright™ 702 Super Bright™ 702
          • Unconjugated
          • Alexa Fluor 532 
          • Alexa Fluor 700 
          • APC 
          • APC-eFluor 780
          • Biotin 
          • Brilliant UV 395
          • Brilliant UV 496
          • Brilliant UV 563
          • Brilliant UV 615
          • Brilliant UV 737
          • Brilliant Violet 421
          • Brilliant Violet 605
          • Brilliant Violet 650
          • Brilliant Violet 711
          • eFluor 450
          • eFluor 506
          • FITC
          • Functional Grade
          • NovaFluor Blue 510
          • NovaFluor Blue 610-70S
          • NovaFluor Blue 660-120S
          • NovaFluor Blue 690
          • NovaFluor Blue 725
          • NovaFluor Blue 760
          • NovaFluor Blue 800
          • NovaFluor Red 700
          • NovaFluor Red 710
          • NovaFluor Red 725
          • NovaFluor Red 755
          • NovaFluor UV 765
          • NovaFluor Violet 690
          • NovaFluor Yellow 570
          • NovaFluor Yellow 610
          • NovaFluor Yellow 660
          • NovaFluor Yellow 755
          • NovaFluor Yellow 810
          • PE 
          • PE-Cyanine5
          • PE-Cyanine7
          • PE-eFluor 610
          • PerCP-Cyanine5.5
          • Super Bright 436
          • Super Bright 600
          • Super Bright 645
          • Super Bright 780
          • Request custom conjugation

          激发/发射光谱

          413/702 nm 查看光谱 spectra

          形式

          Liquid

          浓度

          0.2 mg/mL

          规格

          100 µg

          纯化类型

          Affinity chromatography

          保存液

          PBS, pH 7.2, with BSA

          内含物

          0.09% sodium azide

          保存条件

          4°C, store in dark, DO NOT FREEZE!

          运输条件

          Ambient (domestic); Wet ice (international)

          RRID

          AB_2662580

          产品详细信息

          Description: The IM7 monoclonal antibody reacts with all isoforms of mouse CD44 (Pgp-1). CD44 is expressed by hematopoietic and non-hematopoietic cells. Bone marrow myeloid cells and memory T cells highly express this antigen and peripheral B and T cells can upregulate the expression of CD44. CD44 functions as an adhesion molecule through its binding to hyaluronate, an extracellular matrix component.

          Applications Reported: The IM7 antibody has been reported for use in flow cytometric analysis.

          Applications Tested: The IM7 antibody has been tested by flow cytometric analysis of mouse bone marrow cells and splenocytes. This can be used at less than or equal to 0.25 µg per test. A test is defined as the amount (µg) of antibody that will stain a cell sample in a final volume of 100 µL. Cell number should be determined empirically but can range from 10^5 to 10^8 cells/test. It is recommended that the antibody be carefully titrated for optimal performance in the assay of interest.

          Super Bright 702 is a tandem dye that can be excited with the violet laser line (405 nm) and emits at 702 nm. We recommend using a 710/50 bandpass filter. Please make sure that your instrument is capable of detecting this fluorochrome.

          When using two or more Super Bright dye-conjugated antibodies in a staining panel, it is recommended to use Super Bright Staining Buffer ((Product # SB-4400)) to minimize any non-specific polymer interactions. Please refer to the datasheet for Super Bright Staining Buffer.

          Light sensitivity: This tandem dye is sensitive to photo-induced oxidation. Protect this vial and stained samples from light.

          Fixation: Samples can be stored in IC Fixation Buffer (Product # 00-8222) (100 µL of cell sample + 100 µL of IC Fixation Buffer) or 1-step Fix/Lyse Solution (Product # 00-5333) for up to 3 days in the dark at 4°C with minimal impact on brightness and FRET efficiency/compensation. Some generalizations regarding fluorophore performance after fixation can be made, but clone specific performance should be determined empirically.

          Excitation: 405 nm; Emission: 702 nm; Laser: Violet Laser

          Super Bright Polymer Dyes are sold under license from Becton, Dickinson and Company.

          靶标信息

          CD44 cell surface antigen is a 100 kDa type 1 transmembrane glycoprotein widely expressed on human leucocytes, white matter of the brain and by some epithelial cells of the intestine and breast. Several isoforms of CD44 exist, including the predominant CD44H isoform detected in many normal tissues. CD44 is a receptor for hyaluronic acid (HA) and is involved in cell-cell interactions, cell adhesion and migration. CD44 also participates in a wide variety of cellular functions including lymphocyte activation, recirculation and homing. CD44 expression may be up-regulated upon some carcinomas, and it has been speculated that this may be related to metastatic potential. CD44 is expressed by hematopoietic, non-hematopoietic cells, epithelial tissues, and to filopodia in cultured keratinocytes. Further, bone marrow myeloid cells and memory T cells express CD44 at high levels, and peripheral B and T cells can upregulate the expression of CD44 in response to certain stimulatory events. Transcripts for the CD44 gene undergo complex alternative splicing that results in many functionally distinct isoforms, however, the full-length nature of some of these variants have not been determined. Alternative splicing is the basis for the structural and functional diversity of the CD44 protein. Diseases associated with CD44 dysfunction include superficial keratitis and lichen sclerosus. CD44 also may be related to tumor metastasis formation.

          仅用于科研。不用于诊断过程。未经明确授权不得转售。

          How to use the Panel Builder

          Watch the video to learn how to use the Invitrogen Flow Cytometry Panel Builder to build your next flow cytometry panel in 5 easy steps.

          生物信息学

          蛋白别名: CD44; CD44 antigen; CD44 molecule; CD44 molecule (Indian blood group); CD44R1; CDw44; CDw44 antigen precursor; cell surface glycoprotein CD44; cell-cell and cell-matrix adhesion interaction glycoprotein isoform; cell-surface glycoprotein; chondroitin sulfate proteoglycan 8; ECMR-III; ECMRIII; Epican; Extracellular matrix receptor III; GP90 lymphocyte homing/adhesion receptor; hematopoietic cell E- and L-selectin ligand; Heparan sulfate proteoglycan; Hermes antigen; Hermes antigen gp90 homing receptor precursor; homing cell adhesion molecule; homing function and Indian blood group system; homing receptor; HUTCH-I; hyaluronan receptor; hyaluronan-binding protein; Hyaluronate receptor; In(Lu) related-p80; Indian blood group antigen; Ly-24; Lymphocyte antigen 24; PGP I; PGP-1; PGP-I; PGPI; phagocyte glycoprotein 1; Phagocytic glycoprotein 1; Phagocytic glycoprotein I; sCD 44; sCD44; soluble CD 44; soluble CD44; unnamed protein product

          查看更多 收起

          基因别名: AU023126; AW121933; AW146109; CD44; CDW44; CSPG8; ECM-III; ECMR-III; H-CAM; HCELL; HERMES; Hermes-1; HUTCH-1; HUTCH-I; LHR; Ly-24; MC56; MDU2; MDU3; MIC4; Pgp-1; Pgp1

          查看更多 收起

          UniProt ID: (Human) P16070, (Mouse) P15379

          查看更多 收起

          Entrez Gene ID: (Human) 960, (Mouse) 12505

          查看更多 收起

          功能
          transmembrane signaling receptor activity cytokine receptor activity protein binding collagen binding hyaluronic acid binding hyalurononglucosaminidase activity epidermal growth factor receptor binding protein kinase binding cytokine binding phosphoprotein binding transmembrane signal receptor
          参与通路
          inflammatory response cell adhesion cell-matrix adhesion anatomical structure morphogenesis cell migration cytokine-mediated signaling pathway hyaluronan catabolic process positive regulation of heterotypic cell-cell adhesion T cell activation regulation of apoptotic process negative regulation of apoptotic process negative regulation of DNA damage response, signal transduction by p53 class mediator wound healing, spreading of cells cellular response to fibroblast growth factor stimulus system development cartilage development positive regulation of ERK1 and ERK2 cascade monocyte aggregation cell-cell adhesion positive regulation of monocyte aggregation negative regulation of intrinsic apoptotic signaling pathway in response to DNA damage by p53 class mediator regulation of lamellipodium morphogenesis regulation of cell growth branching involved in ureteric bud morphogenesis wound healing involved in inflammatory response positive regulation of adaptive immune response negative regulation of mature B cell apoptotic process positive regulation of gene expression Wnt signaling pathway neuron projection development positive regulation of neutrophil apoptotic process positive regulation of peptidyl-serine phosphorylation macrophage fusion negative regulation of cysteine-type endopeptidase activity involved in apoptotic process positive regulation of peptidyl-tyrosine phosphorylation branching involved in prostate gland morphogenesis
          It has to be done as per old AB suggested Products section.

          Disclaimer

          Close

          Clicking the images or links will redirect you to a website hosted by BenchSci that provides third-party scientific content. Neither the content nor the BenchSci technology and processes for selection have been evaluated by us; we are providing them as-is and without warranty of any kind, including for use or application of the Thermo Fisher Scientific products presented.

          guarantee_icon

          性能保障

          只要您发现Invitrogen抗体在实验中的表现与网站或说明书的所述内容不符,您即可享受免费退换货服务。*

          了解更多
          help_icon

          随时为您服务

          获取常见问题的专家解答,或者直接联系我们的技术专家,咨询应用、设备、常规产品使用问题。

          联系技术支持
          订购 Plus Icon Minus Icon
          • 订单状态查询
          • 订单支持
          • 货号直购
          • 现货供应中心
          • 电子采购
          支持 Plus Icon Minus Icon
          • 帮助&支持
          • 联系我们 - 400 820 8982
          • 技术支持中心
          • 查找文件&证书
          • 报告网站问题
          资源 Plus Icon Minus Icon
          • 学习中心
          • 促销
          • 活动&研讨会
          • 社交媒体
          关于赛默飞 Plus Icon Minus Icon
          • 关于我们
          • 招聘 招聘
          • 投资者关系 投资者关系
          • 新闻 新闻
          • 社会责任 社会责任
          • 商标
          • 政策和通知
          品牌 Plus Icon Minus Icon
          • Thermo Scientific
          • Applied Biosystems
          • Invitrogen
          • Gibco
          • Ion Torrent
          • Unity Lab Services
          • Patheon
          • PPD
          • 服务条款
          • 隐私政策
          • 定价和运输保险政策
          © 2006-2026 Thermo Fisher Scientific Inc. All rights reserved. All trademarks are the property of Thermo Fisher Scientific and its subsidiaries unless otherwise specified.
          China flag icon
          China
          本网站销售的所有产品均不得用于人类或动物之临床诊断或治疗,仅可用于工业或者科研等非医疗目的。
             电子营业执照 | 经营证照公示 | ICP备案号:沪ICP备11003924号 | 沪公网安备 31011502006935号

          Your items have has been added!


          Host server : magellan-search-green-6479c7f679-sz4vp:80/100.66.76.236:80.
          git-commit: b70c0dceb888abc3b0dcebb5bc3a5b8753e7e816
          git-url: https://github.com/thermofisher/magellan-search
          git-branch: release/2.50.0-Offline