Hamburger Menu Button
Thermo Fisher Scientific Logo
登录
没有账号?建立账号 注册
  • 产品
    • 抗体
    • 引物合成
    • GeneArt Gene Synthesis Instant Designer
    • TaqMan Assay and Array Search
    • PCR 设备和耗材
    • 色谱柱和纯化柱
    • 实验室离心机
    • 分子生物学试剂和试剂盒
    • 实验室塑料耗材及用品
    • 查看所有产品分类
  • 应用和技术
    • 色谱
    • 细胞转染和培养
    • 实时荧光定量PCR
    • 质谱
    • 实验室塑料耗材及用品
    • 电子显微镜
    • 蛋白质生物学
    • PCR
    • RNAi
    • 环境
    • 查看所有应用和技术
  • 服务
    • 定制服务
    • 企业级实验室信息化服务
    • 金融&租赁服务
    • 仪器服务
    • OEM和商业供应
    • 培训服务
    • 360° CDMO 和 CRO 服务
    • CDMO 服务
    • 临床试验 CRO 服务
    • Unity Lab Services
    • 查看所有帮助和支持
  • 帮助和支持
    • 学习中心
    • 联系我们
    • 更改国家或地区
    • 查看所有帮助和支持
  • 热门产品
    • TaqMan Real-Time PCR Assays
      TaqMan 实时荧光定量 PCR 试剂盒
    • Antibodies
      抗体
    • Oligos, Primers & Probes
      寡核苷酸、引物、探针
    • GeneArt Gene Synthesis
      GeneArt 基因合成
    • Cell Culture Plastics
      细胞培养耗材
  • Who We Serve
    • 抗体治疗解决方案
    • 细胞与基因治疗解决方案
    • 学术科研
    • 工业与应用
  • 联系我们
  • 货号直购
  • 订单查询
  • 查找文件&证书
Thermo Fisher Scientific Logo

Search

搜索全部或下列指定分类
Search button
          • 联系我们
          • 货号直购
          • 登录
            登录
            没有账号?建立账号 注册
            • 我的账号
            • 订单
            • 会员中心
            • 账单及发票查询
            • 定制产品及项目
          • Primary Antibodies ›
          • CD45 Antibodies

          Invitrogen

          CD45 Monoclonal Antibody (HI30), Alexa Fluor™ 488

          高级验证
          11个已发表图片
          19 篇参考文献
          查看其他328个CD45抗体

          {{$productOrderCtrl.translations['antibody.pdp.commerceCard.promotion.promotions']}}

          {{$productOrderCtrl.translations['antibody.pdp.commerceCard.promotion.viewpromo']}}

          {{$productOrderCtrl.translations['antibody.pdp.commerceCard.promotion.promocode']}}: {{promo.promoCode}} {{promo.promoTitle}} {{promo.promoDescription}}. {{$productOrderCtrl.translations['antibody.pdp.commerceCard.promotion.learnmore']}}

          说明书
          证书
          实验方案
          问题与答案
          技术支持
          说明书
          证书
          实验方案
          问题与答案
          技术支持
          说明书
          证书
          实验方案
          问题与答案
          技术支持

          Cite CD45 Monoclonal Antibody (HI30), Alexa Fluor™ 488

          Additional Information:
          {{banner.description}}
          {{$ctrl.isSkuNotesCollapsed ? 'View more' : 'View less'}}
          • 已发表图片 (11)
          • 高级验证 (1)
          CD45 Antibody in Immunocytochemistry (ICC/IF)
          Group 53 Created with Sketch.
          CD45 Antibody in Immunocytochemistry (ICC/IF)
          Group 53 Created with Sketch.

          图: 1 / 12

          {{ $ctrl.currentElement.advancedVerification.fullName }}
          {{ $ctrl.currentElement.advancedVerification.text }}

          CD45 Antibody (MHCD4520) in ICC/IF

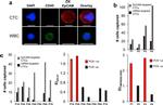
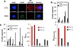
          Theranostics 2021 - Figure 4 Benchmarking ALICE CTC phenotypic count against human enumeration in real fluorescent images. Identification, localization and enumeration of CTC phenotypes: (A) HE4- (DAPI+/CD45-/E&M+/HE4-) and HE4+ (DAPI+/CD45-/E&M+/HE4+) CTCs from 61 ovarian cancer patients, (B) E CTCs (DAPI+/CD45-/E-cadherin+/vimentin-), H CTCs (DAPI+/CD45-/E-cadherin+/vimentin+) and M CTCs (DAPI+/CD45-/E-cadherin-/vimentin+) f... View More {{ $ctrl.currentElement.advancedVerification.fullName }} 验证信息 View more
          已发表图片由___提供 benchsci-logo
          PMID: {{$ctrl.currentElement.benchSciPubmedId}}
          查看产品

          {{$ctrl.videoDesc}}

          {{$ctrl.videoLongDesc}}

          CD45 Antibody in Immunocytochemistry (ICC/IF)
          CD45 Antibody in Immunocytochemistry (ICC/IF)
          CD45 Antibody in Immunocytochemistry (ICC/IF)
          CD45 Antibody in Immunohistochemistry, Immunocytochemistry (IHC, ICC/IF)
          CD45 Antibody in Immunocytochemistry (ICC/IF)
          CD45 Antibody in Immunocytochemistry (ICC/IF)
          CD45 Antibody in Immunocytochemistry (ICC/IF)
          CD45 Antibody in Immunocytochemistry (ICC/IF)
          CD45 Antibody in Immunohistochemistry (IHC)
          CD45 Antibody in Flow Cytometry (Flow)
          CD45 Antibody in Flow Cytometry (Flow)
          CD45 Antibody

          产品信息

          MHCD4520

          应用
          建议稀释比
          已发表文章

          免疫组化 (IHC)

          -
          查看2篇已发表文章 2篇已发表文章

          免疫细胞化学 (ICC/IF)

          -
          查看6篇已发表文章 6篇已发表文章

          流式细胞分析 (Flow)

          Assay-Dependent
          查看11篇已发表文章 11篇已发表文章
          产品规格

          种属反应

          Human

          已发表种属

          Human, Mouse

          宿主/亚型

          Mouse / IgG1

          分类

          Monoclonal

          类型

          Antibody

          克隆号

          HI30

          抗原

          CD45 antigen

          偶联物

          Alexa Fluor™ 488 Alexa Fluor™ 488 Alexa Fluor™ 488
          • Alexa Fluor 405 
          • Alexa Fluor 700 
          • APC 
          • APC-Alexa Fluor 750
          • Biotin 
          • FITC
          • Pacific Blue
          • Pacific Orange
          • PE 
          • PE-Alexa Fluor 610
          • PE-Cyanine5.5
          • PE-Cyanine7
          • PE-Texas Red
          • PerCP 
          • Qdot 605
          • Qdot 655
          • Qdot 800
          • TRI-COLOR
          • Request custom conjugation

          激发/发射光谱

          499/520 nm 查看光谱 spectra

          形式

          Liquid

          纯化类型

          purified

          保存液

          PBS with 4mg/mL BSA

          内含物

          0.1% sodium azide

          保存条件

          4°C, store in dark

          运输条件

          Ambient (domestic); Wet ice (international)

          RRID

          AB_10392555

          产品详细信息

          Based on our testing, publications, and results reported from customers, the Alexa Fluor™ 488 dye provides the best fluorescein (FITC) substitute.

          靶标信息

          CD45 (LCA, leukocyte common antigen) is a receptor-type protein tyrosine phosphatase (PTP) ubiquitously expressed in all nucleated hematopoietic cells, comprising approximately 10% of all surface proteins in lymphocytes. CD45 is absent on non-hematopoietic cell lines, normal and malignant, non-hematopoietic tissues. CD45 glycoprotein is crucial in lymphocyte development and antigen signaling, serving as an important regulator of Src-family kinases. CD45 protein exists as multiple isoforms as a result of alternative splicing, differ in their extracellular domains but share identical transmembrane and cytoplasmic domains. CD45RA is an isoform of the CD45 complex and has restricted expression between different subtypes of lymphoid cells. CD45 isoforms differ in their ability to translocate into the glycosphingolipid-enriched membrane domains and their expression depends on cell type and physiological state of the cell. CD45 has been shown to be an essential regulator of T- and B-cell antigen receptor signaling and suppresses JAK kinases to regulate cytokine receptor signaling. CD45 is also important in promoting cell survival by modulating integrin-mediated signal transduction pathway, DNA fragmentation during apoptosis and inhibition or upregulation of various immunological functions.

          Analyte Specific Reagent

          How to use the Panel Builder

          Watch the video to learn how to use the Invitrogen Flow Cytometry Panel Builder to build your next flow cytometry panel in 5 easy steps.

          生物信息学

          蛋白别名: CD45; CD45 antigen; glycoprotein 180; L-CA; Leukocyte common antigen; protein tyrosine phosphatase; protein tyrosine phosphatase, receptor type, c polypeptide; Receptor-type tyrosine-protein phosphatase C; T200; T200 glycoprotein; T200 leukocyte common antigen; T220 and B220; unnamed protein product

          查看更多 收起

          基因别名: B220; CD45; CD45R; GP180; IMD105; L-CA; LCA; LY5; PTPRC; T200

          查看更多 收起

          UniProt ID: (Human) P08575

          查看更多 收起

          Entrez Gene ID: (Human) 5788

          查看更多 收起

          功能
          phosphoprotein phosphatase activity protein tyrosine phosphatase activity transmembrane receptor protein tyrosine phosphatase activity receptor binding protein binding heparin binding hydrolase activity protein kinase binding protein tyrosine kinase inhibitor activity ankyrin binding spectrin binding heparan sulfate proteoglycan binding
          参与通路
          negative regulation of transcription from RNA polymerase II promoter MAPK cascade natural killer cell differentiation negative regulation of T cell mediated cytotoxicity positive regulation of T cell mediated cytotoxicity negative regulation of cytokine-mediated signaling pathway hematopoietic progenitor cell differentiation positive regulation of immunoglobulin production positive regulation of T cell mediated immunity regulation of humoral immune response mediated by circulating immunoglobulin positive regulation of humoral immune response mediated by circulating immunoglobulin negative regulation of protein kinase activity protein dephosphorylation negative regulation of cell adhesion involved in substrate-bound cell migration leukocyte cell-cell adhesion signal transduction cell surface receptor signaling pathway response to gamma radiation regulation of gene expression dephosphorylation B cell differentiation T cell differentiation positive regulation of B cell proliferation regulation of interleukin-8 production negative regulation of interleukin-2 production positive regulation of interleukin-2 production positive regulation of tumor necrosis factor production heterotypic cell-cell adhesion T cell proliferation B cell proliferation positive regulation of T cell proliferation T cell activation gamma-delta T cell differentiation positive regulation of MAPK cascade cell cycle phase transition plasma membrane raft distribution positive thymic T cell selection negative thymic T cell selection positive regulation of T cell differentiation positive regulation of gamma-delta T cell differentiation positive regulation of protein kinase activity negative regulation of JAK-STAT cascade alpha-beta T cell proliferation positive regulation of alpha-beta T cell proliferation positive regulation of isotype switching to IgG isotypes bone marrow development stem cell development regulation of phagocytosis positive regulation of phagocytosis positive regulation of calcium-mediated signaling T cell receptor signaling pathway B cell receptor signaling pathway regulation of T cell receptor signaling pathway positive regulation of antigen receptor-mediated signaling pathway release of sequestered calcium ion into cytosol defense response to virus regulation of cell cycle positive regulation of Fc receptor mediated stimulatory signaling pathway negative regulation of ERK1 and ERK2 cascade positive regulation of ERK1 and ERK2 cascade extrinsic apoptotic signaling pathway negative regulation of interleukin-4-mediated signaling pathway negative regulation of microglial cell activation response to aldosterone DN2 thymocyte differentiation positive regulation of hematopoietic stem cell migration positive regulation of stem cell proliferation regulation of extrinsic apoptotic signaling pathway positive regulation of extrinsic apoptotic signaling pathway
          It has to be done as per old AB suggested Products section.

          Disclaimer

          Close

          Clicking the images or links will redirect you to a website hosted by BenchSci that provides third-party scientific content. Neither the content nor the BenchSci technology and processes for selection have been evaluated by us; we are providing them as-is and without warranty of any kind, including for use or application of the Thermo Fisher Scientific products presented.

          guarantee_icon

          性能保障

          只要您发现Invitrogen抗体在实验中的表现与网站或说明书的所述内容不符,您即可享受免费退换货服务。*

          了解更多
          help_icon

          随时为您服务

          获取常见问题的专家解答,或者直接联系我们的技术专家,咨询应用、设备、常规产品使用问题。

          联系技术支持
          订购 Plus Icon Minus Icon
          • 订单状态查询
          • 订单支持
          • 货号直购
          • 现货供应中心
          • 电子采购
          支持 Plus Icon Minus Icon
          • 帮助&支持
          • 联系我们 - 400 820 8982
          • 技术支持中心
          • 查找文件&证书
          • 报告网站问题
          资源 Plus Icon Minus Icon
          • 学习中心
          • 促销
          • 活动&研讨会
          • 社交媒体
          关于赛默飞 Plus Icon Minus Icon
          • 关于我们
          • 招聘 招聘
          • 投资者关系 投资者关系
          • 新闻 新闻
          • 社会责任 社会责任
          • 商标
          • 政策和通知
          品牌 Plus Icon Minus Icon
          • Thermo Scientific
          • Applied Biosystems
          • Invitrogen
          • Gibco
          • Ion Torrent
          • Unity Lab Services
          • Patheon
          • PPD
          • 服务条款
          • 隐私政策
          • 定价和运输保险政策
          © 2006-2026 Thermo Fisher Scientific Inc. All rights reserved. All trademarks are the property of Thermo Fisher Scientific and its subsidiaries unless otherwise specified.
          China flag icon
          China
          本网站销售的所有产品均不得用于人类或动物之临床诊断或治疗,仅可用于工业或者科研等非医疗目的。
             电子营业执照 | 经营证照公示 | ICP备案号:沪ICP备11003924号 | 沪公网安备 31011502006935号

          Your items have has been added!


          Host server : magellan-search-green-6479c7f679-rv8h9:80/100.66.78.195:80.
          git-commit: b70c0dceb888abc3b0dcebb5bc3a5b8753e7e816
          git-url: https://github.com/thermofisher/magellan-search
          git-branch: release/2.50.0-Offline