Hamburger Menu Button
Thermo Fisher Scientific Logo
登录
没有账号?建立账号 注册
  • 产品
    • 抗体
    • 引物合成
    • GeneArt Gene Synthesis Instant Designer
    • TaqMan Assay and Array Search
    • PCR 设备和耗材
    • 色谱柱和纯化柱
    • 实验室离心机
    • 分子生物学试剂和试剂盒
    • 实验室塑料耗材及用品
    • 查看所有产品分类
  • 应用和技术
    • 色谱
    • 细胞转染和培养
    • 实时荧光定量PCR
    • 质谱
    • 实验室塑料耗材及用品
    • 电子显微镜
    • 蛋白质生物学
    • PCR
    • RNAi
    • 环境
    • 查看所有应用和技术
  • 服务
    • 定制服务
    • 企业级实验室信息化服务
    • 金融&租赁服务
    • 仪器服务
    • OEM和商业供应
    • 培训服务
    • 360° CDMO 和 CRO 服务
    • CDMO 服务
    • 临床试验 CRO 服务
    • Unity Lab Services
    • 查看所有帮助和支持
  • 帮助和支持
    • 学习中心
    • 联系我们
    • 更改国家或地区
    • 查看所有帮助和支持
  • 热门产品
    • TaqMan Real-Time PCR Assays
      TaqMan 实时荧光定量 PCR 试剂盒
    • Antibodies
      抗体
    • Oligos, Primers & Probes
      寡核苷酸、引物、探针
    • GeneArt Gene Synthesis
      GeneArt 基因合成
    • Cell Culture Plastics
      细胞培养耗材
  • Who We Serve
    • 抗体治疗解决方案
    • 细胞与基因治疗解决方案
    • 学术科研
    • 工业与应用
  • 联系我们
  • 货号直购
  • 订单查询
  • 查找文件&证书
Thermo Fisher Scientific Logo

Search

搜索全部或下列指定分类
Search button
          • 联系我们
          • 货号直购
          • 登录
            登录
            没有账号?建立账号 注册
            • 我的账号
            • 订单
            • 会员中心
            • 账单及发票查询
            • 定制产品及项目
          • Primary Antibodies ›
          • B220 (CD45R) Antibodies

          Invitrogen

          CD45R (B220) Monoclonal Antibody (RA3-6B2), eFluor™ 450, eBioscience™

          高级验证
          94个已发表图片
          198 篇参考文献
          查看其他92个B220 (CD45R)抗体

          {{$productOrderCtrl.translations['antibody.pdp.commerceCard.promotion.promotions']}}

          {{$productOrderCtrl.translations['antibody.pdp.commerceCard.promotion.viewpromo']}}

          {{$productOrderCtrl.translations['antibody.pdp.commerceCard.promotion.promocode']}}: {{promo.promoCode}} {{promo.promoTitle}} {{promo.promoDescription}}. {{$productOrderCtrl.translations['antibody.pdp.commerceCard.promotion.learnmore']}}

          说明书
          证书
          实验方案
          问题与答案
          技术支持
          说明书
          证书
          实验方案
          问题与答案
          技术支持
          说明书
          证书
          实验方案
          问题与答案
          技术支持

          Cite CD45R (B220) Monoclonal Antibody (RA3-6B2), eFluor™ 450, eBioscience™

          Additional Information:
          {{banner.description}}
          {{$ctrl.isSkuNotesCollapsed ? 'View more' : 'View less'}}
          • 抗体检测数据 (1)
          • 已发表图片 (94)
          • 高级验证 (2)
          CD45R (B220) Antibody in Flow Cytometry (Flow)
          Group 53 Created with Sketch.
          CD45R (B220) Antibody in Flow Cytometry (Flow)
          Group 53 Created with Sketch.

          图: 1 / 97

          {{ $ctrl.currentElement.advancedVerification.fullName }}
          {{ $ctrl.currentElement.advancedVerification.text }}

          CD45R (B220) Antibody (48-0452-82) in Flow

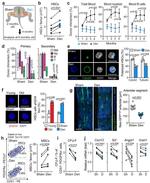
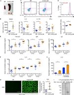
          C57BL/6 mouse splenocytes were stained with CD3 Monoclonal Antibody, FITC (Product # 11-0032-82) and Rat IgG2a kappa Isotype Control, eFluor 450 (Product # 48-4321-81) (left) or CD45R (B220) Monoclonal Antibody, eFluor 450 (right). Viable cells in the lymphocyte gate were used for analysis, as determined by 7-AAD (Product # 00-6993-50). {{ $ctrl.currentElement.advancedVerification.fullName }} 验证信息 View more
          已发表图片由___提供 benchsci-logo
          PMID: {{$ctrl.currentElement.benchSciPubmedId}}
          查看产品

          {{$ctrl.videoDesc}}

          {{$ctrl.videoLongDesc}}

          CD45R (B220) Antibody in Flow Cytometry (Flow)
          CD45R (B220) Antibody in Immunohistochemistry, Immunocytochemistry (IHC, ICC/IF)
          CD45R (B220) Antibody in Immunocytochemistry (ICC/IF)
          CD45R (B220) Antibody in Immunocytochemistry (ICC/IF)
          CD45R (B220) Antibody in Immunocytochemistry (ICC/IF)
          CD45R (B220) Antibody in Immunocytochemistry (ICC/IF)
          CD45R (B220) Antibody in Immunohistochemistry, Immunohistochemistry (Paraffin) (IHC, IHC (P))
          CD45R (B220) Antibody in Immunohistochemistry (Paraffin) (IHC (P))
          CD45R (B220) Antibody in Immunohistochemistry (IHC)
          CD45R (B220) Antibody in Immunohistochemistry (IHC)
          CD45R (B220) Antibody in Immunohistochemistry (IHC)
          CD45R (B220) Antibody in Immunohistochemistry (IHC)
          CD45R (B220) Antibody in Immunohistochemistry (IHC)
          CD45R (B220) Antibody in Immunohistochemistry (IHC)
          CD45R (B220) Antibody in Immunohistochemistry (IHC)
          CD45R (B220) Antibody in Immunohistochemistry (IHC)
          CD45R (B220) Antibody in Immunohistochemistry (IHC)
          CD45R (B220) Antibody in Immunohistochemistry (IHC)
          CD45R (B220) Antibody in Immunohistochemistry (IHC)
          CD45R (B220) Antibody in Immunohistochemistry (IHC)
          CD45R (B220) Antibody in Immunohistochemistry (IHC)
          CD45R (B220) Antibody in Immunohistochemistry (IHC)
          CD45R (B220) Antibody in Immunohistochemistry (IHC)
          CD45R (B220) Antibody in Immunohistochemistry (IHC)
          CD45R (B220) Antibody in Immunohistochemistry (IHC)
          CD45R (B220) Antibody in Immunohistochemistry (IHC)
          CD45R (B220) Antibody in Immunohistochemistry (IHC)
          CD45R (B220) Antibody in Immunohistochemistry (IHC)
          CD45R (B220) Antibody in Immunohistochemistry (IHC)
          CD45R (B220) Antibody in Immunohistochemistry (IHC)
          CD45R (B220) Antibody in Immunohistochemistry (IHC)
          CD45R (B220) Antibody in Immunohistochemistry (IHC)
          CD45R (B220) Antibody in Immunohistochemistry (IHC)
          CD45R (B220) Antibody in Immunohistochemistry (IHC)
          CD45R (B220) Antibody in Immunohistochemistry (IHC)
          CD45R (B220) Antibody in Flow Cytometry (Flow)
          CD45R (B220) Antibody in Flow Cytometry (Flow)
          CD45R (B220) Antibody in Flow Cytometry (Flow)
          CD45R (B220) Antibody in Flow Cytometry (Flow)
          CD45R (B220) Antibody in Flow Cytometry (Flow)
          CD45R (B220) Antibody in Flow Cytometry (Flow)
          CD45R (B220) Antibody in Flow Cytometry (Flow)
          CD45R (B220) Antibody in Flow Cytometry (Flow)
          CD45R (B220) Antibody in Flow Cytometry (Flow)
          CD45R (B220) Antibody in Flow Cytometry (Flow)
          CD45R (B220) Antibody in Flow Cytometry (Flow)
          CD45R (B220) Antibody in Flow Cytometry (Flow)
          CD45R (B220) Antibody in Flow Cytometry (Flow)
          CD45R (B220) Antibody in Flow Cytometry (Flow)
          CD45R (B220) Antibody in Flow Cytometry (Flow)
          CD45R (B220) Antibody in Flow Cytometry (Flow)
          CD45R (B220) Antibody in Flow Cytometry (Flow)
          CD45R (B220) Antibody in Flow Cytometry (Flow)
          CD45R (B220) Antibody in Flow Cytometry (Flow)
          CD45R (B220) Antibody in Flow Cytometry (Flow)
          CD45R (B220) Antibody in Flow Cytometry (Flow)
          CD45R (B220) Antibody in Flow Cytometry (Flow)
          CD45R (B220) Antibody in Flow Cytometry (Flow)
          CD45R (B220) Antibody in Flow Cytometry (Flow)
          CD45R (B220) Antibody in Flow Cytometry (Flow)
          CD45R (B220) Antibody in Flow Cytometry (Flow)
          CD45R (B220) Antibody in Flow Cytometry (Flow)
          CD45R (B220) Antibody in Flow Cytometry (Flow)
          CD45R (B220) Antibody in Flow Cytometry (Flow)
          CD45R (B220) Antibody in Flow Cytometry (Flow)
          CD45R (B220) Antibody in Flow Cytometry (Flow)
          CD45R (B220) Antibody in Flow Cytometry (Flow)
          CD45R (B220) Antibody in Flow Cytometry (Flow)
          CD45R (B220) Antibody in Flow Cytometry (Flow)
          CD45R (B220) Antibody in Flow Cytometry (Flow)
          CD45R (B220) Antibody in Flow Cytometry (Flow)
          CD45R (B220) Antibody in Flow Cytometry (Flow)
          CD45R (B220) Antibody in Flow Cytometry (Flow)
          CD45R (B220) Antibody in Flow Cytometry (Flow)
          CD45R (B220) Antibody in Flow Cytometry (Flow)
          CD45R (B220) Antibody in Flow Cytometry (Flow)
          CD45R (B220) Antibody in Flow Cytometry (Flow)
          CD45R (B220) Antibody in Flow Cytometry (Flow)
          CD45R (B220) Antibody in Flow Cytometry (Flow)
          CD45R (B220) Antibody in Flow Cytometry (Flow)
          CD45R (B220) Antibody in Flow Cytometry (Flow)
          CD45R (B220) Antibody in Flow Cytometry (Flow)
          CD45R (B220) Antibody in Flow Cytometry (Flow)
          CD45R (B220) Antibody in Flow Cytometry (Flow)
          CD45R (B220) Antibody in Flow Cytometry (Flow)
          CD45R (B220) Antibody in Flow Cytometry (Flow)
          CD45R (B220) Antibody in Flow Cytometry (Flow)
          CD45R (B220) Antibody in Flow Cytometry (Flow)
          CD45R (B220) Antibody in Flow Cytometry (Flow)
          CD45R (B220) Antibody in Flow Cytometry (Flow)
          CD45R (B220) Antibody in Flow Cytometry (Flow)
          CD45R (B220) Antibody in Flow Cytometry (Flow)
          CD45R (B220) Antibody in Flow Cytometry (Flow)
          CD45R (B220) Antibody in Flow Cytometry (Flow)
          CD45R (B220) Antibody in Flow Cytometry (Flow)
          CD45R (B220) Antibody
          CD45R (B220) Antibody

          产品信息

          48-0452-82

          应用
          建议稀释比
          已发表文章

          免疫组化 (IHC)

          -
          查看30篇已发表文章 30篇已发表文章

          免疫组化(石蜡) (IHC (P))

          -
          查看3篇已发表文章 3篇已发表文章

          免疫组化(冰冻) (IHC (F))

          -
          查看2篇已发表文章 2篇已发表文章

          免疫细胞化学 (ICC/IF)

          -
          查看6篇已发表文章 6篇已发表文章

          流式细胞分析 (Flow)

          0.5 µg/test
          查看155篇已发表文章 155篇已发表文章

          T细胞活化 (TCA)

          -
          查看1篇已发表文章 1篇已发表文章

          其他PubMed (Misc)

          -
          查看1篇已发表文章 1篇已发表文章
          产品规格

          种属反应

          Human, Mouse

          已发表种属

          Fish, Human, Mouse

          宿主/亚型

          Rat / IgG2a, kappa

          推荐的同型对照

          Rat IgG2a kappa Isotype Control (eBR2a), eFluor™ 450, eBioscience™

          分类

          Monoclonal

          类型

          Antibody

          克隆号

          RA3-6B2

          偶联物

          eFluor™ 450 eFluor™ 450 eFluor™ 450
          • Unconjugated
          • Alexa Fluor 488 
          • Alexa Fluor 532 
          • Alexa Fluor 561
          • Alexa Fluor 660 
          • Alexa Fluor 700 
          • APC 
          • APC-eFluor 780
          • Biotin 
          • Brilliant UV 395
          • Brilliant UV 496
          • Brilliant UV 563
          • Brilliant UV 615
          • Brilliant UV 661
          • Brilliant UV 737
          • Brilliant UV 805
          • Brilliant Violet 421
          • Brilliant Violet 480
          • Brilliant Violet 605
          • Brilliant Violet 650
          • Brilliant Violet 711
          • Brilliant Violet 786
          • eFluor 506
          • eFluor 570
          • eFluor 615
          • eFluor 660
          • FITC
          • Functional Grade
          • NovaFluor Blue 510
          • NovaFluor Blue 530
          • NovaFluor Blue 585
          • NovaFluor Blue 610-30S
          • NovaFluor Blue 660-40S
          • NovaFluor Blue 725
          • NovaFluor Blue 760
          • NovaFluor Blue 800
          • NovaFluor Red 700
          • NovaFluor UV 765
          • NovaFluor Violet 690
          • NovaFluor Violet 745
          • NovaFluor Violet 800
          • NovaFluor Yellow 570
          • NovaFluor Yellow 590
          • NovaFluor Yellow 660
          • NovaFluor Yellow 810
          • PE 
          • PE-Cyanine5
          • PE-Cyanine5.5
          • PE-Cyanine7
          • PE-eFluor 610
          • PerCP-Cyanine5.5
          • PerCP-eFluor 710
          • Super Bright 436
          • Super Bright 600
          • Super Bright 645
          • Super Bright 702
          • Super Bright 780
          • Request custom conjugation

          激发/发射光谱

          405/445 nm 查看光谱 spectra

          形式

          Liquid

          浓度

          0.2 mg/mL

          规格

          100 µg

          纯化类型

          Affinity chromatography

          保存液

          PBS, pH 7.2

          内含物

          0.09% sodium azide

          保存条件

          4°C, store in dark, DO NOT FREEZE!

          运输条件

          Ambient (domestic); Wet ice (international)

          RRID

          AB_1548761

          产品详细信息

          Description: The RA3-6B2 monoclonal antibody reacts with exon A-restricted isoform of mouse CD45, a 220 kDa surface molecule. CD45R/B220 epitope is mainly expressed by the B cell lineage from early Pro-B to mature B cells. However, some activated T cells, lymphokine activated killer cells (LAK), NK cell progenitors in the bone marrow, and T cells of the lpr/lpr mutant mouse also express this antigen.

          Applications Reported: This RA3-6B2 antibody has been reported for use in flow cytometric analysis.

          Applications Tested: This RA3-6B2 antibody has been tested by flow cytometric analysis of mouse splenocytes. This can be used at less than or equal to 0.5 µg per test. A test is defined as the amount (µg) of antibody that will stain a cell sample in a final volume of 100 µL. Cell number should be determined empirically but can range from 10^5 to 10^8 cells/test. It is recommended that the antibody be carefully titrated for optimal performance in the assay of interest.

          eFluor® 450 is an alternative to Pacific Blue®. eFluor® 450 emits at 445 nm and is excited with the Violet laser (405 nm). Please make sure that your instrument is capable of detecting this fluorochome.

          Excitation: 405 nm; Emission: 445 nm; Laser: Violet Laser.

          Filtration: 0.2 µm post-manufacturing filtered.

          靶标信息

          CD45R (PTPRC) is a member of the protein tyrosine phosphatase (PTP) family. PTPs are known to be signaling molecules that regulate a variety of cellular processes including cell growth, differentiation, mitotic cycle, and oncogenic transformation. CD45 contains an extracellular domain, a single transmembrane segment and two tandem intracytoplasmic catalytic domains. CD45 is specifically expressed in hematopoietic cells and has been shown to be an essential regulator of T- and B-cell antigen receptor signaling. CD45 glycoprotein is crucial in lymphocyte development and antigen signaling, serving as an important regulator of Src-family kinases. CD45 protein exists in multiple isoforms as a result of alternative splicing, and these isoforms differ in their extracellular domains, but share identical transmembrane and cytoplasmic domains. Further, these CD45 isoforms differ in their ability to translocate into the glycosphingolipid-enriched membrane domains and their expression depends on cell type and physiological state of the cell. In addition to its role in immunoreceptor signaling, CD45 is important in promoting cell survival by modulating integrin-mediated signal transduction pathway and is also involved in DNA fragmentation during apoptosis. CD45RA is an isoform of the CD45 complex and has restricted expression between different subtypes of lymphoid cells. Diseases associated with CD45 dysfunction include Severe Combined Immunodeficiency (T-cell negative, B-Cell Negative) and Hepatitis C.

          仅用于科研。不用于诊断过程。未经明确授权不得转售。

          How to use the Panel Builder

          Watch the video to learn how to use the Invitrogen Flow Cytometry Panel Builder to build your next flow cytometry panel in 5 easy steps.

          生物信息学

          蛋白别名: CD45; CD45 antigen; glycoprotein 180; L-CA; Leukocyte common antigen; Ly-5; Lymphocyte antigen 5; lymphocyte common antigen; protein tyrosine phosphatase; protein tyrosine phosphatase, receptor type, c polypeptide; PTPRC; Receptor-type tyrosine-protein phosphatase C; T200; T200 glycoprotein; T200 leukocyte common antigen; unnamed protein product

          查看更多 收起

          基因别名: B220; CD45; CD45R; GP180; IMD105; L-CA; LCA; loc; Ly-5; LY5; Lyt-4; PTPRC; T200

          查看更多 收起

          UniProt ID: (Human) P08575, (Mouse) P06800

          查看更多 收起

          Entrez Gene ID: (Human) 5788, (Mouse) 19264

          查看更多 收起

          功能
          phosphoprotein phosphatase activity protein tyrosine phosphatase activity transmembrane receptor protein tyrosine phosphatase activity receptor binding protein binding heparin binding hydrolase activity protein kinase binding protein tyrosine kinase inhibitor activity ankyrin binding spectrin binding heparan sulfate proteoglycan binding phosphatase activity protein phosphatase protein modifying enzyme
          参与通路
          negative regulation of transcription from RNA polymerase II promoter MAPK cascade natural killer cell differentiation negative regulation of T cell mediated cytotoxicity positive regulation of T cell mediated cytotoxicity negative regulation of cytokine-mediated signaling pathway hematopoietic progenitor cell differentiation positive regulation of immunoglobulin production positive regulation of T cell mediated immunity regulation of humoral immune response mediated by circulating immunoglobulin positive regulation of humoral immune response mediated by circulating immunoglobulin negative regulation of protein kinase activity protein dephosphorylation negative regulation of cell adhesion involved in substrate-bound cell migration leukocyte cell-cell adhesion signal transduction cell surface receptor signaling pathway response to gamma radiation regulation of gene expression dephosphorylation B cell differentiation T cell differentiation positive regulation of B cell proliferation regulation of interleukin-8 production negative regulation of interleukin-2 production positive regulation of interleukin-2 production positive regulation of tumor necrosis factor production heterotypic cell-cell adhesion T cell proliferation B cell proliferation positive regulation of T cell proliferation T cell activation gamma-delta T cell differentiation positive regulation of MAPK cascade cell cycle phase transition plasma membrane raft distribution positive thymic T cell selection negative thymic T cell selection positive regulation of T cell differentiation positive regulation of gamma-delta T cell differentiation positive regulation of protein kinase activity negative regulation of JAK-STAT cascade alpha-beta T cell proliferation positive regulation of alpha-beta T cell proliferation positive regulation of isotype switching to IgG isotypes bone marrow development stem cell development regulation of phagocytosis positive regulation of phagocytosis positive regulation of calcium-mediated signaling T cell receptor signaling pathway B cell receptor signaling pathway regulation of T cell receptor signaling pathway positive regulation of antigen receptor-mediated signaling pathway release of sequestered calcium ion into cytosol defense response to virus regulation of cell cycle positive regulation of Fc receptor mediated stimulatory signaling pathway negative regulation of ERK1 and ERK2 cascade positive regulation of ERK1 and ERK2 cascade extrinsic apoptotic signaling pathway negative regulation of interleukin-4-mediated signaling pathway negative regulation of microglial cell activation response to aldosterone DN2 thymocyte differentiation positive regulation of hematopoietic stem cell migration positive regulation of stem cell proliferation regulation of extrinsic apoptotic signaling pathway positive regulation of extrinsic apoptotic signaling pathway activation of MAPK activity immunoglobulin biosynthetic process negative regulation of protein autophosphorylation peptidyl-tyrosine dephosphorylation regulation of B cell differentiation negative regulation of peptidyl-tyrosine phosphorylation regulation of B cell receptor signaling pathway
          It has to be done as per old AB suggested Products section.

          Disclaimer

          Close

          Clicking the images or links will redirect you to a website hosted by BenchSci that provides third-party scientific content. Neither the content nor the BenchSci technology and processes for selection have been evaluated by us; we are providing them as-is and without warranty of any kind, including for use or application of the Thermo Fisher Scientific products presented.

          guarantee_icon

          性能保障

          只要您发现Invitrogen抗体在实验中的表现与网站或说明书的所述内容不符,您即可享受免费退换货服务。*

          了解更多
          help_icon

          随时为您服务

          获取常见问题的专家解答,或者直接联系我们的技术专家,咨询应用、设备、常规产品使用问题。

          联系技术支持
          订购 Plus Icon Minus Icon
          • 订单状态查询
          • 订单支持
          • 货号直购
          • 现货供应中心
          • 电子采购
          支持 Plus Icon Minus Icon
          • 帮助&支持
          • 联系我们 - 400 820 8982
          • 技术支持中心
          • 查找文件&证书
          • 报告网站问题
          资源 Plus Icon Minus Icon
          • 学习中心
          • 促销
          • 活动&研讨会
          • 社交媒体
          关于赛默飞 Plus Icon Minus Icon
          • 关于我们
          • 招聘 招聘
          • 投资者关系 投资者关系
          • 新闻 新闻
          • 社会责任 社会责任
          • 商标
          • 政策和通知
          品牌 Plus Icon Minus Icon
          • Thermo Scientific
          • Applied Biosystems
          • Invitrogen
          • Gibco
          • Ion Torrent
          • Unity Lab Services
          • Patheon
          • PPD
          • 服务条款
          • 隐私政策
          • 定价和运输保险政策
          © 2006-2026 Thermo Fisher Scientific Inc. All rights reserved. All trademarks are the property of Thermo Fisher Scientific and its subsidiaries unless otherwise specified.
          China flag icon
          China
          本网站销售的所有产品均不得用于人类或动物之临床诊断或治疗,仅可用于工业或者科研等非医疗目的。
             电子营业执照 | 经营证照公示 | ICP备案号:沪ICP备11003924号 | 沪公网安备 31011502006935号

          Your items have has been added!


          Host server : magellan-search-green-6479c7f679-46l5g:80/100.66.76.236:80.
          git-commit: b70c0dceb888abc3b0dcebb5bc3a5b8753e7e816
          git-url: https://github.com/thermofisher/magellan-search
          git-branch: release/2.50.0-Offline