Hamburger Menu Button
Thermo Fisher Scientific Logo
登录
没有账号?建立账号 注册
  • 产品
    • 抗体
    • 引物合成
    • GeneArt Gene Synthesis Instant Designer
    • TaqMan Assay and Array Search
    • PCR 设备和耗材
    • 色谱柱和纯化柱
    • 实验室离心机
    • 分子生物学试剂和试剂盒
    • 实验室塑料耗材及用品
    • 查看所有产品分类
  • 应用和技术
    • 色谱
    • 细胞转染和培养
    • 实时荧光定量PCR
    • 质谱
    • 实验室塑料耗材及用品
    • 电子显微镜
    • 蛋白质生物学
    • PCR
    • RNAi
    • 环境
    • 查看所有应用和技术
  • 服务
    • 定制服务
    • 企业级实验室信息化服务
    • 金融&租赁服务
    • 仪器服务
    • OEM和商业供应
    • 培训服务
    • 360° CDMO 和 CRO 服务
    • CDMO 服务
    • 临床试验 CRO 服务
    • Unity Lab Services
    • 查看所有帮助和支持
  • 帮助和支持
    • 学习中心
    • 联系我们
    • 更改国家或地区
    • 查看所有帮助和支持
  • 热门产品
    • TaqMan Real-Time PCR Assays
      TaqMan 实时荧光定量 PCR 试剂盒
    • Antibodies
      抗体
    • Oligos, Primers & Probes
      寡核苷酸、引物、探针
    • GeneArt Gene Synthesis
      GeneArt 基因合成
    • Cell Culture Plastics
      细胞培养耗材
  • Who We Serve
    • 抗体治疗解决方案
    • 细胞与基因治疗解决方案
    • 学术科研
    • 工业与应用
  • 联系我们
  • 货号直购
  • 订单查询
  • 查找文件&证书
Thermo Fisher Scientific Logo

Search

搜索全部或下列指定分类
Search button
          • 联系我们
          • 货号直购
          • 登录
            登录
            没有账号?建立账号 注册
            • 我的账号
            • 订单
            • 会员中心
            • 账单及发票查询
            • 定制产品及项目
          • Primary Antibodies ›
          • CD47 Antibodies

          Invitrogen

          CD47 Monoclonal Antibody (B6H12), FITC, eBioscience™

          高级验证
          23个已发表图片
          22 篇参考文献
          查看其他106个CD47抗体

          {{$productOrderCtrl.translations['antibody.pdp.commerceCard.promotion.promotions']}}

          {{$productOrderCtrl.translations['antibody.pdp.commerceCard.promotion.viewpromo']}}

          {{$productOrderCtrl.translations['antibody.pdp.commerceCard.promotion.promocode']}}: {{promo.promoCode}} {{promo.promoTitle}} {{promo.promoDescription}}. {{$productOrderCtrl.translations['antibody.pdp.commerceCard.promotion.learnmore']}}

          说明书
          证书
          实验方案
          问题与答案
          技术支持
          说明书
          证书
          实验方案
          问题与答案
          技术支持
          说明书
          证书
          实验方案
          问题与答案
          技术支持

          Cite CD47 Monoclonal Antibody (B6H12), FITC, eBioscience™

          Additional Information:
          {{banner.description}}
          {{$ctrl.isSkuNotesCollapsed ? 'View more' : 'View less'}}
          • 抗体检测数据 (1)
          • 已发表图片 (23)
          • 高级验证 (1)
          CD47 Antibody in Flow Cytometry (Flow)
          Group 53 Created with Sketch.
          CD47 Antibody in Flow Cytometry (Flow)
          Group 53 Created with Sketch.

          图: 1 / 25

          {{ $ctrl.currentElement.advancedVerification.fullName }}
          {{ $ctrl.currentElement.advancedVerification.text }}

          CD47 Antibody (11-0479-42) in Flow

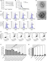
          Normal human peripheral blood cells were stained with Mouse IgG1 kappa Isotype Control, FITC (Product # 11-4714-82) (blue histogram) or CD47 Monoclonal Antibody, FITC (purple histogram). Cells in the lymphocyte gate were used for analysis. {{ $ctrl.currentElement.advancedVerification.fullName }} 验证信息 View more
          已发表图片由___提供 benchsci-logo
          PMID: {{$ctrl.currentElement.benchSciPubmedId}}
          查看产品

          {{$ctrl.videoDesc}}

          {{$ctrl.videoLongDesc}}

          CD47 Antibody in Flow Cytometry (Flow)
          CD47 Antibody in Flow Cytometry (Flow)
          CD47 Antibody in Flow Cytometry (Flow)
          CD47 Antibody in Flow Cytometry (Flow)
          CD47 Antibody in Flow Cytometry (Flow)
          CD47 Antibody in Flow Cytometry (Flow)
          CD47 Antibody in Flow Cytometry (Flow)
          CD47 Antibody in Flow Cytometry (Flow)
          CD47 Antibody in Flow Cytometry (Flow)
          CD47 Antibody in Immunocytochemistry, Flow Cytometry (ICC/IF, Flow)
          CD47 Antibody in Flow Cytometry (Flow)
          CD47 Antibody in Flow Cytometry (Flow)
          CD47 Antibody in Flow Cytometry (Flow)
          CD47 Antibody in Immunohistochemistry, Flow Cytometry (IHC, Flow)
          CD47 Antibody in Flow Cytometry (Flow)
          CD47 Antibody in Immunohistochemistry (Paraffin) (IHC (P))
          CD47 Antibody in Immunohistochemistry (Paraffin) (IHC (P))
          CD47 Antibody in Immunohistochemistry (Paraffin) (IHC (P))
          CD47 Antibody in Immunohistochemistry (Paraffin) (IHC (P))
          CD47 Antibody in Immunohistochemistry (Paraffin) (IHC (P))
          CD47 Antibody in Immunohistochemistry (Paraffin) (IHC (P))
          CD47 Antibody in Immunohistochemistry (IHC)
          CD47 Antibody in Inhibition Assays (Inhibition)
          CD47 Antibody in Inhibition Assays (Inhibition)
          CD47 Antibody

          产品信息

          11-0479-42

          应用
          建议稀释比
          已发表文章

          免疫组化 (IHC)

          -
          查看2篇已发表文章 2篇已发表文章

          免疫组化(石蜡) (IHC (P))

          Assay-Dependent
          查看1篇已发表文章 1篇已发表文章

          免疫细胞化学 (ICC/IF)

          -
          查看2篇已发表文章 2篇已发表文章

          流式细胞分析 (Flow)

          5 µL (1 µg)/test
          查看15篇已发表文章 15篇已发表文章

          抑制试剂 (Inhibition)

          -
          查看2篇已发表文章 2篇已发表文章
          产品规格

          种属反应

          Human

          已发表种属

          Human, Mouse

          宿主/亚型

          Mouse / IgG1, kappa

          推荐的同型对照

          Mouse IgG1 kappa Isotype Control (P3.6.2.8.1), FITC, eBioscience™

          分类

          Monoclonal

          类型

          Antibody

          克隆号

          B6H12

          偶联物

          FITC FITC FITC
          • Unconjugated
          • Alexa Fluor 488 
          • Alexa Fluor 700 
          • APC 
          • APC-eFluor 780
          • eFluor 450
          • Functional Grade
          • NovaFluor Blue 660-120S
          • NovaFluor Red 700
          • NovaFluor Red 725
          • NovaFluor Red 755
          • NovaFluor Yellow 610
          • NovaFluor Yellow 660
          • PE-Cyanine5
          • PE-Cyanine7
          • PerCP-eFluor 710
          • Request custom conjugation

          激发/发射光谱

          498/517 nm 查看光谱 spectra

          形式

          Liquid

          浓度

          5 µL/Test

          纯化类型

          Affinity chromatography

          保存液

          PBS, pH 7.2, with BSA

          内含物

          0.09% sodium azide

          保存条件

          4°C, store in dark, DO NOT FREEZE!

          运输条件

          Ambient (domestic); Wet ice (international)

          RRID

          AB_2043842

          产品详细信息

          Description: The monoclonal antibody B6H12 reacts to CD47 also known as integrin-associated protein (IAP), and neurophilin. CD47 is a glycosylated five transmembrane protein with a small alternatively spliced cytoplasmic domain. CD47 is involved in adhesion through interactions with SIRP (signal regulator protein) and is non-covalently associated with beta3 integrins CD51/CD61 and CD41/CD61. Furthermore this interaction can mediate bi-directional signaling to modify neural synaptic activity and regulate the phagocytic activities of macrophages. CD47 is the receptor for thrombospondin. T cell expression of CD47 can mediate activation or apoptosis (in the presence of high levels of thrombospondin). Recently stimulation of CD47 by monoclonal antibody has been shown to induce CD4+CD25- suppressive activity also increasing expression of Foxp3. Expression is found in the majority of hematopoietic cells including T and B cells, monocytes, platelets and erythrocytes (as part of the Rh complex). Expression is also found in non-hematopoietic cells.

          This antibody has been reported to have neutralizing activity.

          Applications Reported: This B6H12 antibody has been reported for use in flow cytometric analysis, and immunohistochemical staining of formalin-fixed paraffin embedded tissue sections.

          Applications Tested: This B6H12 antibody has been pre-titrated and tested by flow cytometric analysis of normal human peripheral blood cells. This can be used at 5 µL (1 µg) per test. A test is defined as the amount (µg) of antibody that will stain a cell sample in a final volume of 100 µL. Cell number should be determined empirically but can range from 10^5 to 10^8 cells/test.

          Excitation: 488 nm; Emission: 520 nm; Laser: Blue Laser.

          Filtration: 0.2 µm post-manufacturing filtered.

          靶标信息

          CD47, known as integrin-associated protein (IAP), is a glycosylated transmembrane glycoprotein with five domains, expressed widely across hematopoietic cells like T and B cells, monocytes, platelets, and erythrocytes, as well as non-hematopoietic cells. It interacts with integrins such as CD51/CD61 and CD41/CD61, and serves as a receptor for thrombospondin, mediating bi-directional signaling that affects neural synaptic activity and macrophage phagocytosis. CD47 acts as a ligand for CD172a (SIRP alpha), an inhibitory receptor on macrophages, preventing phagocytosis of CD47-positive cells. This interaction influences cell migration, B cell adhesion, T cell activation, and neuronal development, particularly in synapse-rich brain and retina regions. It also modulates chondrocyte responses to mechanical signals. T cell expression of CD47 can lead to activation or apoptosis in the presence of thrombospondin. Monoclonal antibody stimulation of CD47 has been shown to induce CD4+CD25- suppressive activity and increase Foxp3 expression. CD47's role in membrane transport, signal transduction, and its broad tissue distribution highlight its significance in various physiological processes.

          仅用于科研。不用于诊断过程。未经明确授权不得转售。

          How to use the Panel Builder

          Watch the video to learn how to use the Invitrogen Flow Cytometry Panel Builder to build your next flow cytometry panel in 5 easy steps.

          生物信息学

          蛋白别名: antigen identified by monoclonal antibody 1D8; Antigenic surface determinant protein OA3; CD47; CD47 antigen; CD47 antigen (Rh-related antigen, integrin-associated signal transducer); CD47 glycoprotein; IAP; integrin associated protein; Integrin-associated protein; integrin-associated signal transducer; Leukocyte surface antigen CD47; Protein MER6; Rh-related antigen; sCD47; soluble CD 47; soluble CD47; unnamed protein product

          查看更多 收起

          基因别名: CD47; IAP; MER6; OA3

          查看更多 收起

          UniProt ID: (Human) Q08722

          查看更多 收起

          Entrez Gene ID: (Human) 961

          查看更多 收起

          功能
          protein binding fibrinogen binding thrombospondin receptor activity protein binding involved in heterotypic cell-cell adhesion protein binding involved in cell-cell adhesion
          参与通路
          angiogenesis positive regulation of immune system process apoptotic process inflammatory response cell adhesion integrin-mediated signaling pathway positive regulation of cell proliferation cell migration positive regulation of cell-cell adhesion regulation of interferon-gamma production regulation of interleukin-10 production regulation of interleukin-12 production regulation of interleukin-6 production regulation of tumor necrosis factor production heterotypic cell-cell adhesion regulation of nitric oxide biosynthetic process positive regulation of inflammatory response negative regulation of phagocytosis positive regulation of phagocytosis positive regulation of T cell activation positive regulation of stress fiber assembly regulation of Fc receptor mediated stimulatory signaling pathway cellular response to interferon-gamma cellular response to interleukin-1 cellular response to interleukin-12 cell-cell adhesion ATP export positive regulation of monocyte extravasation
          It has to be done as per old AB suggested Products section.

          Disclaimer

          Close

          Clicking the images or links will redirect you to a website hosted by BenchSci that provides third-party scientific content. Neither the content nor the BenchSci technology and processes for selection have been evaluated by us; we are providing them as-is and without warranty of any kind, including for use or application of the Thermo Fisher Scientific products presented.

          guarantee_icon

          性能保障

          只要您发现Invitrogen抗体在实验中的表现与网站或说明书的所述内容不符,您即可享受免费退换货服务。*

          了解更多
          help_icon

          随时为您服务

          获取常见问题的专家解答,或者直接联系我们的技术专家,咨询应用、设备、常规产品使用问题。

          联系技术支持
          订购 Plus Icon Minus Icon
          • 订单状态查询
          • 订单支持
          • 货号直购
          • 现货供应中心
          • 电子采购
          支持 Plus Icon Minus Icon
          • 帮助&支持
          • 联系我们 - 400 820 8982
          • 技术支持中心
          • 查找文件&证书
          • 报告网站问题
          资源 Plus Icon Minus Icon
          • 学习中心
          • 促销
          • 活动&研讨会
          • 社交媒体
          关于赛默飞 Plus Icon Minus Icon
          • 关于我们
          • 招聘 招聘
          • 投资者关系 投资者关系
          • 新闻 新闻
          • 社会责任 社会责任
          • 商标
          • 政策和通知
          品牌 Plus Icon Minus Icon
          • Thermo Scientific
          • Applied Biosystems
          • Invitrogen
          • Gibco
          • Ion Torrent
          • Unity Lab Services
          • Patheon
          • PPD
          • 服务条款
          • 隐私政策
          • 定价和运输保险政策
          © 2006-2026 Thermo Fisher Scientific Inc. All rights reserved. All trademarks are the property of Thermo Fisher Scientific and its subsidiaries unless otherwise specified.
          China flag icon
          China
          本网站销售的所有产品均不得用于人类或动物之临床诊断或治疗,仅可用于工业或者科研等非医疗目的。
             电子营业执照 | 经营证照公示 | ICP备案号:沪ICP备11003924号 | 沪公网安备 31011502006935号

          Your items have has been added!


          Host server : magellan-search-green-6479c7f679-v472f:80/100.66.78.195:80.
          git-commit: b70c0dceb888abc3b0dcebb5bc3a5b8753e7e816
          git-url: https://github.com/thermofisher/magellan-search
          git-branch: release/2.50.0-Offline