Hamburger Menu Button
Thermo Fisher Scientific Logo
登录
没有账号?建立账号 注册
  • 产品
    • 抗体
    • 引物合成
    • GeneArt Gene Synthesis Instant Designer
    • TaqMan Assay and Array Search
    • PCR 设备和耗材
    • 色谱柱和纯化柱
    • 实验室离心机
    • 分子生物学试剂和试剂盒
    • 实验室塑料耗材及用品
    • 查看所有产品分类
  • 应用和技术
    • 色谱
    • 细胞转染和培养
    • 实时荧光定量PCR
    • 质谱
    • 实验室塑料耗材及用品
    • 电子显微镜
    • 蛋白质生物学
    • PCR
    • RNAi
    • 环境
    • 查看所有应用和技术
  • 服务
    • 定制服务
    • 企业级实验室信息化服务
    • 金融&租赁服务
    • 仪器服务
    • OEM和商业供应
    • 培训服务
    • 360° CDMO 和 CRO 服务
    • CDMO 服务
    • 临床试验 CRO 服务
    • Unity Lab Services
    • 查看所有帮助和支持
  • 帮助和支持
    • 学习中心
    • 联系我们
    • 更改国家或地区
    • 查看所有帮助和支持
  • 热门产品
    • TaqMan Real-Time PCR Assays
      TaqMan 实时荧光定量 PCR 试剂盒
    • Antibodies
      抗体
    • Oligos, Primers & Probes
      寡核苷酸、引物、探针
    • GeneArt Gene Synthesis
      GeneArt 基因合成
    • Cell Culture Plastics
      细胞培养耗材
  • Who We Serve
    • 抗体治疗解决方案
    • 细胞与基因治疗解决方案
    • 学术科研
    • 工业与应用
  • 联系我们
  • 货号直购
  • 订单查询
  • 查找文件&证书
Thermo Fisher Scientific Logo

Search

搜索全部或下列指定分类
Search button
          • 联系我们
          • 货号直购
          • 登录
            登录
            没有账号?建立账号 注册
            • 我的账号
            • 订单
            • 会员中心
            • 账单及发票查询
            • 定制产品及项目
          • Primary Antibodies ›
          • CD49f (Integrin alpha 6) Antibodies

          Invitrogen

          CD49f (Integrin alpha 6) Monoclonal Antibody (eBioGoH3 (GoH3)), PE-Cyanine7, eBioscience™

          50个已发表图片
          51 篇参考文献
          查看其他39个CD49f (Integrin alpha 6)抗体

          {{$productOrderCtrl.translations['antibody.pdp.commerceCard.promotion.promotions']}}

          {{$productOrderCtrl.translations['antibody.pdp.commerceCard.promotion.viewpromo']}}

          {{$productOrderCtrl.translations['antibody.pdp.commerceCard.promotion.promocode']}}: {{promo.promoCode}} {{promo.promoTitle}} {{promo.promoDescription}}. {{$productOrderCtrl.translations['antibody.pdp.commerceCard.promotion.learnmore']}}

          说明书
          证书
          实验方案
          问题与答案
          技术支持
          说明书
          证书
          实验方案
          问题与答案
          技术支持
          说明书
          证书
          实验方案
          问题与答案
          技术支持

          Cite CD49f (Integrin alpha 6) Monoclonal Antibody (eBioGoH3 (GoH3)), PE-Cyanine7, eBioscience™

          Additional Information:
          {{banner.description}}
          {{$ctrl.isSkuNotesCollapsed ? 'View more' : 'View less'}}
          • 抗体检测数据 (1)
          • 已发表图片 (50)
          CD49f (Integrin alpha 6) Antibody in Flow Cytometry (Flow)
          Group 53 Created with Sketch.
          CD49f (Integrin alpha 6) Antibody in Flow Cytometry (Flow)
          Group 53 Created with Sketch.

          图: 1 / 51

          {{ $ctrl.currentElement.advancedVerification.fullName }}
          {{ $ctrl.currentElement.advancedVerification.text }}

          CD49f (Integrin alpha 6) Antibody (25-0495-82) in Flow

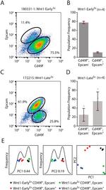
          Staining of normal human peripheral blood cells with 0.25 µg of Rat IgG2a K Isotype Control PE-Cyanine7 (Product # 25-4321-82) (blue histogram) or 0.25 µg of Anti-Human/Mouse CD49f (Integrin alpha 6) PE-Cyanine7 (purple histogram). Cells in the lymphocyte gate were used for analysis. {{ $ctrl.currentElement.advancedVerification.fullName }} 验证信息 View more
          已发表图片由___提供 benchsci-logo
          PMID: {{$ctrl.currentElement.benchSciPubmedId}}
          查看产品

          {{$ctrl.videoDesc}}

          {{$ctrl.videoLongDesc}}

          CD49f (Integrin alpha 6) Antibody in Flow Cytometry (Flow)
          CD49f (Integrin alpha 6) Antibody in Flow Cytometry (Flow)
          CD49f (Integrin alpha 6) Antibody in Flow Cytometry (Flow)
          CD49f (Integrin alpha 6) Antibody in Flow Cytometry (Flow)
          CD49f (Integrin alpha 6) Antibody in Flow Cytometry (Flow)
          CD49f (Integrin alpha 6) Antibody in Flow Cytometry (Flow)
          CD49f (Integrin alpha 6) Antibody in Flow Cytometry (Flow)
          CD49f (Integrin alpha 6) Antibody in Flow Cytometry (Flow)
          CD49f (Integrin alpha 6) Antibody in Flow Cytometry (Flow)
          CD49f (Integrin alpha 6) Antibody in Flow Cytometry (Flow)
          CD49f (Integrin alpha 6) Antibody in Flow Cytometry (Flow)
          CD49f (Integrin alpha 6) Antibody in Flow Cytometry (Flow)
          CD49f (Integrin alpha 6) Antibody in Flow Cytometry (Flow)
          CD49f (Integrin alpha 6) Antibody in Flow Cytometry (Flow)
          CD49f (Integrin alpha 6) Antibody in Flow Cytometry (Flow)
          CD49f (Integrin alpha 6) Antibody in Flow Cytometry (Flow)
          CD49f (Integrin alpha 6) Antibody in Flow Cytometry (Flow)
          CD49f (Integrin alpha 6) Antibody in Flow Cytometry (Flow)
          CD49f (Integrin alpha 6) Antibody in Flow Cytometry (Flow)
          CD49f (Integrin alpha 6) Antibody in Flow Cytometry (Flow)
          CD49f (Integrin alpha 6) Antibody in Flow Cytometry (Flow)
          CD49f (Integrin alpha 6) Antibody in Flow Cytometry (Flow)
          CD49f (Integrin alpha 6) Antibody in Flow Cytometry (Flow)
          CD49f (Integrin alpha 6) Antibody in Flow Cytometry (Flow)
          CD49f (Integrin alpha 6) Antibody in Flow Cytometry (Flow)
          CD49f (Integrin alpha 6) Antibody in Flow Cytometry (Flow)
          CD49f (Integrin alpha 6) Antibody in Flow Cytometry (Flow)
          CD49f (Integrin alpha 6) Antibody in Flow Cytometry (Flow)
          CD49f (Integrin alpha 6) Antibody in Flow Cytometry (Flow)
          CD49f (Integrin alpha 6) Antibody in Flow Cytometry (Flow)
          CD49f (Integrin alpha 6) Antibody in Flow Cytometry (Flow)
          CD49f (Integrin alpha 6) Antibody in Flow Cytometry (Flow)
          CD49f (Integrin alpha 6) Antibody in Flow Cytometry (Flow)
          CD49f (Integrin alpha 6) Antibody in Flow Cytometry (Flow)
          CD49f (Integrin alpha 6) Antibody in Flow Cytometry (Flow)
          CD49f (Integrin alpha 6) Antibody in Flow Cytometry (Flow)
          CD49f (Integrin alpha 6) Antibody in Flow Cytometry (Flow)
          CD49f (Integrin alpha 6) Antibody in Flow Cytometry (Flow)
          CD49f (Integrin alpha 6) Antibody in Flow Cytometry (Flow)
          CD49f (Integrin alpha 6) Antibody in Flow Cytometry (Flow)
          CD49f (Integrin alpha 6) Antibody in Flow Cytometry (Flow)
          CD49f (Integrin alpha 6) Antibody in Flow Cytometry (Flow)
          CD49f (Integrin alpha 6) Antibody in Flow Cytometry (Flow)
          CD49f (Integrin alpha 6) Antibody in Flow Cytometry (Flow)
          CD49f (Integrin alpha 6) Antibody in Flow Cytometry (Flow)
          CD49f (Integrin alpha 6) Antibody in Flow Cytometry (Flow)
          CD49f (Integrin alpha 6) Antibody in Flow Cytometry (Flow)
          CD49f (Integrin alpha 6) Antibody in Flow Cytometry (Flow)
          CD49f (Integrin alpha 6) Antibody in Flow Cytometry (Flow)
          CD49f (Integrin alpha 6) Antibody in Flow Cytometry (Flow)
          CD49f (Integrin alpha 6) Antibody in Flow Cytometry (Flow)

          产品信息

          25-0495-82

          应用
          建议稀释比
          已发表文章

          流式细胞分析 (Flow)

          0.5 µg/test
          查看51篇已发表文章 51篇已发表文章
          产品规格

          种属反应

          Human, Mouse

          已发表种属

          Human, Mouse

          宿主/亚型

          Rat / IgG2a, kappa

          推荐的同型对照

          Rat IgG2a kappa Isotype Control (eBR2a), PE-Cyanine7, eBioscience™

          分类

          Monoclonal

          类型

          Antibody

          克隆号

          eBioGoH3 (GoH3)

          偶联物

          PE-Cyanine7 PE-Cyanine7 PE-Cyanine7
          • Unconjugated
          • Alexa Fluor 700 
          • APC 
          • APC-eFluor 780
          • Biotin 
          • eFluor 450
          • FITC
          • PE 
          • PerCP-eFluor 710
          • Super Bright 436
          • Super Bright 600
          • Super Bright 780
          • Request custom conjugation

          激发/发射光谱

          569/780 nm 查看光谱 spectra

          形式

          Liquid

          浓度

          0.2 mg/mL

          规格

          100 µg

          纯化类型

          Affinity chromatography

          保存液

          PBS, pH 7.2

          内含物

          0.09% sodium azide

          保存条件

          4°C, store in dark, DO NOT FREEZE!

          运输条件

          Ambient (domestic); Wet ice (international)

          RRID

          AB_10804881

          产品详细信息

          Description: The eBioGoH3 monoclonal antibody reacts with mouse and human CD49f, also known as integrin alpha 6, very late activation antigen 6 (VLA-6 alpha chain), and platelet gpIc. CD49f is a 120 kD transmembrane protein. CD49f associates with CD29, the integrin beta 1 chain, to form the VLA-6 complex; CD49f also associates with CD104, the integrin beta 4 chain, to form the alpha 6 beta 4 complex. CD49f is expressed primarily on T cells, monocytes, platelets, epithelial and endothelial cells. CD49f expression has also been found on germinal center B cells. The eBioGoH3 antibody is cross-reactive to integrin alpha 6 on human, mouse and bovine cells. This antibody has also been reported to have functional activity in blocking the binding of integrin alpha 6 to laminin.

          Applications Reported: This eBioGoH3 (GoH3) antibody has been reported for use in flow cytometric analysis.

          Applications Tested: This eBioGoH3 (GoH3) antibody has been tested by flow cytometric analysis of normal human peripheral blood cells. This can be used at less than or equal to 0.5 µg per test. A test is defined as the amount (µg) of antibody that will stain a cell sample in a final volume of 100 µL. Cell number should be determined empirically but can range from 10^5 to 10^8 cells/test. It is recommended that the antibody be carefully titrated for optimal performance in the assay of interest.

          Light sensitivity: This tandem dye is sensitive photo-induced oxidation. Please protect this vial and stained samples from light.

          Fixation: Samples can be stored in IC Fixation Buffer (Product # 00-822-49) (100 µL cell sample + 100 µL IC Fixation Buffer) or 1-step Fix/Lyse Solution (Product # 00-5333-54) for up to 3 days in the dark at 4°C with minimal impact on brightness and FRET efficiency/compensation. Some generalizations regarding fluorophore performance after fixation can be made, but clone specific performance should be determined empirically.

          Excitation: 488-561 nm; Emission: 775 nm; Laser: Blue Laser, Green Laser, Yellow-Green Laser.

          Filtration: 0.2 µm post-manufacturing filtered.

          靶标信息

          CDf (Integrin alpha-6, ITGA6) is the integrin alpha chain alpha 6 protein. Integrins are integral cell-surface proteins composed of an alpha chain and a beta chain. A given chain may combine with multiple partners resulting in different integrins. For example, alpha 6 may combine with beta 4 in the integrin referred to as TSP180, or with beta 1 in the integrin VLA-6. Integrins are known to participate in cell adhesion as well as cell-surface mediated signaling. Two transcript variants encoding different isoforms have been found for CDf. Functionally, integrins are cell surface receptors that interact with the extracellular matrix and mediate intracellular signals that affect cellular shape, mobility, and progression through the cell cycle in response to the extracellular matrix. Integrin receptors are composed of alpha and beta subunits, and form structural and functional linkages between the ECM (extra-cellular matrix) and intracellular cytoskeletal linker proteins. Signaling mediated by Intergrin/ECM interactions are also integrated with cellular responses to growth factor signaling to regulate cellular proliferation, cytoskeletal reorganization and other responses necessary for cellular survival. CDf is predominantly expressed by epithelia, and plays a critical structural role in the hemidesmosome. More than 18 alpha and 8 beta subunits with numerous splice variant isoforms have been identified in mammals. Certain integrins can also bind to soluble ligands or to counter-receptors on adjacent cells, such as the intracellular adhesion molecules (ICAMs), resulting in aggregation of cells.

          仅用于科研。不用于诊断过程。未经明确授权不得转售。

          How to use the Panel Builder

          Watch the video to learn how to use the Invitrogen Flow Cytometry Panel Builder to build your next flow cytometry panel in 5 easy steps.

          生物信息学

          蛋白别名: CD49 antigen-like family member F; CD49f; DKFZp686J01244; extracellular matrix receptor subunit; FLJ18737; Integrin alpha-6; integrin alpha6B; integrin, alpha 6; unnamed protein product; very late activation protein 6; VLA-6

          查看更多 收起

          基因别名: 5033401O05Rik; AI115430; CD49f; ITGA6; ITGA6A; ITGA6B; JEB6; VLA-6

          查看更多 收起

          UniProt ID: (Human) P23229, (Mouse) Q61739

          查看更多 收起

          Entrez Gene ID: (Human) 3655, (Mouse) 16403

          查看更多 收起

          功能
          protein binding insulin-like growth factor I binding signaling receptor activity neuregulin binding cadherin binding metal ion binding integrin binding protein complex binding laminin binding integrin
          参与通路
          cell-substrate junction assembly cell adhesion cell-matrix adhesion integrin-mediated signaling pathway ectodermal cell differentiation positive regulation of neuron projection development positive regulation of cell migration cell-substrate adhesion nail development positive regulation of apoptotic process positive regulation of GTPase activity skin morphogenesis positive regulation of transcription from RNA polymerase II promoter leukocyte migration cell-cell adhesion negative regulation of extrinsic apoptotic signaling pathway positive regulation of cell-substrate adhesion single organismal cell-cell adhesion positive regulation of cell-cell adhesion cellular response to extracellular stimulus cell adhesion mediated by integrin positive regulation of phosphorylation odontogenesis of dentin-containing tooth skin development filopodium assembly digestive tract development brown fat cell differentiation renal system development amelogenesis
          It has to be done as per old AB suggested Products section.

          Disclaimer

          Close

          Clicking the images or links will redirect you to a website hosted by BenchSci that provides third-party scientific content. Neither the content nor the BenchSci technology and processes for selection have been evaluated by us; we are providing them as-is and without warranty of any kind, including for use or application of the Thermo Fisher Scientific products presented.

          guarantee_icon

          性能保障

          只要您发现Invitrogen抗体在实验中的表现与网站或说明书的所述内容不符,您即可享受免费退换货服务。*

          了解更多
          help_icon

          随时为您服务

          获取常见问题的专家解答,或者直接联系我们的技术专家,咨询应用、设备、常规产品使用问题。

          联系技术支持
          订购 Plus Icon Minus Icon
          • 订单状态查询
          • 订单支持
          • 货号直购
          • 现货供应中心
          • 电子采购
          支持 Plus Icon Minus Icon
          • 帮助&支持
          • 联系我们 - 400 820 8982
          • 技术支持中心
          • 查找文件&证书
          • 报告网站问题
          资源 Plus Icon Minus Icon
          • 学习中心
          • 促销
          • 活动&研讨会
          • 社交媒体
          关于赛默飞 Plus Icon Minus Icon
          • 关于我们
          • 招聘 招聘
          • 投资者关系 投资者关系
          • 新闻 新闻
          • 社会责任 社会责任
          • 商标
          • 政策和通知
          品牌 Plus Icon Minus Icon
          • Thermo Scientific
          • Applied Biosystems
          • Invitrogen
          • Gibco
          • Ion Torrent
          • Unity Lab Services
          • Patheon
          • PPD
          • 服务条款
          • 隐私政策
          • 定价和运输保险政策
          © 2006-2026 Thermo Fisher Scientific Inc. All rights reserved. All trademarks are the property of Thermo Fisher Scientific and its subsidiaries unless otherwise specified.
          China flag icon
          China
          本网站销售的所有产品均不得用于人类或动物之临床诊断或治疗,仅可用于工业或者科研等非医疗目的。
             电子营业执照 | 经营证照公示 | ICP备案号:沪ICP备11003924号 | 沪公网安备 31011502006935号

          Your items have has been added!


          Host server : magellan-search-green-6479c7f679-zb4k5:80/100.66.74.142:80.
          git-commit: b70c0dceb888abc3b0dcebb5bc3a5b8753e7e816
          git-url: https://github.com/thermofisher/magellan-search
          git-branch: release/2.50.0-Offline