Hamburger Menu Button
Thermo Fisher Scientific Logo
登录
没有账号?建立账号 注册
  • 产品
    • 抗体
    • 引物合成
    • GeneArt Gene Synthesis Instant Designer
    • TaqMan Assay and Array Search
    • PCR 设备和耗材
    • 色谱柱和纯化柱
    • 实验室离心机
    • 分子生物学试剂和试剂盒
    • 实验室塑料耗材及用品
    • 查看所有产品分类
  • 应用和技术
    • 色谱
    • 细胞转染和培养
    • 实时荧光定量PCR
    • 质谱
    • 实验室塑料耗材及用品
    • 电子显微镜
    • 蛋白质生物学
    • PCR
    • RNAi
    • 环境
    • 查看所有应用和技术
  • 服务
    • 定制服务
    • 企业级实验室信息化服务
    • 金融&租赁服务
    • 仪器服务
    • OEM和商业供应
    • 培训服务
    • 360° CDMO 和 CRO 服务
    • CDMO 服务
    • 临床试验 CRO 服务
    • Unity Lab Services
    • 查看所有帮助和支持
  • 帮助和支持
    • 学习中心
    • 联系我们
    • 更改国家或地区
    • 查看所有帮助和支持
  • 热门产品
    • TaqMan Real-Time PCR Assays
      TaqMan 实时荧光定量 PCR 试剂盒
    • Antibodies
      抗体
    • Oligos, Primers & Probes
      寡核苷酸、引物、探针
    • GeneArt Gene Synthesis
      GeneArt 基因合成
    • Cell Culture Plastics
      细胞培养耗材
  • Who We Serve
    • 抗体治疗解决方案
    • 细胞与基因治疗解决方案
    • 学术科研
    • 工业与应用
  • 联系我们
  • 货号直购
  • 订单查询
  • 查找文件&证书
Thermo Fisher Scientific Logo

Search

搜索全部或下列指定分类
Search button
          • 联系我们
          • 货号直购
          • 登录
            登录
            没有账号?建立账号 注册
            • 我的账号
            • 订单
            • 会员中心
            • 账单及发票查询
            • 定制产品及项目
          • Primary Antibodies ›
          • CD5 Antibodies

          Invitrogen

          CD5 Monoclonal Antibody (53-7.3), eFluor™ 450, eBioscience™

          11个已发表图片
          24 篇参考文献
          查看其他196个CD5抗体

          {{$productOrderCtrl.translations['antibody.pdp.commerceCard.promotion.promotions']}}

          {{$productOrderCtrl.translations['antibody.pdp.commerceCard.promotion.viewpromo']}}

          {{$productOrderCtrl.translations['antibody.pdp.commerceCard.promotion.promocode']}}: {{promo.promoCode}} {{promo.promoTitle}} {{promo.promoDescription}}. {{$productOrderCtrl.translations['antibody.pdp.commerceCard.promotion.learnmore']}}

          说明书
          证书
          实验方案
          问题与答案
          技术支持
          说明书
          证书
          实验方案
          问题与答案
          技术支持
          说明书
          证书
          实验方案
          问题与答案
          技术支持

          Cite CD5 Monoclonal Antibody (53-7.3), eFluor™ 450, eBioscience™

          Additional Information:
          {{banner.description}}
          {{$ctrl.isSkuNotesCollapsed ? 'View more' : 'View less'}}
          • 抗体检测数据 (1)
          • 已发表图片 (11)
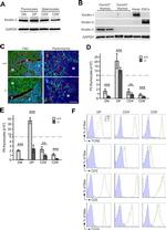
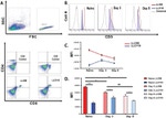
          CD5 Antibody in Flow Cytometry (Flow)
          Group 53 Created with Sketch.
          CD5 Antibody in Flow Cytometry (Flow)
          Group 53 Created with Sketch.

          图: 1 / 12

          {{ $ctrl.currentElement.advancedVerification.fullName }}
          {{ $ctrl.currentElement.advancedVerification.text }}

          CD5 Antibody (48-0051-82) in Flow

          Staining of C57BL/6 splenocytes with Anti-Human/Mouse CD45R (B220) APC-eFluor® 780 (Product # 47-0452-82) and 0.06 µg of Rat IgG2a K Isotype Control eFluor® 450 (Product # 48-4321-82) (left) or 0.06 µg of Anti-Mouse CD5 eFluor® 450 (right). Total viable cells were used for analysis. {{ $ctrl.currentElement.advancedVerification.fullName }} 验证信息 View more
          已发表图片由___提供 benchsci-logo
          PMID: {{$ctrl.currentElement.benchSciPubmedId}}
          查看产品

          {{$ctrl.videoDesc}}

          {{$ctrl.videoLongDesc}}

          CD5 Antibody in Flow Cytometry (Flow)
          CD5 Antibody in Flow Cytometry (Flow)
          CD5 Antibody in Flow Cytometry (Flow)
          CD5 Antibody in Flow Cytometry (Flow)
          CD5 Antibody in Flow Cytometry (Flow)
          CD5 Antibody in Flow Cytometry (Flow)
          CD5 Antibody in Flow Cytometry (Flow)
          CD5 Antibody in Flow Cytometry (Flow)
          CD5 Antibody in Flow Cytometry (Flow)
          CD5 Antibody in Flow Cytometry (Flow)
          CD5 Antibody in Flow Cytometry (Flow)
          CD5 Antibody in Flow Cytometry (Flow)

          产品信息

          48-0051-82

          应用
          建议稀释比
          已发表文章

          免疫组化 (IHC)

          -
          查看1篇已发表文章 1篇已发表文章

          流式细胞分析 (Flow)

          0.125 µg/test
          查看23篇已发表文章 23篇已发表文章
          产品规格

          种属反应

          Mouse

          已发表种属

          Mouse

          宿主/亚型

          Rat / IgG2a, kappa

          推荐的同型对照

          Rat IgG2a kappa Isotype Control (eBR2a), eFluor™ 450, eBioscience™

          分类

          Monoclonal

          类型

          Antibody

          克隆号

          53-7.3

          偶联物

          eFluor™ 450 eFluor™ 450 eFluor™ 450
          • Unconjugated
          • APC 
          • APC-eFluor 780
          • Biotin 
          • FITC
          • NovaFluor Blue 610-70S
          • NovaFluor Blue 660-120S
          • NovaFluor Blue 725
          • NovaFluor Blue 745
          • NovaFluor Blue 800
          • NovaFluor Red 710
          • NovaFluor Red 725
          • NovaFluor Red 755
          • NovaFluor Red 800
          • NovaFluor UV 765
          • NovaFluor Violet 690
          • NovaFluor Violet 745
          • NovaFluor Violet 800
          • NovaFluor Yellow 610
          • NovaFluor Yellow 660
          • NovaFluor Yellow 755
          • NovaFluor Yellow 810
          • PE 
          • PE-Cyanine7
          • PE-eFluor 610
          • PerCP-Cyanine5.5
          • Super Bright 436
          • Super Bright 600
          • Super Bright 702
          • Request custom conjugation

          激发/发射光谱

          405/445 nm 查看光谱 spectra

          形式

          Liquid

          浓度

          0.2 mg/mL

          规格

          100 µg

          纯化类型

          Affinity chromatography

          保存液

          PBS, pH 7.2

          内含物

          0.09% sodium azide

          保存条件

          4°C, store in dark, DO NOT FREEZE!

          运输条件

          Ambient (domestic); Wet ice (international)

          RRID

          AB_1603250

          产品详细信息

          Description: The 53-7.3 monoclonal antibody reacts with mouse CD5, a 67 kDa protein expressed by a majority of thymocytes, mature T cells and a subset of B cells. The expression of CD5 by a small subset of B cells characterizes a developmentally and functionally distinct lineage of B cells called B-1 cells. CD5 is a counter-receptor for CD72 and plays a role in the T-B cell interaction.

          Applications Reported: This 53-7.3 antibody has been reported for use in flow cytometric analysis.

          Applications Tested: This 53-7.3 antibody has been tested by flow cytometric analysis of mouse splenocytes. This can be used at less than or equal to 0.125 µg per test. A test is defined as the amount (µg) of antibody that will stain a cell sample in a final volume of 100 µL. Cell number should be determined empirically but can range from 10^5 to 10^8 cells/test. It is recommended that the antibody be carefully titrated for optimal performance in the assay of interest.

          eFluor® 450 is an alternative to Pacific Blue®. eFluor® 450 emits at 445 nm and is excited with the Violet laser (405 nm). Please make sure that your instrument is capable of detecting this fluorochome.

          Excitation: 405 nm; Emission: 445 nm; Laser: Violet Laser.

          Filtration: 0.2 µm post-manufacturing filtered.

          靶标信息

          CD5 is a 67 kDa human T-lymphocyte single-chain transmembrane glycoprotein. CD5 is present on all mature T-lymphocytes, on most of thymocytes and on many T-cell leukemias and lymphomas. CD5 also reacts with a subpopulation of activated B-cells and may act as a receptor in regulating T-cell proliferation. CD5 is found on 95% of thymocytes and 72% of peripheral blood lymphocytes. In lymph nodes, the main reactivity is observed in T cell areas. CD5 is expressed by many T cell leukemia, lymphomas, and activated T cells. Diseases associated with CD5 dysfunction include thymus cancer and Richter's Syndrome.

          仅用于科研。不用于诊断过程。未经明确授权不得转售。

          How to use the Panel Builder

          Watch the video to learn how to use the Invitrogen Flow Cytometry Panel Builder to build your next flow cytometry panel in 5 easy steps.

          生物信息学

          蛋白别名: CD antigen CD5; CD5; CD5 antigen (p56 62); CD5 antigen p56-62; fCD5; Ly-1; Ly12; LyA; Lymphocyte antigen 1; Pan T cell; T-cell surface glycoprotein CD5

          查看更多 收起

          基因别名: Cd5; Ly-1; Ly-12; Ly-A; Lyt-1

          查看更多 收起

          UniProt ID: (Mouse) P13379

          查看更多 收起

          Entrez Gene ID: (Mouse) 12507

          查看更多 收起

          功能
          glycoprotein binding scavenger receptor activity protein binding
          参与通路
          T cell costimulation apoptotic signaling pathway
          It has to be done as per old AB suggested Products section.

          Disclaimer

          Close

          Clicking the images or links will redirect you to a website hosted by BenchSci that provides third-party scientific content. Neither the content nor the BenchSci technology and processes for selection have been evaluated by us; we are providing them as-is and without warranty of any kind, including for use or application of the Thermo Fisher Scientific products presented.

          guarantee_icon

          性能保障

          只要您发现Invitrogen抗体在实验中的表现与网站或说明书的所述内容不符,您即可享受免费退换货服务。*

          了解更多
          help_icon

          随时为您服务

          获取常见问题的专家解答,或者直接联系我们的技术专家,咨询应用、设备、常规产品使用问题。

          联系技术支持
          订购 Plus Icon Minus Icon
          • 订单状态查询
          • 订单支持
          • 货号直购
          • 现货供应中心
          • 电子采购
          支持 Plus Icon Minus Icon
          • 帮助&支持
          • 联系我们 - 400 820 8982
          • 技术支持中心
          • 查找文件&证书
          • 报告网站问题
          资源 Plus Icon Minus Icon
          • 学习中心
          • 促销
          • 活动&研讨会
          • 社交媒体
          关于赛默飞 Plus Icon Minus Icon
          • 关于我们
          • 招聘 招聘
          • 投资者关系 投资者关系
          • 新闻 新闻
          • 社会责任 社会责任
          • 商标
          • 政策和通知
          品牌 Plus Icon Minus Icon
          • Thermo Scientific
          • Applied Biosystems
          • Invitrogen
          • Gibco
          • Ion Torrent
          • Unity Lab Services
          • Patheon
          • PPD
          • 服务条款
          • 隐私政策
          • 定价和运输保险政策
          © 2006-2026 Thermo Fisher Scientific Inc. All rights reserved. All trademarks are the property of Thermo Fisher Scientific and its subsidiaries unless otherwise specified.
          China flag icon
          China
          本网站销售的所有产品均不得用于人类或动物之临床诊断或治疗,仅可用于工业或者科研等非医疗目的。
             电子营业执照 | 经营证照公示 | ICP备案号:沪ICP备11003924号 | 沪公网安备 31011502006935号

          Your items have has been added!


          Host server : magellan-search-green-6479c7f679-2z78h:80/100.66.76.236:80.
          git-commit: b70c0dceb888abc3b0dcebb5bc3a5b8753e7e816
          git-url: https://github.com/thermofisher/magellan-search
          git-branch: release/2.50.0-Offline