Hamburger Menu Button
Thermo Fisher Scientific Logo
登录
没有账号?建立账号 注册
  • 产品
    • 抗体
    • 引物合成
    • GeneArt Gene Synthesis Instant Designer
    • TaqMan Assay and Array Search
    • PCR 设备和耗材
    • 色谱柱和纯化柱
    • 实验室离心机
    • 分子生物学试剂和试剂盒
    • 实验室塑料耗材及用品
    • 查看所有产品分类
  • 应用和技术
    • 色谱
    • 细胞转染和培养
    • 实时荧光定量PCR
    • 质谱
    • 实验室塑料耗材及用品
    • 电子显微镜
    • 蛋白质生物学
    • PCR
    • RNAi
    • 环境
    • 查看所有应用和技术
  • 服务
    • 定制服务
    • 企业级实验室信息化服务
    • 企业服务
    • 金融&租赁服务
    • 仪器服务
    • OEM和商业供应
    • 培训服务
    • 360° CDMO 和 CRO 服务
    • CDMO 服务
    • 临床试验 CRO 服务
    • 查看所有帮助和支持
  • 帮助和支持
    • 学习中心
    • 联系我们
    • 更改国家或地区
    • 查看所有帮助和支持
  • 热门产品
    • TaqMan Real-Time PCR Assays
      TaqMan 实时荧光定量 PCR 试剂盒
    • Antibodies
      抗体
    • Oligos, Primers & Probes
      寡核苷酸、引物、探针
    • GeneArt Gene Synthesis
      GeneArt 基因合成
    • Cell Culture Plastics
      细胞培养耗材
  • 联系我们
  • 货号直购
  • 订单查询
  • 查找文件&证书
Thermo Fisher Scientific Logo

Search

搜索全部或下列指定分类
Search button
          • 联系我们
          • 货号直购
          • 登录
            登录
            没有账号?建立账号 注册
            • 我的账号
            • 订单
            • 账单及发票查询
            • 定制产品及项目

          Disclaimer

          Clicking the images or links will redirect you to a website hosted by BenchSci that provides third-party scientific content. Neither the content nor the BenchSci technology and processes for selection have been evaluated by us; we are providing them as-is and without warranty of any kind, including for use or application of the Thermo Fisher Scientific products presented.

          • Primary Antibodies ›
          • ICAM-1 (CD54) Antibodies

          Invitrogen

          CD54 (ICAM-1) Monoclonal Antibody (HA58), eBioscience™

          高级验证
          11个已发表图片
          22 篇参考文献
          查看其他115个ICAM-1 (CD54)抗体

          {{$productOrderCtrl.translations['antibody.pdp.commerceCard.promotion.promotions']}}

          {{$productOrderCtrl.translations['antibody.pdp.commerceCard.promotion.viewpromo']}}

          {{$productOrderCtrl.translations['antibody.pdp.commerceCard.promotion.promocode']}}: {{promo.promoCode}} {{promo.promoTitle}} {{promo.promoDescription}}. {{$productOrderCtrl.translations['antibody.pdp.commerceCard.promotion.learnmore']}}

          说明书
          证书
          实验方案
          问题与答案
          技术支持
          说明书
          证书
          实验方案
          问题与答案
          技术支持
          说明书
          证书
          实验方案
          问题与答案
          技术支持

          Cite CD54 (ICAM-1) Monoclonal Antibody (HA58), eBioscience™

          • 已发表图片 (11)
          • 高级验证 (1)
          CD54 (ICAM-1) Antibody in Immunocytochemistry (ICC/IF)
          Group 53 Created with Sketch.
          CD54 (ICAM-1) Antibody in Immunocytochemistry (ICC/IF)
          Group 53 Created with Sketch.

          图: 1 / 12

          {{ $ctrl.currentElement.advancedVerification.fullName }}
          {{ $ctrl.currentElement.advancedVerification.text }}

          CD54 (ICAM-1) Antibody (14-0549-82) in ICC/IF

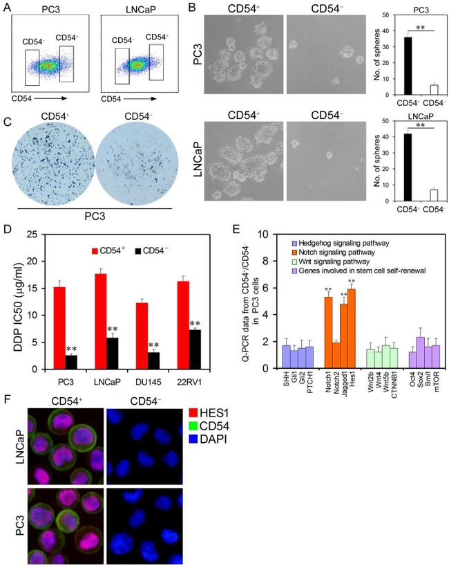
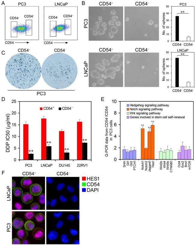
          Theranostics 2017 - Figure 2 Cancer Stem Cell Traits of Differential Populations of CD54 + and CD54 - Cells. ( a ) FACS histograms show separate gating for the isolation of CD54 + and CD54 - PC3 and LNCaP cells. ( b ) Representative light micrograph fields and comparative quantification of the sphere-forming capacity of CD54 + and CD54 - LNCaP and PC3 cells. ( c ) Representative microscope fields from colony formation assays f... View More {{ $ctrl.currentElement.advancedVerification.fullName }} 验证信息 View more
          已发表图片由___提供 benchsci-logo
          PMID: {{$ctrl.currentElement.benchSciPubmedId}}
          查看产品

          {{$ctrl.videoDesc}}

          {{$ctrl.videoLongDesc}}

          CD54 (ICAM-1) Antibody in Immunocytochemistry (ICC/IF)
          CD54 (ICAM-1) Antibody in Immunohistochemistry (IHC)
          CD54 (ICAM-1) Antibody in Western Blot (WB)
          CD54 (ICAM-1) Antibody in Flow Cytometry (Flow)
          CD54 (ICAM-1) Antibody in Flow Cytometry (Flow)
          CD54 (ICAM-1) Antibody in Flow Cytometry (Flow)
          CD54 (ICAM-1) Antibody in Flow Cytometry, Neutralization (Flow, Neu)
          CD54 (ICAM-1) Antibody in Flow Cytometry (Flow)
          CD54 (ICAM-1) Antibody in Flow Cytometry (Flow)
          CD54 (ICAM-1) Antibody in ChIP Assay (ChIP)
          CD54 (ICAM-1) Antibody in Functional Assay (Functional)
          CD54 (ICAM-1) Antibody

          产品信息

          14-0549-82

          应用
          建议稀释比
          已发表文章

          免疫印迹 (WB)

          Assay-Dependent
          查看2篇已发表文章 2篇已发表文章

          免疫组化 (IHC)

          Assay-Dependent
          查看3篇已发表文章 3篇已发表文章

          免疫细胞化学 (ICC/IF)

          -
          查看2篇已发表文章 2篇已发表文章

          流式细胞分析 (Flow)

          0.25 µg/test
          查看10篇已发表文章 10篇已发表文章

          染色质免疫沉淀 实验 (ChIP)

          -
          查看1篇已发表文章 1篇已发表文章

          中和实验 (Neu)

          Assay-Dependent
          查看1篇已发表文章 1篇已发表文章

          功能检测 (Functional)

          Assay-Dependent
          查看1篇已发表文章 1篇已发表文章

          其他PubMed (Misc)

          -
          查看2篇已发表文章 2篇已发表文章
          产品规格

          种属反应

          Human

          已发表种属

          C. elegans, Human, Mouse

          宿主/亚型

          Mouse / IgG1, kappa

          分类

          Monoclonal

          类型

          Antibody

          克隆号

          HA58

          偶联物

          Unconjugated Unconjugated Unconjugated
          • Alexa Fluor 700 
          • APC 
          • Biotin 
          • Functional Grade
          • NovaFluor Blue 610-70S
          • NovaFluor Blue 660-120S
          • NovaFluor Red 685
          • NovaFluor Yellow 610
          • NovaFluor Yellow 690
          • PE 
          • PE-Cyanine7
          • PerCP-eFluor 710
          • Super Bright 436
          • Super Bright 600
          • Request custom conjugation

          形式

          Liquid

          浓度

          0.5 mg/mL

          纯化类型

          Affinity chromatography

          保存液

          PBS, pH 7.2

          内含物

          0.09% sodium azide

          保存条件

          4°C

          运输条件

          Ambient (domestic); Wet ice (international)

          RRID

          AB_467304

          产品详细信息

          Description: The HA58 monoclonal antibody reacts with human CD54 (InterCellular Adhesion Molecule-1, ICAM-1), a 90-110 kDa transmembrane glycoprotein expressed by monocytes, lymphocytes and endothelial cells. Expression of CD54 is upregulated on activated lymphocytes. Interaction of CD54 with its ligand CD11a is important in the inflammatory response.

          Applications Reported: This HA58 antibody has been reported for use in flow cytometric analysis, immunoblotting (WB), and immunohistochemical staining. HA58 has also been reported in blocking of in vitro mixed lymphocyte reaction. (Please use Functional Grade purified HA58, Product # 16-0549, in functional assays).

          Applications Tested: The HA58 antibody has been tested by flow cytometric analysis of normal human peripheral blood cells. This can be used at less than or equal to 0.25 µg per test. A test is defined as the amount (µg) of antibody that will stain a cell sample in a final volume of 100 µL. Cell number should be determined empirically but can range from 10^5 to 10^8 cells/test. It is recommended that the antibody be carefully titrated for optimal performance in the assay of interest.

          Purity: Greater than 90%, as determined by SDS-PAGE.

          Aggregation: Less than 10%, as determined by HPLC.

          Filtration: 0.2 µm post-manufacturing filtered.

          靶标信息

          ICAM-1 (CD54) is an 85-110 kDa single-chain type 1 integral membrane glycoprotein with an extracellular domain of five immunoglobulin superfamily repeats, a transmembrane region and a cytoplasmic domain. ICAM-1 has 7 potential N-linked glycosylation sites and shares considerable amino acid sequence homology with ICAM-3 (CD50) and ICAM-2 (CD102). ICAM-1 binds to integrins of type CD11a/CD18 (leukocyte adhesion molecule, LFA-1), or CD11b/CD18 (Mac-1) and is exploited by Rhinovirus as a receptor. ICAM-1 is expressed by activated endothelial cells and detected on epithelial cells, fibroblasts, chondrocytes, B lymphocytes, T lymphocytes (low), monocytes, macrophages, dendritic cells and neutrophils, with lower levels that increase upon inflammation. ICAM-1 is also detected in some carcinoma and melanoma cells. Soluble ICAM-1 is detectable in the plasma and is elevated in patients with various inflammatory syndromes.

          仅用于科研。不用于诊断过程。未经明确授权不得转售。

          生物信息学

          蛋白别名: CD54; cell surface glycoprotein P3.58; Human rhinovirus receptor; ICAM-1; Intercellular adhesion molecule 1; intercellular adhesion molecule 1 (CD54), human rhinovirus receptor; Ly 47; Major group rhinovirus receptor; MALA2; sCD54; soluble CD54; Surface antigen of activated B cells

          查看更多 收起

          基因别名: BB2; CD54; ICAM1; P3.58

          查看更多 收起

          UniProt ID: (Human) P05362

          查看更多 收起

          Entrez Gene ID: (Human) 3383

          查看更多 收起

          功能
          virus receptor activity receptor activity transmembrane signaling receptor activity integrin binding protein binding
          参与通路
          ovarian follicle development regulation of leukocyte mediated cytotoxicity response to amphetamine T cell activation via T cell receptor contact with antigen bound to MHC molecule on antigen presenting cell acute inflammatory response to antigenic stimulus T cell antigen processing and presentation positive regulation of cellular extravasation cell adhesion heterophilic cell-cell adhesion via plasma membrane cell adhesion molecules leukocyte cell-cell adhesion cell aging sensory perception of sound regulation of cell shape response to ionizing radiation response to sulfur dioxide response to organic cyclic compound membrane to membrane docking regulation of cell adhesion extracellular matrix organization positive regulation of actin filament polymerization cellular response to nutrient levels cell adhesion mediated by integrin response to gonadotropin response to drug response to amino acid positive regulation of GTPase activity adhesion of symbiont to host positive regulation of nitric oxide biosynthetic process response to ethanol positive regulation of vasoconstriction response to copper ion viral entry into host cell receptor-mediated virion attachment to host cell positive regulation of peptidyl-tyrosine phosphorylation regulation of immune response leukocyte migration positive regulation of NF-kappaB transcription factor activity negative regulation of calcium ion transport interferon-gamma-mediated signaling pathway establishment of endothelial barrier positive regulation of ERK1 and ERK2 cascade cellular response to lipopolysaccharide cellular response to alkaloid cellular response to glucose stimulus cellular response to interleukin-1 cellular response to tumor necrosis factor cellular response to hypoxia establishment of Sertoli cell barrier regulation of ruffle assembly negative regulation of extrinsic apoptotic signaling pathway via death domain receptors negative regulation of endothelial cell apoptotic process
          It has to be done as per old AB suggested Products section.
          guarantee_icon

          性能保障

          只要您发现Invitrogen抗体在实验中的表现与网站或说明书的所述内容不符,您即可享受免费退换货服务。*

          了解更多
          help_icon

          随时为您服务

          获取常见问题的专家解答,或者直接联系我们的技术专家,咨询应用、设备、常规产品使用问题。

          联系技术支持
          订购 Plus Icon Minus Icon
          • 订单状态查询
          • 订单支持
          • 货号直购
          • 现货供应中心
          • 电子采购
          支持 Plus Icon Minus Icon
          • 帮助&支持
          • 联系我们 - 400 820 8982
          • 技术支持中心
          • 查找文件&证书
          • 报告网站问题
          资源 Plus Icon Minus Icon
          • 学习中心
          • 促销
          • 活动&研讨会
          • 社交媒体
          关于赛默飞 Plus Icon Minus Icon
          • 关于我们
          • 招聘 招聘
          • 投资者关系 投资者关系
          • 新闻 新闻
          • 社会责任 社会责任
          • 商标
          • 政策和通知
          品牌 Plus Icon Minus Icon
          • Thermo Scientific
          • Applied Biosystems
          • Invitrogen
          • Gibco
          • Ion Torrent
          • Patheon
          • PPD
          • 服务条款
          • 隐私政策
          • 定价和运输保险政策
          © 2006-2026 Thermo Fisher Scientific Inc. All rights reserved. All trademarks are the property of Thermo Fisher Scientific and its subsidiaries unless otherwise specified.
          China flag icon
          China
          本网站销售的所有产品均不得用于人类或动物之临床诊断或治疗,仅可用于工业或者科研等非医疗目的。
             电子营业执照 | 经营证照公示 | ICP备案号:沪ICP备11003924号 | 沪公网安备 31011502006935号

          Your items have has been added!


          Host server : magellan-search-blue-55ff9ddd88-lffdw:80/100.66.79.31:80.
          git-commit: d366ff9721d93504b2ac26a183b2b3e3d0e7d9ec
          git-url: https://github.com/thermofisher/magellan-search
          git-branch: release/2.42.0-2026.01.03-1.0