Hamburger Menu Button
Thermo Fisher Scientific Logo
登录
没有账号?建立账号 注册
  • 产品
    • 抗体
    • 引物合成
    • GeneArt Gene Synthesis Instant Designer
    • TaqMan Assay and Array Search
    • PCR 设备和耗材
    • 色谱柱和纯化柱
    • 实验室离心机
    • 分子生物学试剂和试剂盒
    • 实验室塑料耗材及用品
    • 查看所有产品分类
  • 应用和技术
    • 色谱
    • 细胞转染和培养
    • 实时荧光定量PCR
    • 质谱
    • 实验室塑料耗材及用品
    • 电子显微镜
    • 蛋白质生物学
    • PCR
    • RNAi
    • 环境
    • 查看所有应用和技术
  • 服务
    • 定制服务
    • 企业级实验室信息化服务
    • 金融&租赁服务
    • 仪器服务
    • OEM和商业供应
    • 培训服务
    • 360° CDMO 和 CRO 服务
    • CDMO 服务
    • 临床试验 CRO 服务
    • Unity Lab Services
    • 查看所有帮助和支持
  • 帮助和支持
    • 学习中心
    • 联系我们
    • 更改国家或地区
    • 查看所有帮助和支持
  • 热门产品
    • TaqMan Real-Time PCR Assays
      TaqMan 实时荧光定量 PCR 试剂盒
    • Antibodies
      抗体
    • Oligos, Primers & Probes
      寡核苷酸、引物、探针
    • GeneArt Gene Synthesis
      GeneArt 基因合成
    • Cell Culture Plastics
      细胞培养耗材
  • Who We Serve
    • 抗体治疗解决方案
    • 细胞与基因治疗解决方案
    • 学术科研
    • 工业与应用
  • 联系我们
  • 货号直购
  • 订单查询
  • 查找文件&证书
Thermo Fisher Scientific Logo

Search

搜索全部或下列指定分类
Search button
          • 联系我们
          • 货号直购
          • 登录
            登录
            没有账号?建立账号 注册
            • 我的账号
            • 订单
            • 会员中心
            • 账单及发票查询
            • 定制产品及项目
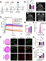
          • Primary Antibodies ›
          • ICAM-1 (CD54) Antibodies

          Invitrogen

          CD54 (ICAM-1) Monoclonal Antibody (eBioKAT-1 (KAT-1, KAT1)), eBioscience™

          11个已发表图片
          18 篇参考文献
          查看其他120个ICAM-1 (CD54)抗体

          {{$productOrderCtrl.translations['antibody.pdp.commerceCard.promotion.promotions']}}

          {{$productOrderCtrl.translations['antibody.pdp.commerceCard.promotion.viewpromo']}}

          {{$productOrderCtrl.translations['antibody.pdp.commerceCard.promotion.promocode']}}: {{promo.promoCode}} {{promo.promoTitle}} {{promo.promoDescription}}. {{$productOrderCtrl.translations['antibody.pdp.commerceCard.promotion.learnmore']}}

          说明书
          证书
          实验方案
          问题与答案
          技术支持
          说明书
          证书
          实验方案
          问题与答案
          技术支持
          说明书
          证书
          实验方案
          问题与答案
          技术支持

          Cite CD54 (ICAM-1) Monoclonal Antibody (eBioKAT-1 (KAT-1, KAT1)), eBioscience™

          Additional Information:
          {{banner.description}}
          {{$ctrl.isSkuNotesCollapsed ? 'View more' : 'View less'}}
          • 抗体检测数据 (1)
          • 已发表图片 (11)
          CD54 (ICAM-1) Antibody in Flow Cytometry (Flow)
          Group 53 Created with Sketch.
          CD54 (ICAM-1) Antibody in Flow Cytometry (Flow)
          Group 53 Created with Sketch.

          图: 1 / 12

          {{ $ctrl.currentElement.advancedVerification.fullName }}
          {{ $ctrl.currentElement.advancedVerification.text }}

          CD54 (ICAM-1) Antibody (14-0542-82) in Flow

          Staining of C57Bl/6 splenocytes with 0.25 µg of Rat IgG2a kappa Isotype Control Purified (Product # 14-4321-82) (open histogram) or 0.25 µg of Anti-Mouse CD54 (ICAM-1) Purified (filled histogram) followed by Anti-Rat IgG FITC (Product # 11-4811-85). Cells in the lymphocyte gate were used for analysis. {{ $ctrl.currentElement.advancedVerification.fullName }} 验证信息 View more
          已发表图片由___提供 benchsci-logo
          PMID: {{$ctrl.currentElement.benchSciPubmedId}}
          查看产品

          {{$ctrl.videoDesc}}

          {{$ctrl.videoLongDesc}}

          CD54 (ICAM-1) Antibody in Flow Cytometry (Flow)
          CD54 (ICAM-1) Antibody in Immunocytochemistry (ICC/IF)
          CD54 (ICAM-1) Antibody in Immunocytochemistry, Flow Cytometry (ICC/IF, Flow)
          CD54 (ICAM-1) Antibody in Immunohistochemistry (Frozen) (IHC (F))
          CD54 (ICAM-1) Antibody in Immunohistochemistry (IHC)
          CD54 (ICAM-1) Antibody in Immunohistochemistry (IHC)
          CD54 (ICAM-1) Antibody in Immunohistochemistry (IHC)
          CD54 (ICAM-1) Antibody in Immunohistochemistry (IHC)
          CD54 (ICAM-1) Antibody in Western Blot, Immunohistochemistry (WB, IHC)
          CD54 (ICAM-1) Antibody in Western Blot (WB)
          CD54 (ICAM-1) Antibody in Western Blot, Immunoprecipitation (WB, IP)
          CD54 (ICAM-1) Antibody in Western Blot (WB)

          产品信息

          14-0542-82

          应用
          建议稀释比
          已发表文章

          免疫印迹 (WB)

          -
          查看2篇已发表文章 2篇已发表文章

          免疫组化 (IHC)

          -
          查看9篇已发表文章 9篇已发表文章

          免疫组化(石蜡) (IHC (P))

          Assay-Dependent
          -

          免疫组化(冰冻) (IHC (F))

          Assay-Dependent
          查看1篇已发表文章 1篇已发表文章

          免疫细胞化学 (ICC/IF)

          -
          查看2篇已发表文章 2篇已发表文章

          流式细胞分析 (Flow)

          0.5 µg/test
          查看2篇已发表文章 2篇已发表文章

          免疫沉淀 (IP)

          Assay-Dependent
          查看1篇已发表文章 1篇已发表文章

          功能检测 (Functional)

          Assay-Dependent
          -

          其他PubMed (Misc)

          -
          查看1篇已发表文章 1篇已发表文章
          产品规格

          种属反应

          Mouse

          已发表种属

          Human, Mouse, Rat

          宿主/亚型

          Rat / IgG2a, kappa

          分类

          Monoclonal

          类型

          Antibody

          克隆号

          eBioKAT-1 (KAT-1, KAT1)

          偶联物

          Unconjugated Unconjugated Unconjugated
          • APC 
          • Functional Grade
          • PE 
          • Super Bright 436
          • Request custom conjugation

          形式

          Liquid

          浓度

          0.5 mg/mL

          规格

          100 µg

          纯化类型

          Affinity chromatography

          保存液

          PBS, pH 7.2

          内含物

          0.09% sodium azide

          保存条件

          4°C

          运输条件

          Ambient (domestic); Wet ice (international)

          RRID

          AB_529543

          产品详细信息

          Description: The eBioKAT-1 monoclonal antibody reacts with mouse CD54 (ICAM-1), which is a 95 kDa member of the immunoglobulin superfamily. CD54 is expressed at low levels on leukocytes and high endothelial venules, and expression increases in response to inflammatory cytokines. ICAM-1 binds to LFA-1 and this interaction is required for the transendothelial migration of T cells. ICAM-1-deficient mice are viable, however the migration of leukocytes to sites of inflammation is reduced leading to impaired immune and inflammatory responses. Based on the regulated expression of ICAM-1, it has been suggested that ICAM-1 may increase leukocyte extravasation at sites of inflammation, whereas the constitutively high expression of ICAM-2 mediates leukocyte traffic into non-inflamed tissue. The eBioKAT-1 monoclonal antibody recognizes a different epitope than the YN1/1.7.4 monoclonal antibody.

          Applications Reported: This eBioKAT-1 (KAT-1, KAT1) antibody has been reported for use in flow cytometric analysis, immunoprecipitation, immunohistology staining of frozen tissue sections, and immunohistology staining of paraffin embedded tissue sections. (Please use Functional Grade purified eBioKAT-1 (KAT-1, KAT1), Product # 16-0542, in functional assays).

          Applications Tested: This eBioKAT-1 (KAT-1, KAT1) antibody has been tested by flow cytometric analysis of mouse splenocytes. This can be used at less than or equal to 0.5 µg per test. A test is defined as the amount (µg) of antibody that will stain a cell sample in a final volume of 100 µL. Cell number should be determined empirically but can range from 10^5 to 10^8 cells/test. It is recommended that the antibody be carefully titrated for optimal performance in the assay of interest.

          Purity: Greater than 90%, as determined by SDS-PAGE.

          Aggregation: Less than 10%, as determined by HPLC.

          Filtration: 0.2 µm post-manufacturing filtered.

          靶标信息

          ICAM-1 (CD54) is an 85-110 kDa single-chain type 1 integral membrane glycoprotein with an extracellular domain of five immunoglobulin superfamily repeats, a transmembrane region and a cytoplasmic domain. ICAM-1 has 7 potential N-linked glycosylation sites and shares considerable amino acid sequence homology with ICAM-3 (CD50) and ICAM-2 (CD102). ICAM-1 binds to integrins of type CD11a/CD18 (leukocyte adhesion molecule, LFA-1), or CD11b/CD18 (Mac-1) and is exploited by Rhinovirus as a receptor. ICAM-1 is expressed by activated endothelial cells and detected on epithelial cells, fibroblasts, chondrocytes, B lymphocytes, T lymphocytes (low), monocytes, macrophages, dendritic cells and neutrophils, with lower levels that increase upon inflammation. ICAM-1 is also detected in some carcinoma and melanoma cells. Soluble ICAM-1 is detectable in the plasma and is elevated in patients with various inflammatory syndromes.

          仅用于科研。不用于诊断过程。未经明确授权不得转售。

          生物信息学

          蛋白别名: CD54; Human rhinovirus receptor; ICAM-1; Intercellular adhesion molecule 1; Ly 47; MALA-2; MALA2; MyD10; sCD54; soluble CD54; Surface antigen of activated B cells

          查看更多 收起

          基因别名: CD54; Icam-1; Icam1; Ly-47; MALA-2

          查看更多 收起

          UniProt ID: (Mouse) P13597

          查看更多 收起

          Entrez Gene ID: (Mouse) 15894

          查看更多 收起

          功能
          integrin binding protein complex binding
          参与通路
          T cell activation via T cell receptor contact with antigen bound to MHC molecule on antigen presenting cell acute inflammatory response to antigenic stimulus T cell antigen processing and presentation positive regulation of cellular extravasation cell adhesion leukocyte cell-cell adhesion sensory perception of sound regulation of cell shape single organismal cell-cell adhesion regulation of cell adhesion positive regulation of actin filament polymerization cell adhesion mediated by integrin positive regulation of GTPase activity adhesion of symbiont to host positive regulation of nitric oxide biosynthetic process positive regulation of vasoconstriction receptor-mediated virion attachment to host cell positive regulation of peptidyl-tyrosine phosphorylation positive regulation of NF-kappaB transcription factor activity negative regulation of calcium ion transport establishment of endothelial barrier positive regulation of ERK1 and ERK2 cascade cellular response to glucose stimulus establishment of Sertoli cell barrier regulation of ruffle assembly negative regulation of extrinsic apoptotic signaling pathway via death domain receptors negative regulation of endothelial cell apoptotic process
          It has to be done as per old AB suggested Products section.

          Disclaimer

          Close

          Clicking the images or links will redirect you to a website hosted by BenchSci that provides third-party scientific content. Neither the content nor the BenchSci technology and processes for selection have been evaluated by us; we are providing them as-is and without warranty of any kind, including for use or application of the Thermo Fisher Scientific products presented.

          guarantee_icon

          性能保障

          只要您发现Invitrogen抗体在实验中的表现与网站或说明书的所述内容不符,您即可享受免费退换货服务。*

          了解更多
          help_icon

          随时为您服务

          获取常见问题的专家解答,或者直接联系我们的技术专家,咨询应用、设备、常规产品使用问题。

          联系技术支持
          订购 Plus Icon Minus Icon
          • 订单状态查询
          • 订单支持
          • 货号直购
          • 现货供应中心
          • 电子采购
          支持 Plus Icon Minus Icon
          • 帮助&支持
          • 联系我们 - 400 820 8982
          • 技术支持中心
          • 查找文件&证书
          • 报告网站问题
          资源 Plus Icon Minus Icon
          • 学习中心
          • 促销
          • 活动&研讨会
          • 社交媒体
          关于赛默飞 Plus Icon Minus Icon
          • 关于我们
          • 招聘 招聘
          • 投资者关系 投资者关系
          • 新闻 新闻
          • 社会责任 社会责任
          • 商标
          • 政策和通知
          品牌 Plus Icon Minus Icon
          • Thermo Scientific
          • Applied Biosystems
          • Invitrogen
          • Gibco
          • Ion Torrent
          • Unity Lab Services
          • Patheon
          • PPD
          • 服务条款
          • 隐私政策
          • 定价和运输保险政策
          © 2006-2026 Thermo Fisher Scientific Inc. All rights reserved. All trademarks are the property of Thermo Fisher Scientific and its subsidiaries unless otherwise specified.
          China flag icon
          China
          本网站销售的所有产品均不得用于人类或动物之临床诊断或治疗,仅可用于工业或者科研等非医疗目的。
             电子营业执照 | 经营证照公示 | ICP备案号:沪ICP备11003924号 | 沪公网安备 31011502006935号

          Your items have has been added!


          Host server : magellan-search-green-6479c7f679-jmhj8:80/100.66.74.142:80.
          git-commit: b70c0dceb888abc3b0dcebb5bc3a5b8753e7e816
          git-url: https://github.com/thermofisher/magellan-search
          git-branch: release/2.50.0-Offline