Hamburger Menu Button
Thermo Fisher Scientific Logo
登录
没有账号?建立账号 注册
  • 产品
    • 抗体
    • 引物合成
    • GeneArt Gene Synthesis Instant Designer
    • TaqMan Assay and Array Search
    • PCR 设备和耗材
    • 色谱柱和纯化柱
    • 实验室离心机
    • 分子生物学试剂和试剂盒
    • 实验室塑料耗材及用品
    • 查看所有产品分类
  • 应用和技术
    • 色谱
    • 细胞转染和培养
    • 实时荧光定量PCR
    • 质谱
    • 实验室塑料耗材及用品
    • 电子显微镜
    • 蛋白质生物学
    • PCR
    • RNAi
    • 环境
    • 查看所有应用和技术
  • 服务
    • 定制服务
    • 企业级实验室信息化服务
    • 金融&租赁服务
    • 仪器服务
    • OEM和商业供应
    • 培训服务
    • 360° CDMO 和 CRO 服务
    • CDMO 服务
    • 临床试验 CRO 服务
    • Unity Lab Services
    • 查看所有帮助和支持
  • 帮助和支持
    • 学习中心
    • 联系我们
    • 更改国家或地区
    • 查看所有帮助和支持
  • 热门产品
    • TaqMan Real-Time PCR Assays
      TaqMan 实时荧光定量 PCR 试剂盒
    • Antibodies
      抗体
    • Oligos, Primers & Probes
      寡核苷酸、引物、探针
    • GeneArt Gene Synthesis
      GeneArt 基因合成
    • Cell Culture Plastics
      细胞培养耗材
  • 联系我们
  • 货号直购
  • 订单查询
  • 查找文件&证书
Thermo Fisher Scientific Logo

Search

搜索全部或下列指定分类
Search button
          • 联系我们
          • 货号直购
          • 登录
            登录
            没有账号?建立账号 注册
            • 我的账号
            • 订单
            • 账单及发票查询
            • 定制产品及项目

          Disclaimer

          Clicking the images or links will redirect you to a website hosted by BenchSci that provides third-party scientific content. Neither the content nor the BenchSci technology and processes for selection have been evaluated by us; we are providing them as-is and without warranty of any kind, including for use or application of the Thermo Fisher Scientific products presented.

          • Primary Antibodies ›
          • L-Selectin (CD62L) Antibodies

          Invitrogen

          CD62L (L-Selectin) Monoclonal Antibody (MEL-14), Super Bright™ 600, eBioscience™

          66个已发表图片
          53 篇参考文献
          查看其他162个L-Selectin (CD62L)抗体

          {{$productOrderCtrl.translations['antibody.pdp.commerceCard.promotion.promotions']}}

          {{$productOrderCtrl.translations['antibody.pdp.commerceCard.promotion.viewpromo']}}

          {{$productOrderCtrl.translations['antibody.pdp.commerceCard.promotion.promocode']}}: {{promo.promoCode}} {{promo.promoTitle}} {{promo.promoDescription}}. {{$productOrderCtrl.translations['antibody.pdp.commerceCard.promotion.learnmore']}}

          说明书
          证书
          实验方案
          问题与答案
          技术支持
          说明书
          证书
          实验方案
          问题与答案
          技术支持
          说明书
          证书
          实验方案
          问题与答案
          技术支持

          Cite CD62L (L-Selectin) Monoclonal Antibody (MEL-14), Super Bright™ 600, eBioscience™

          Additional Information:
          {{banner.description}}
          {{$ctrl.isSkuNotesCollapsed ? 'View more' : 'View less'}}
          • 抗体检测数据 (1)
          • 已发表图片 (66)
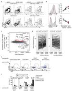
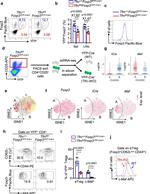
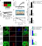
          CD62L (L-Selectin) Antibody in Flow Cytometry (Flow)
          Group 53 Created with Sketch.
          CD62L (L-Selectin) Antibody in Flow Cytometry (Flow)
          Group 53 Created with Sketch.

          图: 1 / 67

          {{ $ctrl.currentElement.advancedVerification.fullName }}
          {{ $ctrl.currentElement.advancedVerification.text }}

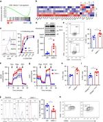
          CD62L (L-Selectin) Antibody (63-0621-82) in Flow

          Staining of C57Bl/6 splenocytes with Anti-Mouse CD3e FITC (Product # 11-0031-82) and 0.06 µg of Rat IgG2a K Isotype Control Super Bright 600 (Product # 63-4321-82) (left) or 0.06 µg of Anti-Mouse CD62L (L-Selectin) Super Bright 600 (right). Total viable cells were used for analysis. {{ $ctrl.currentElement.advancedVerification.fullName }} 验证信息 View more
          已发表图片由___提供 benchsci-logo
          PMID: {{$ctrl.currentElement.benchSciPubmedId}}
          查看产品

          {{$ctrl.videoDesc}}

          {{$ctrl.videoLongDesc}}

          CD62L (L-Selectin) Antibody in Flow Cytometry (Flow)
          CD62L (L-Selectin) Antibody in Immunocytochemistry (ICC/IF)
          CD62L (L-Selectin) Antibody in Flow Cytometry (Flow)
          CD62L (L-Selectin) Antibody in Flow Cytometry (Flow)
          CD62L (L-Selectin) Antibody in Flow Cytometry (Flow)
          CD62L (L-Selectin) Antibody in Flow Cytometry (Flow)
          CD62L (L-Selectin) Antibody in Flow Cytometry (Flow)
          CD62L (L-Selectin) Antibody in Flow Cytometry (Flow)
          CD62L (L-Selectin) Antibody in Flow Cytometry (Flow)
          CD62L (L-Selectin) Antibody in Flow Cytometry (Flow)
          CD62L (L-Selectin) Antibody in Flow Cytometry (Flow)
          CD62L (L-Selectin) Antibody in Flow Cytometry (Flow)
          CD62L (L-Selectin) Antibody in Flow Cytometry (Flow)
          CD62L (L-Selectin) Antibody in Flow Cytometry (Flow)
          CD62L (L-Selectin) Antibody in Flow Cytometry (Flow)
          CD62L (L-Selectin) Antibody in Flow Cytometry (Flow)
          CD62L (L-Selectin) Antibody in Flow Cytometry (Flow)
          CD62L (L-Selectin) Antibody in Flow Cytometry (Flow)
          CD62L (L-Selectin) Antibody in Flow Cytometry (Flow)
          CD62L (L-Selectin) Antibody in Flow Cytometry (Flow)
          CD62L (L-Selectin) Antibody in Flow Cytometry (Flow)
          CD62L (L-Selectin) Antibody in Flow Cytometry (Flow)
          CD62L (L-Selectin) Antibody in Flow Cytometry (Flow)
          CD62L (L-Selectin) Antibody in Flow Cytometry (Flow)
          CD62L (L-Selectin) Antibody in Flow Cytometry (Flow)
          CD62L (L-Selectin) Antibody in Flow Cytometry (Flow)
          CD62L (L-Selectin) Antibody in Flow Cytometry (Flow)
          CD62L (L-Selectin) Antibody in Flow Cytometry (Flow)
          CD62L (L-Selectin) Antibody in Flow Cytometry (Flow)
          CD62L (L-Selectin) Antibody in Flow Cytometry (Flow)
          CD62L (L-Selectin) Antibody in Flow Cytometry (Flow)
          CD62L (L-Selectin) Antibody in Flow Cytometry (Flow)
          CD62L (L-Selectin) Antibody in Flow Cytometry (Flow)
          CD62L (L-Selectin) Antibody in Flow Cytometry (Flow)
          CD62L (L-Selectin) Antibody in Flow Cytometry (Flow)
          CD62L (L-Selectin) Antibody in Flow Cytometry (Flow)
          CD62L (L-Selectin) Antibody in Flow Cytometry (Flow)
          CD62L (L-Selectin) Antibody in Flow Cytometry (Flow)
          CD62L (L-Selectin) Antibody in Flow Cytometry (Flow)
          CD62L (L-Selectin) Antibody in Flow Cytometry (Flow)
          CD62L (L-Selectin) Antibody in Flow Cytometry (Flow)
          CD62L (L-Selectin) Antibody in Flow Cytometry (Flow)
          CD62L (L-Selectin) Antibody in Flow Cytometry (Flow)
          CD62L (L-Selectin) Antibody in Flow Cytometry (Flow)
          CD62L (L-Selectin) Antibody in Flow Cytometry (Flow)
          CD62L (L-Selectin) Antibody in Flow Cytometry (Flow)
          CD62L (L-Selectin) Antibody in Flow Cytometry (Flow)
          CD62L (L-Selectin) Antibody in Flow Cytometry (Flow)
          CD62L (L-Selectin) Antibody in Flow Cytometry (Flow)
          CD62L (L-Selectin) Antibody in Flow Cytometry (Flow)
          CD62L (L-Selectin) Antibody in Flow Cytometry (Flow)
          CD62L (L-Selectin) Antibody in Flow Cytometry (Flow)
          CD62L (L-Selectin) Antibody in Flow Cytometry (Flow)
          CD62L (L-Selectin) Antibody in Flow Cytometry (Flow)
          CD62L (L-Selectin) Antibody in Flow Cytometry (Flow)
          CD62L (L-Selectin) Antibody in Flow Cytometry (Flow)
          CD62L (L-Selectin) Antibody in Flow Cytometry (Flow)
          CD62L (L-Selectin) Antibody in Flow Cytometry (Flow)
          CD62L (L-Selectin) Antibody in Flow Cytometry (Flow)
          CD62L (L-Selectin) Antibody in Flow Cytometry (Flow)
          CD62L (L-Selectin) Antibody in Flow Cytometry (Flow)
          CD62L (L-Selectin) Antibody in Flow Cytometry (Flow)
          CD62L (L-Selectin) Antibody in Flow Cytometry (Flow)
          CD62L (L-Selectin) Antibody in Flow Cytometry (Flow)
          CD62L (L-Selectin) Antibody in Flow Cytometry (Flow)
          CD62L (L-Selectin) Antibody in Flow Cytometry (Flow)
          CD62L (L-Selectin) Antibody in Flow Cytometry (Flow)

          产品信息

          63-0621-82

          应用
          建议稀释比
          已发表文章

          免疫细胞化学 (ICC/IF)

          -
          查看1篇已发表文章 1篇已发表文章

          流式细胞分析 (Flow)

          0.125 µg/test
          查看52篇已发表文章 52篇已发表文章
          产品规格

          种属反应

          Mouse

          已发表种属

          Mouse

          宿主/亚型

          Rat / IgG2a, kappa

          推荐的同型对照

          Rat IgG2a kappa Isotype Control (eBR2a), Super Bright™ 600, eBioscience™

          分类

          Monoclonal

          类型

          Antibody

          克隆号

          MEL-14

          偶联物

          Super Bright™ 600 Super Bright™ 600 Super Bright™ 600
          • Alexa Fluor 488 
          • Alexa Fluor 561
          • Alexa Fluor 700 
          • APC 
          • APC-eFluor 780
          • Biotin 
          • Brilliant UV 395
          • Brilliant UV 496
          • Brilliant UV 615
          • Brilliant UV 737
          • Brilliant UV 805
          • Brilliant Violet 421
          • Brilliant Violet 480
          • Brilliant Violet 605
          • Brilliant Violet 650
          • Brilliant Violet 786
          • eFluor 450
          • FITC
          • Functional Grade
          • NovaFluor Blue 510
          • NovaFluor Blue 555
          • NovaFluor Blue 585
          • NovaFluor Blue 610-30S
          • NovaFluor Blue 660-40S
          • NovaFluor Blue 725
          • NovaFluor Blue 760
          • NovaFluor Blue 800
          • NovaFluor Red 710
          • NovaFluor UV 765
          • NovaFluor Violet 690
          • NovaFluor Violet 800
          • NovaFluor Yellow 590
          • NovaFluor Yellow 660
          • NovaFluor Yellow 810
          • PE 
          • PE-Cyanine5
          • PE-Cyanine7
          • PE-eFluor 610
          • PerCP-Cyanine5.5
          • Super Bright 436
          • Super Bright 702
          • Super Bright 780
          • Request custom conjugation

          激发/发射光谱

          414/601 nm 查看光谱 spectra

          形式

          Liquid

          浓度

          0.2 mg/mL

          纯化类型

          Affinity chromatography

          保存液

          PBS, pH 7.2, with BSA

          内含物

          0.09% sodium azide

          保存条件

          4°C, store in dark, DO NOT FREEZE!

          运输条件

          Ambient (domestic); Wet ice (international)

          RRID

          AB_2637416

          产品详细信息

          Description: The MEL-14 monoclonal antibody reacts with mouse CD62L, a 76 kDa member of the selectin family. CD62L is expressed by neutrophils, monocytes, and subsets of T, B, and NK cells and binds a number of glycosylated, fucosylated, sulfated sialylated glycoproteins including CD34, glycam-1 and MAdCam-1. These interactions mediate rolling of lymphocytes on activated endothelium at the sites of inflammation and homing of cells to the high endothelial venules (HEV) of peripheral lymphoid tissues.

          Applications Reported: This MEL-14 antibody has been reported for use in flow cytometric analysis.

          Applications Tested: This MEL-14 antibody has been tested by flow cytomeric analysis of mouse splenocytes. This can be used at less than or equal to 0.125 µg per test. A test is defined as the amount (µg) of antibody that will stain a cell sample in a final volume of 100 µL. Cell number should be determined empirically but can range from 10^5 to 10^8 cells/test. It is recommended that the antibody be carefully titrated for optimal performance in the assay of interest.

          Super Bright 600 is a tandem dye that can be excited with the violet laser line (405 nm) and emits at 600 nm. We recommend using a 610/20 bandpass filter. Please make sure that your instrument is capable of detecting this fluorochrome.

          When using two or more Super Bright dye-conjugated antibodies in a staining panel, it is recommended to use Super Bright Complete Staining Buffer (Product # SB-4401) to minimize any non-specific polymer interactions. Please refer to the datasheet for Super Bright Staining Buffer for more information.

          Light sensitivity: This tandem dye is sensitive to photo-induced oxidation. Protect this vial and stained samples from light.

          Fixation: Samples can be stored in IC Fixation Buffer (Product # 00-8222) (100 µL of cell sample + 100 µL of IC Fixation Buffer) or 1-step Fix/Lyse Solution (Product # 00-5333) for up to 3 days in the dark at 2-8°C with minimal impact on brightness and FRET efficiency/compensation. Some generalizations regarding fluorochrome performance after fixation can be made, but clone specific performance should be determined empirically.

          Excitation: 405 nm; Emission: 600 nm; Laser: Violet Laser

          Super Bright Polymer Dyes are sold under license from Becton, Dickinson and Company.

          靶标信息

          The human CD62L is a 74-95 kDa glycoprotein member of the selectin family of adhesion receptors. L-Selectin is comprised of an aminoterminal C-type lectin binding domain, an epidermal growth factor-like domain, two short consensus repeat (SCR) sequences homologous to those found in complement binding proteins, a short spacer region, a transmembrane region and a short cytoplasmic region. Human CD62L (L-Selectin) is constitutively expressed on all classes of leukocytes including lymphocytes (except a substantial population of memory T cells), monocytes and polymorphonuclear cells.

          仅用于科研。不用于诊断过程。未经明确授权不得转售。

          How to use the Panel Builder

          Watch the video to learn how to use the Invitrogen Flow Cytometry Panel Builder to build your next flow cytometry panel in 5 easy steps.

          生物信息学

          蛋白别名: CD62 antigen-like family member L; CD62L; hLHRc; L-selectin; LAM-1; LECAM1; Leu-8; Leukocyte adhesion molecule 1; Leukocyte-endothelial cell adhesion molecule 1; Ly-22; Lymph node homing receptor; Lymphocyte antigen 22; Lymphocyte surface MEL-14 antigen

          查看更多 收起

          基因别名: AI528707; CD62L; L-selectin; LECAM-1; Lnhr; Ly-22; Ly-m22; Ly22; Lyam-1; Lyam1; Sell

          查看更多 收起

          UniProt ID: (Mouse) P18337

          查看更多 收起

          Entrez Gene ID: (Mouse) 20343

          查看更多 收起

          功能
          protease binding protein binding carbohydrate binding cell adhesion molecule binding glycolipid binding
          参与通路
          cell adhesion response to ATP regulation of apoptotic process positive regulation of neutrophil chemotaxis
          It has to be done as per old AB suggested Products section.
          guarantee_icon

          性能保障

          只要您发现Invitrogen抗体在实验中的表现与网站或说明书的所述内容不符,您即可享受免费退换货服务。*

          了解更多
          help_icon

          随时为您服务

          获取常见问题的专家解答,或者直接联系我们的技术专家,咨询应用、设备、常规产品使用问题。

          联系技术支持
          订购 Plus Icon Minus Icon
          • 订单状态查询
          • 订单支持
          • 货号直购
          • 现货供应中心
          • 电子采购
          支持 Plus Icon Minus Icon
          • 帮助&支持
          • 联系我们 - 400 820 8982
          • 技术支持中心
          • 查找文件&证书
          • 报告网站问题
          资源 Plus Icon Minus Icon
          • 学习中心
          • 促销
          • 活动&研讨会
          • 社交媒体
          关于赛默飞 Plus Icon Minus Icon
          • 关于我们
          • 招聘 招聘
          • 投资者关系 投资者关系
          • 新闻 新闻
          • 社会责任 社会责任
          • 商标
          • 政策和通知
          品牌 Plus Icon Minus Icon
          • Thermo Scientific
          • Applied Biosystems
          • Invitrogen
          • Gibco
          • Ion Torrent
          • Patheon
          • PPD
          • 服务条款
          • 隐私政策
          • 定价和运输保险政策
          © 2006-2026 Thermo Fisher Scientific Inc. All rights reserved. All trademarks are the property of Thermo Fisher Scientific and its subsidiaries unless otherwise specified.
          China flag icon
          China
          本网站销售的所有产品均不得用于人类或动物之临床诊断或治疗,仅可用于工业或者科研等非医疗目的。
             电子营业执照 | 经营证照公示 | ICP备案号:沪ICP备11003924号 | 沪公网安备 31011502006935号

          Your items have has been added!


          Host server : magellan-search-green-659f68c6f4-vh84l:80/100.66.79.51:80.
          git-commit: 208ebf2ce40f07c29af7b8d1bec64c518c8c0cf8
          git-url: https://github.com/thermofisher/magellan-search
          git-branch: release/2.43.0-2026.01.05-1.0