Hamburger Menu Button
Thermo Fisher Scientific Logo
登录
没有账号?建立账号 注册
  • 产品
    • 抗体
    • 引物合成
    • GeneArt Gene Synthesis Instant Designer
    • TaqMan Assay and Array Search
    • PCR 设备和耗材
    • 色谱柱和纯化柱
    • 实验室离心机
    • 分子生物学试剂和试剂盒
    • 实验室塑料耗材及用品
    • 查看所有产品分类
  • 应用和技术
    • 色谱
    • 细胞转染和培养
    • 实时荧光定量PCR
    • 质谱
    • 实验室塑料耗材及用品
    • 电子显微镜
    • 蛋白质生物学
    • PCR
    • RNAi
    • 环境
    • 查看所有应用和技术
  • 服务
    • 定制服务
    • 企业级实验室信息化服务
    • 金融&租赁服务
    • 仪器服务
    • OEM和商业供应
    • 培训服务
    • 360° CDMO 和 CRO 服务
    • CDMO 服务
    • 临床试验 CRO 服务
    • Unity Lab Services
    • 查看所有帮助和支持
  • 帮助和支持
    • 学习中心
    • 联系我们
    • 更改国家或地区
    • 查看所有帮助和支持
  • 热门产品
    • TaqMan Real-Time PCR Assays
      TaqMan 实时荧光定量 PCR 试剂盒
    • Antibodies
      抗体
    • Oligos, Primers & Probes
      寡核苷酸、引物、探针
    • GeneArt Gene Synthesis
      GeneArt 基因合成
    • Cell Culture Plastics
      细胞培养耗材
  • Who We Serve
    • 抗体治疗解决方案
    • 细胞与基因治疗解决方案
    • 学术科研
    • 工业与应用
  • 联系我们
  • 货号直购
  • 订单查询
  • 查找文件&证书
Thermo Fisher Scientific Logo

Search

搜索全部或下列指定分类
Search button
          • 联系我们
          • 货号直购
          • 登录
            登录
            没有账号?建立账号 注册
            • 我的账号
            • 订单
            • 会员中心
            • 账单及发票查询
            • 定制产品及项目
          • Primary Antibodies ›
          • P-Selectin (CD62P) Antibodies

          Invitrogen

          CD62P (P-Selectin) Monoclonal Antibody (Psel.KO2.3), PE, eBioscience™

          高级验证
          21个已发表图片
          26 篇参考文献
          查看其他51个P-Selectin (CD62P)抗体

          {{$productOrderCtrl.translations['antibody.pdp.commerceCard.promotion.promotions']}}

          {{$productOrderCtrl.translations['antibody.pdp.commerceCard.promotion.viewpromo']}}

          {{$productOrderCtrl.translations['antibody.pdp.commerceCard.promotion.promocode']}}: {{promo.promoCode}} {{promo.promoTitle}} {{promo.promoDescription}}. {{$productOrderCtrl.translations['antibody.pdp.commerceCard.promotion.learnmore']}}

          说明书
          证书
          实验方案
          问题与答案
          技术支持
          说明书
          证书
          实验方案
          问题与答案
          技术支持
          说明书
          证书
          实验方案
          问题与答案
          技术支持

          Cite CD62P (P-Selectin) Monoclonal Antibody (Psel.KO2.3), PE, eBioscience™

          Additional Information:
          {{banner.description}}
          {{$ctrl.isSkuNotesCollapsed ? 'View more' : 'View less'}}
          • 抗体检测数据 (1)
          • 已发表图片 (21)
          • 高级验证 (1)
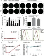
          CD62P (P-Selectin) Antibody in Flow Cytometry (Flow)
          Group 53 Created with Sketch.
          CD62P (P-Selectin) Antibody in Flow Cytometry (Flow)
          Group 53 Created with Sketch.

          图: 1 / 23

          {{ $ctrl.currentElement.advancedVerification.fullName }}
          {{ $ctrl.currentElement.advancedVerification.text }}

          CD62P (P-Selectin) Antibody (12-0626-82) in Flow

          Staining of Thrombin-activated human platelets with Anti-Human CD41a FITC (Product # 11-0419-42) and 0.125 µg of Mouse IgG1 K Isotype Control PE (Product # 12-4714-81) (left) or 0.125 µg of Anti-Human/Mouse CD62P (P-Selectin) PE (right). Total viable cells were used for analysis. {{ $ctrl.currentElement.advancedVerification.fullName }} 验证信息 View more
          已发表图片由___提供 benchsci-logo
          PMID: {{$ctrl.currentElement.benchSciPubmedId}}
          查看产品

          {{$ctrl.videoDesc}}

          {{$ctrl.videoLongDesc}}

          CD62P (P-Selectin) Antibody in Flow Cytometry (Flow)
          CD62P (P-Selectin) Antibody in Flow Cytometry (Flow)
          CD62P (P-Selectin) Antibody in Flow Cytometry (Flow)
          CD62P (P-Selectin) Antibody in Flow Cytometry (Flow)
          CD62P (P-Selectin) Antibody in Flow Cytometry (Flow)
          CD62P (P-Selectin) Antibody in Flow Cytometry (Flow)
          CD62P (P-Selectin) Antibody in Flow Cytometry (Flow)
          CD62P (P-Selectin) Antibody in Flow Cytometry (Flow)
          CD62P (P-Selectin) Antibody in Flow Cytometry (Flow)
          CD62P (P-Selectin) Antibody in Flow Cytometry (Flow)
          CD62P (P-Selectin) Antibody in Flow Cytometry (Flow)
          CD62P (P-Selectin) Antibody in Flow Cytometry (Flow)
          CD62P (P-Selectin) Antibody in Flow Cytometry (Flow)
          CD62P (P-Selectin) Antibody in Flow Cytometry (Flow)
          CD62P (P-Selectin) Antibody in Flow Cytometry (Flow)
          CD62P (P-Selectin) Antibody in Flow Cytometry (Flow)
          CD62P (P-Selectin) Antibody in Flow Cytometry (Flow)
          CD62P (P-Selectin) Antibody in Flow Cytometry (Flow)
          CD62P (P-Selectin) Antibody in Flow Cytometry (Flow)
          CD62P (P-Selectin) Antibody in Flow Cytometry (Flow)
          CD62P (P-Selectin) Antibody in Flow Cytometry (Flow)
          CD62P (P-Selectin) Antibody in Flow Cytometry (Flow)
          CD62P (P-Selectin) Antibody

          产品信息

          12-0626-82

          应用
          建议稀释比
          已发表文章

          流式细胞分析 (Flow)

          0.25 µg/test
          查看26篇已发表文章 26篇已发表文章
          产品规格

          种属反应

          Human, Mouse

          已发表种属

          Human, Mouse

          宿主/亚型

          Mouse / IgG1, kappa

          推荐的同型对照

          Mouse IgG1 kappa Isotype Control (P3.6.2.8.1), PE, eBioscience™

          分类

          Monoclonal

          类型

          Antibody

          克隆号

          Psel.KO2.3

          偶联物

          PE PE PE
          • APC 
          • PerCP-eFluor 710
          • Super Bright 600
          • Request custom conjugation

          激发/发射光谱

          565/576 nm 查看光谱 spectra

          形式

          Liquid

          浓度

          0.2 mg/mL

          规格

          100 µg

          纯化类型

          Affinity chromatography

          保存液

          PBS, pH 7.2

          内含物

          0.09% sodium azide

          保存条件

          4°C, store in dark, DO NOT FREEZE!

          运输条件

          Ambient (domestic); Wet ice (international)

          RRID

          AB_1210863

          产品详细信息

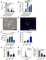
          Description: The Psel.KO2.3 monoclonal antibody reacts with mouse CD62P (also known as P-selectin and GMP-140), a 140-kDa cell adhesion molecule that can be induced on endothelial cells and platelets. During inflammation, this selectin mediates adhesion of monocytes and neutrophils to activated platelets, as well as leukocyte rolling on endothelial cells. The major ligand for CD62P on neutrophils is P-selectin glycoprotein ligand-1 (PSGL-1). This monoclonal antibody recognizes an epitope that is conserved across several species (e.g. mouse, human, and rat) and has not been reported to block cell adhesion.

          Applications Reported: This Psel.KO2.3 antibody has been reported for use in flow cytometric analysis.

          Applications Tested: This Psel.KO2.3 antibody was tested by flow cytometric analysis on thrombin-activated human platelets. This can be used at less than or equal to 0.25 µg per test. A test is defined as the amount (µg) of antibody that will stain a cell sample in a final volume of 100 µL. Cell number should be determined empirically but can range from 10^5 to 10^8 cells/test. It is recommended that the antibody be carefully titrated for optimal performance in the assay of interest.

          Excitation: 488-561 nm; Emission: 578 nm; Laser: Blue Laser, Green Laser, Yellow-Green Laser.

          Filtration: 0.2 µm post-manufacturing filtered.

          靶标信息

          P-selectin (Selectin P, GMP-140, LECAM3, CD62 antigen-like family member) is a 140 kDa type 1 transmembrane glycoprotein, and is one of the most commonly studied proteins that regulate cell rolling. P-selectin is stored in the Weibel-Palade bodies of endothelial cells, as well as in a-granules of platelets. From there, it can be rapidly brought to the cell surface after exposure to thrombin, histamine, complement 5a, Ca21 ionophores, or adenosine diphosphate. P-selectin protein redistributes to the plasma membrane during platelet activation and degranulation and mediates the interaction of activated endothelial cells or platelets with leukocytes. P-selectin plays an important role in adhesive processes between leucocytes and endothelial cells, and is a calcium dependent receptor that binds to sialylated forms of Lewis blood group carbohydrate antigens found on neutrophils and monocytes. P-selectin is constitutively expressed in inflammation and contributes to atherogenesis, thrombosis and tissue destruction. Clinically, P-selectin is used to distinguish heparin induced thrombocytopenia with and without thrombosis.

          仅用于科研。不用于诊断过程。未经明确授权不得转售。

          How to use the Panel Builder

          Watch the video to learn how to use the Invitrogen Flow Cytometry Panel Builder to build your next flow cytometry panel in 5 easy steps.

          生物信息学

          蛋白别名: CD62 antigen-like family member P; CD62P; FLJ45155; GMP-140; Granule membrane protein 140; granule membrane protein 140kDa; granule membrane protein-140 (GMP-140) precursor; granulocyte membrane protein; LECAM3; Leukocyte-endothelial cell adhesion molecule 3; P-selectin; PADGEM; Platelet activation dependent granule-external membrane protein; platelet alpha-granule membrane protein; RP1-86F14.2; selectin P (granule membrane protein 140kDa antigen CD62) isoform SELP_1; selectin P (granule membrane protein 140kDa antigen CD62) isoform SELP_3; selectin P (granule membrane protein 140kDa, antigen CD62); unnamed protein product

          查看更多 收起

          基因别名: CD62; CD62P; GMP-140; GMP140; GMRP; GRMP; LECAM3; PADGEM; PSEL; SELP

          查看更多 收起

          UniProt ID: (Human) P16109, (Mouse) Q01102

          查看更多 收起

          Entrez Gene ID: (Human) 6403, (Mouse) 20344

          查看更多 收起

          功能
          lipopolysaccharide binding integrin binding calcium ion binding protein binding heparin binding carbohydrate binding sialic acid binding fucose binding glycosphingolipid binding metal ion binding calcium-dependent protein binding oligosaccharide binding glycoprotein binding
          参与通路
          positive regulation of leukocyte migration regulation of cellular extravasation inflammatory response cell adhesion heterophilic cell-cell adhesion via plasma membrane cell adhesion molecules leukocyte cell-cell adhesion positive regulation of platelet activation positive regulation of phosphatidylinositol 3-kinase signaling single organismal cell-cell adhesion regulation of integrin activation positive regulation of cell adhesion leukocyte migration leukocyte tethering or rolling cellular response to interleukin-6 calcium-dependent cell-cell adhesion via plasma membrane cell adhesion molecules response to lipopolysaccharide response to cytokine defense response to Gram-negative bacterium positive regulation of protein kinase B signaling cell-cell adhesion cell-cell adhesion via plasma-membrane adhesion molecules positive regulation of leukocyte tethering or rolling
          It has to be done as per old AB suggested Products section.

          Disclaimer

          Close

          Clicking the images or links will redirect you to a website hosted by BenchSci that provides third-party scientific content. Neither the content nor the BenchSci technology and processes for selection have been evaluated by us; we are providing them as-is and without warranty of any kind, including for use or application of the Thermo Fisher Scientific products presented.

          guarantee_icon

          性能保障

          只要您发现Invitrogen抗体在实验中的表现与网站或说明书的所述内容不符,您即可享受免费退换货服务。*

          了解更多
          help_icon

          随时为您服务

          获取常见问题的专家解答,或者直接联系我们的技术专家,咨询应用、设备、常规产品使用问题。

          联系技术支持
          订购 Plus Icon Minus Icon
          • 订单状态查询
          • 订单支持
          • 货号直购
          • 现货供应中心
          • 电子采购
          支持 Plus Icon Minus Icon
          • 帮助&支持
          • 联系我们 - 400 820 8982
          • 技术支持中心
          • 查找文件&证书
          • 报告网站问题
          资源 Plus Icon Minus Icon
          • 学习中心
          • 促销
          • 活动&研讨会
          • 社交媒体
          关于赛默飞 Plus Icon Minus Icon
          • 关于我们
          • 招聘 招聘
          • 投资者关系 投资者关系
          • 新闻 新闻
          • 社会责任 社会责任
          • 商标
          • 政策和通知
          品牌 Plus Icon Minus Icon
          • Thermo Scientific
          • Applied Biosystems
          • Invitrogen
          • Gibco
          • Ion Torrent
          • Unity Lab Services
          • Patheon
          • PPD
          • 服务条款
          • 隐私政策
          • 定价和运输保险政策
          © 2006-2026 Thermo Fisher Scientific Inc. All rights reserved. All trademarks are the property of Thermo Fisher Scientific and its subsidiaries unless otherwise specified.
          China flag icon
          China
          本网站销售的所有产品均不得用于人类或动物之临床诊断或治疗,仅可用于工业或者科研等非医疗目的。
             电子营业执照 | 经营证照公示 | ICP备案号:沪ICP备11003924号 | 沪公网安备 31011502006935号

          Your items have has been added!


          Host server : magellan-search-green-6479c7f679-v472f:80/100.66.78.195:80.
          git-commit: b70c0dceb888abc3b0dcebb5bc3a5b8753e7e816
          git-url: https://github.com/thermofisher/magellan-search
          git-branch: release/2.50.0-Offline