Hamburger Menu Button
Thermo Fisher Scientific Logo
登录
没有账号?建立账号 注册
  • 产品
    • 抗体
    • 引物合成
    • GeneArt Gene Synthesis Instant Designer
    • TaqMan Assay and Array Search
    • PCR 设备和耗材
    • 色谱柱和纯化柱
    • 实验室离心机
    • 分子生物学试剂和试剂盒
    • 实验室塑料耗材及用品
    • 查看所有产品分类
  • 应用和技术
    • 色谱
    • 细胞转染和培养
    • 实时荧光定量PCR
    • 质谱
    • 实验室塑料耗材及用品
    • 电子显微镜
    • 蛋白质生物学
    • PCR
    • RNAi
    • 环境
    • 查看所有应用和技术
  • 服务
    • 定制服务
    • 企业级实验室信息化服务
    • 金融&租赁服务
    • 仪器服务
    • OEM和商业供应
    • 培训服务
    • 360° CDMO 和 CRO 服务
    • CDMO 服务
    • 临床试验 CRO 服务
    • Unity Lab Services
    • 查看所有帮助和支持
  • 帮助和支持
    • 学习中心
    • 联系我们
    • 更改国家或地区
    • 查看所有帮助和支持
  • 热门产品
    • TaqMan Real-Time PCR Assays
      TaqMan 实时荧光定量 PCR 试剂盒
    • Antibodies
      抗体
    • Oligos, Primers & Probes
      寡核苷酸、引物、探针
    • GeneArt Gene Synthesis
      GeneArt 基因合成
    • Cell Culture Plastics
      细胞培养耗材
  • Who We Serve
    • 抗体治疗解决方案
    • 细胞与基因治疗解决方案
    • 学术科研
    • 工业与应用
  • 联系我们
  • 货号直购
  • 订单查询
  • 查找文件&证书
Thermo Fisher Scientific Logo

Search

搜索全部或下列指定分类
Search button
          • 联系我们
          • 货号直购
          • 登录
            登录
            没有账号?建立账号 注册
            • 我的账号
            • 订单
            • 会员中心
            • 账单及发票查询
            • 定制产品及项目
          • Primary Antibodies ›
          • CD68 Antibodies

          Invitrogen

          CD68 Monoclonal Antibody (KP1)

          高级验证
          24个已发表图片
          148 篇参考文献
          查看其他95个CD68抗体

          {{$productOrderCtrl.translations['antibody.pdp.commerceCard.promotion.promotions']}}

          {{$productOrderCtrl.translations['antibody.pdp.commerceCard.promotion.viewpromo']}}

          {{$productOrderCtrl.translations['antibody.pdp.commerceCard.promotion.promocode']}}: {{promo.promoCode}} {{promo.promoTitle}} {{promo.promoDescription}}. {{$productOrderCtrl.translations['antibody.pdp.commerceCard.promotion.learnmore']}}

          说明书
          证书
          实验方案
          问题与答案
          技术支持
          说明书
          证书
          实验方案
          问题与答案
          技术支持
          说明书
          证书
          实验方案
          问题与答案
          技术支持

          Cite CD68 Monoclonal Antibody (KP1)

          Additional Information:
          {{banner.description}}
          {{$ctrl.isSkuNotesCollapsed ? 'View more' : 'View less'}}
          • 抗体检测数据 (3)
          • 已发表图片 (24)
          • 高级验证 (1)
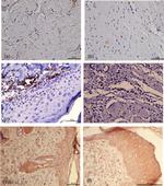
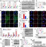
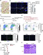
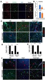
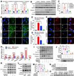
          CD68 Antibody in Immunocytochemistry (ICC/IF)
          Group 53 Created with Sketch.
          CD68 Antibody in Immunocytochemistry (ICC/IF)
          Group 53 Created with Sketch.

          图: 1 / 28

          {{ $ctrl.currentElement.advancedVerification.fullName }}
          {{ $ctrl.currentElement.advancedVerification.text }}

          CD68 Antibody (MA5-13324) in ICC/IF

          Immunofluorescent analysis of CD68 (green) showing staining in the membrane of MDA-MB-231 cells (right) compared to a negative control without primary antibody (left). Formalin-fixed cells were permeabilized with 0.1% Triton X-100 in TBS for 5-10 minutes and blocked with 3% BSA-PBS for 30 minutes at room temperature. Cells were probed with a CD68 monoclonal antibody (Product # MA5-13324) in 3% BSA-PBS at a dilution of 1:50 and incubated overnight at 4 °C in a humidified chamber. Cells were washed with PBST and incubated with a DyLight-conj... View More {{ $ctrl.currentElement.advancedVerification.fullName }} 验证信息 View more
          已发表图片由___提供 benchsci-logo
          PMID: {{$ctrl.currentElement.benchSciPubmedId}}
          查看产品

          {{$ctrl.videoDesc}}

          {{$ctrl.videoLongDesc}}

          CD68 Antibody in Immunocytochemistry (ICC/IF)
          CD68 Antibody in Immunocytochemistry (ICC/IF)
          CD68 Antibody in Immunohistochemistry (Paraffin) (IHC (P))
          CD68 Antibody in Immunocytochemistry (ICC/IF)
          CD68 Antibody in Immunohistochemistry (Paraffin) (IHC (P))
          CD68 Antibody in Immunohistochemistry (Paraffin) (IHC (P))
          CD68 Antibody in Immunohistochemistry, Immunohistochemistry (Frozen) (IHC, IHC (F))
          CD68 Antibody in Immunohistochemistry (IHC)
          CD68 Antibody in Immunohistochemistry (IHC)
          CD68 Antibody in Immunohistochemistry (IHC)
          CD68 Antibody in Immunohistochemistry (IHC)
          CD68 Antibody in Immunohistochemistry (IHC)
          CD68 Antibody in Immunohistochemistry (IHC)
          CD68 Antibody in Immunohistochemistry (IHC)
          CD68 Antibody in Immunohistochemistry (IHC)
          CD68 Antibody in Immunohistochemistry (IHC)
          CD68 Antibody in Immunohistochemistry (IHC)
          CD68 Antibody in Immunohistochemistry (IHC)
          CD68 Antibody in Immunohistochemistry (IHC)
          CD68 Antibody in Immunohistochemistry (IHC)
          CD68 Antibody in Immunohistochemistry (IHC)
          CD68 Antibody in Immunohistochemistry (IHC)
          CD68 Antibody in Immunohistochemistry (IHC)
          CD68 Antibody in Western Blot (WB)
          CD68 Antibody in Flow Cytometry (Flow)
          CD68 Antibody in Flow Cytometry (Flow)
          CD68 Antibody in Flow Cytometry (Flow)
          CD68 Antibody
          CD68 Monoclonal Antibody (KP1)

          产品信息

          MA5-13324

          应用
          建议稀释比
          已发表文章

          免疫印迹 (WB)

          -
          查看1篇已发表文章 1篇已发表文章

          免疫组化 (IHC)

          -
          查看120篇已发表文章 120篇已发表文章

          免疫组化(石蜡) (IHC (P))

          1 µg/mL
          查看14篇已发表文章 14篇已发表文章

          免疫组化(冰冻) (IHC (F))

          -
          查看3篇已发表文章 3篇已发表文章

          免疫细胞化学 (ICC/IF)

          5 µg/mL
          查看7篇已发表文章 7篇已发表文章

          流式细胞分析 (Flow)

          -
          查看3篇已发表文章 3篇已发表文章
          产品规格

          种属反应

          Cat, Human, Non-human primate, Rat

          已发表种属

          Cynomolgus monkey, Hamster, Human, Mouse, Non-human primate, Pig, Rabbit, Rat, Rhesus monkey

          宿主/亚型

          Mouse / IgG1, kappa

          分类

          Monoclonal

          类型

          Antibody

          克隆号

          KP1

          抗原

          Subcellular fraction of human alveolar macrophages
          3D表位/免疫原

          偶联物

          Unconjugated Unconjugated Unconjugated

          形式

          Liquid

          浓度

          0.5 mg/mL

          规格

          100 µg

          纯化类型

          Affinity chromatography

          保存液

          PBS, pH 7.2

          内含物

          0.09% sodium azide

          保存条件

          4°C

          运输条件

          Ambient (domestic); Wet ice (international)

          RRID

          AB_10987212

          产品详细信息

          MA5-13324 targets CD68 in IHC (P) and ICC/IF applications and shows reactivity with Feline, Human, Non-human primate, and Rat samples. Does not react with Canine or Chicken.

          The MA5-13324 immunogen is subcellular fraction of human alveolar macrophages.

          靶标信息

          CD68 (Macrosialin) is a 110 kDa integral membrane glycoprotein predominantly expressed on the intracellular lysomsomes of monocytes and macrophages and to a lesser extent by dendritic cells and peripheral blood granulocytes. Also, CD68 could play a role in phagocytic activities of tissue macrophages, both in intracellular lysosomal metabolism and extracellular cell-cell and cell-pathogen interactions. CD68 is expressed by interdigitating reticulum cells in tonsil and some histiocytic lymphoma or histiocytosis, acute myeloid leukemia (AML), and granulocytic sarcoma. Elevated expression of CD68 has been demonstrated on CD34+ cells in various human malignancies, including several Acute Myeloid Leukemia studies.

          仅用于科研。不用于诊断过程。未经明确授权不得转售。

          生物信息学

          蛋白别名: 110kda transmembrane glycoprotein; CD68; CD68 antigen; Gp110; macrophage antigen CD68; Macrosialin; scavenger receptor class D, member 1; unnamed protein product

          查看更多 收起

          基因别名: CD68; GP110; LAMP4; SCARD1

          查看更多 收起

          UniProt ID: (Human) P34810

          查看更多 收起

          Entrez Gene ID: (Human) 968, (Rat) 287435

          查看更多 收起

          功能
          protein binding membrane trafficking regulatory protein
          参与通路
          inflammatory response to antigenic stimulus negative regulation of dendritic cell antigen processing and presentation cellular response to nutrient levels autocrine signaling response to ethanol cellular response to lipopolysaccharide establishment of protein localization to organelle cellular response to oxidised low-density lipoprotein particle stimulus cellular response to organic substance
          It has to be done as per old AB suggested Products section.

          Disclaimer

          Close

          Clicking the images or links will redirect you to a website hosted by BenchSci that provides third-party scientific content. Neither the content nor the BenchSci technology and processes for selection have been evaluated by us; we are providing them as-is and without warranty of any kind, including for use or application of the Thermo Fisher Scientific products presented.

          guarantee_icon

          性能保障

          只要您发现Invitrogen抗体在实验中的表现与网站或说明书的所述内容不符,您即可享受免费退换货服务。*

          了解更多
          help_icon

          随时为您服务

          获取常见问题的专家解答,或者直接联系我们的技术专家,咨询应用、设备、常规产品使用问题。

          联系技术支持
          订购 Plus Icon Minus Icon
          • 订单状态查询
          • 订单支持
          • 货号直购
          • 现货供应中心
          • 电子采购
          支持 Plus Icon Minus Icon
          • 帮助&支持
          • 联系我们 - 400 820 8982
          • 技术支持中心
          • 查找文件&证书
          • 报告网站问题
          资源 Plus Icon Minus Icon
          • 学习中心
          • 促销
          • 活动&研讨会
          • 社交媒体
          关于赛默飞 Plus Icon Minus Icon
          • 关于我们
          • 招聘 招聘
          • 投资者关系 投资者关系
          • 新闻 新闻
          • 社会责任 社会责任
          • 商标
          • 政策和通知
          品牌 Plus Icon Minus Icon
          • Thermo Scientific
          • Applied Biosystems
          • Invitrogen
          • Gibco
          • Ion Torrent
          • Unity Lab Services
          • Patheon
          • PPD
          • 服务条款
          • 隐私政策
          • 定价和运输保险政策
          © 2006-2026 Thermo Fisher Scientific Inc. All rights reserved. All trademarks are the property of Thermo Fisher Scientific and its subsidiaries unless otherwise specified.
          China flag icon
          China
          本网站销售的所有产品均不得用于人类或动物之临床诊断或治疗,仅可用于工业或者科研等非医疗目的。
             电子营业执照 | 经营证照公示 | ICP备案号:沪ICP备11003924号 | 沪公网安备 31011502006935号

          Your items have has been added!


          Host server : magellan-search-green-6479c7f679-v472f:80/100.66.78.195:80.
          git-commit: b70c0dceb888abc3b0dcebb5bc3a5b8753e7e816
          git-url: https://github.com/thermofisher/magellan-search
          git-branch: release/2.50.0-Offline