Hamburger Menu Button
Thermo Fisher Scientific Logo
登录
没有账号?建立账号 注册
  • 产品
    • 抗体
    • 引物合成
    • GeneArt Gene Synthesis Instant Designer
    • TaqMan Assay and Array Search
    • PCR 设备和耗材
    • 色谱柱和纯化柱
    • 实验室离心机
    • 分子生物学试剂和试剂盒
    • 实验室塑料耗材及用品
    • 查看所有产品分类
  • 应用和技术
    • 色谱
    • 细胞转染和培养
    • 实时荧光定量PCR
    • 质谱
    • 实验室塑料耗材及用品
    • 电子显微镜
    • 蛋白质生物学
    • PCR
    • RNAi
    • 环境
    • 查看所有应用和技术
  • 服务
    • 定制服务
    • 企业级实验室信息化服务
    • 金融&租赁服务
    • 仪器服务
    • OEM和商业供应
    • 培训服务
    • 360° CDMO 和 CRO 服务
    • CDMO 服务
    • 临床试验 CRO 服务
    • Unity Lab Services
    • 查看所有帮助和支持
  • 帮助和支持
    • 学习中心
    • 联系我们
    • 更改国家或地区
    • 查看所有帮助和支持
  • 热门产品
    • TaqMan Real-Time PCR Assays
      TaqMan 实时荧光定量 PCR 试剂盒
    • Antibodies
      抗体
    • Oligos, Primers & Probes
      寡核苷酸、引物、探针
    • GeneArt Gene Synthesis
      GeneArt 基因合成
    • Cell Culture Plastics
      细胞培养耗材
  • Who We Serve
    • 抗体治疗解决方案
    • 细胞与基因治疗解决方案
    • 学术科研
    • 工业与应用
  • 联系我们
  • 货号直购
  • 订单查询
  • 查找文件&证书
Thermo Fisher Scientific Logo

Search

搜索全部或下列指定分类
Search button
          • 联系我们
          • 货号直购
          • 登录
            登录
            没有账号?建立账号 注册
            • 我的账号
            • 订单
            • 会员中心
            • 账单及发票查询
            • 定制产品及项目
          • Primary Antibodies ›
          • Transferrin Receptor (CD71) Antibodies

          Invitrogen

          CD71 (Transferrin Receptor) Monoclonal Antibody (OKT9 (OKT-9)), Functional Grade, eBioscience™

          高级验证
          38个已发表图片
          24 篇参考文献
          查看其他131个Transferrin Receptor (CD71)抗体

          {{$productOrderCtrl.translations['antibody.pdp.commerceCard.promotion.promotions']}}

          {{$productOrderCtrl.translations['antibody.pdp.commerceCard.promotion.viewpromo']}}

          {{$productOrderCtrl.translations['antibody.pdp.commerceCard.promotion.promocode']}}: {{promo.promoCode}} {{promo.promoTitle}} {{promo.promoDescription}}. {{$productOrderCtrl.translations['antibody.pdp.commerceCard.promotion.learnmore']}}

          说明书
          证书
          实验方案
          问题与答案
          技术支持
          说明书
          证书
          实验方案
          问题与答案
          技术支持
          说明书
          证书
          实验方案
          问题与答案
          技术支持

          Cite CD71 (Transferrin Receptor) Monoclonal Antibody (OKT9 (OKT-9)), Functional Grade, eBioscience™

          Additional Information:
          {{banner.description}}
          {{$ctrl.isSkuNotesCollapsed ? 'View more' : 'View less'}}
          • 已发表图片 (38)
          • 高级验证 (1)
          CD71 (Transferrin Receptor) Antibody in Immunocytochemistry, Flow Cytometry (ICC/IF, Flow)
          Group 53 Created with Sketch.
          CD71 (Transferrin Receptor) Antibody in Immunocytochemistry, Flow Cytometry (ICC/IF, Flow)
          Group 53 Created with Sketch.

          图: 1 / 39

          {{ $ctrl.currentElement.advancedVerification.fullName }}
          {{ $ctrl.currentElement.advancedVerification.text }}

          CD71 (Transferrin Receptor) Antibody (16-0719-81) in ICC/IF, Flow

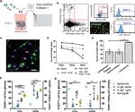
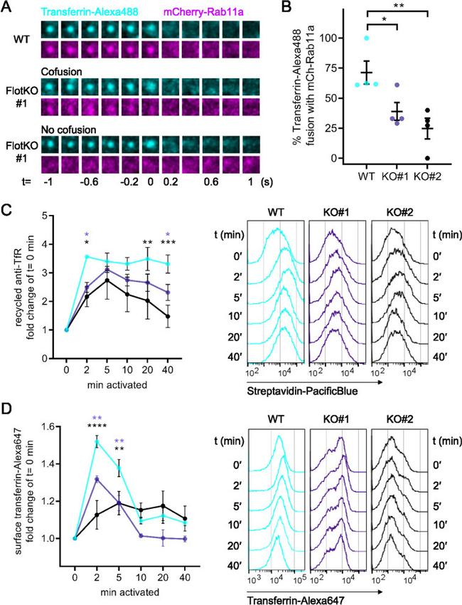
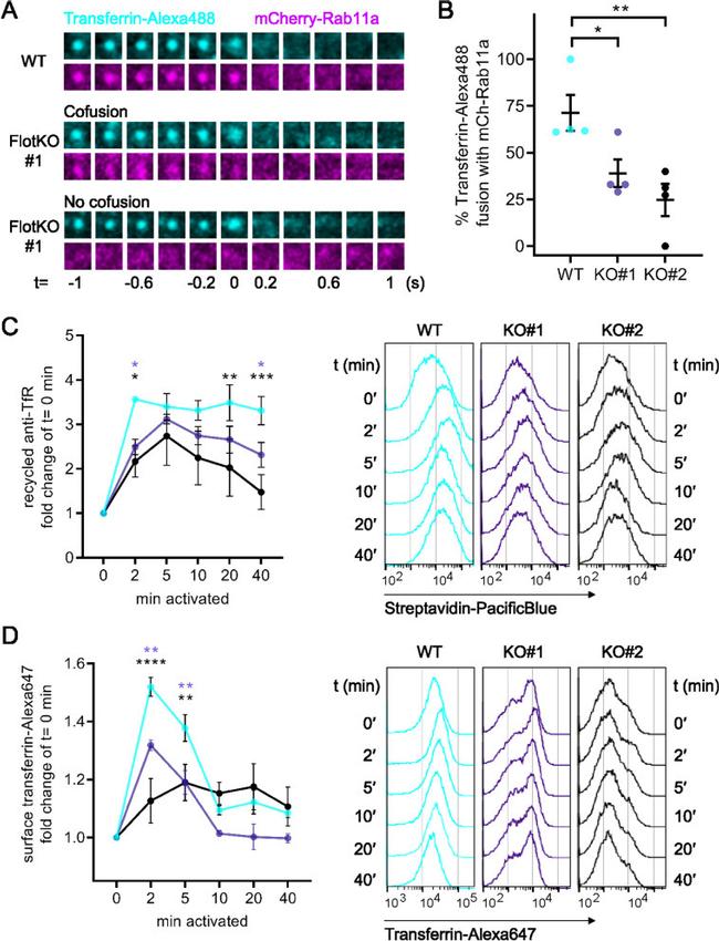
          BMC biology 2022 - TfR surface delivery and boosted recycling relies on flotillins. A Representative TIRF images of transferrin-Alexa488 (cyan) vesicle co-fusion events with mCherry Rab11a (magenta) in WT Jurkat T cells (top) or fusion with (middle) or without (bottom) mCherry-Rab11a in FlotKO Jurkat T cells. B Quantification of the percentage of transferrin-Alexa488 fusion events containing mCherry-Rab11a in WT and two FlotK... View More {{ $ctrl.currentElement.advancedVerification.fullName }} 验证信息 View more
          已发表图片由___提供 benchsci-logo
          PMID: {{$ctrl.currentElement.benchSciPubmedId}}
          查看产品

          {{$ctrl.videoDesc}}

          {{$ctrl.videoLongDesc}}

          CD71 (Transferrin Receptor) Antibody in Immunocytochemistry, Flow Cytometry (ICC/IF, Flow)
          CD71 (Transferrin Receptor) Antibody in Immunocytochemistry (ICC/IF)
          CD71 (Transferrin Receptor) Antibody in Immunocytochemistry (ICC/IF)
          CD71 (Transferrin Receptor) Antibody in Western Blot (WB)
          CD71 (Transferrin Receptor) Antibody in Flow Cytometry (Flow)
          CD71 (Transferrin Receptor) Antibody in Flow Cytometry (Flow)
          CD71 (Transferrin Receptor) Antibody in Flow Cytometry (Flow)
          CD71 (Transferrin Receptor) Antibody in Flow Cytometry (Flow)
          CD71 (Transferrin Receptor) Antibody in Flow Cytometry (Flow)
          CD71 (Transferrin Receptor) Antibody in Flow Cytometry (Flow)
          CD71 (Transferrin Receptor) Antibody in Flow Cytometry (Flow)
          CD71 (Transferrin Receptor) Antibody in Flow Cytometry (Flow)
          CD71 (Transferrin Receptor) Antibody in Flow Cytometry (Flow)
          CD71 (Transferrin Receptor) Antibody in Flow Cytometry (Flow)
          CD71 (Transferrin Receptor) Antibody in Flow Cytometry (Flow)
          CD71 (Transferrin Receptor) Antibody in Flow Cytometry (Flow)
          CD71 (Transferrin Receptor) Antibody in Flow Cytometry (Flow)
          CD71 (Transferrin Receptor) Antibody in Flow Cytometry (Flow)
          CD71 (Transferrin Receptor) Antibody in Flow Cytometry (Flow)
          CD71 (Transferrin Receptor) Antibody in Flow Cytometry (Flow)
          CD71 (Transferrin Receptor) Antibody in Flow Cytometry (Flow)
          CD71 (Transferrin Receptor) Antibody in Flow Cytometry (Flow)
          CD71 (Transferrin Receptor) Antibody in Flow Cytometry (Flow)
          CD71 (Transferrin Receptor) Antibody in Flow Cytometry (Flow)
          CD71 (Transferrin Receptor) Antibody in Flow Cytometry (Flow)
          CD71 (Transferrin Receptor) Antibody in Flow Cytometry (Flow)
          CD71 (Transferrin Receptor) Antibody in Flow Cytometry (Flow)
          CD71 (Transferrin Receptor) Antibody in Flow Cytometry (Flow)
          CD71 (Transferrin Receptor) Antibody in Flow Cytometry (Flow)
          CD71 (Transferrin Receptor) Antibody in Flow Cytometry (Flow)
          CD71 (Transferrin Receptor) Antibody in Flow Cytometry (Flow)
          CD71 (Transferrin Receptor) Antibody in Flow Cytometry (Flow)
          CD71 (Transferrin Receptor) Antibody in Flow Cytometry (Flow)
          CD71 (Transferrin Receptor) Antibody in Flow Cytometry (Flow)
          CD71 (Transferrin Receptor) Antibody in Flow Cytometry (Flow)
          CD71 (Transferrin Receptor) Antibody in Flow Cytometry (Flow)
          CD71 (Transferrin Receptor) Antibody in Flow Cytometry (Flow)
          CD71 (Transferrin Receptor) Antibody in Flow Cytometry (Flow)
          CD71 (Transferrin Receptor) Antibody

          产品信息

          16-0719-81

          应用
          建议稀释比
          已发表文章

          免疫印迹 (WB)

          -
          查看1篇已发表文章 1篇已发表文章

          免疫细胞化学 (ICC/IF)

          -
          查看2篇已发表文章 2篇已发表文章

          流式细胞分析 (Flow)

          0.5 µg/test
          查看21篇已发表文章 21篇已发表文章

          功能检测 (Functional)

          Assay-Dependent
          -

          对照试剂 (Ctrl)

          Assay-Dependent
          -
          产品规格

          种属反应

          Human

          已发表种属

          Human

          宿主/亚型

          Mouse / IgG1, kappa

          推荐的同型对照

          Mouse IgG1 kappa Isotype Control (P3.6.2.8.1), Functional Grade, eBioscience™

          分类

          Monoclonal

          类型

          Antibody

          克隆号

          OKT9 (OKT-9)

          偶联物

          Functional Grade Functional Grade Functional Grade
          • Unconjugated
          • Alexa Fluor 700 
          • APC 
          • APC-eFluor 780
          • Biotin 
          • Brilliant UV 496
          • Brilliant UV 615
          • Brilliant UV 737
          • Brilliant Violet 421
          • FITC
          • PE 
          • PE-Cyanine7
          • PerCP-eFluor 710
          • Super Bright 436
          • Super Bright 600
          • Super Bright 780
          • Request custom conjugation

          形式

          Liquid

          浓度

          1 mg/mL

          规格

          50 µg

          纯化类型

          Affinity chromatography

          保存液

          PBS, pH 7.2

          内含物

          no preservative

          保存条件

          4°C

          运输条件

          Ambient (domestic); Wet ice (international)

          RRID

          AB_469002

          产品详细信息

          Description: The OKT9 monoclonal antibody reacts with human CD71, a 170-180 kDa type II transmembrane protein. CD71, the transferrin receptor, exists as a homodimer on the cell surface and is essential for cellular growth. CD71 is expressed by immature proliferating cells and at low levels on resting mature lymphocytes. Antigen or mitogen stimulation of T and B cells upregulates the expression of CD71.

          Applications Reported: This OKT9 (OKT-9) antibody has been reported for use in flow cytometric analysis.

          Applications Tested: This OKT9 (OKT-9) antibody has been tested by flow cytometric analysis of PHA-stimulated human peripheral blood mononuclear cells. This can be used at less than or equal to 0.5 µg per test. A test is defined as the amount (µg) of antibody that will stain a cell sample in a final volume of 100 µL. Cell number should be determined empirically but can range from 10^5 to 10^8 cells/test. It is recommended that the antibody be carefully titrated for optimal performance in the assay of interest.

          Storage and handling: Use in a sterile environment.

          Filtration: 0.2 µm post-manufacturing filtered.

          Purity: Greater than 90%, as determined by SDS-PAGE.

          Endotoxin Level: Less than 0.001 ng/µg antibody, as determined by LAL assay.

          Aggregation: Less than 10%, as determined by HPLC.

          靶标信息

          Cellular uptake of iron occurs via receptor-mediated endocytosis of ligand-occupied transferrin receptor into specialized endosomes. Endosomal acidification leads to iron release. The apotransferrin-receptor complex is then recycled to the cell surface with a return to neutral pH and the concomitant loss of affinity of apotransferrin for its receptor. Transferrin receptor is necessary for development of erythrocytes and the nervous system. Serum transferrin receptor (sTfR) is used as a means of detecting erythropoietin (EPO) misuse by athletes and as a diagnostic test for anemias resulting from a number of conditions including rheumatoid arthritis, pregnancy, irritable bowel syndrome and in HIV patients.

          仅用于科研。不用于诊断过程。未经明确授权不得转售。

          生物信息学

          蛋白别名: CD antigen CD71; CD71; p90; T9; TR; transferrin receptor; Transferrin receptor 1; Transferrin receptor protein 1; unnamed protein product

          查看更多 收起

          基因别名: CD71; IMD46; p90; T9; TFR; TFR1; TFRC; TR; TRFR

          查看更多 收起

          UniProt ID: (Human) Q1HE24

          查看更多 收起

          Entrez Gene ID: (Human) 7037

          查看更多 收起

          功能
          virus receptor activity RNA binding double-stranded RNA binding transferrin receptor activity protein binding protein kinase binding Hsp70 protein binding identical protein binding protein homodimerization activity macromolecular complex binding chaperone binding
          参与通路
          regulation of cell growth response to hypoxia iron ion transport cellular iron ion homeostasis endocytosis receptor-mediated endocytosis acute-phase response signal transduction cell surface receptor signaling pathway response to nutrient response to iron ion response to manganese ion positive regulation of gene expression negative regulation of mitochondrial fusion osteoclast differentiation positive regulation of B cell proliferation positive regulation of protein complex assembly receptor internalization response to retinoic acid transferrin transport intracellular signal transduction positive regulation of T cell proliferation regulation of cell proliferation negative regulation of apoptotic process positive regulation of I-kappaB kinase/NF-kappaB signaling positive regulation of isotype switching response to copper ion viral entry into host cell multicellular organismal iron ion homeostasis cellular response to xenobiotic stimulus regulation of postsynaptic membrane neurotransmitter receptor levels transport across blood-brain barrier positive regulation of protein localization to nucleus cellular response to leukemia inhibitory factor
          It has to be done as per old AB suggested Products section.

          Disclaimer

          Close

          Clicking the images or links will redirect you to a website hosted by BenchSci that provides third-party scientific content. Neither the content nor the BenchSci technology and processes for selection have been evaluated by us; we are providing them as-is and without warranty of any kind, including for use or application of the Thermo Fisher Scientific products presented.

          guarantee_icon

          性能保障

          只要您发现Invitrogen抗体在实验中的表现与网站或说明书的所述内容不符,您即可享受免费退换货服务。*

          了解更多
          help_icon

          随时为您服务

          获取常见问题的专家解答,或者直接联系我们的技术专家,咨询应用、设备、常规产品使用问题。

          联系技术支持
          订购 Plus Icon Minus Icon
          • 订单状态查询
          • 订单支持
          • 货号直购
          • 现货供应中心
          • 电子采购
          支持 Plus Icon Minus Icon
          • 帮助&支持
          • 联系我们 - 400 820 8982
          • 技术支持中心
          • 查找文件&证书
          • 报告网站问题
          资源 Plus Icon Minus Icon
          • 学习中心
          • 促销
          • 活动&研讨会
          • 社交媒体
          关于赛默飞 Plus Icon Minus Icon
          • 关于我们
          • 招聘 招聘
          • 投资者关系 投资者关系
          • 新闻 新闻
          • 社会责任 社会责任
          • 商标
          • 政策和通知
          品牌 Plus Icon Minus Icon
          • Thermo Scientific
          • Applied Biosystems
          • Invitrogen
          • Gibco
          • Ion Torrent
          • Unity Lab Services
          • Patheon
          • PPD
          • 服务条款
          • 隐私政策
          • 定价和运输保险政策
          © 2006-2026 Thermo Fisher Scientific Inc. All rights reserved. All trademarks are the property of Thermo Fisher Scientific and its subsidiaries unless otherwise specified.
          China flag icon
          China
          本网站销售的所有产品均不得用于人类或动物之临床诊断或治疗,仅可用于工业或者科研等非医疗目的。
             电子营业执照 | 经营证照公示 | ICP备案号:沪ICP备11003924号 | 沪公网安备 31011502006935号

          Your items have has been added!


          Host server : magellan-search-green-6479c7f679-46l5g:80/100.66.76.236:80.
          git-commit: b70c0dceb888abc3b0dcebb5bc3a5b8753e7e816
          git-url: https://github.com/thermofisher/magellan-search
          git-branch: release/2.50.0-Offline