Hamburger Menu Button
Thermo Fisher Scientific Logo
登录
没有账号?建立账号 注册
  • 产品
    • 抗体
    • 引物合成
    • GeneArt Gene Synthesis Instant Designer
    • TaqMan Assay and Array Search
    • PCR 设备和耗材
    • 色谱柱和纯化柱
    • 实验室离心机
    • 分子生物学试剂和试剂盒
    • 实验室塑料耗材及用品
    • 查看所有产品分类
  • 应用和技术
    • 色谱
    • 细胞转染和培养
    • 实时荧光定量PCR
    • 质谱
    • 实验室塑料耗材及用品
    • 电子显微镜
    • 蛋白质生物学
    • PCR
    • RNAi
    • 环境
    • 查看所有应用和技术
  • 服务
    • 定制服务
    • 企业级实验室信息化服务
    • 金融&租赁服务
    • 仪器服务
    • OEM和商业供应
    • 培训服务
    • 360° CDMO 和 CRO 服务
    • CDMO 服务
    • 临床试验 CRO 服务
    • Unity Lab Services
    • 查看所有帮助和支持
  • 帮助和支持
    • 学习中心
    • 联系我们
    • 更改国家或地区
    • 查看所有帮助和支持
  • 热门产品
    • TaqMan Real-Time PCR Assays
      TaqMan 实时荧光定量 PCR 试剂盒
    • Antibodies
      抗体
    • Oligos, Primers & Probes
      寡核苷酸、引物、探针
    • GeneArt Gene Synthesis
      GeneArt 基因合成
    • Cell Culture Plastics
      细胞培养耗材
  • Who We Serve
    • 抗体治疗解决方案
    • 细胞与基因治疗解决方案
    • 学术科研
    • 工业与应用
  • 联系我们
  • 货号直购
  • 订单查询
  • 查找文件&证书
Thermo Fisher Scientific Logo

Search

搜索全部或下列指定分类
Search button
          • 联系我们
          • 货号直购
          • 登录
            登录
            没有账号?建立账号 注册
            • 我的账号
            • 订单
            • 会员中心
            • 账单及发票查询
            • 定制产品及项目
          • Primary Antibodies ›
          • CD73 Antibodies

          Invitrogen

          CD73 Monoclonal Antibody (eBioTY/11.8 (TY/11.8)), eBioscience™

          21个已发表图片
          23 篇参考文献
          查看其他92个CD73抗体

          {{$productOrderCtrl.translations['antibody.pdp.commerceCard.promotion.promotions']}}

          {{$productOrderCtrl.translations['antibody.pdp.commerceCard.promotion.viewpromo']}}

          {{$productOrderCtrl.translations['antibody.pdp.commerceCard.promotion.promocode']}}: {{promo.promoCode}} {{promo.promoTitle}} {{promo.promoDescription}}. {{$productOrderCtrl.translations['antibody.pdp.commerceCard.promotion.learnmore']}}

          说明书
          证书
          实验方案
          问题与答案
          技术支持
          说明书
          证书
          实验方案
          问题与答案
          技术支持
          说明书
          证书
          实验方案
          问题与答案
          技术支持

          Cite CD73 Monoclonal Antibody (eBioTY/11.8 (TY/11.8)), eBioscience™

          Additional Information:
          {{banner.description}}
          {{$ctrl.isSkuNotesCollapsed ? 'View more' : 'View less'}}
          • 抗体检测数据 (1)
          • 已发表图片 (21)
          CD73 Antibody in Flow Cytometry (Flow)
          Group 53 Created with Sketch.
          CD73 Antibody in Flow Cytometry (Flow)
          Group 53 Created with Sketch.

          图: 1 / 22

          {{ $ctrl.currentElement.advancedVerification.fullName }}
          {{ $ctrl.currentElement.advancedVerification.text }}

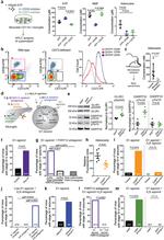
          CD73 Antibody (14-0731-82) in Flow

          Staining of C57BL/6 splenocytes with Anti-Mouse CD3e APC (Product # 17-0031-82) and 0.25 µg of Rat IgG1 kappa Isotype Control Purified (Product # 14-4301-82) (left) or 0.25 µg of Anti-Mouse CD73 Purified (right) followed by F (ab')2 Anti-Rat IgG PE (Product # 12-4822). Total viable cells were used for analysis. {{ $ctrl.currentElement.advancedVerification.fullName }} 验证信息 View more
          已发表图片由___提供 benchsci-logo
          PMID: {{$ctrl.currentElement.benchSciPubmedId}}
          查看产品

          {{$ctrl.videoDesc}}

          {{$ctrl.videoLongDesc}}

          CD73 Antibody in Flow Cytometry (Flow)
          CD73 Antibody in Immunohistochemistry, Immunocytochemistry (IHC, ICC/IF)
          CD73 Antibody in Immunohistochemistry, Flow Cytometry (IHC, Flow)
          CD73 Antibody in Immunohistochemistry (IHC)
          CD73 Antibody in Flow Cytometry (Flow)
          CD73 Antibody in Flow Cytometry (Flow)
          CD73 Antibody in Flow Cytometry (Flow)
          CD73 Antibody in Flow Cytometry (Flow)
          CD73 Antibody in Flow Cytometry (Flow)
          CD73 Antibody in Flow Cytometry (Flow)
          CD73 Antibody in Flow Cytometry (Flow)
          CD73 Antibody in Flow Cytometry (Flow)
          CD73 Antibody in Flow Cytometry (Flow)
          CD73 Antibody in Flow Cytometry (Flow)
          CD73 Antibody in Flow Cytometry (Flow)
          CD73 Antibody in Flow Cytometry (Flow)
          CD73 Antibody in Flow Cytometry (Flow)
          CD73 Antibody in Flow Cytometry (Flow)
          CD73 Antibody in Flow Cytometry (Flow)
          CD73 Antibody in Flow Cytometry (Flow)
          CD73 Antibody in Flow Cytometry (Flow)
          CD73 Antibody in Flow Cytometry (Flow)

          产品信息

          14-0731-82

          应用
          建议稀释比
          已发表文章

          免疫组化 (IHC)

          Assay-Dependent
          查看3篇已发表文章 3篇已发表文章

          免疫细胞化学 (ICC/IF)

          -
          查看1篇已发表文章 1篇已发表文章

          流式细胞分析 (Flow)

          0.06 µg/test
          查看19篇已发表文章 19篇已发表文章
          产品规格

          种属反应

          Mouse

          已发表种属

          Mouse

          宿主/亚型

          Rat / IgG1

          分类

          Monoclonal

          类型

          Antibody

          克隆号

          eBioTY/11.8 (TY/11.8)

          偶联物

          Unconjugated Unconjugated Unconjugated
          • eFluor 450
          • Functional Grade
          • NovaFluor Blue 760
          • NovaFluor Red 685
          • NovaFluor Red 725
          • NovaFluor Red 755
          • NovaFluor Yellow 610
          • NovaFluor Yellow 690
          • NovaFluor Yellow 730
          • NovaFluor Yellow 755
          • PE 
          • PE-Cyanine7
          • PerCP-eFluor 710
          • Super Bright 436
          • Super Bright 600
          • Super Bright 702
          • Request custom conjugation

          形式

          Liquid

          浓度

          0.5 mg/mL

          规格

          100 µg

          纯化类型

          Affinity chromatography

          保存液

          PBS, pH 7.2

          内含物

          0.09% sodium azide

          保存条件

          4°C

          运输条件

          Ambient (domestic); Wet ice (international)

          RRID

          AB_763518

          产品详细信息

          Description: eBioTY/11.8 recognizes the with CD73 a 69-kDa GPI-anchored cell-surface protein with ecto-5'-nucleotidase activity. Expression on myeloid cells (CD11b) is restricted to the bone marrow. In human CD73 can be induced to secrete a soluble form with IL-2 suggesting a role in mediating activation signals. Differences between human and mouse CD73 have been reported. BALB/c mice have more CD4+CD73+ than CD8+CD73+ while the reciprocal is documented in humans.

          CD73 is expressed on a subset of lymphocytes and increases during lymphocyte maturation. Recently it has been found that memory CD4 T cells express and are similar to the uncommitted primed precursor helper cells (Thpp) that can differentiate into Th1 or Th2 cells. Furthermore CD73 has been found on regulatory T cells.

          Applications Reported: This eBioTY/11.8 (TY/11.8) antibody has been reported for use in flow cytometric analysis, and immunohistochemical staining.

          Applications Tested: This eBioTY/11.8 (TY/11.8) antibody has been tested by flow cytometric analysis of mouse splenocytes. This can be used at less than or equal to 0.06 µg per test. A test is defined as the amount (µg) of antibody that will stain a cell sample in a final volume of 100 µL. Cell number should be determined empirically but can range from 10^5 to 10^8 cells/test. It is recommended that the antibody be carefully titrated for optimal performance in the assay of interest.

          Purity: Greater than 90%, as determined by SDS-PAGE.

          Aggregation: Less than 10%, as determined by HPLC.

          Filtration: 0.2 µm post-manufacturing filtered.

          靶标信息

          CD73, also known as Ecto-5-prime-nucleotidase or 5-prime-ribonucleotide phosphohydrolase, is an enzyme that catalyzes the conversion of purine 5-prime mononucleotides to nucleosides at neutral pH, with AMP as its preferred substrate. It is composed of a dimer of two identical 70 kDa subunits, externally bound to the plasma membrane via a glycosyl phosphatidyl inositol linkage. CD73 serves as a marker of lymphocyte differentiation and is expressed on a subset of lymphocytes, increasing during lymphocyte maturation. It is found on memory CD4 T cells, which resemble uncommitted primed precursor helper cells (Thpp) capable of differentiating into Th1 or Th2 cells, and is also present on regulatory T cells. CD73 deficiency is associated with various immunodeficiency diseases. Other forms of 5-prime nucleotidase exist in the cytoplasm and lysosomes, distinguishable from CD73 by their substrate affinities, requirement for divalent magnesium ions, activation by ATP, and inhibition by inorganic phosphate. The CD73 gene is localized to chromosome 6q14-q21, and defects in this gene can lead to conditions such as calcification of joints and arteries, and intestinal tuberculosis. Additionally, two transcript variants encoding different isoforms of CD73 have been identified.

          仅用于科研。不用于诊断过程。未经明确授权不得转售。

          生物信息学

          蛋白别名: 5'-deoxynucleotidase; 5'-NT; 5'-nucleotidase; CD73; Ecto-5'-nucleotidase; IMP-specific 5'-nucleotidase; Thymidylate 5'-phosphatase

          查看更多 收起

          基因别名: 2210401F01Rik; AI447961; CD73; eNT; NT; Nt5; Nt5e; Nte

          查看更多 收起

          UniProt ID: (Mouse) Q61503

          查看更多 收起

          Entrez Gene ID: (Mouse) 23959

          查看更多 收起

          功能
          nucleotide binding ferrous iron binding 5'-nucleotidase activity hydrolase activity hydrolase activity, acting on ester bonds metal ion binding phosphodiesterase
          参与通路
          purine nucleotide biosynthetic process AMP catabolic process leukocyte cell-cell adhesion nucleotide catabolic process dephosphorylation adenosine metabolic process adenosine biosynthetic process negative regulation of inflammatory response
          It has to be done as per old AB suggested Products section.

          Disclaimer

          Close

          Clicking the images or links will redirect you to a website hosted by BenchSci that provides third-party scientific content. Neither the content nor the BenchSci technology and processes for selection have been evaluated by us; we are providing them as-is and without warranty of any kind, including for use or application of the Thermo Fisher Scientific products presented.

          guarantee_icon

          性能保障

          只要您发现Invitrogen抗体在实验中的表现与网站或说明书的所述内容不符,您即可享受免费退换货服务。*

          了解更多
          help_icon

          随时为您服务

          获取常见问题的专家解答,或者直接联系我们的技术专家,咨询应用、设备、常规产品使用问题。

          联系技术支持
          订购 Plus Icon Minus Icon
          • 订单状态查询
          • 订单支持
          • 货号直购
          • 现货供应中心
          • 电子采购
          支持 Plus Icon Minus Icon
          • 帮助&支持
          • 联系我们 - 400 820 8982
          • 技术支持中心
          • 查找文件&证书
          • 报告网站问题
          资源 Plus Icon Minus Icon
          • 学习中心
          • 促销
          • 活动&研讨会
          • 社交媒体
          关于赛默飞 Plus Icon Minus Icon
          • 关于我们
          • 招聘 招聘
          • 投资者关系 投资者关系
          • 新闻 新闻
          • 社会责任 社会责任
          • 商标
          • 政策和通知
          品牌 Plus Icon Minus Icon
          • Thermo Scientific
          • Applied Biosystems
          • Invitrogen
          • Gibco
          • Ion Torrent
          • Unity Lab Services
          • Patheon
          • PPD
          • 服务条款
          • 隐私政策
          • 定价和运输保险政策
          © 2006-2026 Thermo Fisher Scientific Inc. All rights reserved. All trademarks are the property of Thermo Fisher Scientific and its subsidiaries unless otherwise specified.
          China flag icon
          China
          本网站销售的所有产品均不得用于人类或动物之临床诊断或治疗,仅可用于工业或者科研等非医疗目的。
             电子营业执照 | 经营证照公示 | ICP备案号:沪ICP备11003924号 | 沪公网安备 31011502006935号

          Your items have has been added!


          Host server : magellan-search-green-6479c7f679-sz4vp:80/100.66.76.236:80.
          git-commit: b70c0dceb888abc3b0dcebb5bc3a5b8753e7e816
          git-url: https://github.com/thermofisher/magellan-search
          git-branch: release/2.50.0-Offline