Hamburger Menu Button
Thermo Fisher Scientific Logo
登录
没有账号?建立账号 注册
  • 产品
    • 抗体
    • 引物合成
    • GeneArt Gene Synthesis Instant Designer
    • TaqMan Assay and Array Search
    • PCR 设备和耗材
    • 色谱柱和纯化柱
    • 实验室离心机
    • 分子生物学试剂和试剂盒
    • 实验室塑料耗材及用品
    • 查看所有产品分类
  • 应用和技术
    • 色谱
    • 细胞转染和培养
    • 实时荧光定量PCR
    • 质谱
    • 实验室塑料耗材及用品
    • 电子显微镜
    • 蛋白质生物学
    • PCR
    • RNAi
    • 环境
    • 查看所有应用和技术
  • 服务
    • 定制服务
    • 企业级实验室信息化服务
    • 金融&租赁服务
    • 仪器服务
    • OEM和商业供应
    • 培训服务
    • 360° CDMO 和 CRO 服务
    • CDMO 服务
    • 临床试验 CRO 服务
    • Unity Lab Services
    • 查看所有帮助和支持
  • 帮助和支持
    • 学习中心
    • 联系我们
    • 更改国家或地区
    • 查看所有帮助和支持
  • 热门产品
    • TaqMan Real-Time PCR Assays
      TaqMan 实时荧光定量 PCR 试剂盒
    • Antibodies
      抗体
    • Oligos, Primers & Probes
      寡核苷酸、引物、探针
    • GeneArt Gene Synthesis
      GeneArt 基因合成
    • Cell Culture Plastics
      细胞培养耗材
  • Who We Serve
    • 抗体治疗解决方案
    • 细胞与基因治疗解决方案
    • 学术科研
    • 工业与应用
  • 联系我们
  • 货号直购
  • 订单查询
  • 查找文件&证书
Thermo Fisher Scientific Logo

Search

搜索全部或下列指定分类
Search button
          • 联系我们
          • 货号直购
          • 登录
            登录
            没有账号?建立账号 注册
            • 我的账号
            • 订单
            • 会员中心
            • 账单及发票查询
            • 定制产品及项目
          • Primary Antibodies ›
          • CD8 Antibodies

          Invitrogen

          CD8a Monoclonal Antibody (4SM15), Biotin, eBioscience™

          22个已发表图片
          20 篇参考文献
          查看其他473个CD8抗体

          {{$productOrderCtrl.translations['antibody.pdp.commerceCard.promotion.promotions']}}

          {{$productOrderCtrl.translations['antibody.pdp.commerceCard.promotion.viewpromo']}}

          {{$productOrderCtrl.translations['antibody.pdp.commerceCard.promotion.promocode']}}: {{promo.promoCode}} {{promo.promoTitle}} {{promo.promoDescription}}. {{$productOrderCtrl.translations['antibody.pdp.commerceCard.promotion.learnmore']}}

          说明书
          证书
          实验方案
          问题与答案
          技术支持
          说明书
          证书
          实验方案
          问题与答案
          技术支持
          说明书
          证书
          实验方案
          问题与答案
          技术支持

          Cite CD8a Monoclonal Antibody (4SM15), Biotin, eBioscience™

          Additional Information:
          {{banner.description}}
          {{$ctrl.isSkuNotesCollapsed ? 'View more' : 'View less'}}
          • 抗体检测数据 (1)
          • 已发表图片 (22)
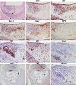
          CD8a Antibody in Immunohistochemistry (Paraffin) (IHC (P))
          Group 53 Created with Sketch.
          CD8a Antibody in Immunohistochemistry (Paraffin) (IHC (P))
          Group 53 Created with Sketch.

          图: 1 / 23

          {{ $ctrl.currentElement.advancedVerification.fullName }}
          {{ $ctrl.currentElement.advancedVerification.text }}

          CD8a Antibody (13-0808-82) in IHC (P)

          Immunohistochemistry of formalin-fixed paraffin embedded mouse spleen using 10 µg/mL Anti-Mouse CD8a Biotin, followed by Streptavidin HRP and DAB visualization. Nuclei are counterstained with hematoxylin. {{ $ctrl.currentElement.advancedVerification.fullName }} 验证信息 View more
          已发表图片由___提供 benchsci-logo
          PMID: {{$ctrl.currentElement.benchSciPubmedId}}
          查看产品

          {{$ctrl.videoDesc}}

          {{$ctrl.videoLongDesc}}

          CD8a Antibody in Immunohistochemistry (Paraffin) (IHC (P))
          CD8a Antibody in Immunohistochemistry (IHC)
          CD8a Antibody in Immunohistochemistry (IHC)
          CD8a Antibody in Immunohistochemistry (IHC)
          CD8a Antibody in Immunohistochemistry (IHC)
          CD8a Antibody in Immunohistochemistry (IHC)
          CD8a Antibody in Immunohistochemistry (IHC)
          CD8a Antibody in Immunohistochemistry (IHC)
          CD8a Antibody in Immunohistochemistry (IHC)
          CD8a Antibody in Immunohistochemistry (IHC)
          CD8a Antibody in Immunohistochemistry (IHC)
          CD8a Antibody in Immunohistochemistry (IHC)
          CD8a Antibody in Immunohistochemistry (IHC)
          CD8a Antibody in Immunohistochemistry (IHC)
          CD8a Antibody in Immunohistochemistry (IHC)
          CD8a Antibody in Immunohistochemistry (IHC)
          CD8a Antibody in Immunohistochemistry (IHC)
          CD8a Antibody in Immunohistochemistry (IHC)
          CD8a Antibody in Immunohistochemistry (IHC)
          CD8a Antibody in Immunohistochemistry (IHC)
          CD8a Antibody in Immunohistochemistry, Flow Cytometry (IHC, Flow)
          CD8a Antibody in Immunohistochemistry (IHC)
          CD8a Antibody in Flow Cytometry (Flow)

          产品信息

          13-0808-82

          应用
          建议稀释比
          已发表文章

          免疫组化 (IHC)

          -
          查看17篇已发表文章 17篇已发表文章

          免疫组化(石蜡) (IHC (P))

          10 µg/mL
          查看1篇已发表文章 1篇已发表文章

          流式细胞分析 (Flow)

          0.25 µg/test
          查看2篇已发表文章 2篇已发表文章
          产品规格

          种属反应

          Mouse

          已发表种属

          Mouse

          宿主/亚型

          Rat / IgG2a, lambda

          推荐的同型对照

          Rat IgG2a kappa Isotype Control (eBR2a), Biotin, eBioscience™

          分类

          Monoclonal

          类型

          Antibody

          克隆号

          4SM15

          偶联物

          Biotin Biotin Biotin
          • Unconjugated
          • Request custom conjugation

          形式

          Liquid

          浓度

          0.5 mg/mL

          规格

          100 µg

          纯化类型

          Affinity chromatography

          保存液

          PBS, pH 7.2

          内含物

          0.09% sodium azide

          保存条件

          4°C, store in dark, DO NOT FREEZE!

          运输条件

          Ambient (domestic); Wet ice (international)

          RRID

          AB_2572771

          产品详细信息

          Description: The 4SM15 monoclonal antibody reacts with the mouse CD8a molecule. CD8a is an approximately 32-34 kDa cell surface receptor expressed either as a heterodimer with the CD8 beta chain (CD8 alpha beta) or as a homodimer (CD8 alpha alpha). A majority of thymocytes and a subpopulation of mature alpha beta TCR T cells express CD8 alpha beta while gamma delta TCR T cells, a subpopulation of intestinal intraepithelial lymphocytes (IELs) and dendritic cells express CD8 alpha alpha. CD8 binds to MHC class I and through its association with protein tyrosine kinase p56lck plays a role in T cell development and activation of mature T cells.

          Recent studies have shown the 4SM15 antibody recognizes and binds a non-CD8a epitope in neural tissue. The 4SM15 clone is not recommended for staining of mouse neural tissue. For additional information please contact our technical service (tech@eBioscience.com). For detection of mouse CD8a in FFPE mouse neural tissue please refer to alternate product Anti-Mouse CD8a Purified (Product # 14-0195).

          The 4SM15 monoclonal antibody is not recommended for immunohistochemistry of frozen mouse tissue. For detection of mouse CD8a using immunohistochemistry of frozen tissue please refer to alternate product Anti-Mouse CD8a Purified (Product # 14-0081-82).

          Applications Reported: This 4SM15 antibody has been reported for use in flow cytometric analysis, microscopy, and immunohistochemical staining of formalin-fixed paraffin embedded tissue sections.

          Applications Tested: This 4SM15 antibody has been tested by immunohistochemistry of formalin-fixed paraffin embedded mouse tissue using low or high pH antigen retrieval and can be used at less than or equal to 10 µg/mL. The 4SM15 antibody has been tested by flow cytometric analysis of mouse splenocytes and can be used at less than or equal to 0.25 µg per test. A test is defined as the amount (µg) of antibody that will stain a cell sample in a final volume of 100 µL. Cell number should be determined empirically but can range from 10^5 to 10^8 cells/test. It is recommended that the antibody be carefully titrated for optimal performance in the assay of interest.

          Filtration: 0.2 µm post-manufacturing filtered.

          靶标信息

          CD8, also known as cluster of differentiation 8, is a type I transmembrane glycoprotein of the immunoglobulin family that plays a crucial role in T cell differentiation, activation, and signal transduction. It is expressed as either a heterodimer (CD8 alpha beta) or a homodimer (CD8 alpha alpha). The CD8 alpha beta form is predominantly found on the majority of thymocytes and a subpopulation of mature alpha beta TCR T cells, while the CD8 alpha alpha form is expressed on gamma delta TCR T cells, a subset of intestinal intraepithelial lymphocytes (IELs), and dendritic cells. CD8 functions as a co-receptor for major histocompatibility complex class I (MHC-I) molecules, working alongside the T cell receptor (TCR). The CD8 alpha chain is essential for binding to MHC-I. CD8 is also expressed on a subset of T cells, NK cells, monocytes, and dendritic cells as disulfide-linked homodimers of CD8 alpha. Upon ligation of MHC-I/peptide complexes presented by antigen-presenting cells (APCs), CD8 recruits lymphocyte-specific protein tyrosine kinase (Lck), leading to lymphokine production, increased motility, and activation of cytotoxic T lymphocytes (CTLs). Activated CTLs are vital for clearing pathogens and tumor cells. The differentiation of naive CD8+ T cells into CTLs is strongly enhanced by cytokines such as IL-2, IL-12, and TGF-beta1. Through its interactions with MHC-I and association with protein tyrosine kinase p56lck, CD8 plays a significant role in T cell development and the activation of mature T cells.

          仅用于科研。不用于诊断过程。未经明确授权不得转售。

          生物信息学

          蛋白别名: CD8a; CD8alpha; CD8b; CD8beta; fCD8; Leu-2; leu-2a; Lymphocyte antigen 3; Lyt-2.1 lymphocyte differentiation antigen (AA at 100); T-cell membrane glycoprotein Ly-3; T-cell surface glycoprotein CD8 alpha chain; T-cell surface glycoprotein CD8 beta chain; T-cell surface glycoprotein Lyt-2; T-cell surface glycoprotein Lyt-3

          查看更多 收起

          基因别名: BB154331; Cd8a; Cd8b; Cd8b1; Ly-2; Ly-3; Ly-35; Ly-B; Ly-C; Lyt-2; Lyt-3; Lyt2; Lyt3

          查看更多 收起

          UniProt ID: (Mouse) P01731, (Mouse) P10300

          查看更多 收起

          Entrez Gene ID: (Mouse) 12525, (Mouse) 12526

          查看更多 收起

          功能
          protein binding protein kinase binding protein homodimerization activity defense/immunity protein immunoglobulin receptor superfamily
          参与通路
          immune system process T cell mediated immunity cell surface receptor signaling pathway T cell activation cytotoxic T cell differentiation positive regulation of calcium-mediated signaling defense response to virus
          It has to be done as per old AB suggested Products section.

          Disclaimer

          Close

          Clicking the images or links will redirect you to a website hosted by BenchSci that provides third-party scientific content. Neither the content nor the BenchSci technology and processes for selection have been evaluated by us; we are providing them as-is and without warranty of any kind, including for use or application of the Thermo Fisher Scientific products presented.

          guarantee_icon

          性能保障

          只要您发现Invitrogen抗体在实验中的表现与网站或说明书的所述内容不符,您即可享受免费退换货服务。*

          了解更多
          help_icon

          随时为您服务

          获取常见问题的专家解答,或者直接联系我们的技术专家,咨询应用、设备、常规产品使用问题。

          联系技术支持
          订购 Plus Icon Minus Icon
          • 订单状态查询
          • 订单支持
          • 货号直购
          • 现货供应中心
          • 电子采购
          支持 Plus Icon Minus Icon
          • 帮助&支持
          • 联系我们 - 400 820 8982
          • 技术支持中心
          • 查找文件&证书
          • 报告网站问题
          资源 Plus Icon Minus Icon
          • 学习中心
          • 促销
          • 活动&研讨会
          • 社交媒体
          关于赛默飞 Plus Icon Minus Icon
          • 关于我们
          • 招聘 招聘
          • 投资者关系 投资者关系
          • 新闻 新闻
          • 社会责任 社会责任
          • 商标
          • 政策和通知
          品牌 Plus Icon Minus Icon
          • Thermo Scientific
          • Applied Biosystems
          • Invitrogen
          • Gibco
          • Ion Torrent
          • Unity Lab Services
          • Patheon
          • PPD
          • 服务条款
          • 隐私政策
          • 定价和运输保险政策
          © 2006-2026 Thermo Fisher Scientific Inc. All rights reserved. All trademarks are the property of Thermo Fisher Scientific and its subsidiaries unless otherwise specified.
          China flag icon
          China
          本网站销售的所有产品均不得用于人类或动物之临床诊断或治疗,仅可用于工业或者科研等非医疗目的。
             电子营业执照 | 经营证照公示 | ICP备案号:沪ICP备11003924号 | 沪公网安备 31011502006935号

          Your items have has been added!


          Host server : magellan-search-green-6479c7f679-jmhj8:80/100.66.74.142:80.
          git-commit: b70c0dceb888abc3b0dcebb5bc3a5b8753e7e816
          git-url: https://github.com/thermofisher/magellan-search
          git-branch: release/2.50.0-Offline