Hamburger Menu Button
Thermo Fisher Scientific Logo
登录
没有账号?建立账号 注册
  • 产品
    • 抗体
    • 引物合成
    • GeneArt Gene Synthesis Instant Designer
    • TaqMan Assay and Array Search
    • PCR 设备和耗材
    • 色谱柱和纯化柱
    • 实验室离心机
    • 分子生物学试剂和试剂盒
    • 实验室塑料耗材及用品
    • 查看所有产品分类
  • 应用和技术
    • 色谱
    • 细胞转染和培养
    • 实时荧光定量PCR
    • 质谱
    • 实验室塑料耗材及用品
    • 电子显微镜
    • 蛋白质生物学
    • PCR
    • RNAi
    • 环境
    • 查看所有应用和技术
  • 服务
    • 定制服务
    • 企业级实验室信息化服务
    • 金融&租赁服务
    • 仪器服务
    • OEM和商业供应
    • 培训服务
    • 360° CDMO 和 CRO 服务
    • CDMO 服务
    • 临床试验 CRO 服务
    • Unity Lab Services
    • 查看所有帮助和支持
  • 帮助和支持
    • 学习中心
    • 联系我们
    • 更改国家或地区
    • 查看所有帮助和支持
  • 热门产品
    • TaqMan Real-Time PCR Assays
      TaqMan 实时荧光定量 PCR 试剂盒
    • Antibodies
      抗体
    • Oligos, Primers & Probes
      寡核苷酸、引物、探针
    • GeneArt Gene Synthesis
      GeneArt 基因合成
    • Cell Culture Plastics
      细胞培养耗材
  • Who We Serve
    • 抗体治疗解决方案
    • 细胞与基因治疗解决方案
    • 学术科研
    • 工业与应用
  • 联系我们
  • 货号直购
  • 订单查询
  • 查找文件&证书
Thermo Fisher Scientific Logo

Search

搜索全部或下列指定分类
Search button
          • 联系我们
          • 货号直购
          • 登录
            登录
            没有账号?建立账号 注册
            • 我的账号
            • 订单
            • 会员中心
            • 账单及发票查询
            • 定制产品及项目
          • Primary Antibodies ›
          • CD8 Antibodies

          Invitrogen

          CD8a Monoclonal Antibody (OX8), eBioscience™

          7个已发表图片
          6 篇参考文献
          查看其他473个CD8抗体

          {{$productOrderCtrl.translations['antibody.pdp.commerceCard.promotion.promotions']}}

          {{$productOrderCtrl.translations['antibody.pdp.commerceCard.promotion.viewpromo']}}

          {{$productOrderCtrl.translations['antibody.pdp.commerceCard.promotion.promocode']}}: {{promo.promoCode}} {{promo.promoTitle}} {{promo.promoDescription}}. {{$productOrderCtrl.translations['antibody.pdp.commerceCard.promotion.learnmore']}}

          说明书
          证书
          实验方案
          问题与答案
          技术支持
          说明书
          证书
          实验方案
          问题与答案
          技术支持
          说明书
          证书
          实验方案
          问题与答案
          技术支持

          Cite CD8a Monoclonal Antibody (OX8), eBioscience™

          Additional Information:
          {{banner.description}}
          {{$ctrl.isSkuNotesCollapsed ? 'View more' : 'View less'}}
          • 已发表图片 (7)
          CD8a Antibody in Immunohistochemistry (IHC)
          Group 53 Created with Sketch.
          CD8a Antibody in Immunohistochemistry (IHC)
          Group 53 Created with Sketch.

          图: 1 / 7

          {{ $ctrl.currentElement.advancedVerification.fullName }}
          {{ $ctrl.currentElement.advancedVerification.text }}

          CD8a Antibody (14-0084-82) in IHC

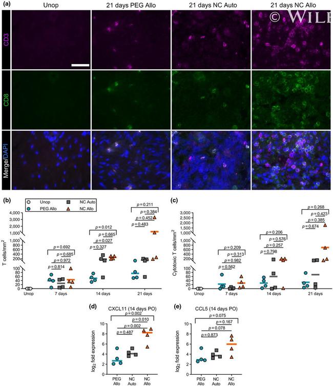
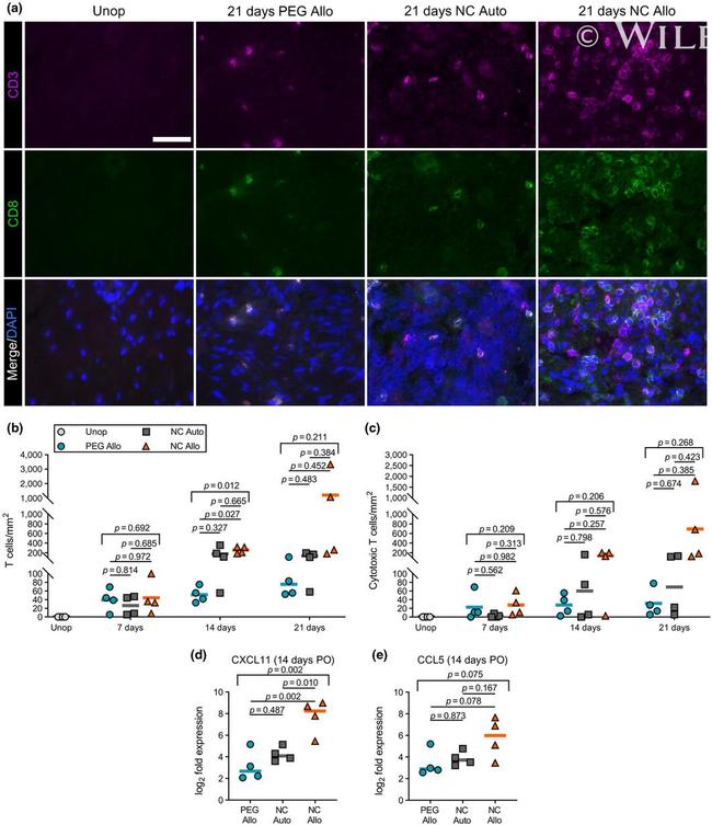
          Journal of neuroscience research 2020 - 6 FIGURE T cell infiltration and expression of CXCL11 and CCL5. (a) Fluorescence images showing cross-sections of Unoperated Control nerve, 21 days PO polyethylene glycol (PEG)-fused PNA, 21 days PO negative control Autograft, and 21 days PO negative control PNA immunostained for all mature T cells (CD3, magenta) and cytotoxic T cells (CD8, green). Nuclei are stained with DAPI (blue). Scale = 50 um. (b) Tim... View More {{ $ctrl.currentElement.advancedVerification.fullName }} 验证信息 View more
          已发表图片由___提供 benchsci-logo
          PMID: {{$ctrl.currentElement.benchSciPubmedId}}
          查看产品

          {{$ctrl.videoDesc}}

          {{$ctrl.videoLongDesc}}

          CD8a Antibody in Immunohistochemistry (IHC)
          CD8a Antibody in Flow Cytometry (Flow)
          CD8a Antibody in Flow Cytometry (Flow)
          CD8a Antibody in Flow Cytometry (Flow)
          CD8a Antibody in Flow Cytometry (Flow)
          CD8a Antibody in Flow Cytometry (Flow)
          CD8a Antibody in Flow Cytometry (Flow)

          产品信息

          14-0084-82

          应用
          建议稀释比
          已发表文章

          免疫组化 (IHC)

          -
          查看2篇已发表文章 2篇已发表文章

          免疫组化(石蜡) (IHC (P))

          Assay-Dependent
          -

          免疫组化(冰冻) (IHC (F))

          Assay-Dependent
          -

          流式细胞分析 (Flow)

          1 µg/test
          查看4篇已发表文章 4篇已发表文章

          功能检测 (Functional)

          Assay-Dependent
          -
          产品规格

          种属反应

          Rat

          已发表种属

          Rat

          宿主/亚型

          Mouse / IgG1, kappa

          分类

          Monoclonal

          类型

          Antibody

          克隆号

          OX8

          偶联物

          Unconjugated Unconjugated Unconjugated
          • Alexa Fluor 700 
          • APC 
          • eFluor 450
          • FITC
          • PE 
          • PE-Cyanine7
          • PerCP-eFluor 710
          • Super Bright 436
          • Super Bright 600
          • Super Bright 780
          • Request custom conjugation

          形式

          Liquid

          浓度

          0.5 mg/mL

          规格

          100 µg

          纯化类型

          Affinity chromatography

          保存液

          PBS, pH 7.2

          内含物

          0.09% sodium azide

          保存条件

          4°C

          运输条件

          Ambient (domestic); Wet ice (international)

          RRID

          AB_1210523

          产品详细信息

          Description: The OX8 monoclonal antibody reacts with rat CD8 alpha. CD8 alpha is a member of the immunoglobulin superfamily which heterodimerizes with CD8 beta to form the CD8 antigen expressed on CD4+CD8+, double-positive thymocytes, the majority of MHC class I-restricted peripheral T cells, and on some macrophages. CD8 binds to MHC class I expressed on the surface of antigen-presenting cells during antigen presentation, and participates in T-cell receptor signal transduction through association with the kinase Lck.

          Applications Reported: This OX8 antibody has been reported for use in flow cytometric analysis, immunohistology staining of frozen tissue sections, and immunohistology staining of paraffin embedded tissue sections. (Please use Functional Grade purified OX8, Product # 16-0084, in functional assays).

          Applications Tested: This OX8 antibody has been tested by flow cytometric analysis of rat splenocytes. This can be used at less than or equal to 1 µg per test. A test is defined as the amount (µg) of antibody that will stain a cell sample in a final volume of 100 µL. Cell number should be determined empirically but can range from 10^5 to 10^8 cells/test. It is recommended that the antibody be carefully titrated for optimal performance in the assay of interest.

          Purity: Greater than 90%, as determined by SDS-PAGE.

          Aggregation: Less than 10%, as determined by HPLC.

          Filtration: 0.2 µm post-manufacturing filtered.

          靶标信息

          CD8, also known as cluster of differentiation 8, is a type I transmembrane glycoprotein of the immunoglobulin family that plays a crucial role in T cell differentiation, activation, and signal transduction. It is expressed as either a heterodimer (CD8 alpha beta) or a homodimer (CD8 alpha alpha). The CD8 alpha beta form is predominantly found on the majority of thymocytes and a subpopulation of mature alpha beta TCR T cells, while the CD8 alpha alpha form is expressed on gamma delta TCR T cells, a subset of intestinal intraepithelial lymphocytes (IELs), and dendritic cells. CD8 functions as a co-receptor for major histocompatibility complex class I (MHC-I) molecules, working alongside the T cell receptor (TCR). The CD8 alpha chain is essential for binding to MHC-I. CD8 is also expressed on a subset of T cells, NK cells, monocytes, and dendritic cells as disulfide-linked homodimers of CD8 alpha. Upon ligation of MHC-I/peptide complexes presented by antigen-presenting cells (APCs), CD8 recruits lymphocyte-specific protein tyrosine kinase (Lck), leading to lymphokine production, increased motility, and activation of cytotoxic T lymphocytes (CTLs). Activated CTLs are vital for clearing pathogens and tumor cells. The differentiation of naive CD8+ T cells into CTLs is strongly enhanced by cytokines such as IL-2, IL-12, and TGF-beta1. Through its interactions with MHC-I and association with protein tyrosine kinase p56lck, CD8 plays a significant role in T cell development and the activation of mature T cells.

          仅用于科研。不用于诊断过程。未经明确授权不得转售。

          生物信息学

          蛋白别名: CD8 antigen 32 kDa chain; CD8 antigen 37 kDa chain; CD8 antigen alpha-chain; CD8 antigen beta-chain; CD8 antigen, alpha chain; CD8 antigen, alpha-chain; CD8 antigen, beta chain; CD8 antigen, beta-chain; CD8a; CD8alpha; CD8b; CD8beta; fCD8; Leu-2; leu-2a; OX-8 membrane antigen; T-cell surface glycoprotein CD8 alpha chain; T-cell surface glycoprotein CD8 beta chain

          查看更多 收起

          基因别名: Cd8a; Cd8b; Cd8b1

          查看更多 收起

          UniProt ID: (Rat) P07725, (Rat) P05541

          查看更多 收起

          Entrez Gene ID: (Rat) 24930, (Rat) 24931

          查看更多 收起

          功能
          protein kinase binding protein homodimerization activity defense/immunity protein immunoglobulin receptor superfamily
          参与通路
          T cell mediated immunity inflammatory response cell surface receptor signaling pathway T cell activation cytotoxic T cell differentiation positive regulation of calcium-mediated signaling defense response to virus immune system process
          It has to be done as per old AB suggested Products section.

          Disclaimer

          Close

          Clicking the images or links will redirect you to a website hosted by BenchSci that provides third-party scientific content. Neither the content nor the BenchSci technology and processes for selection have been evaluated by us; we are providing them as-is and without warranty of any kind, including for use or application of the Thermo Fisher Scientific products presented.

          guarantee_icon

          性能保障

          只要您发现Invitrogen抗体在实验中的表现与网站或说明书的所述内容不符,您即可享受免费退换货服务。*

          了解更多
          help_icon

          随时为您服务

          获取常见问题的专家解答,或者直接联系我们的技术专家,咨询应用、设备、常规产品使用问题。

          联系技术支持
          订购 Plus Icon Minus Icon
          • 订单状态查询
          • 订单支持
          • 货号直购
          • 现货供应中心
          • 电子采购
          支持 Plus Icon Minus Icon
          • 帮助&支持
          • 联系我们 - 400 820 8982
          • 技术支持中心
          • 查找文件&证书
          • 报告网站问题
          资源 Plus Icon Minus Icon
          • 学习中心
          • 促销
          • 活动&研讨会
          • 社交媒体
          关于赛默飞 Plus Icon Minus Icon
          • 关于我们
          • 招聘 招聘
          • 投资者关系 投资者关系
          • 新闻 新闻
          • 社会责任 社会责任
          • 商标
          • 政策和通知
          品牌 Plus Icon Minus Icon
          • Thermo Scientific
          • Applied Biosystems
          • Invitrogen
          • Gibco
          • Ion Torrent
          • Unity Lab Services
          • Patheon
          • PPD
          • 服务条款
          • 隐私政策
          • 定价和运输保险政策
          © 2006-2026 Thermo Fisher Scientific Inc. All rights reserved. All trademarks are the property of Thermo Fisher Scientific and its subsidiaries unless otherwise specified.
          China flag icon
          China
          本网站销售的所有产品均不得用于人类或动物之临床诊断或治疗,仅可用于工业或者科研等非医疗目的。
             电子营业执照 | 经营证照公示 | ICP备案号:沪ICP备11003924号 | 沪公网安备 31011502006935号

          Your items have has been added!


          Host server : magellan-search-green-6479c7f679-zb4k5:80/100.66.74.142:80.
          git-commit: b70c0dceb888abc3b0dcebb5bc3a5b8753e7e816
          git-url: https://github.com/thermofisher/magellan-search
          git-branch: release/2.50.0-Offline