Hamburger Menu Button
Thermo Fisher Scientific Logo
登录
没有账号?建立账号 注册
  • 产品
    • 抗体
    • 引物合成
    • GeneArt Gene Synthesis Instant Designer
    • TaqMan Assay and Array Search
    • PCR 设备和耗材
    • 色谱柱和纯化柱
    • 实验室离心机
    • 分子生物学试剂和试剂盒
    • 实验室塑料耗材及用品
    • 查看所有产品分类
  • 应用和技术
    • 色谱
    • 细胞转染和培养
    • 实时荧光定量PCR
    • 质谱
    • 实验室塑料耗材及用品
    • 电子显微镜
    • 蛋白质生物学
    • PCR
    • RNAi
    • 环境
    • 查看所有应用和技术
  • 服务
    • 定制服务
    • 企业级实验室信息化服务
    • 金融&租赁服务
    • 仪器服务
    • OEM和商业供应
    • 培训服务
    • 360° CDMO 和 CRO 服务
    • CDMO 服务
    • 临床试验 CRO 服务
    • Unity Lab Services
    • 查看所有帮助和支持
  • 帮助和支持
    • 学习中心
    • 联系我们
    • 更改国家或地区
    • 查看所有帮助和支持
  • 热门产品
    • TaqMan Real-Time PCR Assays
      TaqMan 实时荧光定量 PCR 试剂盒
    • Antibodies
      抗体
    • Oligos, Primers & Probes
      寡核苷酸、引物、探针
    • GeneArt Gene Synthesis
      GeneArt 基因合成
    • Cell Culture Plastics
      细胞培养耗材
  • Who We Serve
    • 抗体治疗解决方案
    • 细胞与基因治疗解决方案
    • 学术科研
    • 工业与应用
  • 联系我们
  • 货号直购
  • 订单查询
  • 查找文件&证书
Thermo Fisher Scientific Logo

Search

搜索全部或下列指定分类
Search button
          • 联系我们
          • 货号直购
          • 登录
            登录
            没有账号?建立账号 注册
            • 我的账号
            • 订单
            • 会员中心
            • 账单及发票查询
            • 定制产品及项目
          • Primary Antibodies ›
          • CD8 Antibodies

          Invitrogen

          CD8a Monoclonal Antibody (RPA-T8), APC-eFluor™ 780, eBioscience™

          62个已发表图片
          50 篇参考文献
          查看其他471个CD8抗体

          {{$productOrderCtrl.translations['antibody.pdp.commerceCard.promotion.promotions']}}

          {{$productOrderCtrl.translations['antibody.pdp.commerceCard.promotion.viewpromo']}}

          {{$productOrderCtrl.translations['antibody.pdp.commerceCard.promotion.promocode']}}: {{promo.promoCode}} {{promo.promoTitle}} {{promo.promoDescription}}. {{$productOrderCtrl.translations['antibody.pdp.commerceCard.promotion.learnmore']}}

          说明书
          证书
          实验方案
          问题与答案
          技术支持
          说明书
          证书
          实验方案
          问题与答案
          技术支持
          说明书
          证书
          实验方案
          问题与答案
          技术支持

          Cite CD8a Monoclonal Antibody (RPA-T8), APC-eFluor™ 780, eBioscience™

          Additional Information:
          {{banner.description}}
          {{$ctrl.isSkuNotesCollapsed ? 'View more' : 'View less'}}
          • 抗体检测数据 (1)
          • 已发表图片 (62)
          CD8a Antibody in Flow Cytometry (Flow)
          Group 53 Created with Sketch.
          CD8a Antibody in Flow Cytometry (Flow)
          Group 53 Created with Sketch.

          图: 1 / 63

          {{ $ctrl.currentElement.advancedVerification.fullName }}
          {{ $ctrl.currentElement.advancedVerification.text }}

          CD8a Antibody (47-0088-42) in Flow

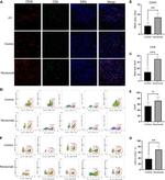
          Staining of normal human peripheral blood cells with Anti-Human CD19 PE (Product # 12-0199-80) and Mouse IgG1 K Isotype Control APC-eFluor® 780 (Product # 47-4714-82) (left) or Anti-Human CD8a APC-eFluor® 780 (right). Cells in the lymphocyte gate were used for analysis. {{ $ctrl.currentElement.advancedVerification.fullName }} 验证信息 View more
          已发表图片由___提供 benchsci-logo
          PMID: {{$ctrl.currentElement.benchSciPubmedId}}
          查看产品

          {{$ctrl.videoDesc}}

          {{$ctrl.videoLongDesc}}

          CD8a Antibody in Flow Cytometry (Flow)
          CD8a Antibody in Flow Cytometry (Flow)
          CD8a Antibody in Flow Cytometry (Flow)
          CD8a Antibody in Flow Cytometry (Flow)
          CD8a Antibody in Flow Cytometry (Flow)
          CD8a Antibody in Flow Cytometry (Flow)
          CD8a Antibody in Flow Cytometry (Flow)
          CD8a Antibody in Flow Cytometry (Flow)
          CD8a Antibody in Flow Cytometry (Flow)
          CD8a Antibody in Flow Cytometry (Flow)
          CD8a Antibody in Flow Cytometry (Flow)
          CD8a Antibody in Flow Cytometry (Flow)
          CD8a Antibody in Flow Cytometry (Flow)
          CD8a Antibody in Flow Cytometry (Flow)
          CD8a Antibody in Flow Cytometry (Flow)
          CD8a Antibody in Flow Cytometry (Flow)
          CD8a Antibody in Flow Cytometry (Flow)
          CD8a Antibody in Flow Cytometry (Flow)
          CD8a Antibody in Flow Cytometry (Flow)
          CD8a Antibody in Flow Cytometry (Flow)
          CD8a Antibody in Flow Cytometry (Flow)
          CD8a Antibody in Flow Cytometry (Flow)
          CD8a Antibody in Flow Cytometry (Flow)
          CD8a Antibody in Flow Cytometry (Flow)
          CD8a Antibody in Flow Cytometry (Flow)
          CD8a Antibody in Flow Cytometry (Flow)
          CD8a Antibody in Flow Cytometry (Flow)
          CD8a Antibody in Flow Cytometry (Flow)
          CD8a Antibody in Flow Cytometry (Flow)
          CD8a Antibody in Flow Cytometry (Flow)
          CD8a Antibody in Flow Cytometry (Flow)
          CD8a Antibody in Flow Cytometry (Flow)
          CD8a Antibody in Flow Cytometry (Flow)
          CD8a Antibody in Flow Cytometry (Flow)
          CD8a Antibody in Flow Cytometry (Flow)
          CD8a Antibody in Flow Cytometry (Flow)
          CD8a Antibody in Flow Cytometry (Flow)
          CD8a Antibody in Flow Cytometry (Flow)
          CD8a Antibody in Flow Cytometry (Flow)
          CD8a Antibody in Flow Cytometry (Flow)
          CD8a Antibody in Flow Cytometry (Flow)
          CD8a Antibody in Flow Cytometry (Flow)
          CD8a Antibody in Flow Cytometry (Flow)
          CD8a Antibody in Flow Cytometry (Flow)
          CD8a Antibody in Flow Cytometry (Flow)
          CD8a Antibody in Flow Cytometry (Flow)
          CD8a Antibody in Flow Cytometry (Flow)
          CD8a Antibody in Flow Cytometry (Flow)
          CD8a Antibody in Flow Cytometry (Flow)
          CD8a Antibody in Flow Cytometry (Flow)
          CD8a Antibody in Flow Cytometry (Flow)
          CD8a Antibody in Flow Cytometry (Flow)
          CD8a Antibody in Flow Cytometry (Flow)
          CD8a Antibody in Flow Cytometry (Flow)
          CD8a Antibody in Flow Cytometry (Flow)
          CD8a Antibody in Flow Cytometry (Flow)
          CD8a Antibody in Flow Cytometry (Flow)
          CD8a Antibody in Flow Cytometry (Flow)
          CD8a Antibody in Flow Cytometry (Flow)
          CD8a Antibody in Flow Cytometry (Flow)
          CD8a Antibody in Flow Cytometry (Flow)
          CD8a Antibody in Flow Cytometry (Flow)
          CD8a Antibody in Flow Cytometry (Flow)

          产品信息

          47-0088-42

          应用
          建议稀释比
          已发表文章

          流式细胞分析 (Flow)

          5 µL (0.125 µg)/test
          查看50篇已发表文章 50篇已发表文章
          产品规格

          种属反应

          Human

          已发表种属

          Human, Mouse, Rat, Rhesus monkey

          宿主/亚型

          Mouse / IgG1, kappa

          推荐的同型对照

          Mouse IgG1 kappa Isotype Control (P3.6.2.8.1), APC-eFluor™ 780, eBioscience™

          分类

          Monoclonal

          类型

          Antibody

          克隆号

          RPA-T8

          偶联物

          APC-eFluor™ 780 APC-eFluor™ 780 APC-eFluor™ 780
          • Alexa Fluor 532 
          • Alexa Fluor 561
          • Alexa Fluor 660 
          • Alexa Fluor 700 
          • APC 
          • Brilliant UV 395
          • Brilliant UV 563
          • Brilliant UV 615
          • Brilliant UV 661
          • Brilliant UV 737
          • Brilliant UV 805
          • Brilliant Violet 421
          • Brilliant Violet 480
          • Brilliant Violet 605
          • Brilliant Violet 650
          • Brilliant Violet 711
          • Brilliant Violet 786
          • eFluor 450
          • eFluor 506
          • FITC
          • NovaFluor Blue 610-70S
          • NovaFluor Blue 660-120S
          • NovaFluor Red 710
          • NovaFluor Yellow 610
          • NovaFluor Yellow 660
          • PE 
          • PE-Cyanine5
          • PE-Cyanine5.5
          • PE-Cyanine7
          • PE-eFluor 610
          • PerCP-Cyanine5.5
          • Super Bright 436
          • Super Bright 600
          • Super Bright 645
          • Super Bright 702
          • Super Bright 780
          • Request custom conjugation

          激发/发射光谱

          756/785 nm 查看光谱 spectra

          形式

          Liquid

          浓度

          5 µL/Test

          纯化类型

          Affinity chromatography

          保存液

          PBS, pH 7.2, with BSA

          内含物

          0.09% sodium azide

          保存条件

          4°C, store in dark, DO NOT FREEZE!

          运输条件

          Ambient (domestic); Wet ice (international)

          RRID

          AB_1272046

          产品详细信息

          Description: The RPA-T8 monoclonal antibody reacts with the human CD8a molecule, an approximately 32-34 kDa cell surface receptor expressed either as a heterodimer with the CD8 beta chain (CD8 alpha/beta) or as a homodimer (CD8 alpha/alpha). A majority of thymocytes and a subpopulation of mature T cells and NK cells express CD8a. CD8 binds to MHC class I and through its association with protein tyrosine kinase p56lck plays a role in T-cell development and activation of mature T cells.

          Applications Reported: This RPA-T8 antibody has been reported for use in flow cytometric analysis.

          Applications Tested: This RPA-T8 antibody has been pre-titrated and tested by flow cytometric analysis of normal human peripheral blood cells. This can be used at 5 µL (0.125 µg) per test. A test is defined as the amount (µg) of antibody that will stain a cell sample in a final volume of 100 µL. Cell number should be determined empirically but can range from 10^5 to 10^8 cells/test.

          APC-eFluor 780 emits at 780 nm and is excited with the Red laser (633 nm). Please make sure that your instrument is capable of detecting this fluorochome.

          Light sensitivity: This tandem is sensitive to photo-induced oxidation. Please protect this vial and stained samples from light.

          Fixation: Samples can be stored in IC Fixation Buffer (Product # 00-8222) (100 µL cell sample + 100 µL IC Fixation Buffer) or 1-step Fix/Lyse Solution (Product # 00-5333) for up to 3 days in the dark at 4°C with minimal impact on brightness and FRET efficiency/compensation. Some generalizations regarding fluorophore performance after fixation can be made, but clone specific performance should be determined empirically.

          Excitation: 633-647 nm; Emission: 780 nm; Laser: Red Laser.

          Filtration: 0.2 µm post-manufacturing filtered.

          靶标信息

          CD8, also known as cluster of differentiation 8, is a type I transmembrane glycoprotein of the immunoglobulin family that plays a crucial role in T cell differentiation, activation, and signal transduction. It is expressed as either a heterodimer (CD8 alpha beta) or a homodimer (CD8 alpha alpha). The CD8 alpha beta form is predominantly found on the majority of thymocytes and a subpopulation of mature alpha beta TCR T cells, while the CD8 alpha alpha form is expressed on gamma delta TCR T cells, a subset of intestinal intraepithelial lymphocytes (IELs), and dendritic cells. CD8 functions as a co-receptor for major histocompatibility complex class I (MHC-I) molecules, working alongside the T cell receptor (TCR). The CD8 alpha chain is essential for binding to MHC-I. CD8 is also expressed on a subset of T cells, NK cells, monocytes, and dendritic cells as disulfide-linked homodimers of CD8 alpha. Upon ligation of MHC-I/peptide complexes presented by antigen-presenting cells (APCs), CD8 recruits lymphocyte-specific protein tyrosine kinase (Lck), leading to lymphokine production, increased motility, and activation of cytotoxic T lymphocytes (CTLs). Activated CTLs are vital for clearing pathogens and tumor cells. The differentiation of naive CD8+ T cells into CTLs is strongly enhanced by cytokines such as IL-2, IL-12, and TGF-beta1. Through its interactions with MHC-I and association with protein tyrosine kinase p56lck, CD8 plays a significant role in T cell development and the activation of mature T cells.

          仅用于科研。不用于诊断过程。未经明确授权不得转售。

          How to use the Panel Builder

          Watch the video to learn how to use the Invitrogen Flow Cytometry Panel Builder to build your next flow cytometry panel in 5 easy steps.

          生物信息学

          蛋白别名: CD8 antigen, alpha polypeptide (p32); CD8 antigen, beta polypeptide 1 (p37); CD8a; CD8a molecule; CD8alpha; CD8b; CD8b molecule; CD8beta; cell surface glycoprotein T8 precursor; fCD8; Leu-2; leu-2a; Leu2 T-lymphocyte antigen; Ly-3 homolog; OKT8 T-cell antigen; T cell co-receptor; T lymphocyte surface glycoprotein (CD8-beta) precursor; T lymphocyte surface glycoprotein beta chain; T-cell antigen Leu2; T-cell differentiation antigen Leu-2/T8; T-cell surface glycoprotein CD8 alpha chain; T-cell surface glycoprotein CD8 beta chain; T-lymphocyte differentiation antigen T8/Leu-2; T8 T-cell antigen; unnamed protein product

          查看更多 收起

          基因别名: CD8; CD8A; CD8alpha; CD8B; CD8B1; CD8beta; IMD116; LEU2; Ly-3; LY3; LYT3; MAL; p32; P37

          查看更多 收起

          UniProt ID: (Human) P01732, (Human) P10966

          查看更多 收起

          Entrez Gene ID: (Human) 925, (Human) 926

          查看更多 收起

          功能
          protein binding coreceptor activity MHC class I protein complex binding MHC class I protein binding
          参与通路
          adaptive immune response immune system process immune response transmembrane receptor protein tyrosine kinase signaling pathway T cell activation regulation of immune response T cell receptor signaling pathway T cell mediated immunity cell surface receptor signaling pathway antigen processing and presentation cytotoxic T cell differentiation
          It has to be done as per old AB suggested Products section.

          Disclaimer

          Close

          Clicking the images or links will redirect you to a website hosted by BenchSci that provides third-party scientific content. Neither the content nor the BenchSci technology and processes for selection have been evaluated by us; we are providing them as-is and without warranty of any kind, including for use or application of the Thermo Fisher Scientific products presented.

          guarantee_icon

          性能保障

          只要您发现Invitrogen抗体在实验中的表现与网站或说明书的所述内容不符,您即可享受免费退换货服务。*

          了解更多
          help_icon

          随时为您服务

          获取常见问题的专家解答,或者直接联系我们的技术专家,咨询应用、设备、常规产品使用问题。

          联系技术支持
          订购 Plus Icon Minus Icon
          • 订单状态查询
          • 订单支持
          • 货号直购
          • 现货供应中心
          • 电子采购
          支持 Plus Icon Minus Icon
          • 帮助&支持
          • 联系我们 - 400 820 8982
          • 技术支持中心
          • 查找文件&证书
          • 报告网站问题
          资源 Plus Icon Minus Icon
          • 学习中心
          • 促销
          • 活动&研讨会
          • 社交媒体
          关于赛默飞 Plus Icon Minus Icon
          • 关于我们
          • 招聘 招聘
          • 投资者关系 投资者关系
          • 新闻 新闻
          • 社会责任 社会责任
          • 商标
          • 政策和通知
          品牌 Plus Icon Minus Icon
          • Thermo Scientific
          • Applied Biosystems
          • Invitrogen
          • Gibco
          • Ion Torrent
          • Unity Lab Services
          • Patheon
          • PPD
          • 服务条款
          • 隐私政策
          • 定价和运输保险政策
          © 2006-2026 Thermo Fisher Scientific Inc. All rights reserved. All trademarks are the property of Thermo Fisher Scientific and its subsidiaries unless otherwise specified.
          China flag icon
          China
          本网站销售的所有产品均不得用于人类或动物之临床诊断或治疗,仅可用于工业或者科研等非医疗目的。
             电子营业执照 | 经营证照公示 | ICP备案号:沪ICP备11003924号 | 沪公网安备 31011502006935号

          Your items have has been added!


          Host server : magellan-search-blue-fcf5f9d6d-dcxfx:80/100.66.77.77:80.
          git-commit: 856de8fa7eff2d55603d92afdf035972e45c3e8a
          git-url: https://github.com/thermofisher/magellan-search
          git-branch: release/2.51.0-2026.05.21-1.0