Hamburger Menu Button
Thermo Fisher Scientific Logo
登录
没有账号?建立账号 注册
  • 产品
    • 抗体
    • 引物合成
    • GeneArt Gene Synthesis Instant Designer
    • TaqMan Assay and Array Search
    • PCR 设备和耗材
    • 色谱柱和纯化柱
    • 实验室离心机
    • 分子生物学试剂和试剂盒
    • 实验室塑料耗材及用品
    • 查看所有产品分类
  • 应用和技术
    • 色谱
    • 细胞转染和培养
    • 实时荧光定量PCR
    • 质谱
    • 实验室塑料耗材及用品
    • 电子显微镜
    • 蛋白质生物学
    • PCR
    • RNAi
    • 环境
    • 查看所有应用和技术
  • 服务
    • 定制服务
    • 企业级实验室信息化服务
    • 金融&租赁服务
    • 仪器服务
    • OEM和商业供应
    • 培训服务
    • 360° CDMO 和 CRO 服务
    • CDMO 服务
    • 临床试验 CRO 服务
    • Unity Lab Services
    • 查看所有帮助和支持
  • 帮助和支持
    • 学习中心
    • 联系我们
    • 更改国家或地区
    • 查看所有帮助和支持
  • 热门产品
    • TaqMan Real-Time PCR Assays
      TaqMan 实时荧光定量 PCR 试剂盒
    • Antibodies
      抗体
    • Oligos, Primers & Probes
      寡核苷酸、引物、探针
    • GeneArt Gene Synthesis
      GeneArt 基因合成
    • Cell Culture Plastics
      细胞培养耗材
  • 联系我们
  • 货号直购
  • 订单查询
  • 查找文件&证书
Thermo Fisher Scientific Logo

Search

搜索全部或下列指定分类
Search button
          • 联系我们
          • 货号直购
          • 登录
            登录
            没有账号?建立账号 注册
            • 我的账号
            • 订单
            • 账单及发票查询
            • 定制产品及项目

          Disclaimer

          Clicking the images or links will redirect you to a website hosted by BenchSci that provides third-party scientific content. Neither the content nor the BenchSci technology and processes for selection have been evaluated by us; we are providing them as-is and without warranty of any kind, including for use or application of the Thermo Fisher Scientific products presented.

          • Primary Antibodies ›
          • FAS (CD95) Antibodies

          Invitrogen

          CD95 (APO-1/Fas) Monoclonal Antibody (DX2), PE-Cyanine5, eBioscience™

          高级验证
          8个已发表图片
          16 篇参考文献
          查看其他93个FAS (CD95)抗体

          {{$productOrderCtrl.translations['antibody.pdp.commerceCard.promotion.promotions']}}

          {{$productOrderCtrl.translations['antibody.pdp.commerceCard.promotion.viewpromo']}}

          {{$productOrderCtrl.translations['antibody.pdp.commerceCard.promotion.promocode']}}: {{promo.promoCode}} {{promo.promoTitle}} {{promo.promoDescription}}. {{$productOrderCtrl.translations['antibody.pdp.commerceCard.promotion.learnmore']}}

          说明书
          证书
          实验方案
          问题与答案
          技术支持
          说明书
          证书
          实验方案
          问题与答案
          技术支持
          说明书
          证书
          实验方案
          问题与答案
          技术支持

          Cite CD95 (APO-1/Fas) Monoclonal Antibody (DX2), PE-Cyanine5, eBioscience™

          Additional Information:
          {{banner.description}}
          {{$ctrl.isSkuNotesCollapsed ? 'View more' : 'View less'}}
          • 抗体检测数据 (1)
          • 已发表图片 (8)
          • 高级验证 (1)
          CD95 (APO-1/Fas) Antibody in Flow Cytometry (Flow)
          Group 53 Created with Sketch.
          CD95 (APO-1/Fas) Antibody in Flow Cytometry (Flow)
          Group 53 Created with Sketch.

          图: 1 / 10

          {{ $ctrl.currentElement.advancedVerification.fullName }}
          {{ $ctrl.currentElement.advancedVerification.text }}

          CD95 (APO-1/Fas) Antibody (15-0959-42) in Flow

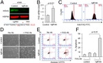
          Staining of human peripheral blood mononuclear cells with CD45 Pacific Blue, CD19 FITC and CD95 PE-Cyanine5 or isotype control mouse IgG1 PE-Cyanine5. As expected based on known relative expression patterns, CD95 clone DX2 stains monocytes (orange), granulocytes (blue) and a subset of lymphocytes (pink). {{ $ctrl.currentElement.advancedVerification.fullName }} 验证信息 View more
          已发表图片由___提供 benchsci-logo
          PMID: {{$ctrl.currentElement.benchSciPubmedId}}
          查看产品

          {{$ctrl.videoDesc}}

          {{$ctrl.videoLongDesc}}

          CD95 (APO-1/Fas) Antibody in Flow Cytometry (Flow)
          CD95 (APO-1/Fas) Antibody in Flow Cytometry (Flow)
          CD95 (APO-1/Fas) Antibody in Flow Cytometry (Flow)
          CD95 (APO-1/Fas) Antibody in Flow Cytometry (Flow)
          CD95 (APO-1/Fas) Antibody in Flow Cytometry (Flow)
          CD95 (APO-1/Fas) Antibody in Flow Cytometry (Flow)
          CD95 (APO-1/Fas) Antibody in Flow Cytometry (Flow)
          CD95 (APO-1/Fas) Antibody in Flow Cytometry (Flow)
          CD95 (APO-1/Fas) Antibody in Flow Cytometry (Flow)
          CD95 (APO-1/Fas) Antibody

          产品信息

          15-0959-42

          应用
          建议稀释比
          已发表文章

          流式细胞分析 (Flow)

          5 µL (0.5 µg)/test
          查看16篇已发表文章 16篇已发表文章
          产品规格

          种属反应

          Dog, Human

          已发表种属

          Human, Mouse, Non-human primate, Rhesus monkey

          宿主/亚型

          Mouse / IgG1, kappa

          推荐的同型对照

          Mouse IgG1 kappa Isotype Control (P3.6.2.8.1), PE-Cyanine5, eBioscience™

          分类

          Monoclonal

          类型

          Antibody

          克隆号

          DX2

          偶联物

          PE-Cyanine5 PE-Cyanine5 PE-Cyanine5
          • Unconjugated
          • APC 
          • Brilliant UV 395
          • eFluor 450
          • FITC
          • NovaFluor Blue 660-120S
          • NovaFluor Red 700
          • NovaFluor Yellow 610
          • NovaFluor Yellow 700
          • NovaFluor Yellow 755
          • PE 
          • PE-Cyanine7
          • PerCP-eFluor 710
          • Super Bright 600
          • Request custom conjugation

          激发/发射光谱

          568/666 nm 查看光谱 spectra

          形式

          Liquid

          浓度

          5 µL/Test

          纯化类型

          Affinity chromatography

          保存液

          PBS, pH 7.2, with BSA

          内含物

          0.09% sodium azide

          保存条件

          4°C, store in dark, DO NOT FREEZE!

          运输条件

          Ambient (domestic); Wet ice (international)

          RRID

          AB_11042290

          产品详细信息

          Description: The DX2 monoclonal antibody reacts with human CD95 (Fas, Apo-1), a 40-50 kDa member of the TNFR superfamily. CD95 is expressed by a broad range of hematopoietic and non-hematopoietic cells including monocytes, neutrophils, lymphocytes and fibroblasts. Interaction of CD95 on mature lymphocytes with its ligand (FasL) induces apoptosis and is thought to be important in peripheral tolerance. DX2 does not block binding of EOS9.1, another antibody specific for human CD95.

          The DX2 monoclonal is reported to recognize dog/canine CD95.

          Applications Reported: The DX2 antibody has been reported for use in flow cytometric analysis.

          Applications Tested: This DX2 antibody has been pre-titrated and tested by flow cytometric analysis of normal human peripheral blood cells. This can be used at 5 µL (0.5 µg) per test. A test is defined as the amount (µg) of antibody that will stain a cell sample in a final volume of 100 µL. Cell number should be determined empirically but can range from 10^5 to 10^8 cells/test.

          Light sensitivity: This tandem dye is sensitive photo-induced oxidation. Please protect this vial and stained samples from light.

          Fixation: Samples can be stored in IC Fixation Buffer (Product # 00-8222) (100 µL cell sample + 100 µL IC Fixation Buffer) or 1-step Fix/Lyse Solution (Product # 00-5333) for up to 3 days in the dark at 4°C with minimal impact on brightness and FRET efficiency/compensation. Some generalizations regarding fluorophore performance after fixation can be made, but clone specific performance should be determined empirically.

          Excitation: 488-561 nm; Emission: 667 nm; Laser: Blue Laser, Green Laser, Yellow-Green Laser.

          Filtration: 0.2 µm post-manufacturing filtered.

          靶标信息

          CD95, also known as Fas or APO-1, is a 46 kDa transmembrane glycoprotein that functions as a cell death receptor in the tumor necrosis factor receptor (TNFR) superfamily. It is expressed by a wide range of hematopoietic and non-hematopoietic cells, including monocytes, neutrophils, lymphocytes, and fibroblasts. CD95 also exists in a soluble form weighing approximately 26 kDa. The interaction of CD95 with its ligand, FasL, induces apoptosis, playing a crucial role in peripheral tolerance and anti-viral immune responses. Upon stimulation, CD95 leads to the aggregation of its intracellular Fas-associated death domains (FADD), formation of the death-inducing signaling complex (DISC), and activation of caspases. This cascade results in apoptosis. CD95 is also involved in activating NF-kappaB, MAPK3/ERK1, and MAPK8/JNK, and transduces proliferative signals in normal diploid fibroblasts and T cells. There are at least eight alternatively spliced transcript variants encoding seven distinct isoforms of CD95. Isoforms lacking the transmembrane domain may negatively regulate apoptosis mediated by the full-length isoform. The Fas/Fas ligand system is implicated in several human diseases, including AIDS, hepatitis, and cancer, highlighting its importance in immune regulation and disease pathology.

          仅用于科研。不用于诊断过程。未经明确授权不得转售。

          How to use the Panel Builder

          Watch the video to learn how to use the Invitrogen Flow Cytometry Panel Builder to build your next flow cytometry panel in 5 easy steps.

          生物信息学

          蛋白别名: Apo-1 antigen; APO-1 cell surface antigen; Apo-1 Fas; Apo1 antigen; apoptosis antigen 1; apoptosis signaling receptor FAS; Apoptosis-mediating surface antigen FAS; CD95; CD95 antigen; Fas (TNF receptor superfamily, member 6); Fas AMA; FASLG receptor; OTTHUMP00000020045; OTTHUMP00000020046; OTTHUMP00000020051; OTTHUMP00000059646; TNF receptor superfamily member 6; Tumor necrosis factor receptor superfamily member 6; tumor necrosis factor receptor superfamily, member 6

          查看更多 收起

          基因别名: ALPS1A; APO-1; APT1; CD95; FAS; FAS1; FASTM; TNFRSF6

          查看更多 收起

          UniProt ID: (Human) P25445

          查看更多 收起

          Entrez Gene ID: (Dog) 486469, (Human) 355

          查看更多 收起

          功能
          protease binding signal transducer activity receptor activity tumor necrosis factor-activated receptor activity protein binding kinase binding protein complex binding identical protein binding transmembrane signal receptor
          参与通路
          ovarian follicle atresia immunoglobulin production renal system process protein complex assembly apoptotic process activation of cysteine-type endopeptidase activity involved in apoptotic process activation-induced cell death of T cells inflammatory cell apoptotic process inflammatory response immune response signal transduction spermatogenesis brain development aging circadian rhythm extrinsic apoptotic signaling pathway via death domain receptors response to toxic substance gene expression regulation of gene expression B cell mediated immunity telencephalon development dendrite regeneration positive regulation of protein homooligomerization response to lipopolysaccharide tumor necrosis factor-mediated signaling pathway regulation of cell proliferation response to drug ovulation cycle regulation of apoptotic process chordate embryonic development positive regulation of apoptotic process negative regulation of apoptotic process regulation of cysteine-type endopeptidase activity involved in apoptotic process positive regulation of MAPK cascade response to peptide hormone negative thymic T cell selection regulation of lymphocyte differentiation regulation of myeloid cell differentiation response to cycloheximide spleen development negative regulation of B cell activation protein homooligomerization response to glucocorticoid maternal process involved in female pregnancy positive regulation of lymphocyte apoptotic process cellular response to hydrogen peroxide response to growth factor cellular response to phenylalanine cellular response to mechanical stimulus cellular response to cobalt ion cellular response to lithium ion cellular response to glucose stimulus cellular response to interleukin-1 cellular response to estrogen stimulus cellular response to hyperoxia cellular response to hypoxia cellular response to hydrostatic pressure motor neuron apoptotic process apoptotic signaling pathway extrinsic apoptotic signaling pathway extrinsic apoptotic signaling pathway in absence of ligand hepatocyte apoptotic process activation of cysteine-type endopeptidase activity involved in apoptotic signaling pathway liver regeneration necroptotic signaling pathway regulation of extrinsic apoptotic signaling pathway via death domain receptors negative regulation of extrinsic apoptotic signaling pathway via death domain receptors response to fluoride positive regulation of extrinsic apoptotic signaling pathway in absence of ligand
          It has to be done as per old AB suggested Products section.
          guarantee_icon

          性能保障

          只要您发现Invitrogen抗体在实验中的表现与网站或说明书的所述内容不符,您即可享受免费退换货服务。*

          了解更多
          help_icon

          随时为您服务

          获取常见问题的专家解答,或者直接联系我们的技术专家,咨询应用、设备、常规产品使用问题。

          联系技术支持
          订购 Plus Icon Minus Icon
          • 订单状态查询
          • 订单支持
          • 货号直购
          • 现货供应中心
          • 电子采购
          支持 Plus Icon Minus Icon
          • 帮助&支持
          • 联系我们 - 400 820 8982
          • 技术支持中心
          • 查找文件&证书
          • 报告网站问题
          资源 Plus Icon Minus Icon
          • 学习中心
          • 促销
          • 活动&研讨会
          • 社交媒体
          关于赛默飞 Plus Icon Minus Icon
          • 关于我们
          • 招聘 招聘
          • 投资者关系 投资者关系
          • 新闻 新闻
          • 社会责任 社会责任
          • 商标
          • 政策和通知
          品牌 Plus Icon Minus Icon
          • Thermo Scientific
          • Applied Biosystems
          • Invitrogen
          • Gibco
          • Ion Torrent
          • Patheon
          • PPD
          • 服务条款
          • 隐私政策
          • 定价和运输保险政策
          © 2006-2026 Thermo Fisher Scientific Inc. All rights reserved. All trademarks are the property of Thermo Fisher Scientific and its subsidiaries unless otherwise specified.
          China flag icon
          China
          本网站销售的所有产品均不得用于人类或动物之临床诊断或治疗,仅可用于工业或者科研等非医疗目的。
             电子营业执照 | 经营证照公示 | ICP备案号:沪ICP备11003924号 | 沪公网安备 31011502006935号

          Your items have has been added!


          Host server : magellan-search-green-659f68c6f4-nbrrd:80/100.66.77.69:80.
          git-commit: 208ebf2ce40f07c29af7b8d1bec64c518c8c0cf8
          git-url: https://github.com/thermofisher/magellan-search
          git-branch: release/2.43.0-2026.01.05-1.0