Hamburger Menu Button
Thermo Fisher Scientific Logo
登录
没有账号?建立账号 注册
  • 产品
    • 抗体
    • 引物合成
    • GeneArt Gene Synthesis Instant Designer
    • TaqMan Assay and Array Search
    • PCR 设备和耗材
    • 色谱柱和纯化柱
    • 实验室离心机
    • 分子生物学试剂和试剂盒
    • 实验室塑料耗材及用品
    • 查看所有产品分类
  • 应用和技术
    • 色谱
    • 细胞转染和培养
    • 实时荧光定量PCR
    • 质谱
    • 实验室塑料耗材及用品
    • 电子显微镜
    • 蛋白质生物学
    • PCR
    • RNAi
    • 环境
    • 查看所有应用和技术
  • 服务
    • 定制服务
    • 企业级实验室信息化服务
    • 金融&租赁服务
    • 仪器服务
    • OEM和商业供应
    • 培训服务
    • 360° CDMO 和 CRO 服务
    • CDMO 服务
    • 临床试验 CRO 服务
    • Unity Lab Services
    • 查看所有帮助和支持
  • 帮助和支持
    • 学习中心
    • 联系我们
    • 更改国家或地区
    • 查看所有帮助和支持
  • 热门产品
    • TaqMan Real-Time PCR Assays
      TaqMan 实时荧光定量 PCR 试剂盒
    • Antibodies
      抗体
    • Oligos, Primers & Probes
      寡核苷酸、引物、探针
    • GeneArt Gene Synthesis
      GeneArt 基因合成
    • Cell Culture Plastics
      细胞培养耗材
  • Who We Serve
    • 抗体治疗解决方案
    • 细胞与基因治疗解决方案
    • 学术科研
    • 工业与应用
  • 联系我们
  • 货号直购
  • 订单查询
  • 查找文件&证书
Thermo Fisher Scientific Logo

Search

搜索全部或下列指定分类
Search button
          • 联系我们
          • 货号直购
          • 登录
            登录
            没有账号?建立账号 注册
            • 我的账号
            • 订单
            • 会员中心
            • 账单及发票查询
            • 定制产品及项目
          • Primary Antibodies ›
          • CX3CL1 Antibodies

          Invitrogen

          CX3CL1 (Fractalkine) Polyclonal Antibody, eBioscience™

          高级验证
          3个已发表图片
          11 篇参考文献
          查看其他25个CX3CL1抗体

          {{$productOrderCtrl.translations['antibody.pdp.commerceCard.promotion.promotions']}}

          {{$productOrderCtrl.translations['antibody.pdp.commerceCard.promotion.viewpromo']}}

          {{$productOrderCtrl.translations['antibody.pdp.commerceCard.promotion.promocode']}}: {{promo.promoCode}} {{promo.promoTitle}} {{promo.promoDescription}}. {{$productOrderCtrl.translations['antibody.pdp.commerceCard.promotion.learnmore']}}

          说明书
          证书
          实验方案
          问题与答案
          技术支持
          说明书
          证书
          实验方案
          问题与答案
          技术支持
          说明书
          证书
          实验方案
          问题与答案
          技术支持

          Cite CX3CL1 (Fractalkine) Polyclonal Antibody, eBioscience™

          Additional Information:
          {{banner.description}}
          {{$ctrl.isSkuNotesCollapsed ? 'View more' : 'View less'}}
          • 抗体检测数据 (1)
          • 已发表图片 (3)
          • 高级验证 (2)
          CX3CL1 (Fractalkine) Antibody in Western Blot (WB)
          Group 53 Created with Sketch.
          CX3CL1 (Fractalkine) Antibody in Western Blot (WB)
          Group 53 Created with Sketch.

          图: 1 / 6

          {{ $ctrl.currentElement.advancedVerification.fullName }}
          {{ $ctrl.currentElement.advancedVerification.text }}

          CX3CL1 (Fractalkine) Antibody (14-7986-81) in WB

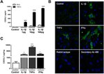
          Western blot was performed using Anti-CX3CL1 (Fractalkine) Polyclonal Antibody, eBioscience™ (Product # 14-7986-81) and a 85 kDa band corresponding to soluble cleaved form of CX3CL1 (Fractalkine) was observed across tested cell line. Conditioned media (20 µg lysate) of HUVEC (Lane 1), HUVEC treated with TNF-alpha, 10 ng/mL for 12 hrs (Lane 2) were electrophoresed using NuPAGE™ 4-12% Bis-Tris Protein Gel (Pr... View More {{ $ctrl.currentElement.advancedVerification.fullName }} 验证信息 View more
          已发表图片由___提供 benchsci-logo
          PMID: {{$ctrl.currentElement.benchSciPubmedId}}
          查看产品

          {{$ctrl.videoDesc}}

          {{$ctrl.videoLongDesc}}

          CX3CL1 (Fractalkine) Antibody in Western Blot (WB)
          CX3CL1 (Fractalkine) Antibody in Immunocytochemistry (ICC/IF)
          CX3CL1 (Fractalkine) Antibody in Western Blot (WB)
          CX3CL1 (Fractalkine) Antibody in Western Blot (WB)
          CX3CL1 (Fractalkine) Antibody
          CX3CL1 (Fractalkine) Antibody

          产品信息

          14-7986-81

          应用
          建议稀释比
          已发表文章

          免疫印迹 (WB)

          1:1,000-1:5,000
          查看4篇已发表文章 4篇已发表文章

          免疫组化 (IHC)

          -
          查看2篇已发表文章 2篇已发表文章

          免疫组化(石蜡) (IHC (P))

          -
          查看1篇已发表文章 1篇已发表文章

          免疫组化(冰冻) (IHC (F))

          1:100-1:500
          查看1篇已发表文章 1篇已发表文章

          免疫细胞化学 (ICC/IF)

          -
          查看2篇已发表文章 2篇已发表文章

          免疫沉淀 (IP)

          1:300-1:800
          查看1篇已发表文章 1篇已发表文章
          产品规格

          种属反应

          Human, Mouse, Rat

          已发表种属

          Human, Mouse, Rat

          宿主/亚型

          Rabbit / IgG

          分类

          Polyclonal

          类型

          Antibody

          偶联物

          Unconjugated Unconjugated Unconjugated

          形式

          Liquid

          浓度

          0.5 mg/mL

          规格

          50 µg

          纯化类型

          Affinity chromatography

          保存液

          PBS, pH 7.2

          内含物

          0.09% sodium azide

          保存条件

          4°C

          运输条件

          Ambient (domestic); Wet ice (international)

          RRID

          AB_468501

          产品详细信息

          Description: The rabbit polyclonal antibody reacts with recombinant and natural mouse, rat, and human fractalkine (CX3CL1); the antibody was generated using E. coli-expressed chemotactic domain of human CX3CL1 as an immunogen. CX3CL1, also known as neurotactin or fractalkine, is a membrane-bound CX3C chemokine. The mature protein is part of a 397-amino acid precursor and consists of a chemokine domain of 76 amino acids, a mucin stalk of 241 amino acids, a putative transmembrane domain of 18 amino acids, and an intracellular tail of 37 amino acids. Within the chemokine domain, the first two cysteine residues are separated by 3 amino acids (CX3C). CX3CL1 message is found in high abundance in the brain, kidney, lung and heart tissues. CX3CL1 is chemotactic for monocytes and other leukocytes including NK cells and may play a role in brain inflammation.

          Applications Reported: This polyclonal has been reported for use in immunoblotting (WB), immunoprecipitation, and immunohistochemistry. Cross-reactivity to CX3CL1 of other species has not been determined.

          Applications Tested: To achieve best results, titrate antibody by dilution for each application as follows:

          Western Blot 1:1000-1:5000

          Immunoprecipitation 1:300-1:800

          Immunohistochemistry 1:100-1:500.

          Purity: Greater than 90%, as determined by SDS-PAGE.

          Aggregation: Less than 10%, as determined by HPLC.

          Filtration: 0.2 µm post-manufacturing filtered.

          靶标信息

          Chemokines are a family of proteins associated with the trafficking of leukocytes in immune surveillance and inflammatory cell recruitment. They are classified based on the positions of key cysteine residues. CX3CL1 is a CX3C chemokine known to induce adhesion and migration of leukocytes mediated by a membrane-bound and soluble form respectively. Recent experiments have shown that CX3CL1 can suppress the production of nitrous oxide, interleukin-6, and TNF-a in activated microglia and neuronal cells, suggesting that it may act as an intrinsic inhibitor against neurotoxicity by activated microglia. Its receptor, CX3CR1, also functions as a co-receptor for HIV-1 and HIV-2 envelope fusion and virus infection, which can be inhibited by CX3CL1.

          仅用于科研。不用于诊断过程。未经明确授权不得转售。

          生物信息学

          蛋白别名: ABCD-3; C-X3-C motif chemokine 1; chemokine (C-X3-C motif) ligand 1; CX3C membrane-anchored chemokine; CX3CL1; FK; Fractalkine; Neurotactin; small inducible cytokine subfamily D (Cys-X3-Cys), member 1 (fractalkine, neurotactin); small inducible cytokine subfamily D (Cys-X3-Cys), member-1; small inducible cytokine subfamily D, 1; Small-inducible cytokine D1; unnamed protein product

          查看更多 收起

          基因别名: A-152E5.2; AB030188; ABCD-3; Acc1; AI848747; C3Xkine; CX3C; CX3CL1; CXC3; CXC3C; D8Bwg0439e; FKN; fractalkine; neurotactin; NTN; NTT; SCYD1

          查看更多 收起

          UniProt ID: (Human) P78423, (Rat) O55145, (Mouse) O35188

          查看更多 收起

          Entrez Gene ID: (Human) 6376, (Rat) 89808, (Mouse) 20312

          查看更多 收起

          功能
          receptor binding cytokine activity integrin binding protein binding chemokine activity CX3C chemokine receptor binding chemoattractant activity CXCR1 chemokine receptor binding CCR chemokine receptor binding cytokine intercellular signal molecule
          参与通路
          microglial cell activation positive regulation of cell-matrix adhesion positive regulation of neuroblast proliferation leukocyte migration involved in inflammatory response response to ischemia chemotaxis defense response inflammatory response immune response cell adhesion G-protein coupled receptor signaling pathway cell-cell signaling positive regulation of cell proliferation negative regulation of cell-substrate adhesion positive regulation of neuron projection development neuron remodeling cytokine-mediated signaling pathway positive regulation of cell migration negative regulation of cell migration neutrophil chemotaxis leukocyte chemotaxis regulation of lipopolysaccharide-mediated signaling pathway positive regulation of actin filament bundle assembly negative regulation of interleukin-1 alpha production negative regulation of interleukin-1 beta production negative regulation of interleukin-6 production negative regulation of tumor necrosis factor production positive regulation of transforming growth factor beta1 production integrin activation autocrine signaling wound healing negative regulation of apoptotic process positive regulation of I-kappaB kinase/NF-kappaB signaling positive regulation of MAPK cascade positive regulation of angiogenesis positive regulation of transcription from RNA polymerase II promoter regulation of synaptic plasticity eosinophil chemotaxis macrophage chemotaxis lymphocyte chemotaxis positive regulation of smooth muscle cell proliferation positive regulation of inflammatory response regulation of neurogenesis leukocyte adhesive activation positive chemotaxis positive regulation of calcium-independent cell-cell adhesion positive regulation of release of sequestered calcium ion into cytosol positive regulation of protein kinase B signaling angiogenesis involved in wound healing cell chemotaxis microglial cell proliferation antimicrobial humoral immune response mediated by antimicrobial peptide neuron cellular homeostasis chemokine-mediated signaling pathway positive regulation of ERK1 and ERK2 cascade extrinsic apoptotic signaling pathway in absence of ligand cell-cell adhesion synapse pruning negative regulation of hippocampal neuron apoptotic process negative regulation of glutamate receptor signaling pathway negative regulation of microglial cell activation positive regulation of microglial cell migration negative regulation of neuron migration negative regulation of apoptotic signaling pathway negative regulation of extrinsic apoptotic signaling pathway in absence of ligand response to hypoxia aging positive regulation of macrophage chemotaxis platelet activation positive regulation of cell adhesion negative regulation of vasoconstriction negative regulation of cytokine secretion inhibitory postsynaptic potential
          It has to be done as per old AB suggested Products section.

          Disclaimer

          Close

          Clicking the images or links will redirect you to a website hosted by BenchSci that provides third-party scientific content. Neither the content nor the BenchSci technology and processes for selection have been evaluated by us; we are providing them as-is and without warranty of any kind, including for use or application of the Thermo Fisher Scientific products presented.

          guarantee_icon

          性能保障

          只要您发现Invitrogen抗体在实验中的表现与网站或说明书的所述内容不符,您即可享受免费退换货服务。*

          了解更多
          help_icon

          随时为您服务

          获取常见问题的专家解答,或者直接联系我们的技术专家,咨询应用、设备、常规产品使用问题。

          联系技术支持
          订购 Plus Icon Minus Icon
          • 订单状态查询
          • 订单支持
          • 货号直购
          • 现货供应中心
          • 电子采购
          支持 Plus Icon Minus Icon
          • 帮助&支持
          • 联系我们 - 400 820 8982
          • 技术支持中心
          • 查找文件&证书
          • 报告网站问题
          资源 Plus Icon Minus Icon
          • 学习中心
          • 促销
          • 活动&研讨会
          • 社交媒体
          关于赛默飞 Plus Icon Minus Icon
          • 关于我们
          • 招聘 招聘
          • 投资者关系 投资者关系
          • 新闻 新闻
          • 社会责任 社会责任
          • 商标
          • 政策和通知
          品牌 Plus Icon Minus Icon
          • Thermo Scientific
          • Applied Biosystems
          • Invitrogen
          • Gibco
          • Ion Torrent
          • Unity Lab Services
          • Patheon
          • PPD
          • 服务条款
          • 隐私政策
          • 定价和运输保险政策
          © 2006-2026 Thermo Fisher Scientific Inc. All rights reserved. All trademarks are the property of Thermo Fisher Scientific and its subsidiaries unless otherwise specified.
          China flag icon
          China
          本网站销售的所有产品均不得用于人类或动物之临床诊断或治疗,仅可用于工业或者科研等非医疗目的。
             电子营业执照 | 经营证照公示 | ICP备案号:沪ICP备11003924号 | 沪公网安备 31011502006935号

          Your items have has been added!


          Host server : magellan-search-green-6479c7f679-v472f:80/100.66.78.195:80.
          git-commit: b70c0dceb888abc3b0dcebb5bc3a5b8753e7e816
          git-url: https://github.com/thermofisher/magellan-search
          git-branch: release/2.50.0-Offline