Hamburger Menu Button
Thermo Fisher Scientific Logo
登录
没有账号?建立账号 注册
  • 产品
    • 抗体
    • 引物合成
    • GeneArt Gene Synthesis Instant Designer
    • TaqMan Assay and Array Search
    • PCR 设备和耗材
    • 色谱柱和纯化柱
    • 实验室离心机
    • 分子生物学试剂和试剂盒
    • 实验室塑料耗材及用品
    • 查看所有产品分类
  • 应用和技术
    • 色谱
    • 细胞转染和培养
    • 实时荧光定量PCR
    • 质谱
    • 实验室塑料耗材及用品
    • 电子显微镜
    • 蛋白质生物学
    • PCR
    • RNAi
    • 环境
    • 查看所有应用和技术
  • 服务
    • 定制服务
    • 企业级实验室信息化服务
    • 金融&租赁服务
    • 仪器服务
    • OEM和商业供应
    • 培训服务
    • 360° CDMO 和 CRO 服务
    • CDMO 服务
    • 临床试验 CRO 服务
    • Unity Lab Services
    • 查看所有帮助和支持
  • 帮助和支持
    • 学习中心
    • 联系我们
    • 更改国家或地区
    • 查看所有帮助和支持
  • 热门产品
    • TaqMan Real-Time PCR Assays
      TaqMan 实时荧光定量 PCR 试剂盒
    • Antibodies
      抗体
    • Oligos, Primers & Probes
      寡核苷酸、引物、探针
    • GeneArt Gene Synthesis
      GeneArt 基因合成
    • Cell Culture Plastics
      细胞培养耗材
  • Who We Serve
    • 抗体治疗解决方案
    • 细胞与基因治疗解决方案
    • 学术科研
    • 工业与应用
  • 联系我们
  • 货号直购
  • 订单查询
  • 查找文件&证书
Thermo Fisher Scientific Logo

Search

搜索全部或下列指定分类
Search button
          • 联系我们
          • 货号直购
          • 登录
            登录
            没有账号?建立账号 注册
            • 我的账号
            • 订单
            • 会员中心
            • 账单及发票查询
            • 定制产品及项目
          • Primary Antibodies ›
          • CXCR4 (CD184) Antibodies

          Invitrogen

          CXCR4 Polyclonal Antibody

          8个已发表图片
          24 篇参考文献
          查看其他67个CXCR4 (CD184)抗体

          {{$productOrderCtrl.translations['antibody.pdp.commerceCard.promotion.promotions']}}

          {{$productOrderCtrl.translations['antibody.pdp.commerceCard.promotion.viewpromo']}}

          {{$productOrderCtrl.translations['antibody.pdp.commerceCard.promotion.promocode']}}: {{promo.promoCode}} {{promo.promoTitle}} {{promo.promoDescription}}. {{$productOrderCtrl.translations['antibody.pdp.commerceCard.promotion.learnmore']}}

          说明书
          证书
          实验方案
          问题与答案
          技术支持
          说明书
          证书
          实验方案
          问题与答案
          技术支持
          说明书
          证书
          实验方案
          问题与答案
          技术支持

          Cite CXCR4 Polyclonal Antibody

          Additional Information:
          {{banner.description}}
          {{$ctrl.isSkuNotesCollapsed ? 'View more' : 'View less'}}
          • 抗体检测数据 (6)
          • 已发表图片 (8)
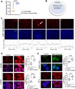
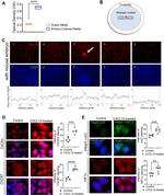
          CXCR4 Antibody in Immunocytochemistry (ICC/IF)
          Group 53 Created with Sketch.
          CXCR4 Antibody in Immunocytochemistry (ICC/IF)
          Group 53 Created with Sketch.

          图: 1 / 14

          {{ $ctrl.currentElement.advancedVerification.fullName }}
          {{ $ctrl.currentElement.advancedVerification.text }}

          CXCR4 Antibody (PA3-305) in ICC/IF

          Immunofluorescent analysis of CXCR4 (green) showing staining in the cytoplasm of U251 cells (right) compared to a negative control without primary antibody (left). Formalin-fixed cells were permeabilized with 0.1% Triton X-100 in TBS for 5-10 minutes and blocked with 3% BSA-PBS for 30 minutes at room temperature. Cells were probed with a CXCR4 polyclonal antibody (Product # PA3-305) in 3% BSA-PBS at a dilution of 1:100 and incubated overnight at 4°C in a humidified chamber. Cells were washed with PBST and incubated with a DyLight-conjugate... View More {{ $ctrl.currentElement.advancedVerification.fullName }} 验证信息 View more
          已发表图片由___提供 benchsci-logo
          PMID: {{$ctrl.currentElement.benchSciPubmedId}}
          查看产品

          {{$ctrl.videoDesc}}

          {{$ctrl.videoLongDesc}}

          CXCR4 Antibody in Immunocytochemistry (ICC/IF)
          CXCR4 Antibody in Immunocytochemistry (ICC/IF)
          CXCR4 Antibody in Immunohistochemistry (IHC)
          CXCR4 Antibody in Western Blot (WB)
          CXCR4 Antibody in Western Blot (WB)
          CXCR4 Antibody in Flow Cytometry (Flow)
          CXCR4 Antibody in Immunocytochemistry (ICC/IF)
          CXCR4 Antibody in Immunocytochemistry (ICC/IF)
          CXCR4 Antibody in Immunocytochemistry (ICC/IF)
          CXCR4 Antibody in Immunohistochemistry (Paraffin) (IHC (P))
          CXCR4 Antibody in Immunohistochemistry (Paraffin) (IHC (P))
          CXCR4 Antibody in Immunohistochemistry (IHC)
          CXCR4 Antibody in Immunohistochemistry (IHC)
          CXCR4 Antibody in Immunohistochemistry (IHC)

          产品信息

          PA3-305

          应用
          建议稀释比
          已发表文章

          免疫印迹 (WB)

          1:1,000-1:5,000
          查看2篇已发表文章 2篇已发表文章

          免疫组化 (IHC)

          -
          查看11篇已发表文章 11篇已发表文章

          免疫组化(石蜡) (IHC (P))

          1:1,000-1:5,000
          查看4篇已发表文章 4篇已发表文章

          免疫细胞化学 (ICC/IF)

          1:1,000-1:5,000
          查看7篇已发表文章 7篇已发表文章

          流式细胞分析 (Flow)

          1:1,000-1:5,000
          -
          产品规格

          种属反应

          Human, Mouse

          已发表种属

          Human, Marsupial, Mouse

          宿主/亚型

          Rabbit / IgG

          分类

          Polyclonal

          类型

          Antibody

          抗原

          Synthetic peptide corresponding to residues K(338) G K R G G H S S V S T E S E S S S F H S S (359) of human CXCR4 receptor protein.

          偶联物

          Unconjugated Unconjugated Unconjugated

          形式

          Liquid

          浓度

          Conc. Not Determined

          保存液

          whole serum

          内含物

          0.05% sodium azide

          保存条件

          -20°C, Avoid Freeze/Thaw Cycles

          运输条件

          Ambient (domestic); Wet ice (international)

          RRID

          AB_2091817

          产品详细信息

          Several different molecular weight isoforms of CXCR4 have been described in the literature, which vary depending on cell type tested and extraction buffer used. Using Ramos, Raji, and Jurkat membrane fractions, two different MW forms of CXCR4 were detected with PA3-305 by Western blot, between 55-72kD.

          It is recommended to use a membrane isolation buffer/kit for extracting CXCR4 for Western blot analysis. Cellular membrane fractions were isolated for Western blot using Mem-PER Plus (Product # 89842).

          靶标信息

          CXCR4 (Fusin, LESTR, HUMSTR) is a member of the G-protein-coupled chemokine receptor family with seven membrane-spanning domains, and functions as a co-receptor for X4 HIV-1 entry into CD4+ cells. CXCR4 has been proved to be the co-receptor for HIV-2's binding to CD4 through envelope glycoprotein gp 120 and promotes Env-mediated fusion of the virus. In other cases, CXCR4 can even function as the only receptor for HIV-2's binding to the CD4 host cells. CXCR4 is the receptor for the C-X-C chemokine CXCL12/SDF-1 that transduces a signal by increasing intracellular calcium ion levels and enhancing MAPK1/MAPK3 activation. CXCR4 acts as a receptor for extracellular ubiquitin; leading to enhanced intracellular calcium ions and reduced cellular cAMP levels. Also, CXCR4 is involved in hematopoiesis and in cardiac ventricular septum formation, and plays an essential role in vascularization of the gastrointestinal tract, probably by regulating vascular branching and/or remodeling processes in endothelial cells. In the CNS, CXCR4 could mediate hippocampal-neuron survival and is involved in cerebellar development. CXCR4 binds bacterial lipopolysaccharide (LPS) and mediates LPS-induced inflammatory response, including TNF secretion by monocytes. Antibodies to CXCR4 block HIV-1 and HIV-2 fusion and infection of human target cells. The amino-terminal domain and the second extracellular loop of CXCR4 serve as HIV biding sites.

          仅用于科研。不用于诊断过程。未经明确授权不得转售。

          生物信息学

          蛋白别名: C Cmotif chemokine; C X C motif chemokine; C-X-C chemokine receptor type 4; CC motif chemokine; CCmotif chemokine; CD antigen CD184; CD184; CD184 antigen; chemokine (C-X-C motif) receptor 4; chemokine (C-X-C) receptor 4; chemokine receptor 4; CXC; CXC motif chemokine; CXC-R4; CXCR-4; FB22; Fusin; fusin; G protein-coupled receptor; HUMSTR; LESTR; G protein-coupled receptor; G-protein coupled receptor; HM89; HUMSTR; LAP-3; LCR1; LESTR; Leukocyte-derived seven transmembrane domain receptor; leukocyte-expressed seven-transmembrane-domain; Lipopolysaccharide-associated protein 3; LPS-associated protein 3; neuropeptide Y receptor Y3; neuropeptide Y3 receptor; NPYRL; PB-CKR; Pre-B-cell-derived chemokine receptor; SDF-1 receptor; seven transmembrane helix receptor; seven-transmembrane-segment receptor, spleen; Stromal cell-derived factor 1 receptor; unnamed protein product

          查看更多 收起

          基因别名: b2b220Clo; CD184; Cmkar4; CXCR4; D2S201E; FB22; HM89; HSY3RR; LAP-3; LAP3; LCR1; LESTR; NPY3R; NPYR; NPYRL; NPYY3R; PB-CKR; PBSF/SDF-1; Sdf1r; WHIM; WHIMS; WHIMS1

          查看更多 收起

          UniProt ID: (Human) P61073, (Mouse) P70658

          查看更多 收起

          Entrez Gene ID: (Human) 7852, (Mouse) 12767

          查看更多 收起

          功能
          virus receptor activity actin binding G-protein coupled receptor activity chemokine receptor activity protein binding coreceptor activity C-C chemokine receptor activity C-X-C chemokine receptor activity cytokine binding C-C chemokine binding ubiquitin protein ligase binding myosin light chain binding C-X-C motif chemokine 12 receptor activity ubiquitin binding signal transducer activity drug binding
          参与通路
          patterning of blood vessels ameboidal-type cell migration neuron migration epithelial cell development chemotaxis signal transduction G-protein coupled receptor signaling pathway germ cell development nervous system development brain development motor neuron axon guidance germ cell migration organ morphogenesis cell migration calcium-mediated signaling telencephalon cell migration regulation of cell migration T cell proliferation neutrophil activation regulation of programmed cell death myelin maintenance positive regulation of oligodendrocyte differentiation regulation of chemotaxis regulation of calcium ion transport cardiac muscle contraction chemokine-mediated signaling pathway cellular response to cytokine stimulus response to hypoxia dendritic cell chemotaxis apoptotic process inflammatory response immune response adenylate cyclase-activating G-protein coupled receptor signaling pathway adenylate cyclase-inhibiting G-protein coupled receptor signaling pathway positive regulation of cytosolic calcium ion concentration response to virus neurogenesis regulation of cell adhesion positive regulation of cell migration CXCL12-activated CXCR4 signaling pathway viral entry into host cell cell chemotaxis positive regulation of cold-induced thermogenesis positive regulation of vasculature development positive regulation of macrophage migration inhibitory factor signaling pathway
          It has to be done as per old AB suggested Products section.

          Disclaimer

          Close

          Clicking the images or links will redirect you to a website hosted by BenchSci that provides third-party scientific content. Neither the content nor the BenchSci technology and processes for selection have been evaluated by us; we are providing them as-is and without warranty of any kind, including for use or application of the Thermo Fisher Scientific products presented.

          guarantee_icon

          性能保障

          只要您发现Invitrogen抗体在实验中的表现与网站或说明书的所述内容不符,您即可享受免费退换货服务。*

          了解更多
          help_icon

          随时为您服务

          获取常见问题的专家解答,或者直接联系我们的技术专家,咨询应用、设备、常规产品使用问题。

          联系技术支持
          订购 Plus Icon Minus Icon
          • 订单状态查询
          • 订单支持
          • 货号直购
          • 现货供应中心
          • 电子采购
          支持 Plus Icon Minus Icon
          • 帮助&支持
          • 联系我们 - 400 820 8982
          • 技术支持中心
          • 查找文件&证书
          • 报告网站问题
          资源 Plus Icon Minus Icon
          • 学习中心
          • 促销
          • 活动&研讨会
          • 社交媒体
          关于赛默飞 Plus Icon Minus Icon
          • 关于我们
          • 招聘 招聘
          • 投资者关系 投资者关系
          • 新闻 新闻
          • 社会责任 社会责任
          • 商标
          • 政策和通知
          品牌 Plus Icon Minus Icon
          • Thermo Scientific
          • Applied Biosystems
          • Invitrogen
          • Gibco
          • Ion Torrent
          • Unity Lab Services
          • Patheon
          • PPD
          • 服务条款
          • 隐私政策
          • 定价和运输保险政策
          © 2006-2026 Thermo Fisher Scientific Inc. All rights reserved. All trademarks are the property of Thermo Fisher Scientific and its subsidiaries unless otherwise specified.
          China flag icon
          China
          本网站销售的所有产品均不得用于人类或动物之临床诊断或治疗,仅可用于工业或者科研等非医疗目的。
             电子营业执照 | 经营证照公示 | ICP备案号:沪ICP备11003924号 | 沪公网安备 31011502006935号

          Your items have has been added!


          Host server : magellan-search-blue-7c59b9b899-49tpj:80/100.66.77.222:80.
          git-commit: 8ef7cf686e3c81d28b13492708ce56d167b2f995
          git-url: https://github.com/thermofisher/magellan-search
          git-branch: release/2.49.0-Offline