Hamburger Menu Button
Thermo Fisher Scientific Logo
登录
没有账号?建立账号 注册
  • 产品
    • 抗体
    • 引物合成
    • GeneArt Gene Synthesis Instant Designer
    • TaqMan Assay and Array Search
    • PCR 设备和耗材
    • 色谱柱和纯化柱
    • 实验室离心机
    • 分子生物学试剂和试剂盒
    • 实验室塑料耗材及用品
    • 查看所有产品分类
  • 应用和技术
    • 色谱
    • 细胞转染和培养
    • 实时荧光定量PCR
    • 质谱
    • 实验室塑料耗材及用品
    • 电子显微镜
    • 蛋白质生物学
    • PCR
    • RNAi
    • 环境
    • 查看所有应用和技术
  • 服务
    • 定制服务
    • 企业级实验室信息化服务
    • 金融&租赁服务
    • 仪器服务
    • OEM和商业供应
    • 培训服务
    • 360° CDMO 和 CRO 服务
    • CDMO 服务
    • 临床试验 CRO 服务
    • Unity Lab Services
    • 查看所有帮助和支持
  • 帮助和支持
    • 学习中心
    • 联系我们
    • 更改国家或地区
    • 查看所有帮助和支持
  • 热门产品
    • TaqMan Real-Time PCR Assays
      TaqMan 实时荧光定量 PCR 试剂盒
    • Antibodies
      抗体
    • Oligos, Primers & Probes
      寡核苷酸、引物、探针
    • GeneArt Gene Synthesis
      GeneArt 基因合成
    • Cell Culture Plastics
      细胞培养耗材
  • Who We Serve
    • 抗体治疗解决方案
    • 细胞与基因治疗解决方案
    • 学术科研
    • 工业与应用
  • 联系我们
  • 货号直购
  • 订单查询
  • 查找文件&证书
Thermo Fisher Scientific Logo

Search

搜索全部或下列指定分类
Search button
          • 联系我们
          • 货号直购
          • 登录
            登录
            没有账号?建立账号 注册
            • 我的账号
            • 订单
            • 会员中心
            • 账单及发票查询
            • 定制产品及项目
          • Primary Antibodies ›
          • Cardiac Myosin Heavy Chain Antibodies

          Invitrogen

          Cardiac Myosin Heavy Chain Monoclonal Antibody (3-48)

          1个已发表图片
          10 篇参考文献

          {{$productOrderCtrl.translations['antibody.pdp.commerceCard.promotion.promotions']}}

          {{$productOrderCtrl.translations['antibody.pdp.commerceCard.promotion.viewpromo']}}

          {{$productOrderCtrl.translations['antibody.pdp.commerceCard.promotion.promocode']}}: {{promo.promoCode}} {{promo.promoTitle}} {{promo.promoDescription}}. {{$productOrderCtrl.translations['antibody.pdp.commerceCard.promotion.learnmore']}}

          说明书
          证书
          实验方案
          问题与答案
          技术支持
          说明书
          证书
          实验方案
          问题与答案
          技术支持
          说明书
          证书
          实验方案
          问题与答案
          技术支持

          Cite Cardiac Myosin Heavy Chain Monoclonal Antibody (3-48)

          Additional Information:
          {{banner.description}}
          {{$ctrl.isSkuNotesCollapsed ? 'View more' : 'View less'}}
          • 已发表图片 (1)
          Cardiac Myosin Heavy Chain Antibody in Western Blot (WB)
          Group 53 Created with Sketch.
          Cardiac Myosin Heavy Chain Antibody in Western Blot (WB)
          Group 53 Created with Sketch.

          图: 1 / 1

          {{ $ctrl.currentElement.advancedVerification.fullName }}
          {{ $ctrl.currentElement.advancedVerification.text }}

          Cardiac Myosin Heavy Chain Antibody (MA1-26180) in WB

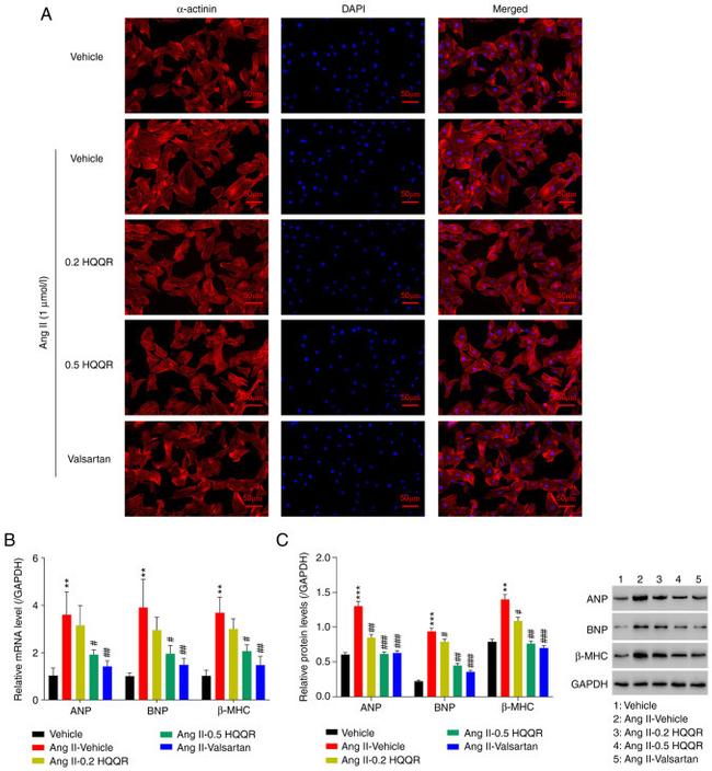
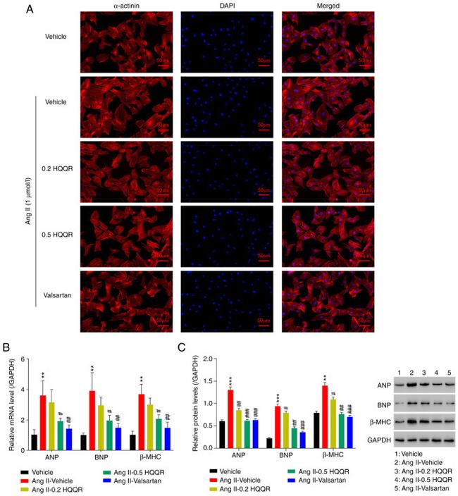
          Experimental and therapeutic medicine 2021 - Figure 2 HQQR improves Ang II-induced cardiomyocyte hypertrophy. (A) Immunofluorescence experiments were performed using anti-alpha-actinin antibodies to analyze cardiomyocyte hypertrophy (magnification, x200; scale bar, 50 um). (B) mRNA expression levels of the myocardial hypertrophy markers ANP, BNP and beta-MHC were examined using reverse transcription-quantitative PCR. (C) Protein expression levels of t... View More {{ $ctrl.currentElement.advancedVerification.fullName }} 验证信息 View more
          已发表图片由___提供 benchsci-logo
          PMID: {{$ctrl.currentElement.benchSciPubmedId}}
          查看产品

          {{$ctrl.videoDesc}}

          {{$ctrl.videoLongDesc}}

          Cardiac Myosin Heavy Chain Antibody in Western Blot (WB)
          Cardiac Myosin Heavy Chain Monoclonal Antibody (3-48)

          产品信息

          MA1-26180

          应用
          建议稀释比
          已发表文章

          免疫印迹 (WB)

          1:500
          查看3篇已发表文章 3篇已发表文章

          免疫组化 (IHC)

          -
          查看2篇已发表文章 2篇已发表文章

          免疫组化(冰冻) (IHC (F))

          Assay-dependent
          -

          免疫细胞化学 (ICC/IF)

          Assay-dependent
          查看3篇已发表文章 3篇已发表文章

          酶联免疫吸附实验 (ELISA)

          Assay-dependent
          查看2篇已发表文章 2篇已发表文章
          产品规格

          种属反应

          Bovine, Human, Mouse, Rat

          已发表种属

          Human, Mouse, Pig, Rat

          宿主/亚型

          Mouse / IgG1

          分类

          Monoclonal

          类型

          Antibody

          克隆号

          3-48

          抗原

          Human ventricular myosin.
          3D表位/免疫原

          偶联物

          Unconjugated Unconjugated Unconjugated

          形式

          Liquid

          浓度

          1 mg/mL

          规格

          100 µg

          纯化类型

          Protein G

          保存液

          PBS, pH 7.4

          内含物

          no preservative

          保存条件

          Store at 4°C short term. For long term storage, store at -20°C, avoiding freeze/thaw cycles.

          运输条件

          Ambient (domestic); Wet ice (international)

          RRID

          AB_2147173

          产品详细信息

          This antibody is myosin alpha and beta heavy chain specific. Affinity constants: Human ventricular myosin heavy chains - 3.33 x 108M-1; Human atrial myosin heavy chains - 1.48 x 108M-1; Human skeletal muscle myosin - 1.06 x 108M-1; Canine cardiac myosin heavy chains - 2.06 x 108M-1. This antibody cross-reacts with heavy chains of human myosin isolated from slow skeletal muscle, fast skeletal muscle, eye muscle, and streptococcal M5 peptide. It does not react with human platelets, smooth muscle myosin heavy chains, myosin light chains, myosin fragments circulating in blood of patients with myocardial infarction, nor does it react with any other human tissue antigens or blood cells.

          Recommended positive control: Slow skeletal muscle, fast skeletal muscle, eye muscle.

          靶标信息

          Cardiac Myosin Heavy Chain (MHC) is a crucial component of the contractile machinery in heart muscle cells. It primarily forms part of the thick filament in sarcomeres, the fundamental units of muscle contraction. The cardiac myosin heavy chain comes in two isoforms, alpha-MHC and beta-MHC, which are encoded by the MYH6 and MYH7 genes, respectively. The alpha-MHC isoform is predominant in the atria and is characterized by faster ATPase activity and contraction speed, whereas the beta-MHC isoform is predominant in the ventricles and is associated with greater endurance. Each myosin molecule consists of two heavy chains, two essential light chains (ELC), and two regulatory light chains (RLC). The heavy chains have distinct functional regions: the globular head, which binds to actin and hydrolyzes ATP to produce force, and the helical tail, which organizes into the thick filament backbone. Mutations in cardiac MHC can lead to various cardiomyopathies, including hypertrophic cardiomyopathy (HCM) and dilated cardiomyopathy (DCM), both of which significantly affect the heart's functionality. These disorders underscore the importance of MHC in maintaining normal cardiac physiology and highlight its complex regulation and mechanotransduction capabilities.

          仅用于科研。不用于诊断过程。未经明确授权不得转售。

          生物信息学

          蛋白别名: alpha cardiac MHC; alpha myosin; alpha-myosin heavy chain; Antigen MLAA-21; beta myosin heavy chain; beta-myosin heavy chain; cardiac muscle myosin heavy chain 7 beta; cardiac myosin heavy chain alpha isoform; cardiac myosin heavy chain beta isoform; cardiomyopathy, hypertrophic 1; MYH-beta/slow; MyHC-alpha; MyHC-beta; MyHC-slow; myosin 7; Myosin cardiac muscle beta chain; myosin heavy chain; Myosin heavy chain 6; Myosin heavy chain 7; Myosin heavy chain 7B, cardiac muscle beta isoform; myosin heavy chain beta-subunit; myosin heavy chain MYH7; muscle filament; myosin heavy chain polypeptide 6 cardiac muscle adult; myosin heavy chain polypeptide 7 cardiac muscle fetal; Myosin heavy chain slow isoform; Myosin heavy chain, cardiac muscle alpha isoform; Myosin heavy chain, cardiac muscle alpha isoform (MyHC-alpha); Myosin heavy chain, cardiac muscle beta isoform; myosin heavy chain, cardiac muscle, adult; myosin heavy chain, cardiac muscle, fetal; myosin heavy chain, polypeptide 6, cardiac muscle, alpha; myosin heavy chain, polypeptide 7; myosin, heavy chain 7, cardiac muscle, beta; myosin, heavy chain 7B, cardiac muscle, beta; myosin, heavy polypeptide 6, cardiac muscle, alpha; myosin, heavy polypeptide 6, cardiac muscle, alpha (cardiomyopathy, hypertrophic 1); myosin, heavy polypeptide 7, cardiac muscle, beta; myosin, heavy polypeptide 7B, cardiac muscle, beta; Myosin-6; Myosin-7; Myosin-7B; rhabdomyosarcoma antigen MU-RMS-40.7A; sarcomeric protein; Slow A MYH14; type slow/beta myosin heavy chain; U937-associated antigen; unnamed protein product

          查看更多 收起

          基因别名: A830009F23Rik; AA517445; alpha-MHC; ASD3; B-MHC; beta-MHC; CMD1EE; CMD1S; CMH1; CMH14; CMYO7A; CMYO7B; CMYP7A; CMYP7B; KIAA1512; lncMYH7b; MHC14; MPD1; MYH14; MYH6; MYH7; MYH7B; MYHC; Myhc-a; Myhc-b; MyHC-I; MYHCA; MYHCB; SPMD; SPMM; SSS3

          查看更多 收起

          UniProt ID: (Human) P13533, (Human) P12883, (Bovine) Q9BE39, (Human) A7E2Y1, (Mouse) Q02566, (Mouse) Q91Z83, (Rat) P02564, (Mouse) A2AQP0

          查看更多 收起

          Entrez Gene ID: (Human) 4624, (Human) 4625, (Bovine) 282714, (Human) 57644, (Mouse) 17888, (Rat) 29556, (Mouse) 140781, (Rat) 29557, (Mouse) 668940, (Rat) 311570

          查看更多 收起

          功能
          microfilament motor activity nucleotide binding motor activity actin binding calmodulin binding ATP binding myosin phosphatase activity protein kinase binding actin filament binding protein binding ATPase activity actin-dependent ATPase activity calcium-dependent ATPase activity identical protein binding protein homodimerization activity protein heterodimerization activity non-receptor serine/threonine protein kinase
          参与通路
          in utero embryonic development regulation of the force of heart contraction regulation of heart rate muscle system process muscle contraction striated muscle contraction adult heart development visceral muscle development regulation of heart contraction regulation of blood pressure cardiac muscle hypertrophy in response to stress actin filament-based movement muscle filament sliding myofibril assembly sarcomere organization ATP metabolic process atrial cardiac muscle tissue morphogenesis ventricular cardiac muscle tissue morphogenesis cardiac muscle cell development cardiac muscle contraction regulation of heart growth skeletal muscle contraction regulation of the force of skeletal muscle contraction transition between fast and slow fiber regulation of slow-twitch skeletal muscle fiber contraction regulation of calcium-mediated signaling regulation of cytosolic calcium ion concentration regulation of cardiac muscle cell contraction regulation of CAMKK-AMPK signaling cascade metabolic process BMP signaling pathway regulation of ATPase activity cardiac muscle fiber development canonical Wnt signaling pathway response to heat response to reactive oxygen species
          It has to be done as per old AB suggested Products section.

          Disclaimer

          Close

          Clicking the images or links will redirect you to a website hosted by BenchSci that provides third-party scientific content. Neither the content nor the BenchSci technology and processes for selection have been evaluated by us; we are providing them as-is and without warranty of any kind, including for use or application of the Thermo Fisher Scientific products presented.

          guarantee_icon

          性能保障

          只要您发现Invitrogen抗体在实验中的表现与网站或说明书的所述内容不符,您即可享受免费退换货服务。*

          了解更多
          help_icon

          随时为您服务

          获取常见问题的专家解答,或者直接联系我们的技术专家,咨询应用、设备、常规产品使用问题。

          联系技术支持
          订购 Plus Icon Minus Icon
          • 订单状态查询
          • 订单支持
          • 货号直购
          • 现货供应中心
          • 电子采购
          支持 Plus Icon Minus Icon
          • 帮助&支持
          • 联系我们 - 400 820 8982
          • 技术支持中心
          • 查找文件&证书
          • 报告网站问题
          资源 Plus Icon Minus Icon
          • 学习中心
          • 促销
          • 活动&研讨会
          • 社交媒体
          关于赛默飞 Plus Icon Minus Icon
          • 关于我们
          • 招聘 招聘
          • 投资者关系 投资者关系
          • 新闻 新闻
          • 社会责任 社会责任
          • 商标
          • 政策和通知
          品牌 Plus Icon Minus Icon
          • Thermo Scientific
          • Applied Biosystems
          • Invitrogen
          • Gibco
          • Ion Torrent
          • Unity Lab Services
          • Patheon
          • PPD
          • 服务条款
          • 隐私政策
          • 定价和运输保险政策
          © 2006-2026 Thermo Fisher Scientific Inc. All rights reserved. All trademarks are the property of Thermo Fisher Scientific and its subsidiaries unless otherwise specified.
          China flag icon
          China
          本网站销售的所有产品均不得用于人类或动物之临床诊断或治疗,仅可用于工业或者科研等非医疗目的。
             电子营业执照 | 经营证照公示 | ICP备案号:沪ICP备11003924号 | 沪公网安备 31011502006935号

          Your items have has been added!


          Host server : magellan-search-green-6479c7f679-zb4k5:80/100.66.74.142:80.
          git-commit: b70c0dceb888abc3b0dcebb5bc3a5b8753e7e816
          git-url: https://github.com/thermofisher/magellan-search
          git-branch: release/2.50.0-Offline