Hamburger Menu Button
Thermo Fisher Scientific Logo
登录
没有账号?建立账号 注册
  • 产品
    • 抗体
    • 引物合成
    • GeneArt Gene Synthesis Instant Designer
    • TaqMan Assay and Array Search
    • PCR 设备和耗材
    • 色谱柱和纯化柱
    • 实验室离心机
    • 分子生物学试剂和试剂盒
    • 实验室塑料耗材及用品
    • 查看所有产品分类
  • 应用和技术
    • 色谱
    • 细胞转染和培养
    • 实时荧光定量PCR
    • 质谱
    • 实验室塑料耗材及用品
    • 电子显微镜
    • 蛋白质生物学
    • PCR
    • RNAi
    • 环境
    • 查看所有应用和技术
  • 服务
    • 定制服务
    • 企业级实验室信息化服务
    • 金融&租赁服务
    • 仪器服务
    • OEM和商业供应
    • 培训服务
    • 360° CDMO 和 CRO 服务
    • CDMO 服务
    • 临床试验 CRO 服务
    • Unity Lab Services
    • 查看所有帮助和支持
  • 帮助和支持
    • 学习中心
    • 联系我们
    • 更改国家或地区
    • 查看所有帮助和支持
  • 热门产品
    • TaqMan Real-Time PCR Assays
      TaqMan 实时荧光定量 PCR 试剂盒
    • Antibodies
      抗体
    • Oligos, Primers & Probes
      寡核苷酸、引物、探针
    • GeneArt Gene Synthesis
      GeneArt 基因合成
    • Cell Culture Plastics
      细胞培养耗材
  • Who We Serve
    • 抗体治疗解决方案
    • 细胞与基因治疗解决方案
    • 学术科研
    • 工业与应用
  • 联系我们
  • 货号直购
  • 订单查询
  • 查找文件&证书
Thermo Fisher Scientific Logo

Search

搜索全部或下列指定分类
Search button
          • 联系我们
          • 货号直购
          • 登录
            登录
            没有账号?建立账号 注册
            • 我的账号
            • 订单
            • 会员中心
            • 账单及发票查询
            • 定制产品及项目
          • Primary Antibodies ›
          • Cardiac Troponin I Antibodies

          Invitrogen

          Cardiac Troponin I Monoclonal Antibody (19C7)

          高级验证
          3个已发表图片
          8 篇参考文献
          查看其他52个Cardiac Troponin I抗体

          {{$productOrderCtrl.translations['antibody.pdp.commerceCard.promotion.promotions']}}

          {{$productOrderCtrl.translations['antibody.pdp.commerceCard.promotion.viewpromo']}}

          {{$productOrderCtrl.translations['antibody.pdp.commerceCard.promotion.promocode']}}: {{promo.promoCode}} {{promo.promoTitle}} {{promo.promoDescription}}. {{$productOrderCtrl.translations['antibody.pdp.commerceCard.promotion.learnmore']}}

          说明书
          证书
          实验方案
          问题与答案
          技术支持
          说明书
          证书
          实验方案
          问题与答案
          技术支持
          说明书
          证书
          实验方案
          问题与答案
          技术支持

          Cite Cardiac Troponin I Monoclonal Antibody (19C7)

          Additional Information:
          {{banner.description}}
          {{$ctrl.isSkuNotesCollapsed ? 'View more' : 'View less'}}
          • 抗体检测数据 (1)
          • 已发表图片 (3)
          • 高级验证 (1)
          Cardiac Troponin I Antibody in Western Blot (WB)
          Group 53 Created with Sketch.
          Cardiac Troponin I Antibody in Western Blot (WB)
          Group 53 Created with Sketch.

          图: 1 / 5

          {{ $ctrl.currentElement.advancedVerification.fullName }}
          {{ $ctrl.currentElement.advancedVerification.text }}

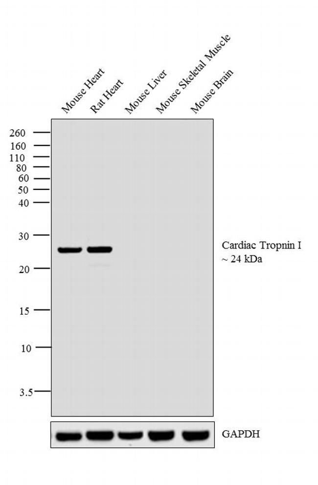
          Cardiac Troponin I Antibody (MA1-22700) in WB

          Western blot analysis was performed on tissue extracts (30 µg lysate) of Mouse Heart (Lane 1), Rat Heart (Lane 2), Mouse Liver (Lane 3), Mouse Skeletal Muscle (Lane 4) and Mouse Brain (Lane 5). The blot was probed with Anti-Cardiac Troponin I Monoclonal Antibody (19C7) (Product # MA1-22700, 1:500 dilution) and detected by chemiluminescence using Goat anti-Mouse IgG (H+L) Superclonal™ Secondary Antibody, HRP conjugate (Product # A28177, 0.25 µg/ml, 1:4000 dilution). A 24 kDa band corresponding to Cardiac Troponin I was detected only in Mous... View More {{ $ctrl.currentElement.advancedVerification.fullName }} 验证信息 View more
          已发表图片由___提供 benchsci-logo
          PMID: {{$ctrl.currentElement.benchSciPubmedId}}
          查看产品

          {{$ctrl.videoDesc}}

          {{$ctrl.videoLongDesc}}

          Cardiac Troponin I Antibody in Western Blot (WB)
          Cardiac Troponin I Antibody in Immunohistochemistry (Paraffin) (IHC (P))
          Cardiac Troponin I Antibody in Immunocytochemistry (ICC/IF)
          Cardiac Troponin I Antibody in Western Blot (WB)
          Cardiac Troponin I Antibody

          产品信息

          MA1-22700

          应用
          建议稀释比
          已发表文章

          免疫印迹 (WB)

          1:500
          查看4篇已发表文章 4篇已发表文章

          免疫组化 (IHC)

          Assay-dependent
          -

          免疫组化(石蜡) (IHC (P))

          -
          查看1篇已发表文章 1篇已发表文章

          免疫组化(冰冻) (IHC (F))

          -
          查看1篇已发表文章 1篇已发表文章

          免疫细胞化学 (ICC/IF)

          -
          查看2篇已发表文章 2篇已发表文章

          酶联免疫吸附实验 (ELISA)

          Assay-dependent
          -

          免疫沉淀 (IP)

          Assay-dependent
          -
          产品规格

          种属反应

          Bovine, Dog, Cat, Fish, Goat, Human, Mouse, Pig, Rabbit, Rat

          已发表种属

          Human, Mouse

          宿主/亚型

          Mouse / IgG2b

          分类

          Monoclonal

          类型

          Antibody

          克隆号

          19C7

          抗原

          Free human cardiac troponin I, native human cardiac troponin complex, or human cardiac troponin I peptides.

          偶联物

          Unconjugated Unconjugated Unconjugated

          形式

          Liquid

          浓度

          5 mg/mL

          规格

          200 µg

          纯化类型

          Protein A

          保存液

          PBS, pH 7.4

          内含物

          0.09% sodium azide

          保存条件

          4°C

          运输条件

          Ambient (domestic); Wet ice (international)

          RRID

          AB_2206410

          产品详细信息

          MA1-22700 detects Cardiac Troponin 1 in Human, Mouse, Rat, Bovine, Feline, Canine, Fish, Porcine, Goat, and Rabbit samples.

          靶标信息

          Cardiac Troponin I (Cardiac-specific troponin I, TnI, Troponin I) is an integral inhibitory protein in cardiac muscle that exists as part of a complex with troponin C (TnC) and troponin T (TnT). The TnT subunit of troponin binds to tropomyosin-t form, a troponin-tropomyosin complex, anchored in place by the binding of TnI to actin, within muscle thin filaments. Structural change resulting from the binding of calcium to specific sites on the regulatory TnC subunit, releases the inhibitory region of TnI from actin, anabling the attachment of the molecular motor protein myosin, allowing for muscle contraction and hence movement. The measurements of blood TnI and TnT levels is an important diagnostics indicator of heart muscle damage, and can be used to differentiate between angina and myocardial infarction in patients with chest pains. Cardiac Troponin I has also been shown to inhibit angiogenesis in vivo and in vitro. Mutations in the Cardiac Troponin I gene cause familial hypertrophic cardiomyopathy type 7 (CMH7) and familial restrictive cardiomyopathy (RCM).

          仅用于科研。不用于诊断过程。未经明确授权不得转售。

          生物信息学

          蛋白别名: Cardiac troponin I; cardiac troponin I isoform; cardiomyopathy, dilated 2A (autosomal recessive); cTnI; MGC116817; sarcomeric protein; TNNI3; Tpn1; troponin 1, type 3; troponin I type 3 (cardiac); Troponin I, cardiac muscle; troponin I, cardiac muscle-like; unnamed protein product

          查看更多 收起

          基因别名: CMD1FF; CMD2A; CMH7; Ctni; RCM1; Tn1; TnI; TNNC1; TNNI3

          查看更多 收起

          UniProt ID: (Cat) Q863B6, (Dog) Q8MKD5, (Bovine) P08057, (Human) P19429, (Rat) P23693, (Mouse) P48787

          查看更多 收起

          Entrez Gene ID: (Goat) 100860775, (Cat) 493744, (Pig) 100049696, (Dog) 403566, (Bovine) 511094, (Human) 7137, (Rat) 29248, (Mouse) 21954

          查看更多 收起

          功能
          calcium channel inhibitor activity protein kinase binding protein domain specific binding troponin C binding troponin T binding metal ion binding calcium-dependent protein binding actin filament binding magnesium ion binding actin binding ATP binding ATPase activity protein binding non-motor actin binding protein
          参与通路
          vasculogenesis regulation of systemic arterial blood pressure by ischemic conditions cellular calcium ion homeostasis regulation of cardiac muscle contraction by calcium ion signaling negative regulation of ATPase activity ventricular cardiac muscle tissue morphogenesis skeletal muscle contraction regulation of muscle contraction regulation of smooth muscle contraction striated muscle contraction heart development muscle filament sliding heart contraction cardiac muscle contraction
          It has to be done as per old AB suggested Products section.

          Disclaimer

          Close

          Clicking the images or links will redirect you to a website hosted by BenchSci that provides third-party scientific content. Neither the content nor the BenchSci technology and processes for selection have been evaluated by us; we are providing them as-is and without warranty of any kind, including for use or application of the Thermo Fisher Scientific products presented.

          guarantee_icon

          性能保障

          只要您发现Invitrogen抗体在实验中的表现与网站或说明书的所述内容不符,您即可享受免费退换货服务。*

          了解更多
          help_icon

          随时为您服务

          获取常见问题的专家解答,或者直接联系我们的技术专家,咨询应用、设备、常规产品使用问题。

          联系技术支持
          订购 Plus Icon Minus Icon
          • 订单状态查询
          • 订单支持
          • 货号直购
          • 现货供应中心
          • 电子采购
          支持 Plus Icon Minus Icon
          • 帮助&支持
          • 联系我们 - 400 820 8982
          • 技术支持中心
          • 查找文件&证书
          • 报告网站问题
          资源 Plus Icon Minus Icon
          • 学习中心
          • 促销
          • 活动&研讨会
          • 社交媒体
          关于赛默飞 Plus Icon Minus Icon
          • 关于我们
          • 招聘 招聘
          • 投资者关系 投资者关系
          • 新闻 新闻
          • 社会责任 社会责任
          • 商标
          • 政策和通知
          品牌 Plus Icon Minus Icon
          • Thermo Scientific
          • Applied Biosystems
          • Invitrogen
          • Gibco
          • Ion Torrent
          • Unity Lab Services
          • Patheon
          • PPD
          • 服务条款
          • 隐私政策
          • 定价和运输保险政策
          © 2006-2026 Thermo Fisher Scientific Inc. All rights reserved. All trademarks are the property of Thermo Fisher Scientific and its subsidiaries unless otherwise specified.
          China flag icon
          China
          本网站销售的所有产品均不得用于人类或动物之临床诊断或治疗,仅可用于工业或者科研等非医疗目的。
             电子营业执照 | 经营证照公示 | ICP备案号:沪ICP备11003924号 | 沪公网安备 31011502006935号

          Your items have has been added!


          Host server : magellan-search-green-6479c7f679-46l5g:80/100.66.76.236:80.
          git-commit: b70c0dceb888abc3b0dcebb5bc3a5b8753e7e816
          git-url: https://github.com/thermofisher/magellan-search
          git-branch: release/2.50.0-Offline