Hamburger Menu Button
Thermo Fisher Scientific Logo
登录
没有账号?建立账号 注册
  • 产品
    • 抗体
    • 引物合成
    • GeneArt Gene Synthesis Instant Designer
    • TaqMan Assay and Array Search
    • PCR 设备和耗材
    • 色谱柱和纯化柱
    • 实验室离心机
    • 分子生物学试剂和试剂盒
    • 实验室塑料耗材及用品
    • 查看所有产品分类
  • 应用和技术
    • 色谱
    • 细胞转染和培养
    • 实时荧光定量PCR
    • 质谱
    • 实验室塑料耗材及用品
    • 电子显微镜
    • 蛋白质生物学
    • PCR
    • RNAi
    • 环境
    • 查看所有应用和技术
  • 服务
    • 定制服务
    • 企业级实验室信息化服务
    • 金融&租赁服务
    • 仪器服务
    • OEM和商业供应
    • 培训服务
    • 360° CDMO 和 CRO 服务
    • CDMO 服务
    • 临床试验 CRO 服务
    • Unity Lab Services
    • 查看所有帮助和支持
  • 帮助和支持
    • 学习中心
    • 联系我们
    • 更改国家或地区
    • 查看所有帮助和支持
  • 热门产品
    • TaqMan Real-Time PCR Assays
      TaqMan 实时荧光定量 PCR 试剂盒
    • Antibodies
      抗体
    • Oligos, Primers & Probes
      寡核苷酸、引物、探针
    • GeneArt Gene Synthesis
      GeneArt 基因合成
    • Cell Culture Plastics
      细胞培养耗材
  • Who We Serve
    • 抗体治疗解决方案
    • 细胞与基因治疗解决方案
    • 学术科研
    • 工业与应用
  • 联系我们
  • 货号直购
  • 订单查询
  • 查找文件&证书
Thermo Fisher Scientific Logo

Search

搜索全部或下列指定分类
Search button
          • 联系我们
          • 货号直购
          • 登录
            登录
            没有账号?建立账号 注册
            • 我的账号
            • 订单
            • 会员中心
            • 账单及发票查询
            • 定制产品及项目
          • Primary Antibodies ›
          • Cardiac Troponin T Antibodies

          Invitrogen

          Cardiac Troponin T Monoclonal Antibody (13-11)

          高级验证
          84个已发表图片
          343 篇参考文献
          查看其他29个Cardiac Troponin T抗体

          {{$productOrderCtrl.translations['antibody.pdp.commerceCard.promotion.promotions']}}

          {{$productOrderCtrl.translations['antibody.pdp.commerceCard.promotion.viewpromo']}}

          {{$productOrderCtrl.translations['antibody.pdp.commerceCard.promotion.promocode']}}: {{promo.promoCode}} {{promo.promoTitle}} {{promo.promoDescription}}. {{$productOrderCtrl.translations['antibody.pdp.commerceCard.promotion.learnmore']}}

          说明书
          证书
          实验方案
          问题与答案
          技术支持
          说明书
          证书
          实验方案
          问题与答案
          技术支持
          说明书
          证书
          实验方案
          问题与答案
          技术支持

          Cite Cardiac Troponin T Monoclonal Antibody (13-11)

          Additional Information:
          {{banner.description}}
          {{$ctrl.isSkuNotesCollapsed ? 'View more' : 'View less'}}
          • 抗体检测数据 (5)
          • 已发表图片 (84)
          • 高级验证 (2)
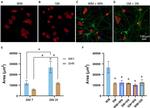
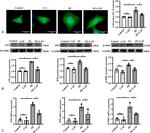
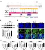
          Cardiac Troponin T Antibody in Immunocytochemistry (ICC/IF)
          Group 53 Created with Sketch.
          Cardiac Troponin T Antibody in Immunocytochemistry (ICC/IF)
          Group 53 Created with Sketch.

          图: 1 / 91

          {{ $ctrl.currentElement.advancedVerification.fullName }}
          {{ $ctrl.currentElement.advancedVerification.text }}

          Cardiac Troponin T Antibody (MA5-12960) in ICC/IF

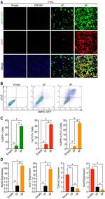
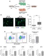
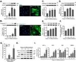
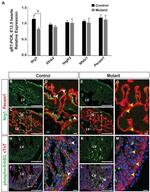
          Immunofluorescent analysis of Troponin T Cardiac Isoform (green) in cultured primary cardiomyocytes. Primary cardiomyocytes were isolated and cultured using the Primary Cardiomyocyte Isolation Kit (Product # 88281). Cells were grown in 24-well plates (seeded at 5x10^5 cells/well) or in 35mm glass bottom plates (at a density of 2.5 x 106 cells/well). At day 1 and day 7, cells were fixed with 4% paraformaldeh... View More {{ $ctrl.currentElement.advancedVerification.fullName }} 验证信息 View more
          已发表图片由___提供 benchsci-logo
          PMID: {{$ctrl.currentElement.benchSciPubmedId}}
          查看产品

          {{$ctrl.videoDesc}}

          {{$ctrl.videoLongDesc}}

          Cardiac Troponin T Antibody in Immunocytochemistry (ICC/IF)
          Cardiac Troponin T Antibody in Immunohistochemistry (Paraffin) (IHC (P))
          Cardiac Troponin T Antibody in Immunohistochemistry (Paraffin) (IHC (P))
          Cardiac Troponin T Antibody in Immunohistochemistry (Frozen) (IHC (F))
          Cardiac Troponin T Antibody in Western Blot (WB)
          Cardiac Troponin T Antibody in Immunocytochemistry (ICC/IF)
          Cardiac Troponin T Antibody in Immunocytochemistry (ICC/IF)
          Cardiac Troponin T Antibody in Immunocytochemistry (ICC/IF)
          Cardiac Troponin T Antibody in Immunocytochemistry (ICC/IF)
          Cardiac Troponin T Antibody in Immunocytochemistry (ICC/IF)
          Cardiac Troponin T Antibody in Immunocytochemistry (ICC/IF)
          Cardiac Troponin T Antibody in Immunocytochemistry (ICC/IF)
          Cardiac Troponin T Antibody in Immunocytochemistry (ICC/IF)
          Cardiac Troponin T Antibody in Immunocytochemistry (ICC/IF)
          Cardiac Troponin T Antibody in Immunocytochemistry (ICC/IF)
          Cardiac Troponin T Antibody in Immunocytochemistry, Flow Cytometry (ICC/IF, Flow)
          Cardiac Troponin T Antibody in Western Blot, Immunocytochemistry (WB, ICC/IF)
          Cardiac Troponin T Antibody in Immunohistochemistry, Immunocytochemistry (IHC, ICC/IF)
          Cardiac Troponin T Antibody in Immunocytochemistry (ICC/IF)
          Cardiac Troponin T Antibody in Immunocytochemistry (ICC/IF)
          Cardiac Troponin T Antibody in Immunocytochemistry (ICC/IF)
          Cardiac Troponin T Antibody in Immunocytochemistry (ICC/IF)
          Cardiac Troponin T Antibody in Immunocytochemistry (ICC/IF)
          Cardiac Troponin T Antibody in Immunohistochemistry, Immunocytochemistry (IHC, ICC/IF)
          Cardiac Troponin T Antibody in Immunocytochemistry (ICC/IF)
          Cardiac Troponin T Antibody in Immunocytochemistry (ICC/IF)
          Cardiac Troponin T Antibody in Immunocytochemistry (ICC/IF)
          Cardiac Troponin T Antibody in Immunocytochemistry (ICC/IF)
          Cardiac Troponin T Antibody in Immunocytochemistry (ICC/IF)
          Cardiac Troponin T Antibody in Immunocytochemistry (ICC/IF)
          Cardiac Troponin T Antibody in Immunohistochemistry, Immunohistochemistry (PFA fixed), Immunocytochemistry (IHC, IHC (PFA), ICC/IF)
          Cardiac Troponin T Antibody in Immunocytochemistry (ICC/IF)
          Cardiac Troponin T Antibody in Immunocytochemistry (ICC/IF)
          Cardiac Troponin T Antibody in Immunocytochemistry (ICC/IF)
          Cardiac Troponin T Antibody in Western Blot, Immunocytochemistry (WB, ICC/IF)
          Cardiac Troponin T Antibody in Immunocytochemistry (ICC/IF)
          Cardiac Troponin T Antibody in Immunohistochemistry, Immunocytochemistry (IHC, ICC/IF)
          Cardiac Troponin T Antibody in Immunocytochemistry (ICC/IF)
          Cardiac Troponin T Antibody in Immunocytochemistry (ICC/IF)
          Cardiac Troponin T Antibody in Immunocytochemistry (ICC/IF)
          Cardiac Troponin T Antibody in Immunocytochemistry, Flow Cytometry (ICC/IF, Flow)
          Cardiac Troponin T Antibody in Immunocytochemistry, Flow Cytometry (ICC/IF, Flow)
          Cardiac Troponin T Antibody in Immunocytochemistry (ICC/IF)
          Cardiac Troponin T Antibody in Immunocytochemistry (ICC/IF)
          Cardiac Troponin T Antibody in Immunocytochemistry (ICC/IF)
          Cardiac Troponin T Antibody in Immunocytochemistry (ICC/IF)
          Cardiac Troponin T Antibody in Immunocytochemistry (ICC/IF)
          Cardiac Troponin T Antibody in Immunocytochemistry, Flow Cytometry (ICC/IF, Flow)
          Cardiac Troponin T Antibody in Immunocytochemistry (ICC/IF)
          Cardiac Troponin T Antibody in Immunocytochemistry (ICC/IF)
          Cardiac Troponin T Antibody in Immunocytochemistry, Flow Cytometry (ICC/IF, Flow)
          Cardiac Troponin T Antibody in Immunohistochemistry (Paraffin) (IHC (P))
          Cardiac Troponin T Antibody in Immunohistochemistry (Paraffin) (IHC (P))
          Cardiac Troponin T Antibody in Immunohistochemistry (Frozen) (IHC (F))
          Cardiac Troponin T Antibody in Immunohistochemistry (Frozen) (IHC (F))
          Cardiac Troponin T Antibody in Immunohistochemistry (Frozen) (IHC (F))
          Cardiac Troponin T Antibody in Immunohistochemistry (IHC)
          Cardiac Troponin T Antibody in Immunohistochemistry (IHC)
          Cardiac Troponin T Antibody in Immunohistochemistry (IHC)
          Cardiac Troponin T Antibody in Immunohistochemistry (IHC)
          Cardiac Troponin T Antibody in Immunohistochemistry (IHC)
          Cardiac Troponin T Antibody in Immunohistochemistry (IHC)
          Cardiac Troponin T Antibody in Immunohistochemistry (IHC)
          Cardiac Troponin T Antibody in Immunohistochemistry (IHC)
          Cardiac Troponin T Antibody in Immunohistochemistry (IHC)
          Cardiac Troponin T Antibody in Immunohistochemistry (IHC)
          Cardiac Troponin T Antibody in Immunohistochemistry (IHC)
          Cardiac Troponin T Antibody in Immunohistochemistry (IHC)
          Cardiac Troponin T Antibody in Immunohistochemistry, Immunohistochemistry (PFA fixed) (IHC, IHC (PFA))
          Cardiac Troponin T Antibody in Immunohistochemistry (IHC)
          Cardiac Troponin T Antibody in Immunohistochemistry (IHC)
          Cardiac Troponin T Antibody in Immunohistochemistry (IHC)
          Cardiac Troponin T Antibody in Immunohistochemistry (IHC)
          Cardiac Troponin T Antibody in Immunohistochemistry (IHC)
          Cardiac Troponin T Antibody in Immunohistochemistry (IHC)
          Cardiac Troponin T Antibody in Immunohistochemistry (IHC)
          Cardiac Troponin T Antibody in Immunohistochemistry (IHC)
          Cardiac Troponin T Antibody in Immunohistochemistry (PFA fixed) (IHC (PFA))
          Cardiac Troponin T Antibody in Immunohistochemistry (PFA fixed) (IHC (PFA))
          Cardiac Troponin T Antibody in Immunohistochemistry (PFA fixed) (IHC (PFA))
          Cardiac Troponin T Antibody in Immunohistochemistry (PFA fixed) (IHC (PFA))
          Cardiac Troponin T Antibody in Western Blot (WB)
          Cardiac Troponin T Antibody in Western Blot (WB)
          Cardiac Troponin T Antibody in Western Blot (WB)
          Cardiac Troponin T Antibody in Western Blot (WB)
          Cardiac Troponin T Antibody in Western Blot (WB)
          Cardiac Troponin T Antibody in Western Blot (WB)
          Cardiac Troponin T Antibody in Western Blot (WB)
          Cardiac Troponin T Antibody in Western Blot (WB)
          Cardiac Troponin T Antibody
          Cardiac Troponin T Antibody

          产品信息

          MA5-12960

          应用
          建议稀释比
          已发表文章

          免疫印迹 (WB)

          1 µg/mL
          查看15篇已发表文章 15篇已发表文章

          免疫组化 (IHC)

          -
          查看93篇已发表文章 93篇已发表文章

          免疫组化(石蜡) (IHC (P))

          1-2 µg/mL
          查看7篇已发表文章 7篇已发表文章

          免疫组织化学(多聚甲醛固定) (IHC (PFA))

          -
          查看4篇已发表文章 4篇已发表文章

          免疫组化(冰冻) (IHC (F))

          5 µg/mL
          查看5篇已发表文章 5篇已发表文章

          免疫细胞化学 (ICC/IF)

          5 µg/mL
          查看141篇已发表文章 141篇已发表文章

          流式细胞分析 (Flow)

          -
          查看73篇已发表文章 73篇已发表文章

          染色质免疫沉淀 实验 (ChIP)

          -
          查看1篇已发表文章 1篇已发表文章

          其他PubMed (Misc)

          -
          查看4篇已发表文章 4篇已发表文章
          产品规格

          种属反应

          Avian, Dog, Chicken, Fish, Guinea pig, Human, Mouse, Pig, Rabbit, Rat

          已发表种属

          Dog, Fish, Hamster, Human, Mouse, Pig, Rat, Xenopus, Zebrafish

          宿主/亚型

          Mouse / IgG1

          分类

          Monoclonal

          类型

          Antibody

          克隆号

          13-11

          抗原

          Purified rabbit cardiac troponin T isoform (TnT4R)

          偶联物

          Unconjugated Unconjugated Unconjugated

          形式

          Liquid

          浓度

          0.5 mg/mL

          规格

          100 µg

          纯化类型

          Affinity chromatography

          保存液

          PBS, pH 7.2, with 0.2% BSA

          内含物

          0.09% sodium azide

          保存条件

          4°C

          运输条件

          Ambient (domestic); Wet ice (international)

          RRID

          AB_11000742

          产品详细信息

          MA5-12960 targets Troponin T Cardiac Isoform in IF/ICC, IHC (P), and IM applications and shows reactivity with Avian, Canine, Chicken, Fish, Guinea Pig, Human, mouse, Porcine, Rabbit, and Rat samples.

          The MA5-12960 immunogen is purified rabbit cardiac troponin T isoform (TnT4R).

          靶标信息

          Cardiac Troponin T is the tropomyosin-binding subunit of the troponin complex, which is located on the thin filament of striated muscles and regulates muscle contraction in response to alterations in intracellular calcium ion concentration. Cardiac Troponin T is important in proper muscle function and myofibril formation. In the human heart, four cTnT isoforms are expressed in a developmentally regulated manner. Cardiac Troponin T expression in the human heart is affected by heart failure. Mutations within the Cardiac Troponin T protein have been associated with familial hypertrophic cardiomyopathy as well as with dilated cardiomyopathy. Transcripts for the Cardiac Troponin T gene undergo alternative splicing that results in many tissue-specific isoforms.

          仅用于科研。不用于诊断过程。未经明确授权不得转售。

          生物信息学

          蛋白别名: alternatively spliced; Cardiac muscle troponin T; cardiac TnT; cardiac troponin 2; cardiac troponin T; cardiac troponin T form I; cardiac troponin T isoform I; cardiac troponin T2; cardiomyopathy, dilated 1D (autosomal dominant); cardiomyopathy, hypertrophic 2; cTnT; MGC3889; TnTC; troponin T; Troponin T cardiac; troponin T type 2 (cardiac); Troponin T, cardiac muscle; Troponin T, cardiac muscle isoforms; Troponin T2; troponin T2, cardiac; unnamed protein product

          查看更多 收起

          基因别名: CMD1D; CMH2; CMPD2; cTnT; Ctt; CTTG; LVNC6; RATCTTG; RCM3; TNNT2; Tnnt3; Tnt; TnTC

          查看更多 收起

          UniProt ID: (Human) P45379, (Chicken) P02642, (Rat) P50753, (Mouse) P50752

          查看更多 收起

          Entrez Gene ID: (Human) 7139, (Rabbit) 100009428, (Pig) 100622450, (Dog) 403532, (Chicken) 396433, (Guinea pig) 100379561, (Rat) 24837, (Mouse) 21956

          查看更多 收起

          功能
          microfilament motor activity actin binding protein binding tropomyosin binding troponin C binding troponin I binding identical protein binding structural constituent of cytoskeleton ATPase activity protein binding, bridging actin binding motor protein
          参与通路
          regulation of muscle contraction striated muscle contraction regulation of heart contraction muscle filament sliding negative regulation of ATPase activity positive regulation of ATPase activity sarcomere organization response to calcium ion ventricular cardiac muscle tissue morphogenesis cardiac muscle contraction muscle contraction heart development metabolic process regulation of muscle filament sliding speed protein heterooligomerization actin crosslink formation atrial cardiac muscle tissue morphogenesis
          It has to be done as per old AB suggested Products section.

          Disclaimer

          Close

          Clicking the images or links will redirect you to a website hosted by BenchSci that provides third-party scientific content. Neither the content nor the BenchSci technology and processes for selection have been evaluated by us; we are providing them as-is and without warranty of any kind, including for use or application of the Thermo Fisher Scientific products presented.

          guarantee_icon

          性能保障

          只要您发现Invitrogen抗体在实验中的表现与网站或说明书的所述内容不符,您即可享受免费退换货服务。*

          了解更多
          help_icon

          随时为您服务

          获取常见问题的专家解答,或者直接联系我们的技术专家,咨询应用、设备、常规产品使用问题。

          联系技术支持
          订购 Plus Icon Minus Icon
          • 订单状态查询
          • 订单支持
          • 货号直购
          • 现货供应中心
          • 电子采购
          支持 Plus Icon Minus Icon
          • 帮助&支持
          • 联系我们 - 400 820 8982
          • 技术支持中心
          • 查找文件&证书
          • 报告网站问题
          资源 Plus Icon Minus Icon
          • 学习中心
          • 促销
          • 活动&研讨会
          • 社交媒体
          关于赛默飞 Plus Icon Minus Icon
          • 关于我们
          • 招聘 招聘
          • 投资者关系 投资者关系
          • 新闻 新闻
          • 社会责任 社会责任
          • 商标
          • 政策和通知
          品牌 Plus Icon Minus Icon
          • Thermo Scientific
          • Applied Biosystems
          • Invitrogen
          • Gibco
          • Ion Torrent
          • Unity Lab Services
          • Patheon
          • PPD
          • 服务条款
          • 隐私政策
          • 定价和运输保险政策
          © 2006-2026 Thermo Fisher Scientific Inc. All rights reserved. All trademarks are the property of Thermo Fisher Scientific and its subsidiaries unless otherwise specified.
          China flag icon
          China
          本网站销售的所有产品均不得用于人类或动物之临床诊断或治疗,仅可用于工业或者科研等非医疗目的。
             电子营业执照 | 经营证照公示 | ICP备案号:沪ICP备11003924号 | 沪公网安备 31011502006935号

          Your items have has been added!


          Host server : magellan-search-green-6479c7f679-jmhj8:80/100.66.74.142:80.
          git-commit: b70c0dceb888abc3b0dcebb5bc3a5b8753e7e816
          git-url: https://github.com/thermofisher/magellan-search
          git-branch: release/2.50.0-Offline