Hamburger Menu Button
Thermo Fisher Scientific Logo
登录
没有账号?建立账号 注册
  • 产品
    • 抗体
    • 引物合成
    • GeneArt Gene Synthesis Instant Designer
    • TaqMan Assay and Array Search
    • PCR 设备和耗材
    • 色谱柱和纯化柱
    • 实验室离心机
    • 分子生物学试剂和试剂盒
    • 实验室塑料耗材及用品
    • 查看所有产品分类
  • 应用和技术
    • 色谱
    • 细胞转染和培养
    • 实时荧光定量PCR
    • 质谱
    • 实验室塑料耗材及用品
    • 电子显微镜
    • 蛋白质生物学
    • PCR
    • RNAi
    • 环境
    • 查看所有应用和技术
  • 服务
    • 定制服务
    • 企业级实验室信息化服务
    • 企业服务
    • 金融&租赁服务
    • 仪器服务
    • OEM和商业供应
    • 培训服务
    • 360° CDMO 和 CRO 服务
    • CDMO 服务
    • 临床试验 CRO 服务
    • 查看所有帮助和支持
  • 帮助和支持
    • 学习中心
    • 联系我们
    • 更改国家或地区
    • 查看所有帮助和支持
  • 热门产品
    • TaqMan Real-Time PCR Assays
      TaqMan 实时荧光定量 PCR 试剂盒
    • Antibodies
      抗体
    • Oligos, Primers & Probes
      寡核苷酸、引物、探针
    • GeneArt Gene Synthesis
      GeneArt 基因合成
    • Cell Culture Plastics
      细胞培养耗材
  • 联系我们
  • 货号直购
  • 订单查询
  • 查找文件&证书
Thermo Fisher Scientific Logo

Search

搜索全部或下列指定分类
Search button
          • 联系我们
          • 货号直购
          • 登录
            登录
            没有账号?建立账号 注册
            • 我的账号
            • 订单
            • 账单及发票查询
            • 定制产品及项目

          Disclaimer

          Clicking the images or links will redirect you to a website hosted by BenchSci that provides third-party scientific content. Neither the content nor the BenchSci technology and processes for selection have been evaluated by us; we are providing them as-is and without warranty of any kind, including for use or application of the Thermo Fisher Scientific products presented.

          • Primary Antibodies ›
          • Caspase 1 p20 Antibodies

          Invitrogen

          Caspase 1 p20 (Cleaved Asp296) Polyclonal Antibody

          10个已发表图片
          24 篇参考文献
          查看其他4个Caspase 1 p20抗体

          {{$productOrderCtrl.translations['antibody.pdp.commerceCard.promotion.promotions']}}

          {{$productOrderCtrl.translations['antibody.pdp.commerceCard.promotion.viewpromo']}}

          {{$productOrderCtrl.translations['antibody.pdp.commerceCard.promotion.promocode']}}: {{promo.promoCode}} {{promo.promoTitle}} {{promo.promoDescription}}. {{$productOrderCtrl.translations['antibody.pdp.commerceCard.promotion.learnmore']}}

          说明书
          实验方案
          问题与答案
          技术支持
          说明书
          实验方案
          问题与答案
          技术支持
          说明书
          实验方案
          问题与答案
          技术支持

          Cite Caspase 1 p20 (Cleaved Asp296) Polyclonal Antibody

          • 抗体检测数据 (3)
          • 已发表图片 (10)
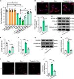
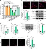
          Caspase 1 p20 (Cleaved Asp296) Antibody in Immunohistochemistry (Paraffin) (IHC (P))
          Group 53 Created with Sketch.
          Caspase 1 p20 (Cleaved Asp296) Antibody in Immunohistochemistry (Paraffin) (IHC (P))
          Group 53 Created with Sketch.

          图: 1 / 13

          {{ $ctrl.currentElement.advancedVerification.fullName }}
          {{ $ctrl.currentElement.advancedVerification.text }}

          Caspase 1 p20 (Cleaved Asp296) Antibody (PA5-99390) in IHC (P)

          Immunohistochemistry analysis of Caspase 1 p20 (Cleaved Asp296) in rat heart tissue. The sample was formaldehyde fixed and a heat mediated antigen retrieval step in citrate buffer was performed. Samples were incubated with Caspase 1 p20 (Cleaved Asp296) polyclonal antibody (Product # PA5-99390) using a dilution of 1:100 (4°C overnight) followed by HRP conjugated anti-Rabbit secondary antibody. {{ $ctrl.currentElement.advancedVerification.fullName }} 验证信息 View more
          已发表图片由___提供 benchsci-logo
          PMID: {{$ctrl.currentElement.benchSciPubmedId}}
          查看产品

          {{$ctrl.videoDesc}}

          {{$ctrl.videoLongDesc}}

          Caspase 1 p20 (Cleaved Asp296) Antibody in Immunohistochemistry (Paraffin) (IHC (P))
          Caspase 1 p20 (Cleaved Asp296) Antibody in Immunohistochemistry (Paraffin) (IHC (P))
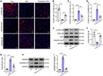
          Caspase 1 p20 (Cleaved Asp296) Antibody in Western Blot (WB)
          Caspase 1 p20 (Cleaved Asp296) Antibody in Western Blot, Immunohistochemistry (WB, IHC)
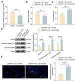
          Caspase 1 p20 (Cleaved Asp296) Antibody in Immunohistochemistry (IHC)
          Caspase 1 p20 (Cleaved Asp296) Antibody in Immunocytochemistry (ICC/IF)
          Caspase 1 p20 (Cleaved Asp296) Antibody in Immunocytochemistry (ICC/IF)
          Caspase 1 p20 (Cleaved Asp296) Antibody in Immunohistochemistry (IHC)
          Caspase 1 p20 (Cleaved Asp296) Antibody in Western Blot (WB)
          Caspase 1 p20 (Cleaved Asp296) Antibody in Western Blot (WB)
          Caspase 1 p20 (Cleaved Asp296) Antibody in Western Blot (WB)
          Caspase 1 p20 (Cleaved Asp296) Antibody in Western Blot (WB)
          Caspase 1 p20 (Cleaved Asp296) Antibody in Western Blot (WB)
          Caspase 1 p20 (Cleaved Asp296) Polyclonal Antibody

          产品信息

          PA5-99390

          应用
          建议稀释比
          已发表文章

          免疫印迹 (WB)

          1:500-1:2,000
          查看10篇已发表文章 10篇已发表文章

          免疫组化 (IHC)

          -
          查看6篇已发表文章 6篇已发表文章

          免疫组化(石蜡) (IHC (P))

          1:50-1:200
          查看1篇已发表文章 1篇已发表文章

          免疫组化(冰冻) (IHC (F))

          -
          查看1篇已发表文章 1篇已发表文章

          免疫细胞化学 (ICC/IF)

          -
          查看3篇已发表文章 3篇已发表文章

          亲和纯化 (AP)

          -
          查看3篇已发表文章 3篇已发表文章
          产品规格

          种属反应

          Human, Mouse, Rat

          已发表种属

          C. elegans, Human, Mouse, Rat

          宿主/亚型

          Rabbit / IgG

          分类

          Polyclonal

          类型

          Antibody

          抗原

          A synthesized peptide derived from human CASP1(Accession P29466), corresponding to amino acid residues I280-V299.
          查看免疫原

          偶联物

          Unconjugated Unconjugated Unconjugated

          形式

          Liquid

          浓度

          1 mg/mL

          纯化类型

          Affinity chromatography

          保存液

          PBS, pH 7.4, with 50% glycerol

          内含物

          0.02% sodium azide

          保存条件

          -20°C

          运输条件

          Ambient (domestic); Wet ice (international)

          RRID

          AB_2818323

          产品详细信息

          Antibody detects endogenous levels of fragment of activated Caspase-1 resulting from cleavage adjacent to Asp296.

          靶标信息

          Caspase-1 (CASP1) is a thiol protease that cleaves IL-1 beta between Asp and Ala. This cleavage causes the release of the mature cytokine which is involved in a variety of inflammatory processes. CASP1 is important for defense against pathogen. It cleaves and activates sterol regulatory element binding proteins (SREBPs). CASP1 also promotes apoptosis. Upon inflammasome activation, during DNA virus infection but not RNA virus challenge, CASP1 controls antiviral immunity through the cleavage of CGAS and renders it inactive.

          仅用于科研。不用于诊断过程。未经明确授权不得转售。

          生物信息学

          蛋白别名: CASP-1; CASP1 nirs variant 1; caspase 1, apoptosis-related cysteine peptidase (interleukin 1, beta, convertase); Caspase-1; ICE; IL-1 beta-converting enzyme; IL-1B converting enzyme; IL-1BC; IL1B-convertase; interleukin 1 beta-converting enzyme; interleukin 1, beta, convertase; interleukin 1-B converting enzyme; Interleukin 1beta converting enzyme; Interleukin-1 beta convertase; Interleukin-1 beta-converting enzyme; p45

          查看更多 收起

          基因别名: CASP1; ICE; IL1BC; IL1BCE; P45

          查看更多 收起

          UniProt ID: (Human) P29466, (Mouse) P29452

          查看更多 收起

          Entrez Gene ID: (Human) 834, (Mouse) 12362, (Rat) 25166

          查看更多 收起

          功能
          endopeptidase activity cysteine-type endopeptidase activity protein binding cysteine-type endopeptidase activator activity involved in apoptotic process cysteine-type endopeptidase activity involved in apoptotic process peptidase activity cysteine-type peptidase activity hydrolase activity scaffold protein binding protease
          参与通路
          response to hypoxia proteolysis apoptotic process activation of cysteine-type endopeptidase activity involved in apoptotic process signal transduction regulation of autophagy protein processing response to lipopolysaccharide interleukin-1 beta production response to ATP regulation of apoptotic process positive regulation of I-kappaB kinase/NF-kappaB signaling positive regulation of interleukin-1 alpha secretion positive regulation of interleukin-1 beta secretion regulation of inflammatory response mitochondrial depolarization membrane hyperpolarization pyroptosis cellular response to mechanical stimulus cellular response to organic substance programmed necrotic cell death toxin transport microglial cell activation myoblast fusion memory response to bacterium response to organic cyclic compound response to drug positive regulation of apoptotic process positive regulation of circadian sleep/wake cycle, non-REM sleep positive regulation of cytokine secretion midgut development response to toxic substance lung development execution phase of apoptosis
          It has to be done as per old AB suggested Products section.
          guarantee_icon

          性能保障

          只要您发现Invitrogen抗体在实验中的表现与网站或说明书的所述内容不符,您即可享受免费退换货服务。*

          了解更多
          help_icon

          随时为您服务

          获取常见问题的专家解答,或者直接联系我们的技术专家,咨询应用、设备、常规产品使用问题。

          联系技术支持
          订购 Plus Icon Minus Icon
          • 订单状态查询
          • 订单支持
          • 货号直购
          • 现货供应中心
          • 电子采购
          支持 Plus Icon Minus Icon
          • 帮助&支持
          • 联系我们 - 400 820 8982
          • 技术支持中心
          • 查找文件&证书
          • 报告网站问题
          资源 Plus Icon Minus Icon
          • 学习中心
          • 促销
          • 活动&研讨会
          • 社交媒体
          关于赛默飞 Plus Icon Minus Icon
          • 关于我们
          • 招聘 招聘
          • 投资者关系 投资者关系
          • 新闻 新闻
          • 社会责任 社会责任
          • 商标
          • 政策和通知
          品牌 Plus Icon Minus Icon
          • Thermo Scientific
          • Applied Biosystems
          • Invitrogen
          • Gibco
          • Ion Torrent
          • Patheon
          • PPD
          • 服务条款
          • 隐私政策
          • 定价和运输保险政策
          © 2006-2025 Thermo Fisher Scientific Inc. All rights reserved. All trademarks are the property of Thermo Fisher Scientific and its subsidiaries unless otherwise specified.
          China flag icon
          China
          本网站销售的所有产品均不得用于人类或动物之临床诊断或治疗,仅可用于工业或者科研等非医疗目的。
             电子营业执照 | 经营证照公示 | ICP备案号:沪ICP备11003924号 | 沪公网安备 31011502006935号

          Your items have has been added!


          Host server : magellan-search-green-55658555d6-bscwg:80/100.66.76.99:80.
          git-commit: ec8e7df5f8fec8d765bd419205f1b5046a016d37
          git-url: https://github.com/thermofisher/magellan-search
          git-branch: release/2.41.0-Offline