Hamburger Menu Button
Thermo Fisher Scientific Logo
登录
没有账号?建立账号 注册
  • 产品
    • 抗体
    • 引物合成
    • GeneArt Gene Synthesis Instant Designer
    • TaqMan Assay and Array Search
    • PCR 设备和耗材
    • 色谱柱和纯化柱
    • 实验室离心机
    • 分子生物学试剂和试剂盒
    • 实验室塑料耗材及用品
    • 查看所有产品分类
  • 应用和技术
    • 色谱
    • 细胞转染和培养
    • 实时荧光定量PCR
    • 质谱
    • 实验室塑料耗材及用品
    • 电子显微镜
    • 蛋白质生物学
    • PCR
    • RNAi
    • 环境
    • 查看所有应用和技术
  • 服务
    • 定制服务
    • 企业级实验室信息化服务
    • 金融&租赁服务
    • 仪器服务
    • OEM和商业供应
    • 培训服务
    • 360° CDMO 和 CRO 服务
    • CDMO 服务
    • 临床试验 CRO 服务
    • Unity Lab Services
    • 查看所有帮助和支持
  • 帮助和支持
    • 学习中心
    • 联系我们
    • 更改国家或地区
    • 查看所有帮助和支持
  • 热门产品
    • TaqMan Real-Time PCR Assays
      TaqMan 实时荧光定量 PCR 试剂盒
    • Antibodies
      抗体
    • Oligos, Primers & Probes
      寡核苷酸、引物、探针
    • GeneArt Gene Synthesis
      GeneArt 基因合成
    • Cell Culture Plastics
      细胞培养耗材
  • Who We Serve
    • 抗体治疗解决方案
    • 细胞与基因治疗解决方案
    • 学术科研
    • 工业与应用
  • 联系我们
  • 货号直购
  • 订单查询
  • 查找文件&证书
Thermo Fisher Scientific Logo

Search

搜索全部或下列指定分类
Search button
          • 联系我们
          • 货号直购
          • 登录
            登录
            没有账号?建立账号 注册
            • 我的账号
            • 订单
            • 会员中心
            • 账单及发票查询
            • 定制产品及项目
          • Primary Antibodies ›
          • Caspase 3 Antibodies

          Invitrogen

          Caspase 3 Recombinant Rabbit Monoclonal Antibody (9H19L2)

          高级验证
          9个已发表图片
          35 篇参考文献
          查看其他44个Caspase 3抗体

          {{$productOrderCtrl.translations['antibody.pdp.commerceCard.promotion.promotions']}}

          {{$productOrderCtrl.translations['antibody.pdp.commerceCard.promotion.viewpromo']}}

          {{$productOrderCtrl.translations['antibody.pdp.commerceCard.promotion.promocode']}}: {{promo.promoCode}} {{promo.promoTitle}} {{promo.promoDescription}}. {{$productOrderCtrl.translations['antibody.pdp.commerceCard.promotion.learnmore']}}

          说明书
          证书
          实验方案
          问题与答案
          技术支持
          说明书
          证书
          实验方案
          问题与答案
          技术支持
          说明书
          证书
          实验方案
          问题与答案
          技术支持

          Cite Caspase 3 Recombinant Rabbit Monoclonal Antibody (9H19L2)

          Additional Information:
          {{banner.description}}
          {{$ctrl.isSkuNotesCollapsed ? 'View more' : 'View less'}}
          • 抗体检测数据 (7)
          • 已发表图片 (9)
          • 高级验证 (4)
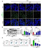
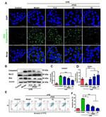
          Caspase 3 Antibody in Immunocytochemistry (ICC/IF)
          Group 53 Created with Sketch.
          Caspase 3 Antibody in Immunocytochemistry (ICC/IF)
          Group 53 Created with Sketch.

          图: 1 / 20

          {{ $ctrl.currentElement.advancedVerification.fullName }}
          {{ $ctrl.currentElement.advancedVerification.text }}

          Caspase 3 Antibody (700182) in ICC/IF

          Immunofluorescence analysis of Caspase-3 was done on 70% confluent log phase HeLa cells treated with 5 uM of Staurosporine for 16 hours. The cells were fixed with 4% paraformaldehyde for 10 minutes, permeabilized with 0.1% Triton™ X-100 for 10 minutes, and blocked with 5% BSA for 1 hour at room temperature. The cells were labeled with Caspase-3 (9H19L2) Recombinant Rabbit Monoclonal Antibody (Product # 7001... View More {{ $ctrl.currentElement.advancedVerification.fullName }} 验证信息 View more
          已发表图片由___提供 benchsci-logo
          PMID: {{$ctrl.currentElement.benchSciPubmedId}}
          查看产品

          {{$ctrl.videoDesc}}

          {{$ctrl.videoLongDesc}}

          Caspase 3 Antibody in Immunocytochemistry (ICC/IF)
          Caspase 3 Antibody in Immunocytochemistry (ICC/IF)
          Caspase 3 Antibody in Immunohistochemistry (Paraffin) (IHC (P))
          Caspase 3 Antibody in Immunohistochemistry (Paraffin) (IHC (P))
          Caspase 3 Antibody in Immunohistochemistry (Paraffin) (IHC (P))
          Caspase 3 Antibody in Immunohistochemistry (Paraffin) (IHC (P))
          Caspase 3 Antibody in Western Blot (WB)
          Caspase 3 Antibody in Immunohistochemistry (Paraffin) (IHC (P))
          Caspase 3 Antibody in Immunohistochemistry (IHC)
          Caspase 3 Antibody in Immunohistochemistry (IHC)
          Caspase 3 Antibody in Immunohistochemistry (IHC)
          Caspase 3 Antibody in Western Blot (WB)
          Caspase 3 Antibody in Western Blot (WB)
          Caspase 3 Antibody in Western Blot (WB)
          Caspase 3 Antibody in Western Blot (WB)
          Caspase 3 Antibody in Western Blot (WB)
          Caspase 3 Antibody
          Caspase 3 Antibody
          Caspase 3 Antibody
          Caspase 3 Antibody
          Caspase 3 Recombinant Rabbit Monoclonal Antibody (9H19L2)

          产品信息

          700182

          应用
          建议稀释比
          已发表文章

          免疫印迹 (WB)

          0.1-0.2 µg/mL
          查看16篇已发表文章 16篇已发表文章

          免疫组化 (IHC)

          -
          查看7篇已发表文章 7篇已发表文章

          免疫组化(石蜡) (IHC (P))

          1:10-1:50
          查看5篇已发表文章 5篇已发表文章

          免疫细胞化学 (ICC/IF)

          1-2 µg/mL
          查看7篇已发表文章 7篇已发表文章
          产品规格

          种属反应

          Human, Mouse

          已发表种属

          Human, Mouse, Pig, Rat

          宿主/亚型

          Rabbit / IgG

          Expression System

          Expi293

          分类

          Recombinant Monoclonal

          类型

          Antibody

          克隆号

          9H19L2

          抗原

          A peptide corresponding to amino acids 171-175 of P42574.
          3D表位/免疫原

          偶联物

          Unconjugated Unconjugated Unconjugated

          形式

          Liquid

          浓度

          0.5 mg/mL

          规格

          100 µg

          纯化类型

          Protein A

          保存液

          PBS

          内含物

          0.09% sodium azide

          保存条件

          Store at 4°C short term. For long term storage, store at -20°C, avoiding freeze/thaw cycles.

          运输条件

          Wet ice

          RRID

          AB_2532293

          产品详细信息

          This antibody is predicted to react with bovine, canine, feline, hamster, mouse, primate, pufferfish, rabbit, rat, porcine and Xenopus based on sequence homology.

          Intact IgG appears on a non-reducing gel as ~150 kDa band and upon reduction generating a ~25 kDa light chain band and a ~50 kDa heavy chain.

          Recombinant rabbit monoclonal antibodies are produced using in vitro expression systems. The expression systems are developed by cloning in the specific antibody DNA sequences from immunoreactive rabbits. Then, individual clones are screened to select the best candidates for production. The advantages of using recombinant rabbit monoclonal antibodies include: better specificity and sensitivity, lot-to-lot consistency, animal origin-free formulations, and broader immunoreactivity to diverse targets due to larger rabbit immune repertoire.

          靶标信息

          This gene encodes a protein which is a member of the cysteine-aspartic acid protease (caspase) family. Sequential activation of caspases plays a central role in the execution-phase of cell apoptosis. Caspases exist as inactive proenzymes which undergo proteolytic processing at conserved aspartic residues to produce two subunits, large and small, that dimerize to form the active enzyme. This protein cleaves and activates caspases 6, 7 and 9, and the protein itself is processed by caspases 8, 9 and 10. It is the predominant caspase involved in the cleavage of amyloid-beta 4A precursor protein, which is associated with neuronal death in Alzheimer's disease. Alternative splicing of this gene results in two transcript variants that encode the same protein.

          仅用于科研。不用于诊断过程。未经明确授权不得转售。

          生物信息学

          蛋白别名: Apopain; Apopain precursor; CASP-3; caspase 3, apoptosis related cysteine protease; caspase 3, apoptosis-related cysteine peptidase; caspase 3, apoptosis-related cysteine protease; Caspase-3; Caspase3; CPP-32; Cysteine protease CPP32; ICE3; LICE; PARP cleavage protease; procaspase3; Protein Yama; SCA-1; SREBP cleavage activity 1; unnamed protein product

          查看更多 收起

          基因别名: A830040C14Rik; AC-3; Apopain; CASP-3; CASP3; Caspase-3; CC3; CPP-32; CPP32; CPP32B; Lice; mldy; SCA-1; Yama

          查看更多 收起

          UniProt ID: (Human) P42574, (Mouse) P70677

          查看更多 收起

          Entrez Gene ID: (Human) 836, (Mouse) 12367

          查看更多 收起

          功能
          protease binding endopeptidase activity aspartic-type endopeptidase activity cysteine-type endopeptidase activity cyclin-dependent protein serine/threonine kinase inhibitor activity death receptor binding protein binding enzyme activator activity peptidase activity cysteine-type peptidase activity phospholipase A2 activator activity hydrolase activity macromolecular complex binding protein complex binding cysteine-type endopeptidase activity involved in apoptotic process cysteine-type endopeptidase activity involved in execution phase of apoptosis protease
          参与通路
          luteolysis response to hypoxia B cell homeostasis negative regulation of cytokine production proteolysis apoptotic process cellular response to DNA damage stimulus axonal fasciculation heart development sensory perception of sound learning or memory intrinsic apoptotic signaling pathway in response to osmotic stress response to xenobiotic stimulus response to UV response to wounding response to glucose response to metal ion response to X-ray regulation of macroautophagy protein processing hippocampus development protein catabolic process neuron differentiation keratinocyte differentiation erythrocyte differentiation platelet formation negative regulation of B cell proliferation regulation of protein stability response to cobalt ion response to estradiol response to lipopolysaccharide glial cell apoptotic process response to tumor necrosis factor response to nicotine intracellular signal transduction interleukin-18-mediated signaling pathway response to hydrogen peroxide T cell homeostasis positive regulation of apoptotic process response to amino acid positive regulation of neuron apoptotic process fibroblast apoptotic process cell fate commitment negative regulation of cell cycle negative regulation of activated T cell proliferation neurotrophin TRK receptor signaling pathway striated muscle cell differentiation response to glucocorticoid neuron apoptotic process protein maturation anterior neural tube closure protein poly-ADP-ribosylation pyroptosis leukocyte apoptotic process response to anesthetic cellular response to staurosporine apoptotic signaling pathway intrinsic apoptotic signaling pathway execution phase of apoptosis regulation of synaptic vesicle cycle positive regulation of pyroptotic inflammatory response positive regulation of beta-amyloid formation epithelial cell apoptotic process negative regulation of apoptotic process positive regulation of catalytic activity negative regulation of cyclin-dependent protein serine/threonine kinase activity cellular response to organic substance
          It has to be done as per old AB suggested Products section.

          Disclaimer

          Close

          Clicking the images or links will redirect you to a website hosted by BenchSci that provides third-party scientific content. Neither the content nor the BenchSci technology and processes for selection have been evaluated by us; we are providing them as-is and without warranty of any kind, including for use or application of the Thermo Fisher Scientific products presented.

          guarantee_icon

          性能保障

          只要您发现Invitrogen抗体在实验中的表现与网站或说明书的所述内容不符,您即可享受免费退换货服务。*

          了解更多
          help_icon

          随时为您服务

          获取常见问题的专家解答,或者直接联系我们的技术专家,咨询应用、设备、常规产品使用问题。

          联系技术支持
          订购 Plus Icon Minus Icon
          • 订单状态查询
          • 订单支持
          • 货号直购
          • 现货供应中心
          • 电子采购
          支持 Plus Icon Minus Icon
          • 帮助&支持
          • 联系我们 - 400 820 8982
          • 技术支持中心
          • 查找文件&证书
          • 报告网站问题
          资源 Plus Icon Minus Icon
          • 学习中心
          • 促销
          • 活动&研讨会
          • 社交媒体
          关于赛默飞 Plus Icon Minus Icon
          • 关于我们
          • 招聘 招聘
          • 投资者关系 投资者关系
          • 新闻 新闻
          • 社会责任 社会责任
          • 商标
          • 政策和通知
          品牌 Plus Icon Minus Icon
          • Thermo Scientific
          • Applied Biosystems
          • Invitrogen
          • Gibco
          • Ion Torrent
          • Unity Lab Services
          • Patheon
          • PPD
          • 服务条款
          • 隐私政策
          • 定价和运输保险政策
          © 2006-2026 Thermo Fisher Scientific Inc. All rights reserved. All trademarks are the property of Thermo Fisher Scientific and its subsidiaries unless otherwise specified.
          China flag icon
          China
          本网站销售的所有产品均不得用于人类或动物之临床诊断或治疗,仅可用于工业或者科研等非医疗目的。
             电子营业执照 | 经营证照公示 | ICP备案号:沪ICP备11003924号 | 沪公网安备 31011502006935号

          Your items have has been added!


          Host server : magellan-search-green-6479c7f679-jmhj8:80/100.66.74.142:80.
          git-commit: b70c0dceb888abc3b0dcebb5bc3a5b8753e7e816
          git-url: https://github.com/thermofisher/magellan-search
          git-branch: release/2.50.0-Offline