Hamburger Menu Button
Thermo Fisher Scientific Logo
登录
没有账号?建立账号 注册
  • 产品
    • 抗体
    • 引物合成
    • GeneArt Gene Synthesis Instant Designer
    • TaqMan Assay and Array Search
    • PCR 设备和耗材
    • 色谱柱和纯化柱
    • 实验室离心机
    • 分子生物学试剂和试剂盒
    • 实验室塑料耗材及用品
    • 查看所有产品分类
  • 应用和技术
    • 色谱
    • 细胞转染和培养
    • 实时荧光定量PCR
    • 质谱
    • 实验室塑料耗材及用品
    • 电子显微镜
    • 蛋白质生物学
    • PCR
    • RNAi
    • 环境
    • 查看所有应用和技术
  • 服务
    • 定制服务
    • 企业级实验室信息化服务
    • 金融&租赁服务
    • 仪器服务
    • OEM和商业供应
    • 培训服务
    • 360° CDMO 和 CRO 服务
    • CDMO 服务
    • 临床试验 CRO 服务
    • Unity Lab Services
    • 查看所有帮助和支持
  • 帮助和支持
    • 学习中心
    • 联系我们
    • 更改国家或地区
    • 查看所有帮助和支持
  • 热门产品
    • TaqMan Real-Time PCR Assays
      TaqMan 实时荧光定量 PCR 试剂盒
    • Antibodies
      抗体
    • Oligos, Primers & Probes
      寡核苷酸、引物、探针
    • GeneArt Gene Synthesis
      GeneArt 基因合成
    • Cell Culture Plastics
      细胞培养耗材
  • Who We Serve
    • 抗体治疗解决方案
    • 细胞与基因治疗解决方案
    • 学术科研
    • 工业与应用
  • 联系我们
  • 货号直购
  • 订单查询
  • 查找文件&证书
Thermo Fisher Scientific Logo

Search

搜索全部或下列指定分类
Search button
          • 联系我们
          • 货号直购
          • 登录
            登录
            没有账号?建立账号 注册
            • 我的账号
            • 订单
            • 会员中心
            • 账单及发票查询
            • 定制产品及项目
          • Primary Antibodies ›
          • Caspase 9 (Cleaved Asp353) Antibodies

          Invitrogen

          Caspase 9 (Cleaved Asp353) Polyclonal Antibody

          3个已发表图片
          8 篇参考文献
          查看其他2个Caspase 9 (Cleaved Asp353)抗体

          {{$productOrderCtrl.translations['antibody.pdp.commerceCard.promotion.promotions']}}

          {{$productOrderCtrl.translations['antibody.pdp.commerceCard.promotion.viewpromo']}}

          {{$productOrderCtrl.translations['antibody.pdp.commerceCard.promotion.promocode']}}: {{promo.promoCode}} {{promo.promoTitle}} {{promo.promoDescription}}. {{$productOrderCtrl.translations['antibody.pdp.commerceCard.promotion.learnmore']}}

          说明书
          证书
          实验方案
          问题与答案
          技术支持
          说明书
          证书
          实验方案
          问题与答案
          技术支持
          说明书
          证书
          实验方案
          问题与答案
          技术支持

          Cite Caspase 9 (Cleaved Asp353) Polyclonal Antibody

          Additional Information:
          {{banner.description}}
          {{$ctrl.isSkuNotesCollapsed ? 'View more' : 'View less'}}
          • 抗体检测数据 (3)
          • 已发表图片 (3)
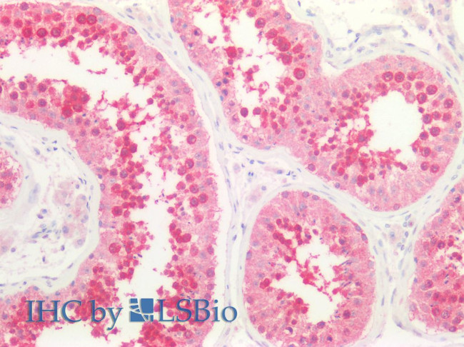
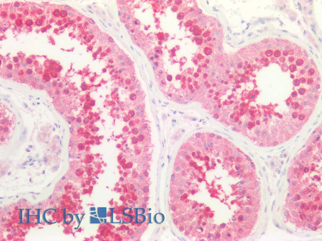
          Caspase 9 (Cleaved Asp353) Antibody in Immunohistochemistry (Paraffin) (IHC (P))
          Group 53 Created with Sketch.
          Caspase 9 (Cleaved Asp353) Antibody in Immunohistochemistry (Paraffin) (IHC (P))
          Group 53 Created with Sketch.

          图: 1 / 6

          {{ $ctrl.currentElement.advancedVerification.fullName }}
          {{ $ctrl.currentElement.advancedVerification.text }}

          Caspase 9 (Cleaved Asp353) Antibody (PA5-105271) in IHC (P)

          Immunohistochemistry analysis of Caspase 9 (Cleaved Asp353) in human Testis tissue. The sample was formaldehyde fixed and a heat mediated antigen retrieval step in citrate buffer was performed. Samples were incubated with Caspase 9 (Cleaved Asp353) polyclonal antibody (Product # PA5-105271) using a dilution of 1:100 (4°C overnight) followed by HRP conjugated anti-Rabbit secondary antibody. {{ $ctrl.currentElement.advancedVerification.fullName }} 验证信息 View more
          已发表图片由___提供 benchsci-logo
          PMID: {{$ctrl.currentElement.benchSciPubmedId}}
          查看产品

          {{$ctrl.videoDesc}}

          {{$ctrl.videoLongDesc}}

          Caspase 9 (Cleaved Asp353) Antibody in Immunohistochemistry (Paraffin) (IHC (P))
          Caspase 9 (Cleaved Asp353) Antibody in Immunohistochemistry (Paraffin) (IHC (P))
          Caspase 9 (Cleaved Asp353) Antibody in Western Blot (WB)
          Caspase 9 (Cleaved Asp353) Antibody in Western Blot (WB)
          Caspase 9 (Cleaved Asp353) Antibody in Immunohistochemistry (IHC)
          Caspase 9 (Cleaved Asp353) Antibody in Immunohistochemistry (IHC)

          产品信息

          PA5-105271

          应用
          建议稀释比
          已发表文章

          免疫印迹 (WB)

          1:500-1:2,000
          查看4篇已发表文章 4篇已发表文章

          免疫组化 (IHC)

          -
          查看4篇已发表文章 4篇已发表文章

          免疫组化(石蜡) (IHC (P))

          1:50-1:200
          -

          免疫细胞化学 (ICC/IF)

          1:100-1:500
          -
          产品规格

          种属反应

          Human, Mouse, Rat

          已发表种属

          Human, Mouse

          宿主/亚型

          Rabbit / IgG

          分类

          Polyclonal

          类型

          Antibody

          抗原

          A synthesized peptide derived from human CASP9(Accession P55211), corresponding to amino acid residues F342-W362.

          偶联物

          Unconjugated Unconjugated Unconjugated

          形式

          Liquid

          浓度

          1 mg/mL

          规格

          100 µg

          纯化类型

          Affinity chromatography

          保存液

          PBS, pH 7.4, with 50% glycerol

          内含物

          0.02% sodium azide

          保存条件

          -20°C

          运输条件

          Ambient (domestic); Wet ice (international)

          RRID

          AB_2816721

          产品详细信息

          Antibody detects endogenous levels of fragment of activated Caspase 9 resulting from cleavage adjacent to Asp353.

          靶标信息

          Caspase 9 (ICE-like apoptotic protease 6, ICE LAP6, apoptotic protease Mch6, apoptotic protease activating factor 3, Apaf3) is a member of the peptidase family C14 that contains a CARD domain. Caspases are cysteine proteases, expressed as inactive precursors, that mediate apoptosis by proteolysis of specific substrates. Caspase 9 is active as a heterotetramer, is present in the cytosol and, upon activation, translocates to the mitochondria. Caspase 9 is involved in the caspase activation cascade responsible for apoptosis execution and cleaves/activates Caspase 3 and Caspase 6. Further, Caspase 9 is involved in the activation cascade of caspases responsible for apoptosis execution. Binding of caspase-9 to Apaf- 1 leads to activation of the protease which then cleaves and activates caspase-3. Caspase 9 promotes DNA damage-induced apoptosis in a ABL1/c-Abl-dependent manner, and proteolytically cleaves poly(ADP- ribose) polymerase (PARP). Caspase 9 is expressed in variety of human tissues. An isoform of rat Caspase-9 has been identified in which the C terminus of full-length Caspase-9 is replaced with an alternative peptide sequence. Mutations in Caspase 9 affect brain development. In mice, insufficient Caspase 9 have resulted in abnormal cerebrum development and neuron development. In humans, dysfunctional Caspase 9 expression vary from tissue to tissue. Low levels of Caspase 9 may play a role in cancer development and neurodegenerative diseases such as Alzheimer's Disease (AD).

          仅用于科研。不用于诊断过程。未经明确授权不得转售。

          生物信息学

          蛋白别名: 25 kDa caspase-9 dominant negative protein; APAF-3; apoptosis-related cysteine protease; apoptotic protease activating factor 3; Apoptotic protease Mch-6; Apoptotic protease-activating factor 3; cas9; CASP-9; CASP9; caspase 9, apoptosis-related cysteine peptidase; caspase 9b; Caspase-9; caspase-9 dominant negative form; caspase-9 variant; caspase-9-carboxyl-terminal divergent; ICE-LAP6; ICE-like apoptotic protease 6; OTTHUMP00000002324; protein phosphatase 1, regulatory subunit 56; unnamed protein product

          查看更多 收起

          基因别名: AI115399; APAF-3; APAF3; AW493809; CASP-9; Casp-9-CTD; CASP9; Casp9_v1; Caspase-9; ICE-LAP6; MCH6; PPP1R56

          查看更多 收起

          UniProt ID: (Human) P55211, (Mouse) Q8C3Q9

          查看更多 收起

          Entrez Gene ID: (Human) 842, (Mouse) 12371, (Rat) 58918

          查看更多 收起

          功能
          cysteine-type endopeptidase activity protein binding enzyme activator activity peptidase activity cysteine-type peptidase activity hydrolase activity protein kinase binding identical protein binding SH3 domain binding cysteine-type endopeptidase activity involved in apoptotic signaling pathway protease
          参与通路
          response to hypoxia kidney development response to ischemia proteolysis apoptotic process cellular response to DNA damage stimulus intrinsic apoptotic signaling pathway in response to DNA damage response to UV protein processing platelet formation response to cobalt ion response to estradiol response to lipopolysaccharide glial cell apoptotic process cellular response to UV signal transduction in response to DNA damage regulation of apoptotic process positive regulation of apoptotic process positive regulation of neuron apoptotic process fibroblast apoptotic process neuron apoptotic process protein maturation cellular response to dexamethasone stimulus response to indole-3-methanol leukocyte apoptotic process response to anesthetic intrinsic apoptotic signaling pathway positive regulation of execution phase of apoptosis epithelial cell apoptotic process activation of cysteine-type endopeptidase activity involved in apoptotic process response to organic cyclic compound regulation of response to DNA damage stimulus aging response to antibiotic cellular response to organic cyclic compound
          It has to be done as per old AB suggested Products section.

          Disclaimer

          Close

          Clicking the images or links will redirect you to a website hosted by BenchSci that provides third-party scientific content. Neither the content nor the BenchSci technology and processes for selection have been evaluated by us; we are providing them as-is and without warranty of any kind, including for use or application of the Thermo Fisher Scientific products presented.

          guarantee_icon

          性能保障

          只要您发现Invitrogen抗体在实验中的表现与网站或说明书的所述内容不符,您即可享受免费退换货服务。*

          了解更多
          help_icon

          随时为您服务

          获取常见问题的专家解答,或者直接联系我们的技术专家,咨询应用、设备、常规产品使用问题。

          联系技术支持
          订购 Plus Icon Minus Icon
          • 订单状态查询
          • 订单支持
          • 货号直购
          • 现货供应中心
          • 电子采购
          支持 Plus Icon Minus Icon
          • 帮助&支持
          • 联系我们 - 400 820 8982
          • 技术支持中心
          • 查找文件&证书
          • 报告网站问题
          资源 Plus Icon Minus Icon
          • 学习中心
          • 促销
          • 活动&研讨会
          • 社交媒体
          关于赛默飞 Plus Icon Minus Icon
          • 关于我们
          • 招聘 招聘
          • 投资者关系 投资者关系
          • 新闻 新闻
          • 社会责任 社会责任
          • 商标
          • 政策和通知
          品牌 Plus Icon Minus Icon
          • Thermo Scientific
          • Applied Biosystems
          • Invitrogen
          • Gibco
          • Ion Torrent
          • Unity Lab Services
          • Patheon
          • PPD
          • 服务条款
          • 隐私政策
          • 定价和运输保险政策
          © 2006-2026 Thermo Fisher Scientific Inc. All rights reserved. All trademarks are the property of Thermo Fisher Scientific and its subsidiaries unless otherwise specified.
          China flag icon
          China
          本网站销售的所有产品均不得用于人类或动物之临床诊断或治疗,仅可用于工业或者科研等非医疗目的。
             电子营业执照 | 经营证照公示 | ICP备案号:沪ICP备11003924号 | 沪公网安备 31011502006935号

          Your items have has been added!


          Host server : magellan-search-green-6479c7f679-v472f:80/100.66.78.195:80.
          git-commit: b70c0dceb888abc3b0dcebb5bc3a5b8753e7e816
          git-url: https://github.com/thermofisher/magellan-search
          git-branch: release/2.50.0-Offline