Hamburger Menu Button
Thermo Fisher Scientific Logo
登录
没有账号?建立账号 注册
  • 产品
    • 抗体
    • 引物合成
    • GeneArt Gene Synthesis Instant Designer
    • TaqMan Assay and Array Search
    • PCR 设备和耗材
    • 色谱柱和纯化柱
    • 实验室离心机
    • 分子生物学试剂和试剂盒
    • 实验室塑料耗材及用品
    • 查看所有产品分类
  • 应用和技术
    • 色谱
    • 细胞转染和培养
    • 实时荧光定量PCR
    • 质谱
    • 实验室塑料耗材及用品
    • 电子显微镜
    • 蛋白质生物学
    • PCR
    • RNAi
    • 环境
    • 查看所有应用和技术
  • 服务
    • 定制服务
    • 企业级实验室信息化服务
    • 金融&租赁服务
    • 仪器服务
    • OEM和商业供应
    • 培训服务
    • 360° CDMO 和 CRO 服务
    • CDMO 服务
    • 临床试验 CRO 服务
    • Unity Lab Services
    • 查看所有帮助和支持
  • 帮助和支持
    • 学习中心
    • 联系我们
    • 更改国家或地区
    • 查看所有帮助和支持
  • 热门产品
    • TaqMan Real-Time PCR Assays
      TaqMan 实时荧光定量 PCR 试剂盒
    • Antibodies
      抗体
    • Oligos, Primers & Probes
      寡核苷酸、引物、探针
    • GeneArt Gene Synthesis
      GeneArt 基因合成
    • Cell Culture Plastics
      细胞培养耗材
  • Who We Serve
    • 抗体治疗解决方案
    • 细胞与基因治疗解决方案
    • 学术科研
    • 工业与应用
  • 联系我们
  • 货号直购
  • 订单查询
  • 查找文件&证书
Thermo Fisher Scientific Logo

Search

搜索全部或下列指定分类
Search button
          • 联系我们
          • 货号直购
          • 登录
            登录
            没有账号?建立账号 注册
            • 我的账号
            • 订单
            • 会员中心
            • 账单及发票查询
            • 定制产品及项目
          • Primary Antibodies ›
          • Cathepsin L Antibodies

          Invitrogen

          Cathepsin L Monoclonal Antibody (33-2), eBioscience™

          高级验证
          3个已发表图片
          7 篇参考文献
          查看其他22个Cathepsin L抗体

          {{$productOrderCtrl.translations['antibody.pdp.commerceCard.promotion.promotions']}}

          {{$productOrderCtrl.translations['antibody.pdp.commerceCard.promotion.viewpromo']}}

          {{$productOrderCtrl.translations['antibody.pdp.commerceCard.promotion.promocode']}}: {{promo.promoCode}} {{promo.promoTitle}} {{promo.promoDescription}}. {{$productOrderCtrl.translations['antibody.pdp.commerceCard.promotion.learnmore']}}

          说明书
          证书
          实验方案
          问题与答案
          技术支持
          说明书
          证书
          实验方案
          问题与答案
          技术支持
          说明书
          证书
          实验方案
          问题与答案
          技术支持

          Cite Cathepsin L Monoclonal Antibody (33-2), eBioscience™

          Additional Information:
          {{banner.description}}
          {{$ctrl.isSkuNotesCollapsed ? 'View more' : 'View less'}}
          • 抗体检测数据 (4)
          • 已发表图片 (3)
          • 高级验证 (3)
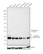
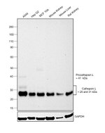
          Cathepsin L Antibody in Western Blot (WB)
          Group 53 Created with Sketch.
          Cathepsin L Antibody in Western Blot (WB)
          Group 53 Created with Sketch.

          图: 1 / 10

          {{ $ctrl.currentElement.advancedVerification.fullName }}
          {{ $ctrl.currentElement.advancedVerification.text }}

          Cathepsin L Antibody (BMS1032) in WB

          Knockout of Cathepsin L was achieved by CRISPR-Cas9 genome editing using LentiArray™ Lentiviral sgRNA (Product # A32042, Assay ID CRISPR1042354_LV) and LentiArray Cas9 Lentivirus (Product # A32064). Western blot analysis of Cathepsin L was performed by loading 30 µg of A549 Cas9 (Lane 1), andA549 Cathepsin L KO (Lane 2) whole cell extracts. The samples were electrophoresed using NuPAGE™ Novex™ 4-12% Bis-Tris Protein Gel (Product # NP0322BOX). Resolved proteins were then transferred onto a nitrocellulose membrane (Product # IB23001) by iBlo... View More {{ $ctrl.currentElement.advancedVerification.fullName }} 验证信息 View more
          已发表图片由___提供 benchsci-logo
          PMID: {{$ctrl.currentElement.benchSciPubmedId}}
          查看产品

          {{$ctrl.videoDesc}}

          {{$ctrl.videoLongDesc}}

          Cathepsin L Antibody in Western Blot (WB)
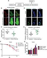
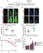
          Cathepsin L Antibody in Immunocytochemistry (ICC/IF)
          Cathepsin L Antibody in Western Blot (WB)
          Cathepsin L Antibody in Western Blot (WB)
          Cathepsin L Antibody in Immunocytochemistry (ICC/IF)
          Cathepsin L Antibody in Western Blot (WB)
          Cathepsin L Antibody in Western Blot (WB)
          Cathepsin L Antibody
          Cathepsin L Antibody
          Cathepsin L Antibody

          产品信息

          BMS1032

          应用
          建议稀释比
          已发表文章

          免疫印迹 (WB)

          1 µg/mL
          查看5篇已发表文章 5篇已发表文章

          免疫组化(冰冻) (IHC (F))

          Assay-Dependent
          -

          免疫细胞化学 (ICC/IF)

          5 µg/mL
          查看2篇已发表文章 2篇已发表文章

          酶联免疫吸附实验 (ELISA)

          Assay-Dependent
          -
          产品规格

          种属反应

          Human

          已发表种属

          Human, Non-human primate

          宿主/亚型

          Mouse / IgG1

          分类

          Monoclonal

          类型

          Antibody

          克隆号

          33-2

          抗原

          Rec. Human Cathepsin

          偶联物

          Unconjugated Unconjugated Unconjugated

          形式

          Liquid

          浓度

          1 mg/mL

          规格

          100 µg

          纯化类型

          Affinity chromatography

          保存液

          PBS, pH 7.2-7.4

          内含物

          no preservative

          保存条件

          -20°C

          运输条件

          Ambient (domestic); Wet ice (international)

          RRID

          AB_10596643

          产品详细信息

          Description: Cathepsin L is a lysosomal cysteine proteinase consisting of a heavy chain of about 25 kDa and a light chain of about 5 kDa derived proteolytically from the same precursor. Cathepsin L has been shown to be produced by many different cell types. Since cathepsin L is capable of degrading protein constituents of the extracellular matrix it is assumed to play a crucial role in tumor progression and metastasis and a number of other disorders where the destruction of the extracellular matrix is the major cause of disease (e.g. rheumatoid arthritis, neurodegeneration).

          Applications Tested: ELISA, Immunohistochemistry (Frozen), Western Blotting.

          靶标信息

          The protein encoded by this gene is a lysosomal cysteine proteinase that plays a major role in intracellular protein catabolism. Its substrates include collagen and elastin, as well as alpha-1 protease inhibitor, a major controlling element of neutrophil elastase activity. The encoded protein has been implicated in several pathologic processes, including myofibril necrosis in myopathies and in myocardial ischemia, and in the renal tubular response to proteinuria. This protein, which is a member of the peptidase C1 family, is a dimer composed of disulfide-linked heavy and light chains, both produced from a single protein precursor. At least two transcript variants encoding the same protein have been found for this gene.

          仅用于科研。不用于诊断过程。未经明确授权不得转售。

          生物信息学

          蛋白别名: alternatively spliced; Cathepsin L1; CTSL; hCATL AIII; lysosomal cysteine protease; Major excreted protein; MEP; Procathepsin L; unnamed protein product

          查看更多 收起

          基因别名: CATL; CTSL; CTSL1; MEP

          查看更多 收起

          UniProt ID: (Human) P07711

          查看更多 收起

          Entrez Gene ID: (Human) 1514

          查看更多 收起

          功能
          fibronectin binding cysteine-type endopeptidase activity protein binding collagen binding peptidase activity cysteine-type peptidase activity hydrolase activity histone binding proteoglycan binding serpin family protein binding
          参与通路
          adaptive immune response proteolysis protein autoprocessing fusion of virus membrane with host plasma membrane receptor-mediated endocytosis of virus by host cell antigen processing and presentation antigen processing and presentation of exogenous peptide antigen via MHC class II collagen catabolic process zymogen activation enkephalin processing fusion of virus membrane with host endosome membrane CD4-positive, alpha-beta T cell lineage commitment viral entry into host cell antigen processing and presentation of peptide antigen proteolysis involved in cellular protein catabolic process elastin catabolic process macrophage apoptotic process cellular response to thyroid hormone stimulus
          It has to be done as per old AB suggested Products section.

          Disclaimer

          Close

          Clicking the images or links will redirect you to a website hosted by BenchSci that provides third-party scientific content. Neither the content nor the BenchSci technology and processes for selection have been evaluated by us; we are providing them as-is and without warranty of any kind, including for use or application of the Thermo Fisher Scientific products presented.

          guarantee_icon

          性能保障

          只要您发现Invitrogen抗体在实验中的表现与网站或说明书的所述内容不符,您即可享受免费退换货服务。*

          了解更多
          help_icon

          随时为您服务

          获取常见问题的专家解答,或者直接联系我们的技术专家,咨询应用、设备、常规产品使用问题。

          联系技术支持
          订购 Plus Icon Minus Icon
          • 订单状态查询
          • 订单支持
          • 货号直购
          • 现货供应中心
          • 电子采购
          支持 Plus Icon Minus Icon
          • 帮助&支持
          • 联系我们 - 400 820 8982
          • 技术支持中心
          • 查找文件&证书
          • 报告网站问题
          资源 Plus Icon Minus Icon
          • 学习中心
          • 促销
          • 活动&研讨会
          • 社交媒体
          关于赛默飞 Plus Icon Minus Icon
          • 关于我们
          • 招聘 招聘
          • 投资者关系 投资者关系
          • 新闻 新闻
          • 社会责任 社会责任
          • 商标
          • 政策和通知
          品牌 Plus Icon Minus Icon
          • Thermo Scientific
          • Applied Biosystems
          • Invitrogen
          • Gibco
          • Ion Torrent
          • Unity Lab Services
          • Patheon
          • PPD
          • 服务条款
          • 隐私政策
          • 定价和运输保险政策
          © 2006-2026 Thermo Fisher Scientific Inc. All rights reserved. All trademarks are the property of Thermo Fisher Scientific and its subsidiaries unless otherwise specified.
          China flag icon
          China
          本网站销售的所有产品均不得用于人类或动物之临床诊断或治疗,仅可用于工业或者科研等非医疗目的。
             电子营业执照 | 经营证照公示 | ICP备案号:沪ICP备11003924号 | 沪公网安备 31011502006935号

          Your items have has been added!


          Host server : magellan-search-green-6479c7f679-sz4vp:80/100.66.76.236:80.
          git-commit: b70c0dceb888abc3b0dcebb5bc3a5b8753e7e816
          git-url: https://github.com/thermofisher/magellan-search
          git-branch: release/2.50.0-Offline