Hamburger Menu Button
Thermo Fisher Scientific Logo
登录
没有账号?建立账号 注册
  • 产品
    • 抗体
    • 引物合成
    • GeneArt Gene Synthesis Instant Designer
    • TaqMan Assay and Array Search
    • PCR 设备和耗材
    • 色谱柱和纯化柱
    • 实验室离心机
    • 分子生物学试剂和试剂盒
    • 实验室塑料耗材及用品
    • 查看所有产品分类
  • 应用和技术
    • 色谱
    • 细胞转染和培养
    • 实时荧光定量PCR
    • 质谱
    • 实验室塑料耗材及用品
    • 电子显微镜
    • 蛋白质生物学
    • PCR
    • RNAi
    • 环境
    • 查看所有应用和技术
  • 服务
    • 定制服务
    • 企业级实验室信息化服务
    • 金融&租赁服务
    • 仪器服务
    • OEM和商业供应
    • 培训服务
    • 360° CDMO 和 CRO 服务
    • CDMO 服务
    • 临床试验 CRO 服务
    • Unity Lab Services
    • 查看所有帮助和支持
  • 帮助和支持
    • 学习中心
    • 联系我们
    • 更改国家或地区
    • 查看所有帮助和支持
  • 热门产品
    • TaqMan Real-Time PCR Assays
      TaqMan 实时荧光定量 PCR 试剂盒
    • Antibodies
      抗体
    • Oligos, Primers & Probes
      寡核苷酸、引物、探针
    • GeneArt Gene Synthesis
      GeneArt 基因合成
    • Cell Culture Plastics
      细胞培养耗材
  • Who We Serve
    • 抗体治疗解决方案
    • 细胞与基因治疗解决方案
    • 学术科研
    • 工业与应用
  • 联系我们
  • 货号直购
  • 订单查询
  • 查找文件&证书
Thermo Fisher Scientific Logo

Search

搜索全部或下列指定分类
Search button
          • 联系我们
          • 货号直购
          • 登录
            登录
            没有账号?建立账号 注册
            • 我的账号
            • 订单
            • 会员中心
            • 账单及发票查询
            • 定制产品及项目
          • Primary Antibodies ›
          • Connexin 30 Antibodies

          Invitrogen

          Connexin 30 Recombinant Rabbit Monoclonal Antibody (16H9L8)

          7个已发表图片
          9 篇参考文献
          查看其他3个Connexin 30抗体

          {{$productOrderCtrl.translations['antibody.pdp.commerceCard.promotion.promotions']}}

          {{$productOrderCtrl.translations['antibody.pdp.commerceCard.promotion.viewpromo']}}

          {{$productOrderCtrl.translations['antibody.pdp.commerceCard.promotion.promocode']}}: {{promo.promoCode}} {{promo.promoTitle}} {{promo.promoDescription}}. {{$productOrderCtrl.translations['antibody.pdp.commerceCard.promotion.learnmore']}}

          说明书
          证书
          实验方案
          问题与答案
          技术支持
          说明书
          证书
          实验方案
          问题与答案
          技术支持
          说明书
          证书
          实验方案
          问题与答案
          技术支持

          Cite Connexin 30 Recombinant Rabbit Monoclonal Antibody (16H9L8)

          Additional Information:
          {{banner.description}}
          {{$ctrl.isSkuNotesCollapsed ? 'View more' : 'View less'}}
          • 抗体检测数据 (4)
          • 已发表图片 (7)
          Connexin 30 Antibody in Immunocytochemistry (ICC/IF)
          Group 53 Created with Sketch.
          Connexin 30 Antibody in Immunocytochemistry (ICC/IF)
          Group 53 Created with Sketch.

          图: 1 / 11

          {{ $ctrl.currentElement.advancedVerification.fullName }}
          {{ $ctrl.currentElement.advancedVerification.text }}

          Connexin 30 Antibody (700258) in ICC/IF

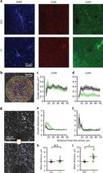
          Immunofluorescent analysis of Connexin 30 was performed on 90% confluent log phase Caco-2 cells The cells were fixed with 4% paraformaldehyde for 15 minutes, and blocked with 5% BSA for 1 hour at room temperature. The cells were labeled with Connexin 30 Recombinant Rabbit Monoclonal Antibody (Product # 700258) at a dilution of 1:500 in 1% BSA and incubated for 3 hours at room temperature and then labeled wi... View More {{ $ctrl.currentElement.advancedVerification.fullName }} 验证信息 View more
          已发表图片由___提供 benchsci-logo
          PMID: {{$ctrl.currentElement.benchSciPubmedId}}
          查看产品

          {{$ctrl.videoDesc}}

          {{$ctrl.videoLongDesc}}

          Connexin 30 Antibody in Immunocytochemistry (ICC/IF)
          Connexin 30 Antibody in Immunohistochemistry (Paraffin) (IHC (P))
          Connexin 30 Antibody in Western Blot (WB)
          Connexin 30 Antibody in Western Blot (WB)
          Connexin 30 Antibody in Immunocytochemistry (ICC/IF)
          Connexin 30 Antibody in Western Blot, Immunohistochemistry (Frozen) (WB, IHC (F))
          Connexin 30 Antibody in Immunohistochemistry (IHC)
          Connexin 30 Antibody in Immunohistochemistry (IHC)
          Connexin 30 Antibody in Immunohistochemistry (IHC)
          Connexin 30 Antibody in Immunohistochemistry (IHC)
          Connexin 30 Antibody in Western Blot (WB)
          Connexin 30 Recombinant Rabbit Monoclonal Antibody (16H9L8)

          产品信息

          700258

          应用
          建议稀释比
          已发表文章

          免疫印迹 (WB)

          1-3 µg/mL
          查看2篇已发表文章 2篇已发表文章

          免疫组化 (IHC)

          -
          查看4篇已发表文章 4篇已发表文章

          免疫组化(石蜡) (IHC (P))

          0.5-1 µg/mL
          -

          免疫组化(冰冻) (IHC (F))

          -
          查看1篇已发表文章 1篇已发表文章

          免疫细胞化学 (ICC/IF)

          1:100-1:1,000
          查看1篇已发表文章 1篇已发表文章

          免疫沉淀 (IP)

          -
          查看1篇已发表文章 1篇已发表文章
          产品规格

          种属反应

          Human, Mouse

          已发表种属

          Mouse

          宿主/亚型

          Rabbit / IgG

          Expression System

          Expi293

          分类

          Recombinant Monoclonal

          类型

          Antibody

          克隆号

          16H9L8

          抗原

          A peptide corresponding to amino acids 241-261 of P70689.
          3D表位/免疫原

          偶联物

          Unconjugated Unconjugated Unconjugated

          形式

          Liquid

          浓度

          0.5 mg/mL

          规格

          100 µg

          纯化类型

          Protein A

          保存液

          PBS

          内含物

          0.09% sodium azide

          保存条件

          Store at 4°C short term. For long term storage, store at -20°C, avoiding freeze/thaw cycles.

          运输条件

          Wet ice

          RRID

          AB_2532309

          产品详细信息

          This antibody is predicted to react with human, rat, hamster and bovine based on sequence homology.

          Intact IgG appears on a non-reducing gel as ~150 kDa band and upon reduction generating a ~25 kDa light chain band and a ~50 kDa heavy chain.

          Recombinant rabbit monoclonal antibodies are produced using in vitro expression systems. The expression systems are developed by cloning in the specific antibody DNA sequences from immunoreactive rabbits. Then, individual clones are screened to select the best candidates for production. The advantages of using recombinant rabbit monoclonal antibodies include: better specificity and sensitivity, lot-to-lot consistency, animal origin-free formulations, and broader immunoreactivity to diverse targets due to larger rabbit immune repertoire.

          靶标信息

          Gap junctions allow the transport of ions and metabolites between the cytoplasm of adjacent cells. They are formed by two hemichannels, made up of six connexin proteins assembled in groups. Each connexin protein has four transmembrane segments, two extracellular loops, a cytoplasmic loop formed between the two inner transmembrane segments, and the N- and C-terminus both being in the cytoplasm. The specificity of the gap junction is determined by which connexin proteins comprise the hemichannel. In the past, connexin protein names were based on their molecular weight, however the new nomenclature uses sequential numbers based on which form of the gap junction is present. This gene encodes one of the connexin proteins. Mutations in this gene have been found in some forms of deafness and in some families with hidrotic ectodermal dysplasia.

          仅用于科研。不用于诊断过程。未经明确授权不得转售。

          生物信息学

          蛋白别名: connexin 30; Connexin-30; Cx30; ectodermal dysplasia 2, hidrotic (Clouston syndrome); Gap junction beta-6 protein; gap junction membrane channel protein beta 6; gap junction protein beta 6; gap junction protein, beta 6, 30kDa; unnamed protein product

          查看更多 收起

          基因别名: AA958971; CX30; Cxn-30; D14Bwg0506e; DFNA3; DFNA3B; DFNB1B; ECTD2; ED2; EDH; GJB6; HED; HED2

          查看更多 收起

          UniProt ID: (Human) O95452, (Mouse) P70689

          查看更多 收起

          Entrez Gene ID: (Human) 10804, (Mouse) 14623

          查看更多 收起

          功能
          gap junction channel activity protein binding microtubule binding beta-tubulin binding actin filament binding gap junction channel activity involved in cell communication by electrical coupling gap junction
          参与通路
          sinoatrial node development cell communication cell-cell signaling sensory perception of sound negative regulation of cell proliferation cell communication by electrical coupling gap junction assembly response to lipopolysaccharide maintenance of blood-brain barrier ear morphogenesis inner ear development response to electrical stimulus transmembrane transport cellular response to glucose stimulus gap junction-mediated intercellular transport
          It has to be done as per old AB suggested Products section.

          Disclaimer

          Close

          Clicking the images or links will redirect you to a website hosted by BenchSci that provides third-party scientific content. Neither the content nor the BenchSci technology and processes for selection have been evaluated by us; we are providing them as-is and without warranty of any kind, including for use or application of the Thermo Fisher Scientific products presented.

          guarantee_icon

          性能保障

          只要您发现Invitrogen抗体在实验中的表现与网站或说明书的所述内容不符,您即可享受免费退换货服务。*

          了解更多
          help_icon

          随时为您服务

          获取常见问题的专家解答,或者直接联系我们的技术专家,咨询应用、设备、常规产品使用问题。

          联系技术支持
          订购 Plus Icon Minus Icon
          • 订单状态查询
          • 订单支持
          • 货号直购
          • 现货供应中心
          • 电子采购
          支持 Plus Icon Minus Icon
          • 帮助&支持
          • 联系我们 - 400 820 8982
          • 技术支持中心
          • 查找文件&证书
          • 报告网站问题
          资源 Plus Icon Minus Icon
          • 学习中心
          • 促销
          • 活动&研讨会
          • 社交媒体
          关于赛默飞 Plus Icon Minus Icon
          • 关于我们
          • 招聘 招聘
          • 投资者关系 投资者关系
          • 新闻 新闻
          • 社会责任 社会责任
          • 商标
          • 政策和通知
          品牌 Plus Icon Minus Icon
          • Thermo Scientific
          • Applied Biosystems
          • Invitrogen
          • Gibco
          • Ion Torrent
          • Unity Lab Services
          • Patheon
          • PPD
          • 服务条款
          • 隐私政策
          • 定价和运输保险政策
          © 2006-2026 Thermo Fisher Scientific Inc. All rights reserved. All trademarks are the property of Thermo Fisher Scientific and its subsidiaries unless otherwise specified.
          China flag icon
          China
          本网站销售的所有产品均不得用于人类或动物之临床诊断或治疗,仅可用于工业或者科研等非医疗目的。
             电子营业执照 | 经营证照公示 | ICP备案号:沪ICP备11003924号 | 沪公网安备 31011502006935号

          Your items have has been added!


          Host server : magellan-search-green-6479c7f679-sz4vp:80/100.66.76.236:80.
          git-commit: b70c0dceb888abc3b0dcebb5bc3a5b8753e7e816
          git-url: https://github.com/thermofisher/magellan-search
          git-branch: release/2.50.0-Offline