Hamburger Menu Button
Thermo Fisher Scientific Logo
登录
没有账号?建立账号 注册
  • 产品
    • 抗体
    • 引物合成
    • GeneArt Gene Synthesis Instant Designer
    • TaqMan Assay and Array Search
    • PCR 设备和耗材
    • 色谱柱和纯化柱
    • 实验室离心机
    • 分子生物学试剂和试剂盒
    • 实验室塑料耗材及用品
    • 查看所有产品分类
  • 应用和技术
    • 色谱
    • 细胞转染和培养
    • 实时荧光定量PCR
    • 质谱
    • 实验室塑料耗材及用品
    • 电子显微镜
    • 蛋白质生物学
    • PCR
    • RNAi
    • 环境
    • 查看所有应用和技术
  • 服务
    • 定制服务
    • 企业级实验室信息化服务
    • 金融&租赁服务
    • 仪器服务
    • OEM和商业供应
    • 培训服务
    • 360° CDMO 和 CRO 服务
    • CDMO 服务
    • 临床试验 CRO 服务
    • Unity Lab Services
    • 查看所有帮助和支持
  • 帮助和支持
    • 学习中心
    • 联系我们
    • 更改国家或地区
    • 查看所有帮助和支持
  • 热门产品
    • TaqMan Real-Time PCR Assays
      TaqMan 实时荧光定量 PCR 试剂盒
    • Antibodies
      抗体
    • Oligos, Primers & Probes
      寡核苷酸、引物、探针
    • GeneArt Gene Synthesis
      GeneArt 基因合成
    • Cell Culture Plastics
      细胞培养耗材
  • Who We Serve
    • 抗体治疗解决方案
    • 细胞与基因治疗解决方案
    • 学术科研
    • 工业与应用
  • 联系我们
  • 货号直购
  • 订单查询
  • 查找文件&证书
Thermo Fisher Scientific Logo

Search

搜索全部或下列指定分类
Search button
          • 联系我们
          • 货号直购
          • 登录
            登录
            没有账号?建立账号 注册
            • 我的账号
            • 订单
            • 会员中心
            • 账单及发票查询
            • 定制产品及项目
          • Primary Antibodies ›
          • Cyclin D1 Antibodies

          Invitrogen

          Cyclin D1 Recombinant Rabbit Monoclonal Antibody (SP4)

          高级验证
          25个已发表图片
          302 篇参考文献
          查看其他72个Cyclin D1抗体

          {{$productOrderCtrl.translations['antibody.pdp.commerceCard.promotion.promotions']}}

          {{$productOrderCtrl.translations['antibody.pdp.commerceCard.promotion.viewpromo']}}

          {{$productOrderCtrl.translations['antibody.pdp.commerceCard.promotion.promocode']}}: {{promo.promoCode}} {{promo.promoTitle}} {{promo.promoDescription}}. {{$productOrderCtrl.translations['antibody.pdp.commerceCard.promotion.learnmore']}}

          说明书
          证书
          实验方案
          问题与答案
          技术支持
          说明书
          证书
          实验方案
          问题与答案
          技术支持
          说明书
          证书
          实验方案
          问题与答案
          技术支持

          Cite Cyclin D1 Recombinant Rabbit Monoclonal Antibody (SP4)

          Additional Information:
          {{banner.description}}
          {{$ctrl.isSkuNotesCollapsed ? 'View more' : 'View less'}}
          • 抗体检测数据 (12)
          • 已发表图片 (25)
          • 高级验证 (2)
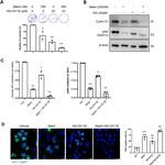
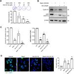
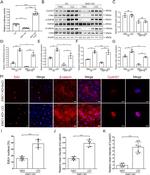
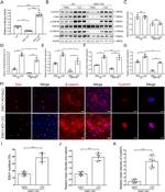
          Cyclin D1 Antibody in Immunocytochemistry (ICC/IF)
          Group 53 Created with Sketch.
          Cyclin D1 Antibody in Immunocytochemistry (ICC/IF)
          Group 53 Created with Sketch.

          图: 1 / 39

          {{ $ctrl.currentElement.advancedVerification.fullName }}
          {{ $ctrl.currentElement.advancedVerification.text }}

          Cyclin D1 Antibody (MA5-14512) in ICC/IF

          Immunofluorescence analysis of was performed using 70% confluent log phase HeLa cells. The cells were fixed with 4% paraformaldehyde for 10 minutes, permeabilized with 0.1% Triton™ X-100 for 10 minutes, and blocked with 2% BSA for 10 minutes at room temperature. The cells were labeled with Cyclin D1 Recombinant Rabbit Monoclonal Antibody (SP4) (Product # MA5-14512) at 1:200 dilution in 0.1% BSA, incubated a... View More {{ $ctrl.currentElement.advancedVerification.fullName }} 验证信息 View more
          已发表图片由___提供 benchsci-logo
          PMID: {{$ctrl.currentElement.benchSciPubmedId}}
          查看产品

          {{$ctrl.videoDesc}}

          {{$ctrl.videoLongDesc}}

          Cyclin D1 Antibody in Immunocytochemistry (ICC/IF)
          Cyclin D1 Antibody in Immunocytochemistry (ICC/IF)
          Cyclin D1 Antibody in Immunocytochemistry (ICC/IF)
          Cyclin D1 Antibody in Immunocytochemistry (ICC/IF)
          Cyclin D1 Antibody in Immunocytochemistry (ICC/IF)
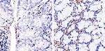
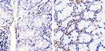
          Cyclin D1 Antibody in Immunohistochemistry (Paraffin) (IHC (P))
          Cyclin D1 Antibody in Immunohistochemistry (Paraffin) (IHC (P))
          Cyclin D1 Antibody in Immunohistochemistry (Paraffin) (IHC (P))
          Cyclin D1 Antibody in Immunohistochemistry (Paraffin) (IHC (P))
          Cyclin D1 Antibody in Immunohistochemistry (Paraffin) (IHC (P))
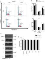
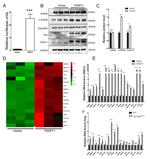
          Cyclin D1 Antibody in Western Blot (WB)
          Cyclin D1 Antibody in Western Blot (WB)
          Cyclin D1 Antibody in Western Blot (WB)
          Cyclin D1 Antibody in Western Blot (WB)
          Cyclin D1 Antibody in Western Blot (WB)
          Cyclin D1 Antibody in Western Blot (WB)
          Cyclin D1 Antibody in Western Blot (WB)
          Cyclin D1 Antibody in Immunohistochemistry (Paraffin) (IHC (P))
          Cyclin D1 Antibody in Immunohistochemistry (IHC)
          Cyclin D1 Antibody in Immunohistochemistry (IHC)
          Cyclin D1 Antibody in Immunohistochemistry (IHC)
          Cyclin D1 Antibody in Immunohistochemistry (IHC)
          Cyclin D1 Antibody in Western Blot (WB)
          Cyclin D1 Antibody in Western Blot (WB)
          Cyclin D1 Antibody in Western Blot (WB)
          Cyclin D1 Antibody in Western Blot (WB)
          Cyclin D1 Antibody in Western Blot (WB)
          Cyclin D1 Antibody in Western Blot (WB)
          Cyclin D1 Antibody in Western Blot (WB)
          Cyclin D1 Antibody in Western Blot (WB)
          Cyclin D1 Antibody in Western Blot (WB)
          Cyclin D1 Antibody in Western Blot (WB)
          Cyclin D1 Antibody in Western Blot (WB)
          Cyclin D1 Antibody in Western Blot (WB)
          Cyclin D1 Antibody in Western Blot (WB)
          Cyclin D1 Antibody in Western Blot (WB)
          Cyclin D1 Antibody in Western Blot (WB)
          Cyclin D1 Antibody
          Cyclin D1 Antibody
          Cyclin D1 Recombinant Rabbit Monoclonal Antibody (SP4)

          产品信息

          MA5-14512

          应用
          建议稀释比
          已发表文章

          免疫印迹 (WB)

          1:25-1:200
          查看48篇已发表文章 48篇已发表文章

          免疫组化 (IHC)

          -
          查看218篇已发表文章 218篇已发表文章

          免疫组化(石蜡) (IHC (P))

          1:100
          查看23篇已发表文章 23篇已发表文章

          免疫组化(冰冻) (IHC (F))

          -
          查看3篇已发表文章 3篇已发表文章

          免疫细胞化学 (ICC/IF)

          1:50-1:250
          查看8篇已发表文章 8篇已发表文章

          流式细胞分析 (Flow)

          1:30
          -

          其他PubMed (Misc)

          -
          查看2篇已发表文章 2篇已发表文章
          产品规格

          种属反应

          Human, Mouse, Rat

          已发表种属

          Baboon, Human, Mouse, Rat

          宿主/亚型

          Rabbit / IgG

          Expression System

          proprietary

          分类

          Recombinant Monoclonal

          类型

          Antibody

          克隆号

          SP4

          抗原

          A synthetic peptide from C-terminus of human cyclin D1
          3D表位/免疫原

          偶联物

          Unconjugated Unconjugated Unconjugated

          形式

          Liquid

          浓度

          0.045 mg/mL

          规格

          22.5 µg

          纯化类型

          Protein A

          保存液

          PBS, pH 7.2-7.4, with 1% BSA

          内含物

          0.1% sodium azide

          保存条件

          -20°C, Avoid Freeze/Thaw Cycles

          运输条件

          Ambient (domestic); Wet ice (international)

          RRID

          AB_10985779

          产品详细信息

          MA5-14512 targets Cyclin D1/Bcl-1 in IHC (P), ICC/IF and WB applications and shows reactivity with Human and Mouse samples.

          The MA5-14512 immunogen is a synthetic peptide from C-terminus of human cyclin D1.

          靶标信息

          Cyclin D1 (PRAD-1, bcl-1) is one of the key cell cycle regulators, and functions in association with cdk4 and/or cdk6 by phosphorylating the Rb protein. Cyclin D1 is a putative proto-oncogene overexpressed in a wide variety of human neoplasms including mantle cell lymphomas (MCL). In addition, cyclin D1 positively regulates protein phosphorylation, mammary gland epithelial cell proliferation, and fat cell differentiation. In humans, the CCND1 gene encoding cyclin D1 is present on chromosome 11. Cyclin D1 is a cytoplasmic and nuclear protein that is synthesized during G1 phase and assembles with either cyclin-dependent kinase 4 (CDK4) or CDK6 in response to growth factor stimulation. D-type cyclin-CDK complexes act to inactivate the growth-suppressive function of the Rb protein through its phosphorylation, and titrate CDK inhibitors such as p21Cip1 and p27Kip1. Without growth factor-mediated stimulation, Cyclin D1 is unstable, and undergoes ubiquitin-mediated degradation, which is triggered by its phosphorylation. Cyclin D1 destabilization participates in G1/S phase arrest. The Cyclin D1 protein belongs to the highly conserved cyclin family, whose members are characterized by a dramatic periodicity in protein abundance throughout the cell cycle. Cyclins function as regulators of CDK kinases. Different cyclins exhibit distinct expression and degradation patterns which contribute to the temporal coordination of each mitotic event. Cyclin D1 forms a complex with and functions as a regulatory subunit of CDK4 or CDK6, whose activity is required for cell cycle G1/S transition. The Cyclin D1 protein has been shown to interact with tumor suppressor protein Rb and the expression of this gene is regulated positively by Rb. Mutations, amplification and overexpression of this gene, which alters cell cycle progression, are observed frequently in a variety of tumors and may contribute to tumorigenesis. Cyclin D1 has been successfully employed and is a promising tool for further studies in both cell cycle biology and cancer associated abnormalities.

          仅用于科研。不用于诊断过程。未经明确授权不得转售。

          生物信息学

          蛋白别名: B-cell CLL/lymphoma 1; B-cell lymphoma 1 protein; BCL-1; BCL-1 oncogene; CCND1; CCND1 protein; cDNA; FLJ93625; G1/S-specific cyclin-D1; mRNA; parathyroid adenomatosis 1; PRAD-1; PRAD1 oncogene; unnamed protein product

          查看更多 收起

          基因别名: AI327039; bcl-1; BCL1; CCND1; cD1; CycD1; Cyl-1; D11S287E; PRAD1; U21B31

          查看更多 收起

          UniProt ID: (Human) P24385, (Rat) P39948, (Mouse) P25322

          查看更多 收起

          Entrez Gene ID: (Human) 595, (Rat) 58919, (Mouse) 12443

          查看更多 收起

          功能
          transcription corepressor activity protein kinase activity protein binding kinase activity cyclin-dependent protein serine/threonine kinase regulator activity enzyme binding protein kinase binding histone deacetylase binding protein serine/threonine kinase activator activity macromolecular complex binding cyclin-dependent protein serine/threonine kinase activator activity proline-rich region binding transcription factor binding protein complex binding kinase activator
          参与通路
          G1/S transition of mitotic cell cycle negative regulation of transcription from RNA polymerase II promoter re-entry into mitotic cell cycle liver development cellular response to DNA damage stimulus lactation cell proliferation positive regulation of cell proliferation response to xenobiotic stimulus response to iron ion response to X-ray positive regulation of G2/M transition of mitotic cell cycle Wnt signaling pathway neuron differentiation negative regulation of epithelial cell differentiation endoplasmic reticulum unfolded protein response organ regeneration mitotic G1 DNA damage checkpoint response to magnesium ion response to estradiol response to vitamin E Leydig cell differentiation mammary gland epithelial cell proliferation positive regulation of mammary gland epithelial cell proliferation negative regulation of neuron apoptotic process response to estrogen response to leptin fat cell differentiation response to ethanol response to steroid hormone cell division response to glucocorticoid response to corticosterone response to calcium ion regulation of cell cycle mammary gland alveolus development response to UV-A liver regeneration positive regulation of G1/S transition of mitotic cell cycle positive regulation of mitotic cell cycle phase transition regulation of G1/S transition of mitotic cell cycle positive regulation of protein phosphorylation transcription, DNA-templated protein phosphorylation response to organic substance response to organonitrogen compound response to organic cyclic compound negative regulation of Wnt signaling pathway response to drug positive regulation of cyclin-dependent protein serine/threonine kinase activity regulation of protein kinase activity canonical Wnt signaling pathway negative regulation of cell cycle arrest cellular response to organic substance regulation of transcription, DNA-templated cell cycle
          It has to be done as per old AB suggested Products section.

          Disclaimer

          Close

          Clicking the images or links will redirect you to a website hosted by BenchSci that provides third-party scientific content. Neither the content nor the BenchSci technology and processes for selection have been evaluated by us; we are providing them as-is and without warranty of any kind, including for use or application of the Thermo Fisher Scientific products presented.

          guarantee_icon

          性能保障

          只要您发现Invitrogen抗体在实验中的表现与网站或说明书的所述内容不符,您即可享受免费退换货服务。*

          了解更多
          help_icon

          随时为您服务

          获取常见问题的专家解答,或者直接联系我们的技术专家,咨询应用、设备、常规产品使用问题。

          联系技术支持
          订购 Plus Icon Minus Icon
          • 订单状态查询
          • 订单支持
          • 货号直购
          • 现货供应中心
          • 电子采购
          支持 Plus Icon Minus Icon
          • 帮助&支持
          • 联系我们 - 400 820 8982
          • 技术支持中心
          • 查找文件&证书
          • 报告网站问题
          资源 Plus Icon Minus Icon
          • 学习中心
          • 促销
          • 活动&研讨会
          • 社交媒体
          关于赛默飞 Plus Icon Minus Icon
          • 关于我们
          • 招聘 招聘
          • 投资者关系 投资者关系
          • 新闻 新闻
          • 社会责任 社会责任
          • 商标
          • 政策和通知
          品牌 Plus Icon Minus Icon
          • Thermo Scientific
          • Applied Biosystems
          • Invitrogen
          • Gibco
          • Ion Torrent
          • Unity Lab Services
          • Patheon
          • PPD
          • 服务条款
          • 隐私政策
          • 定价和运输保险政策
          © 2006-2026 Thermo Fisher Scientific Inc. All rights reserved. All trademarks are the property of Thermo Fisher Scientific and its subsidiaries unless otherwise specified.
          China flag icon
          China
          本网站销售的所有产品均不得用于人类或动物之临床诊断或治疗,仅可用于工业或者科研等非医疗目的。
             电子营业执照 | 经营证照公示 | ICP备案号:沪ICP备11003924号 | 沪公网安备 31011502006935号

          Your items have has been added!


          Host server : magellan-search-green-6479c7f679-zb4k5:80/100.66.74.142:80.
          git-commit: b70c0dceb888abc3b0dcebb5bc3a5b8753e7e816
          git-url: https://github.com/thermofisher/magellan-search
          git-branch: release/2.50.0-Offline